新浪财经

干货!2021年中韩锂电池负极材料龙头企业对比:韩国浦项化学 VS 中国杉杉股份

前瞻网

关注

原标题:干货!2021年中韩锂电池负极材料龙头企业对比:韩国浦项化学 VS 中国杉杉股份 来源:前瞻产业研究院

行业主要上市公司:璞泰来(603659)、杉杉股份(600884)、中科电气(300035)、翔丰华(300890)、国民技术(300077)、山河智能(002097)、百川股份(002455)

本文核心数据:浦项化学和杉杉股份发展历程、产品布局、财务数据、锂电池负极材料市场竞争格局

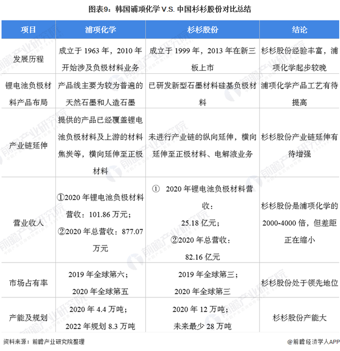
发展历程对比:杉杉股份起步早

浦项化学是韩国锂电池负极材料龙头企业,而杉杉股份是中国锂电池负极材料龙头企业。浦项化学成立于1963年,2005年进入中国市场,在中国江苏设立了钢铁子公司。通过前身耐火材料的制造业务,浦项化学切入正负极材料领域,于2010年开始涉及负极材料业务,在浦项化学的整个发展过程中,浦项化学进行了多次兼并收购,业务发展方向更加清晰。

相较于浦项化学,杉杉股份起步较早。杉杉股份成立于1999年,2008年,公司成为全球综合实力第一的锂离子电池材料综合供应商,2016年,杉杉股份在新三板挂牌上市。

布局对比

——锂电池负极材料产品布局:杉杉股份产品更全面

在锂电池负极材料产品布局上,浦项化学的产品类型主要集中在目前使用较为广泛的天然石墨和人造石墨两个领域,产品研发处于较为初级的阶段。杉杉股份的产品布局较为全面,且在较有发展前景新型材料硅碳系列也有布局,研发进程较快。

——锂电池负极材料产业链延伸:浦项化学业务具备协同优势

在产业链布局方面,浦项化学的主要业务是生石灰及化工材料板块、耐火材料板块,占比分别达到36.37%和28.74%,公司通过其生石灰与耐火材料业务中产生的产物焦炭等,布局锂电池负极材料的上游,形成了产业链的协同,2020年,负极材料的营收占比为11.9%。此外,浦项化学在锂电池产业链上游还布局了正极材料,占比为23%。

而杉杉股份的主营业务为正极材料,2020年占比超半成负极材料占比为24.61%。在锂电池负极材料产业链上,公司并未做向上或向下的延伸,但在锂电池产业链横向发展了正极材料、电解液业务,电解液占比较小。

业绩对比:杉杉股份是浦项化学的3000-4000倍

在营收方面,2020年,浦项化学的锂电池负极材料业务营收为1.82亿韩元,合计101.86万元,总营收为15.66亿韩元,合计877.07万元;杉杉股份锂电池负极材料业务营收为25.18亿元,总营收为82.16亿元。

整体来看,无论是锂电池负极材料业务营收规模还是总营收规模,杉杉股份均较大,并且杉杉股份的负极材料业务营收是浦项化学的2000-4000倍。但是,杉杉股份的负极材料业务营收规模的下降和浦项化学负极材料业务营收规模的持续增长,两者的差距正在缩小。

注:汇率按0.0059进行换算。

注:汇率按0.0059进行换算。

市占有率对比:杉杉股份全球市占率第三,浦项化学第五

在市占率方面,按负极材料的出货量来看,2019-2020年,浦项化学和杉杉股份的市占率均排在全球前十,其中,杉杉股份的市占率稳定在14%,位列全球第三。浦项化学的市占率从2019年的5%上升至2020年的6%,从第六名爬升至第五名。

产能及规划对比:杉杉股份的产能将是浦项化学的近三倍

在产能方面,2020年,浦项化学的锂电池负极材料产能为4.4万吨,杉杉股份锂电池负极材料产能为12万吨,杉杉股份的产能是浦项化学的近三倍。浦项化学的业务规划指出,到2025年,浦项化学的锂电池负极材料产能将达17.3万吨,根据公司公告,杉杉股份目前披露的锂电池负极材料在建产能累计为16万吨,产能建成后,未来贝特瑞能最少将达28万吨。

韩国浦项化学V.S.中国杉杉股份对比总结

整体来看,杉杉股份较浦项化学处于绝对领先地位,浦项化学在锂电池负极材料市场仍有待挖掘。

以上数据参考前瞻产业研究院《中国锂电池负极材料行业市场前瞻与投资战略规划分析报告》,同时前瞻产业研究院还提供产业大数据、产业研究、产业链咨询、产业图谱、产业规划、园区规划、产业招商引资、IPO募投可研、招股说明书撰写等解决方案。

更多深度行业分析尽在【前瞻经济学人APP】,还可以与500+经济学家/资深行业研究员交流互动。

加载中...