新浪财经

中金:投行定价权提升,注册制网下打新影响几何?

中金点睛

关注

原标题:中金:投行定价权提升,注册制网下打新影响几何? 来源:中金点睛

摘要

事件:沪深交易所就新股发行规则修订征求意见

为进一步优化注册制新股发行承销制度,促进买卖双方博弈更加均衡,推动市场化发行机制有效发挥作用,强化网下投资者报价行为监管,更好发挥市场在资源配置中的决定性作用,服务实体经济高质量发展。证监会和沪深交易所陆续在8月6日、8月20日就新股发行规则部分条款修订向社会公开征求意见,意见反馈截止时间均为9月5日。

沪深交易所新规八大要点,促进新股发行正循环发展

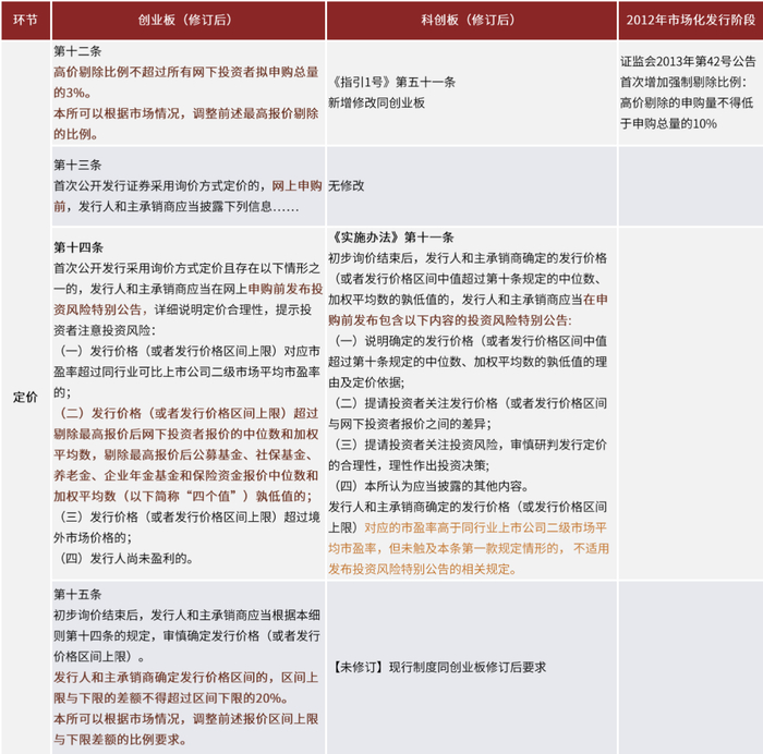
综合沪深交易所的修订内容来看,主要集中于解决“抱团报价”问题的询价、定价和监管处罚等环节。梳理两所的修订内容细节,本次优化调整有三个核心要点:

► 高价剔除比例不超过3%:将原来“不低于10%”的高价剔除比例调整为“不超过3%”,旨在鼓励投资者不必过度担心被高价剔除,更加充分表达真实的定价需求,有效缓解为了有效入围而被迫“抱团报价”的现象。同时,本条修改并不是要回到2012年定价权完全交回给发行人与承销商的状态,而是通过一定比例的高价剔除来解决报价过程中的极端问题。且交易所保留动态调整剔除比例的权力,也可以根据实施过程中出现的新问题进行及时应对。

► 发布投资风险公告不需要延期发行:本次修订取消了新股发行定价与申购安排、投资风险特别公告次数挂钩的要求,同时明确了超过“四孰低”价格定价只需在申购前发投资风险公告,不会导致延期发行。本条修订主要是降低了发行人与承销商的时间成本和不确定性因素,使其不必过度担心突破机构报价中枢时延期发行带来的负面影响,也不用担心出现类似2012年时由于询价对象数量不足而导致的中止发行。

► 加强报价行为监管:建立了常态化的监督检查机制,要求询价对象定价过程的相关文档信息至少保存20年,对询价报价过程各环节相关人员涉嫌违法违规甚至犯罪的,将依法追究刑事责任。本条修订细化、明确了对投投资者的行为监管,同时处罚从自律管理措施升级至可能追究刑事责任。

新股申购市场影响:定价上行、涨幅下降、入围博弈难度上升

我们将本次调整后的规则与2009-2012年市场化发行阶段,特别是2012年5月28日《关于修改的决定》中对关于询价、定价、监督与处罚、跟投的条款进行了对比。我们认为:尽管有一定相似之处,但整体来看并未从“完全买方市场”转向“完全卖方市场”,在保荐机构跟投、中止发行等环节没有变化的情况下,修订后的规则是在有约束的情况下提升了发行人与承销商的自主定价能力。

本次制度修订对于买卖双方均保留约束,限制价格过度向任意一方倾斜。对询价对象而言,高价剔除的不确定性增加、“四孰低”价格对承销商的定价约束力降低,询价对象的报价将会更加审慎,注重基本面的价值研究;对于承销商而言,由于科创板与创业板仍延续保荐机构跟投制度,对其过度虚高定价形成牵制。综上分析,我们认为本次规则调整,可能对新股发行、申购行为和收益带来以下几点影响:发行节奏平稳、上市初期涨幅回落、参与账户数量短期无显著变化、入围率有所下降、整体中签率稍有回升,进而带来整体打新收益贡献下滑。值得注意的是,在新的博弈均衡下,部分询价对象需注意中签率上升带来的流动性管理和流动性受限资产比例超限的风险。

后市打新收益:短期收益贡献或将下行,但仍值得参与

综合考虑本次规则调整带来的影响及年初以来网下打新收益贡献,我们认为上市初期涨幅或将成影响打新收益的核心因素,我们预计中性假设下(上市首日溢价率120%),年内(2021.9-12)规模3亿元的A/B/C三类账户中性假设下累积收益贡献分别达分别达1.82%、1.39%和0.82%。

正文

事件:沪深交易所就新股发行规则修订征求意见

为进一步优化注册制新股发行承销制度,促进买卖双方博弈更加均衡,推动市场化发行机制有效发挥作用,强化网下投资者报价行为监管,更好发挥市场在资源配置中的决定性作用,服务实体经济高质量发展。证监会和沪深交易所陆续在8月6日、8月20日就新股发行规则部分条款修订向社会公开征求意见,意见反馈截止时间均为9月5日。

8月6日,证监会就修改《创业板首次公开发行证券发行与承销特别规定》(以下简称《特别规定》)部分条款向社会公开征求意见。

8月20日,上交所拟修订《上海证券交易所科创板股票发行与承销实施办法》《上海证券交易所科创板股票发行与承销业务指引》(以下简称《实施办法》和《指引第1号》)两项业务规则部分条款,向社会公开征求意见。

8月20日,深交所拟修改《创业板首次公开发行证券发行与承销业务实施细则》(以下简称《实施细则》)部分条款,向社会公开征求意见。

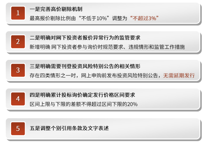
沪深交易所新规八大要点,促进新股发行正循环发展

为了应对实践中出现了部分网下投资者重策略轻研究,为博入围“抱团报价”,干扰发行秩序等新情况新问题,在中国证监会的指导下,沪深交易所分别优化了注册制下科创板与创业板的新发行规则部分条款,意在兼顾公平与效率的基础上,进一步规范买卖双方的博弈行为,有效发挥询价对象的价格发现作用及发行人和承销商的定价自主权,促成新股发行市场良好的正循环发展。

图表:基于公平性与效率,科创板与创业板优化调整新股发行规则

资料来:上海证券交易所,深圳证券交易所,中金公司研究部 

规则修订:主要集中于询价、定价、监管处罚环节

综合沪深交易所的修订内容来看,主要集中于解决“抱团报价”问题的询价、定价和监管处罚等环节。梳理两所的修订内容细节,本次优化调整有三个核心要点:

►高价剔除比例不超过3%:将原来“不低于10%”的高价剔除比例调整为“不超过3%”,旨在鼓励投资者不必过度担心被高价剔除,更加充分表达真实的定价需求,有效缓解为了有效入围而被迫“抱团报价”的现象。本条修改并不是要回到2012年定价权完全交回给发行人与承销商的状态,而是通过一定比例的高价剔除来解决报价过程中的极端问题。且交易所保留动态调整剔除比例的权力,也可以根据实施过程中出现的新问题进行及时应对。

►发布投资风险公告不需要延期发行:本次修订取消了新股发行定价与申购安排、投资风险特别公告次数挂钩的要求,同时明确了超过“四孰低”价格定价只需在申购前发投资风险公告,不会导致延期发行。本条修订主要是降低了发行人与承销商的时间成本和不确定性因素,使其不必过度担心突破机构报价中枢时延期发行带来的负面影响,也不用担心出现类似2012年时由于询价对象数量不足而导致的中止发行。

►加强报价行为监管和处罚:建立了常态化的监督检查机制,要求询价对象定价过程的相关文档信息至少保存20年,对询价报价过程各环节相关人员涉嫌违法违规甚至犯罪的,将依法追究刑事责任。本条修订细化、明确了对投投资者的行为监管,同时处罚从自律管理措施升级至可能追究刑事责任。

图表:科创板新股发行规则主要修订内容(三点)

资料来:上海证券交易所,中金公司研究部 

图表:创业板新股发行规则主要修订内容(五点)

资料来:深圳证券交易所,中金公司研究部 

新股申购市场影响:定价上行、涨幅下降、入围博弈难度上升

我们将本次调整后的规则与2009-2012年市场化发行阶段,特别是2012年5月28日《关于修改的决定》中对关于询价、定价、监督与处罚、跟投的条款进行了对比。我们认为:尽管有一定相似之处,但整体来看并未从“完全买方市场”转向“完全卖方市场”,在保荐机构跟投、中止发行等环节没有变化的情况下,修订后的规则是在有约束的情况下提升了发行人与承销商的自主定价能力。

本次制度修订对于买卖双方均保留约束,限制价格过度向任意一方倾斜。对询价对象而言,高价剔除的不确定性增加、“四孰低”价格对承销商的定价约束力降低,询价对象的报价将会更加审慎,注重基本面的价值研究;对于承销商而言,由于科创板与创业板仍延续保荐机构跟投制度,对其过度虚高定价形成牵制。因此,我们认为新股发行市场重复2009~2012年新股定价高、发行市盈率高、超募资金高的“三高”现象,新股出现批量破发,申购收益显著下降,甚至亏损的概率很低。

综上分析,我们认为本次规则调整,可能对新股发行、申购行为和收益带来以下几点影响:

1)发行节奏:新规提高了发行人及承销商的定价自主权,部分优质标的可以获得更合理的定价,企业发行意愿提升,我们预计整体的发行节奏较年初以来可能进一步提升。

2)上市表现:“高剔”规则的调整和“四孰低”约束的下降将导致新股定价中枢上移,新股上市涨幅将有所下降。但只要新股定价不出现过度虚高,出现大量破发的概率较低。

3)参与账户数量:网下配售对象整体数量短期不会有明显的变化,除非出现较大比例破发,新股配售的盈亏比显著降低,部分账户可能退出参与询价。

4)入围率:新规后双方博弈更加均衡,短期内询价对象仍在适应期,入围率可能会较目前有明显的回落,待双方逐渐熟悉新的规则后,入围率可能会有所反弹,但应该不会超过目前“抱团报价”阶段的入围率。

5)中签率:在账户数量不出现明显缩减的情况下,随着入围率的变化,中签率大概率也会出现先升后降的趋势,整体上可能小幅高于目前的水平。

除此之外,对于部分配售对象,新规实施后,还存在一个潜在的风险:若新的均衡博弈下,定价突破“四孰低“成为常态,入围率下降至较低水平,中签率显著提升。此种情况下,单一配售对象获配金额可能较目前获配金额呈倍数增加,交款金额及锁定金额均会显著上升,可能带来流动性管理和产品流动性受限资产比例超限的风险。若该情况出现,部分配售产品将被迫降低申购上限甚至推出新股申购市场,再进一步带来中签率的上升。当然,这个潜在风险出现的概率可能并不大,但我们建议配售对象需做好此类风险的预防工作。

图表:科创板&创业板新股发行规则主要修订条款与2012年市场化发行阶段对比(询价)

资料来:证监会,上海证券交易所,深圳证券交易所,中金公司研究部,注:深红色加粗表示补充修改内容

图表:科创板&创业板新股发行规则主要修订条款与2012年市场化发行阶段对比(定价)

资料来:证监会,上海证券交易所,深圳证券交易所,中金公司研究部,注:深红色加粗表示补充修改内容

图表:科创板&创业板新股发行规则主要修订条款与2012年市场化发行阶段对比(监管与处罚)

资料来:证监会,上海证券交易所,深圳证券交易所,中金公司研究部,注:深红色加粗表示补充修改内容

图表:科创板、创业板新股发行规则与2012年市场化发行阶段对比(中止发行)

资料来:证监会,上海证券交易所,深圳证券交易所,中金公司研究部

图表:科创板、创业板新股发行规则与2012年市场化发行阶段对比(跟投制度)

资料来:证监会,上海证券交易所,深圳证券交易所,中金公司研究部 

打新收益:短期收益贡献或将下行,但仍值得参与

截至2021年8月20日,今年的打新收益依然可观:以规模3亿元的A/B/C账户为例,年初以来两市合计累积收益贡献可达:6.72%、5.33%和3.24%,注册制下收益贡献达5.98%、4.94%和3.07%。

从本次规则优化对打新收益相关指标的影响来看,年内参与网下申购的投资者不会有太大变化,在此基础上,博弈均衡带来的入围率下降和中签率上升产生的效应大概可以抵消,最终,新股上市涨幅将成为影响打新收益贡献的核心因素。

2019年、2020年、2021年注册制新股上市首日平均溢价率呈上升趋势,均值分别为106%、191%、261%。按照我们前文的判断,新规将导致新股发行价中枢上行,上市涨幅下降。我们预计年内发行注册制新股上市首日溢价率悲观、中性、乐观假设下平均可达:80%、120%、160%,进而,根据年初以来收益粗略线性外推折算,年内(2021.9-12)规模3亿元的A/B/C三类账户中性假设下收益贡献分别达1.82%、1.39%和0.82%。

此外,值得注意的是,上述测算仅代表了市场平均收益水平,不同机构账户间对于新股的挑选和研究能力差异,机构间的打新收益贡献可能会出现分化。

图表:2021年以来A/B/C三类账户不同规模打新收益贡献(截止8.20)

资料来:万得资讯,中金公司研究部,注:截至2021.08.20,1)核准制打新,按开板日期统计,根据开板收益率计算个股打新收益;2)注册制打新,按新股上市日期统计,根据上市首日均价相对发行价涨幅计算个股打新收益,同时考虑个股总体网下入围率 

图表:2021年年内A/B/C三类账户不同规模打新收益估计(2021.9-2021.12)

资料来:万得资讯,中金公司研究部,注:测算方法同上

文章来源

本文摘自:2021年8月22日已经发布的《投行定价权提升,注册制网下打新影响几何?——新股发行规则修订征求意见稿点评》

分析员 胡锦瑶 SAC 执业证书编号:S0080521010009 SFC CE Ref:BRH669

分析员 刘均伟 SAC 执业证书编号:S0080520120002 SFC CE Ref:BQR365

分析员 王汉锋 SAC 执业证书编号:S0080513080002 SFC CE Ref:AND454

加载中...