新浪财经

聊一聊债转股

岳读债市

关注

基本结论

债转股是指商业银行、金融资产管理公司等机构将对企业的债权转为股权,从债权人转变为股东的过程。债转股的发展分为两轮,第一轮是政策性债转股,分为两个阶段,第二轮是市场化债转股,第一轮和第二轮以2016年10月国务院发布的《国务院关于积极稳妥降低企业杠杆率的意见》(国发〔2016〕54号)及《关于市场化银行债权转股权的指导意见》作为分界线。政策性债转股以降低商业银行不良贷款率为主要目的,市场化债转股则更加强调降低企业资产负债率。此外,两轮债转股在目的、内在机理、市场条件、对象资产等方面都有所不同。

市场化债转股关注重点:(1)目标企业方面,市场化债转股除了贯彻三大条件、“三个鼓励”和“四个禁止”的要求外,债转股目标企业开始向民营企业和城投公司拓展;(2)实施机构方面,目前主要的债转股实施机构包括金融资产投资公司、四大及地方AMC、国有资本投资运营公司、保险资产管理机构和私募股权投资基金等,其中以金融资产投资公司为主;(3)运作模式方面,市场化债转股的运作模式包括收债转股、发股还债、股债结合和债转优先股,发股还债中的并表基金模式是目前比较主流的方式;(4)退出方式方面,以股权回购和股权转让为主,其中股权转让根据债转股企业是否上市可分为股票市场减持或协议转让以及通过新三板、区域股权交易所转让等。

市场化债转股发展现状:截至2020年底,市场化债转股落地金额约为1.6万亿元,市场化债转股签约主体数量自2018年6月央行定向降准释放资金后在2019年迎来小高峰,2020年市场化债转股新增签约主体相较2019年则有所下降。债转股企业分布方面,主体评级以AAA级和AA+级为主,地方国有企业的签约金额和签约主体数量均较高,此外,签约企业主要分布在北京、山东、山西等地,且集中于制造业、煤炭和建筑业等行业。

债转股对各方的影响:债权人方面,对于银行业能够减少银行债权折价率,撬动社会资本,助推银行再投资,修复市场对银行的信心,但也存在股权风险权重较高、债转股后不良资产回收周期拉长等问题;对于非银债权人,考虑不同债务期限,债转股对于债权人当期利润的影响有所不同。实施机构方面,债转股的预期利润相对较高,但实施机构仍需承担资金回收时间长、退出要求较高等风险。债转股企业方面,根据债转股公告前后30天债转股企业个券利差的变化,债转股对AA+级主体、建筑业、钢铁和煤炭等行业主体、地方国有企业主体以及转股前债务负担相对较重主体的正面作用较强。

市场化债转股存在的问题:(1)债转股资金需求和负债资金供给的期限错配;(2)股权风险权重对商业银行债转股的积极性有所影响;(3)债转股定价机制尚未成熟,债转股效率较低;(4)实施机构分批注入资金,所有项目完成需要较长时间,债转股资金“落地难”;(5)债转股退出方式不完善且部分退出方式难度较大。

近期盐湖股份恢复上市后大涨,使得前期在破产重整时接受“债转股”的债券投资者可能获得较高的收益。“债转股”再度成为债券投资者关注的话题。本文回顾了我国债转股的发展历程,并对市场化债转股的关注重点及其对债券市场的影响等进行讨论,以供投资者参考。

一、两轮债转股的历程

1、什么是债转股?

所谓债转股,简单来说就是将商业银行、金融资产管理公司等机构将对企业的债权转为股权,从债权人转变为股东的过程。企业部门杠杆率高企是我国宏观经济当前面临的主要问题之一,债转股一方面可以降低企业部门的杠杆率,为有潜力的企业赢得发展时间;另一方面可以降低银行的不良贷款率,缓解银行惜贷情绪。与清算相比,债转股是一种可能令各方共赢的方式。

2、从政策性债转股到市场化债转股

以2016年10月《国务院关于积极稳妥降低企业杠杆率的意见》及其附件《关于市场化银行债权转股权的指导意见》(54号文)的颁布作为分水岭,我们将债转股的发展分为两轮:第一轮为1999年到2016年9月,侧重点在于化解商业银行的不良资产风险;第二轮为2016年10月至今,是配合去产能、去库存和去杠杆而进行的市场化资产处置行为,本质是为了提升企业的经营效率。

◾  政策性债转股

我国在1997年亚洲金融危机后经济面临下行压力,为应对危机政府采取了一系列宽松政策,如取消对国有商业银行信贷规模限制、降低银行准备金率等,由于当时银行对贷款的甄别和监督措施尚未完善,这些措施造成商业银行不良贷款率不断攀升,银行体系风险加剧。此外由于经济紧缩,国有企业的亏损情况也愈加沉重,1998年全国国有企业净资产利润率达到历史最低,仅为0.4%。

1999年7月,国家经贸委和中国人民银行发布的《关于实施债权转股权若干问题的意见》(国经贸产业〔1999〕727号),明确提出债转股的具体流程,标志着首轮政策性债转股的开端[1]。2000年国务院发布的《金融资产管理公司条例》(国务院令第297号)进一步提出实施债转股的企业应由国家经贸委向金融资产管理公司推荐[2]。此外,国经贸产业1999年1130号文、2000年921号文等政策也从审核流程、审核原则、资金管理等方面完善了政策性债转股的规定[3],[4]

在此背景下叠加相关政策支持,首轮政策性债转股正式开始,首轮债转股分为两个阶段,第一阶段为1999年-2000年6月,第二阶段为2004年3月-2010年。

1999年政府分别设立信达、东方、长城、华融四大资产管理公司,对口接收和处置来自建行和国开行、中国银行、农行、工行的不良贷款,主要实施方式为先由财政部为四家AMC分别提供100亿元资本金,再担保四大AMC向央行再贷款5700亿元,同时允许四家AMC分别向对口的四大行和国开行发行固定利率为2.25%的8200亿元金融债券,用于按面值收购1.4万亿元的不良资产。

截至2000年6月,首轮政策性债转股的第一阶段基本完成,商业银行不良贷款率显著降低,由1999年的80%左右下降至2003年的18%左右,国有企业净资产利润率有所回升,2000年达到4.90%,但仍存在部分债转股带来盈利不具备可持续性、较多企业仍未成功实施债转股等问题。

为了进一步降低商业银行不良贷款率,帮助国有商业银行改制上市,2004年3月首轮政策性债转股的第二阶段正式开始,四大AMC除了以竞标方式按面值5折收购四大银行的不良资产外,也开始对其他银行的不良资产开展收购。经过第二次大规模剥离,国有商业银行不良贷款比例显著降低,2005年-2010年间国有四大商业银行成功改制上市。

◾市场化债转股

2009年以来我国经济增速有所下滑,虽然国有商业银行不良贷款率在经历上一轮政策性债转股后显著降低,并维持在较为稳定的水平,但非金融企业部门债务占GDP的比重却在不断上升,2016年已达到157.60%。为了响应供给侧改革,推进“三去一降一补”五大重点任务,降低企业杠杆率,2016年10月市场化开启市场化债转股。

2016年10月,国务院发布《国务院关于积极稳妥降低企业杠杆率的意见》(国发〔2016〕54号)及附件《关于市场化银行债权转股权的指导意见》[5],标志着市场化债转股的开端。此后,发改办财金2016年2735号文、发改财金2018年152号文等政策分别从资金来源、目标企业等方面对市场化债转股的规定进行补充[6],[7]。此外,2018年6月央行的定向降准也进一步释放资金助推市场化债转股进程[8]。 

相比上一轮政策性债转股,市场化债转股更加市场化和法制化,在目的、内在机理、市场条件、对象资产等方面都有所不同,并更加鼓励社会资本参与。此外,债转股实施机构、目标企业、资金来源、运行模式、市场退出机制等方面都有所改变。

[1] 资料来源:http://www.hezhenda.com.cn/show.asp?id=1193

[2] 资料来源:http://www.gov.cn/zhengce/2020-12/26/content_5574363.htm

[3] 资料来源:https://www.66law.cn/tiaoli/124836.aspx

[4] 资料来源:http://www.law-lib.com/law/law_view1.asp?id=15210

[5] 资料来源:http://www.gov.cn/zhengce/content/2016-10/10/content_5116835.htm

[6] 资料来源:http://sndrc.shaanxi.gov.cn/uploadfiles/files/2017061917075199.pdf

[7] 资料来源:https://www.ndrc.gov.cn/xxgk/zcfb/tz/201801/t20180125_962652.html?code=&state=123

[8] 资料来源:http://www.gov.cn/xinwen/2018-06/24/content_5300937.htm

二、市场化债转股的关注重点

1、债转股的目标企业

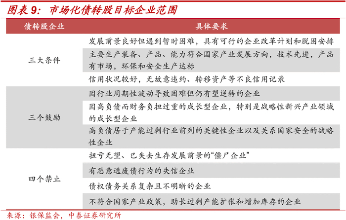
根据2018年6月发布的《金融资产投资公司管理办法(试行)》(银保监会2018年第4号),作为债转股对象的企业应当具备三大条件:(1)发展前景良好但遇到暂时困难,具有可行的企业改革计划和脱困安排;(2)主要生产装备、产品、能力符合国家产业发展方向,技术先进,产品有市场,环保和安全生产达标;(3)信用状况较好,无故意违约、转移资产等不良信用记录[1]。此外,针对债转股企业也提出了“三个鼓励”和“四个禁止”的要求。

2018年1月,《关于市场化银行债权转股权实施中有关具体政策问题的通知》(发改财金〔2018〕152号)提出鼓励民营企业、外资企业开展市场化债转股[2];2019年2月,《关于进一步加强金融服务民营企业有关工作的通知》(银保监发〔2019〕8号)明确困难较大的民营企业可运用市场化债转股方式优化负债结构[3];此外,《2019年降低企业杠杆率工作要点》也提出支持民营企业债转股[4]

近年来随着政策对民营企业实施债转股的支持,民营企业债转股项目签约数量也逐步提高。根据本文统计的债转股案例,2016年-2020年,除2016年和2020年无民营企业进行债转股外,2017年-2019年民营企业债转股项目签约数量分别为1个、10个和2个,占比分别为4.00%、34.48%和6.67%。

目前债转股的目标企业也逐步从部分强周期产能过剩行业主体拓展至城投公司,大部分城投公司具有杠杆率偏高,盈利能力较弱等问题,债转股能够在一定程度上帮助城投公司去杠杆。此外,针对上市城投公司,债转股实施机构的退出方式也更加多样,更有利于债转股的实施。目前城投公司实施债转股的案例较少,未来在政策助推下可能有所增加。

2、债转股的实施机构

目前主要的债转股实施机构包括金融资产投资公司、四大及地方AMC、国有资本投资运营公司、保险资产管理机构和私募股权投资基金等,主要以资本金、优先股、金融债、私募基金募资等方式获取资金进而实施市场化债转股。

◾  金融资产投资公司

2017年8月,原银监会发布《商业银行新设债转股实施机构管理办法(试行)》的征求意见稿,正式拉开设立金融资产投资公司的序幕[5];2018年6月,银保监会正式发布《金融资产投资公司管理办法(试行)》(银保监会2018年第4号),对金融资产投资公司的业务范围、资金来源和风险管理等予以规范[6];2019年7月,《2019年降低企业杠杆率工作要点》(发改财金〔2019〕1276号)明确提出要“推动金融资产投资公司发挥市场化债转股主力军作用”。相对于政策性债转股阶段催生出的四大AMC,银行AIC的优势在于具备商业银行背景、获取信息成本较低,管理更加市场化。

2018年6月,《金融资产投资公司管理办法(试行)》中规定金融资产投资公司的注册资本应当为一次性实缴货币资本,最低限额为100亿元,且应为自有资金,设立门槛相对较高,因此目前大多AIC都是由国有银行全资设立,部分股份制银行和农商行也在积极筹备中。此外,由于银保监会2018年第4号文去除了最大股东出资比例超过 50%的限制,目前出现了多家银行联合或与其他机构共同设立AIC的情况,如平安银行和广州农商行。预见未来除国有银行外,AIC设立将逐渐向股份行、大型城商行和农商行拓展。

随着2018年6月央行定向降准释放资金助推市场化债转股,AIC债转股落地金额大幅增加。截至2020年底,五大AIC债转股项目落地数量为737个,落地金额总计9922.08亿元,其中绝大部分落地项目企业为央企、国企,且落地项目中正常类或关注类资产债转股项目占比相对较高,风险类资产债转股项目落地数量较少。

◾  四大及地方AMC

2004年,财政部发布的《金融资产管理公司有关业务风险管理办法》(财金〔2004〕40号),标志着四大AMC业务逐渐由政策化转向商业化、市场化[7]。由于在上一轮政策性债转股过程中积攒了较多经验,在市场化债转股中,四大AMC也发挥着积极作用,其中信达截至2020年末债转股资产账面价值总额772.39亿元,2020年债转股资产实现公允价值变动收益34.60亿元;中国东方截至2020年末累计实施市场化债转股业务13单,累计投资金额138.07亿元,其中涉及国有企业项目7单,累计投资金额92.02亿元。

由于地方AMC融资渠道较单一,且资金投放期限相较于债转股并不匹配,因此开展的债转股业务较少。2016年底,陕西金资、陕煤化和北京银行协议分别出资10亿元、10亿元和80亿元成立债转股合资公司,合资公司以100亿元债转股资金对陕煤化全资子公司陕西陕煤榆北煤业有限公司注资进行债转股,是我国首例地方AMC主导且城商行参与的债转股项目。

◾  国有资本投资运营公司

2016年10月,《国务院关于积极稳妥降低企业杠杆率的意见》明确表示国有资本投资运营公司可参与市场化债转股业务。国有资本投资运营公司的资金来源较窄,但相较金融类实施机构却更具投后管理优势。目前发行债转股专项债是国有资本投资运营公司的主要资金补充渠道,截至2021年8月,上市债转股专项债中除由陕西金资、河南资管等地方AMC发行外,由国有资本投资运营公司发行的共6只,规模最高达31亿元。

目前国有资本投资运营公司实施债转股项目主要由2016年确定的两家试点企业中国诚通和中国国新进行。截至2020年8月,中国诚通旗下债转股专业平台通盈基金已完成债转股项目12个,合计金额156亿元[8];截至2020年8月,中国国新及所出资企业、基金已参与6家企业的市场化债转股项目,投资金额近165亿元[9]

◾  保险资产管理机构

2017年5月,《关于保险业支持实体经济发展的指导意见》(保监发〔2017〕42号)鼓励保险资金发起设立债转股实施机构[10];2018年11月,《关于鼓励相关机构参与市场化债转股的通知》(发改办财金〔2018〕1442号)正式提出允许符合条件的保险机构从事市场化债转股业务[11];此后,发改财金2019年1276号文、银保监办发2020年82号文等进一步拓宽了保险机构实施债转股的参与渠道和资金来源[12],[13]。近年来政策利好叠加保险资金的期限匹配优势,未来从事市场化债转股业务的保险机构可能有所增加。

根据银保监会数据,截至2020年6月,保险资金通过债券、债权投资计划、私募股权基金等方式参与市场化债转股项目超过900亿元[14]。由于债转股存在“落地难”等问题,目前保险机构针对债转股态度较谨慎,其中中国人寿资产管理公司实施的债转股项目相对较多。2017年3月,中国人寿设立“国寿陕煤百亿债转股基金”,是国内保险业首单成功落地的债转股项目;截至2021年6月,中国人寿累计投资债转股规模超过1000亿元。

◾  私募股权投资基金

2018年8月,《2018年降低企业杠杆率工作要点》(发改财金〔2018〕1135号)提出要研究推动私募股权投资基金更多参与市场化债转股[15];此外,发改办财金2018年1442号文也再次强调要鼓励私募股权投资基金开展债转股业务。私募股权投资基金的资金是股权性质,能够有效防止债转股演变为“明股实债”,同时其运作机制更加灵活且相对市场化,有利于推动债转股的市场化发展路径。

3、运作模式及案例

◾  收债转股

收债转股是第一轮政策性债转股主要采用的模式,由债转股实施机构先向债权人购买债务企业的债权,再以债权投资形式将债权转化为股权。这种模式仅仅将股权和债权进行转换,面对存在“明股实债”的企业实际上可能无法减轻其偿债压力。此外,该方式需要商业银行折价转让债权,且涉及企业大多是大型国企,较难协调各方利益,因此市场化债转股采用这种模式的较少。

2016年3月,华荣能源通过向债权人发行171亿股股票,其中向22家债权银行发行141亿股,向1000家供应商债权人发行30亿股,以抵消171亿元的债务,其中华荣能源通过向最大债权方中国银行发行27.50亿股股票1:1抵消了总额63.10亿元债务中的27.50亿元。

截至2015年末,华荣能源净利润为-65.43亿元,公司盈利能力出现危机,在实施债转股后,集团的盈利能力出现明显改善,2016年-2020年,华荣能源净利润分别为-35.65亿元、-18.85亿元、-1.38亿元、1.37亿元和7.83亿元,净利润在2019年实现由负转正。

◾  发股还债

发股还债主要指债转股实施机构先向债转股目标企业投资股权,企业再用该笔资金偿还债务的模式,其中最常见的是并表基金模式。并表基金模式是指债转股实施机构(一般为银行)、债转股目标企业、社会资金等合作设立有限合伙基金,基金通过金融机构委托贷款或直接放贷等方式,将资金提供给企业,用以置换债权。这种模式既可减少银行债权的折价问题,又有利于市场化募集资金,区分不同类型的投资者,是目前大部分市场化债转股采用的模式。

2016年12月,工商银行与金隅股份下属子公司冀东集团开展总规模为50亿元的债转股业务,资金分期到位,首期为25亿元,具体将采用有限合伙基金模式,所有募集资金都将用于置换企业存量债务。根据2016年三季度金隅股份合并报表,总负债为941.35亿元,资产负债率为66.18%,预测债转股后总负债和资产负债率将分别变为891.35亿元,和62.66%。

◾  股债结合

部分债务规模庞大,难以仅使用收债转股或发股还债解决债务负担的企业,有时会选择股债结合模式进行市场化债转股。顾名思义,股债结合模式通常将股权融资方案和债权置换等方案结合使用,在以股权融资形式引入新股东的同时,结合延长债务到期时间、债权置换、增加授信等方式为企业减轻债务压力。目前采取股债结合模式的企业主要是央企或大型省属国企。

2016年10月,武汉钢铁(集团)公司与建设银行共同设立武汉武钢转型发展基金,是我国首单落地的央企市场化债转股项目。基金分两阶段设立,总规模240亿元,由建行子公司建银国际与武钢旗下基金公司作为双GP,建行理财资金和武钢集团自有资金作为LP,基金资金主要用于直接投资武钢集团子公司股权和承接武钢集团到期债务。

截至2015年末,武钢集团总负债为1446.84亿元,资产负债率为76.04%,在债转股实施后,集团的负债总额和资产负债率显著下降,截至2017年末,武钢集团总负债和资产负债率分别为656.91亿元和59.02%,资产负债率已明显低于钢铁行业中位数66.01%,债转股效果显著。

◾  债转优先股

债转优先股主要指债转股实施机构将目标企业的债权转化为优先股的模式,是新一轮市场化债转股的创新模式。债转股实施机构通过债转优先股债券等方式募集资金,直接用于认购目标企业发行的优先股,在拓展债转股资金来源同时极大降低了权益投资的成本。此外,优先股相较债券收益相对更高,且条款更灵活,能够有效减轻企业的债务负担。

2020年9月,光大永明资产与光大银行、光大证券合作落地阳泉煤业债转优先股项目,是国内首单以上市公司发行优先股方式实施的债转优先股项目。主要由阳泉煤业非公开发行总规模20亿元的优先股,光大银行提供降准资金支持,光大证券作为主承销商,光大永明资产和光大金瓯作为实施机构认购优先股股票,募集资金将专项用于偿还金融机构借款。

4、债转股的退出方式

随着资本市场发展和金融工具丰富化,市场化债转股的退出渠道大大拓展,目前主要的债转股退出方式包括四种,一是债转股企业与实施机构签订回购协议,主要针对企业未来业绩不达标的情况;二是转股企业如果是上市公司,则可在二级市场上减持退出。

三是转股企业如未上市,则可通过新三板或股权交易所转让股权;四是通过将非上市公司资产注入上市平台,置换成上市公司股权,再通过减持退出[16]。其中,通过股票市场减持或协议转让,以及通过新三板、区域股权交易所转让统称为股权转让。

[1] 资料来源:http://www.gov.cn/xinwen/2018-07/02/content_5302695.htm

[2] 资料来源:https://www.ndrc.gov.cn/xxgk/zcfb/tz/201801/t20180125_962652.html?code=&state=123

[3] 资料来源:http://www.gov.cn/xinwen/2019-03/10/content_5368607.htm

[4] 资料来源:http://www.gov.cn/zhengce/zhengceku/2019-12/03/content_5458022.htm

[5] 资料来源:http://www.gov.cn/xinwen/2017-08/08/content_5216699.htm

[6] 资料来源:http://www.gov.cn/xinwen/2018-07/02/content_5302695.htm

[7] 资料来源:https://www.66law.cn/tiaoli/108973.aspx

[8] 资料来源:http://www.sasac.gov.cn/n2588025/n2588119/c15359764/content.html

[9] 资料来源:http://www.sasac.gov.cn/n2588025/n2588119/c15329273/content.html

[10] 资料来源:http://www.hebi.gov.cn/sjrb/507621/507683/866552/1701450/index.html

[11] 资料来源:http://www.gov.cn/zhengce/zhengceku/2018-12/31/content_5434284.htm

[12] 资料来源:http://www.gov.cn/zhengce/zhengceku/2019-12/03/content_5458022.htm

[13] 资料来源:http://www.gov.cn/xinwen/2020-09/10/content_5542303.htm

[14] 资料来源:http://www.gov.cn/xinwen/2020-09/10/content_5542303.htm

[15] 资料来源:http://www.gov.cn/zhengce/zhengceku/2018-12/31/content_5435235.htm

[16] 资料来源:曹东坡. 当前市场化债转股股权退出面临的问题,原因及改进建议[J]. 金融发展研究, 2020, No.460(04):40-45.

三、市场化债转股发展现状

1、主要债转股企业

截至2020年底,全国组建债委会2万家,市场化债转股落地金额约为1.6万亿元[1]。根据本文所统计的案例,市场化债转股项目签约主体数量自2018年6月央行定向降准释放资金后在2019年迎来一个小高峰,2020年市场化债转股新增签约主体相较2019年则有所下降,下降约20家左右。

2、债转股企业分布情况

根据本文统计的债转股案例,从主体评级来看,市场化债转股项目签约企业的主体评级主要分布在AAA级和AA+级,占比分别为52%和26%,评级相对较高。从主体性质来看,签约金额方面,地方国有企业的签约金额总额最高,达到5669.51亿元,占比为73.52%;主体数量方面,实施市场化债转股的地方国企数量同样最多,总计72家。

从区域分布来看,市场化债转股签约企业的主要分布在北京、山东、山西等地,签约规模分别为1217.00亿元、835.27亿元和782.70亿元,签约主体数量分别为12个、12个和8个;从行业分布来看,制造业、建筑业和煤炭的市场化债转股签约主体数量较多,分别为23个、20个和19个,其中制造业集中分布于北京和上海,煤炭行业主要分布在山西、山东等地,建筑业分布区域较为分散。

[1] 资料来源:http://www.cbirc.gov.cn/cn/view/pages/ItemDetail.html?docId=968693&itemId=915&generaltype=0

四、债转股对各方的影响

1、债权人

◾  商业银行

债转股能够带给商业银行较多有利影响,一是由银行或与银行存在利益关联的主体承接债转股,可以减少银行债权的折价问题;二是债转股在实现企业债务重组同时化解优质实体经济困难,实现商业银行的风险缓释,避免风险累积恶化[1];三是市场化债转股有利于修复市场对银行估值的信心;四是银行以基金模式进行债转股,实际对银行自身资金占用较小,而撬动社会资本较多。五是助推银行再投资,2018年6月央行定向降准释放资金推动市场化债转股进程,叠加债转股成功回收资金的可能性,或可释放银行可投资金。但商业银行进行债转股也存在股权风险权重较高、债转股后不良资产回收周期拉长等问题。

◾  非银债权人

非银债权人则需要考虑持有债务的期限,针对时间较长的债务,债权人可能已经计提较多的坏账准备,实施债转股后可能会冲回部分坏账准备,有助于债权人当期利润的增长,且债转股会带来未来收益增加的可能性;针对时间较短的新债务,债权人需针对转股价格和市场价的差值计提坏账损失,会导致当期利润的减少。此外,股权的风险系数相对债权较高,可能对非银债权人产生一定负面影响。

2、实施机构

对于实施机构,债转股在众多不良资产处置方式中预期利润相对较高,如2019 年 8 月,盐湖股份被债权人申请破产重整,其中针对普通债权以债权人为单位,超过 50万元的部分可选择留债或按照 13.10 元/股的价格转股,2021年8月10日,盐湖股份复盘涨幅超过300%,按照转股价商业银行原先持有每100元债权目前市场价增长至274元。然而实施机构同样也需要承担债转股带来的风险,如道德风险、资金回收时间长、退出要求较高等,且一旦企业经营继续恶化,实施机构亏损将会加剧。

3、债转股企业

债转股事件对于参与主体的存量信用债而言,可能有两个方向的影响:

方向一,利好存量信用债估值:债务转为非强制支付本息的股东投资后,债务负担将降低,这自然增加了对主体其他存量债务的信用支持或安全垫;同时,考虑到现有案例主体多为高等级大型国有主体,其参与债转股亦向市场传递了自身在当地低位较高,受到更多重视的有利信号。

方向二,不利于存量信用债估值:对于市场认可度不高的主体,参与债转股还可能向市场传达自身资金链过于紧张,不得不通过债转股的方式化解债务风险的信号。这种信号或强化市场对其信用资质偏弱的认知,进而对存量信用债的估值构成负面。这种现象估计更多地出现在积重难返、规模与经营实力均一般的企业身上。

为了验证债转股对不同主体债券估值的影响情况,本文对债转股前后相关主体个券利差的相对变动进行比较,以分析债转股公告前后个体估值的变化,具体方法如下:

1)以所梳理的市场化债转股案例中的主体为基础,以债转股公告日为基准时间点,筛选各主体在此时间点剩余期限介于1~5年的不含权债券作为样本券,剔除无适用债券、财务信息缺失、多家公司共同实施债转股、债转股金额缺失的主体,共得到样本主体35家,其中AAA级主体占比超过60%;

2)以各主体债转股公告日为时间T,提取T-30和T+30日的样本券中债估值收益率和同期限、同评级的可比中票收益率;

3)按照利差=样本券中债估值收益率-可比中票收益率,计算T-30和T+30日的利差,并剔除其中利差大于1000的异常样本券。

比较不同评级主体T-30和T+30日的利差,AAA级、AA+级和AA级主体在债转股后利差均有所下降,其中AA+级主体利差降幅最大,为10.22%,说明债转股对AA+级主体的正面作用较强,此外AA级主体债转股前后利差均较高,且降幅最低,仅为0.13%,说明AA级主体的市场认可度较低,且债转股对其正面作用较弱。

比较不同行业主体T-30和T+30日的利差,煤炭、建筑业、钢铁和采矿业的主体在债转股后利差均有所下降,其中建筑业、钢铁和煤炭的主体利差降幅较大,均超过7%,债转股对这些行业主体更多起到正面影响。此外制造业的个券利差有所上升,债转股传递的正向信号不足。

比较不同企业性质主体T-30和T+30日的利差,地方国有企业和民营企业主体在债转股后利差均有所下降,其中地方国有企业主体的利差降幅最大,为7.10%,说明债转股能够有效改善地方国企的经营和财务状况,向市场传递积极信号。

此外,债转股前资产负债率较高的主体(资产负债率>75%)在实施债转股后,利差相较债转股前资产负债率较低主体(资产负债率≤75%)下降明显,降幅达到6.15%,表明债转股对转股前债务负担相对较重企业的正面影响更大。

[1] 资料来源:http://www.gov.cn/xinwen/2016-10/12/content_5117749.htm

五、总结

2016年10月,国务院发布《国务院关于积极稳妥降低企业杠杆率的意见》(国发〔2016〕54号)及附件《关于市场化银行债权转股权的指导意见》,标志着市场化债转股的开端。2018年6月,央行定向降准释放资金进一步助推市场化债转股的发展,2019年市场化债转股项目签约主体数量迅速增加,2020年市场化债转股项目新增签约主体数量相较2019年则有所下降。

市场化债转股相较上一轮政策性债转股更加市场化和法制化,且鼓励社会资本参与。债转股的目标企业逐步从部分强周期产能过剩行业主体拓展至城投公司,且更加支持民营企业债转股。债转股实施机构较多,但目前以金融资产投资公司为主,其他实施机构进行债转股较少。运作模式则主要以发股还债模式中的并表基金模式为主,退出方式以股权转让和回购为主。

债转股对各方的影响:债权人方面,对于银行业能够减少银行债权折价率,助推银行再投资,但也存在股权风险权重较高、债转股后不良资产回收周期拉长等问题;对于非银债权人,考虑不同债务期限,债转股对于债权人当期利润的影响有所不同。实施机构方面,债转股是一种预期利润相对较高的方式,但实施机构仍需考虑资金回收时间长等问题。债转股企业方面,根据债转股公告前后30天债转股企业个券利差的变化,债转股对AA+级主体、建筑业、钢铁和煤炭等行业主体、地方国有企业主体以及转股前债务负担相对较重主体的正面作用较强。

虽然债转股落地比例自2018年6月后已经大幅度提升,但近年来新增签约主体数量有所下降,目前债转股仍存在几个问题需要给予重点关注:

(1)资金期限错配:债转股资金需求往往是期限较长且利率较低,而负债资金供给则是期限较短且利率较高,两者之间存在错配;

(2)股权风险权重:由于商业银行因市场化债转股持有上市公司股权的风险权重为250%,非上市公司股权的风险权重是400%,高于其他各类债权的风险权重,因此对银行债转股的积极性有所影响;

(3)定价机制:目前债转股的定价主要由实施机构和各个债转股企业进行谈判确定,市场上缺乏合适的第三方机构对债转股定价作出评估,一定程度上影响了债转股的效率;

(4)资金“落地难”:实施机构一般分批注入资金,所有项目完成需要较长时间,如果资金逐步注入而企业经营状况却无法改善,无法获取足够资金,企业可能会陷入反复举债的恶性循环;

(5)退出方式:由于债转股目标企业以强周期性行业的上市或非上市公司为主,针对上市公司,IPO、并购重组等方式流程较为复杂,退出周期可能被拉长;针对非上市公司,如新三板转让股权等退出方式并不完善,且债转股的目标企业大多经营情况较差,实操中再通过上市退出难度较大。

六、风险提示

1)债转股实施机构的偏好变化;2)债转股政策落地不及预期。

证券研究报告:聊一聊债转股

对外发布时间:2021年8月21日

报告发布机构:中泰证券研究所

参与人员信息:

周岳 | SAC编号:S0740520100003 | 邮箱:zhouyue@r.qlzq.com.cn

加载中...