新浪财经

【深度·天风电子】艾为电子:模拟芯片布局五大赛道,芯应用多点开花

科技伊甸园

关注

原标题:【深度·天风电子】艾为电子:模拟芯片布局五大赛道,芯应用多点开花 来源:科技伊甸园

布局数模混合信号、模拟、射频芯片产品,突破海外垄断实现国产替代。

艾为电子创立于2008年,专注于数模混合、模拟、射频等IC设计,为以手机、人工智能、物联网、汽车电子、可穿戴和消费类电子等众多领域的智能终端产品全面提供技术领先且高品质、高性能的IC产品。公司产品目前已广泛用于国内外品牌终端。公司是目前国内智能手机中数模混合信号、模拟、射频芯片产品的主要供应商之一,公司自主研发了声、光、电、射、手五大产品线,产品已被广泛应用于国内外手机及IoT品牌终端,部分产品的性能和品质已达到业内领先水平。

募集资金针对现有产品进行升级迭代,进一步提升公司竞争力和知名度。

本次公开发行新股计划募集资金净额为24.68亿,投资项目的建设围绕公司主营业务展开,是对现有业务的升级、延伸与补充,通过募集资金投资项目进一步提升管理和研发能力。(1)对音频功放芯片、射频前端芯片、马达驱动芯片等现有产品线进行完善和升级,并积极开拓 SAR 传感器、触控芯片等产品领域,进一步提升公司产品竞争力和知名度,最终实现公司的营业收入和净利润规模稳定增长;(2)研发中心建设项目和电子工程测试中心建设项目将扩大研发、测试人员队伍,完善研发、测试所需的场地,配套相关研发、测试软、硬件设备,进一步提升企业的研发、测试水平,稳固公司在行业内的优势地位,增强企业的可持续发展能力。

国产替代加速+5G持续落地,前瞻性布局成长逻辑清晰。

随着公司持续的研发投入,音频功放产品技术以由模拟功放向数字功放演进形成数模混合类产品,并得到多家知名品牌厂商的认证和使用。公司从2011年开始涉足射频领域,围绕智能手机、平板、物联网中射频前端器件展开研究和技术攻克,根据市场需求不断推出新产品。公司从智能手机为核心的新智能硬件出发,积极在电源管理芯片领域持续推出新产品,将下游应用快速延展至智能音响、平板及笔记本、可穿戴设备等领域。公司自主研发的马达驱动芯片主要对应智能终端设备上的触觉反馈操作,率先推出多款马达驱动触觉反馈产品,迅速占领主要智能手机品牌的旗舰机型,产品主要应用于智能手机、便携设备及可穿戴设备等领域。

投资建议:我们预计公司2021/2022/2023年净利分别达到2.59/4.73/7.09亿。我们选取国内模拟信号链企业作为可比公司,2022年对应的平均PE倍数为112倍;根据谨慎原则,给予公司PE 105倍,对应2022年4.73亿净利,目标价格299.19元/股,首次覆盖给予买入评级。

风险提示:下游需求波动风险、市场竞争风险、技术人才流失风险、产品研发推广不及预期风险等

1. 深耕数模混合+模拟+射频多领域赛道

艾为电子创立于2008年,专注于数模混合、模拟、射频等IC设计,为以手机、人工智能、物联网、汽车电子、可穿戴和消费类电子等众多领域的智能终端产品全面提供技术领先且高品质、高性能的IC产品。

1.1. 发展历程:超十年IC设计经验,布局声、光、电、射、手五大产品线

公司产品目前已广泛用于国内外品牌终端。公司自2008年成立以来,专注IC设计,是目前国内智能手机中数模混合信号、模拟、射频芯片产品的主要供应商之一,公司自主研发了声、光、电、射、手五大产品线,产品已被广泛应用于国内外手机及IoT品牌终端,部分产品的性能和品质已达到业内领先水平。

1)技术起步阶段(2008~2012年):公司2008年从音频功放芯片和电源管理芯片起家,包含了模拟芯片信号链和电源管理的基本两大领域,形成了公司产品研发的技术基础 。该阶段音频功放芯片主要是K类的,包括多模可切换K类音频功放和智能手机K类音频功放;电源管理芯片包括首款双卡双待接口芯片、首款背光驱动芯片、首款降压过压保护OVP芯片等。

2)技术积累阶段(2013~2016年):在上一阶段技术的基础上,公司持续研发在技术上不断突破,持续扩充产品品类,音频功放研发了智能K类产品,电源管理芯片领域首款串联LED背光驱动芯片、电荷泵多模LED闪光灯驱动芯片面世,射频前端芯片领域研发了首款GPS低噪声放大器产品。

3)快速拓展阶段(2017年至今):音频功放芯片领域研发了数字智能K类产品,形成完整的产品系列,发展出集硬件芯片和软件算法为一体的音频解决方案;电源管理和射频前端芯片领域不断创新,在下游应用市场持续进行拓展;对马达驱动芯片领域进行了布局,研发了高压触觉反馈芯片和高压线性马达驱动芯片。

1.2. 股权结构:核心技术团队经验丰富且稳定

公司创始人为实际控制人,具备完善的股权激励制度锁定核心人才。截止2021年4月29日,公司实际控制人、控股股东为孙洪军,直接持有公司 41.9%的股份;公司拥有完善的股权激励制度,设立上海艾准作为员工持股平台,占公司6.18%的股权。

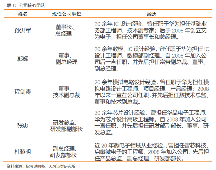
核心团队经验丰富且稳定。公司拥有一支富有经验的研发队伍,核心技术团队拥有平均20年以上集成电路设计经验,都曾任职于华为并担任工程师,自2008年公司成立以来后一直在公司任职没有太大变化,丰富的经验加稳定的团队构成有助于公司将技术有效转化成产品,实现可持续的经营发展。

1.3. 主营业务:基于音频功放和电源管理,拓展射频前端和马达驱动

艾为电子主要产品包括音频功放芯片、电源管理芯片、射频前端芯片、马达驱动芯片。截止2021年4月29日,公司已有 470 余款产品型号,应用于以智能手机为代表的新智能硬件领域,并在各类电子产品中具有较强的拓展性和适用性。(1)音频功放芯片主要应用于手机等多媒体播放设备的音频信号放大,其功能为放大来自音源或前级放大器输出的弱信号,并驱动播放设备发出声音;(2)电源管理芯片是一种在电子设备中承担电能变换、分配和监控的芯片,是电子设备中的关键器件,并存在于几乎所有的电子产品和设备中广泛运用,是模拟芯片最大的细分市场之一;(3)射频前端芯片射包括接收端的开关、GPS 低噪声放大器、LTE 低噪声放大器、FM 低噪声放大器、GSM 功率发大器等器件;(4)公司自主研发的马达驱动芯片主要对应智能终端设备上的触觉反馈操作品,主要应用于智能手机、便携设备及可穿戴设备等领域。

公司2017-2020年主营业务收入年复合增长率达到40%,2017-2020年主营业务分别为5.24、6.94、10.18、14.38亿元;按照芯片类型可以分为音频系列、电源系列、马达驱动系列和射频系列,公司各系列产品线的营收都在稳步增长,其中营业收入主要来自音频功放芯片和电源管理芯片的销售,另外马达驱动芯片收入增长较快。

1)音频系列:深耕多年的主力产品,已形成完整产品体系。2017-2020年音频系列分别实现营业收入3.45、3.80、5.45、7.46亿元,是公司目前最主要的收入来源,销售占比超过 50%;公司深耕音频功放领域十多年,形成了丰富的技术积累和完整的产品体系,产品获得多家知名厂商的认证和使用,随着持续的研发投入和技术突破,将带动业务持续增长。

2)电源系列:以智能手机为核心,逐步拓宽下游应用领域。2017-2020年分别实现营业收入0.98、2.04、3.30、4.57亿元,公司凭借技术积累和研发能力,持续推出新品,并积极把握电源管理芯片在智能手机和新智能硬件产品的应用。随着下游应用从手机延展到智能音响、平板及笔记本、可穿戴设备等领域,有望进一步拉动营业收入的增长。

3)马达驱动系列:率先推出多款产品,迅速占领市场。公司把握触觉反馈功能需求发展的契机,率先推出多款马达驱动触觉反馈产品,迅速占领主要智能手机品牌的旗舰机型;随着人机交互、娱乐及游戏等设备快速发展,市场对触觉反馈硬件和芯片的需求将持续上升,公司马达驱动系列产品的收入有望进一步增加。

4)射频系列:前瞻性布局5G系列,获知名客户验证使用。公司根据市场需求,不断推出新产品;2018年推出全系列4G射频开关,迅速获得客户大量采购;2020年推出了天线 Tuner、天线切换开关、5G射频开关等5G射频前端芯片,产品已陆续被手机和可穿戴设备市场的知名客户验证使用。随着通信网络进入5G时代,公司重点围绕5G进行布局,有望进一步拉动业务增长。

1.4. 产业协同:上游与主流晶圆厂封测厂合作,下游不断突破获主要品牌商认可

公司与上游厂商保持稳定合作关系,自建测试中心提升封测能力。公司产品生产和加工环节的供应商包括晶圆制造企业和封装测试厂等,其中主要晶圆供应商为台积电、无锡华润、华虹宏力,供应商供货稳定且集中度较高;封装测试供应商主要为通富微、江苏长电、天水华天科技等,公司与主要封装测试供应商保持稳定的合作关系,与此同时,为获得持续、稳定、充足的封测产能,2019年起公司向封测厂商提供设备进行芯片成品测试,同时于2020年自建测试中心提升封测能力。

以手机为代表不断突破新智能硬件领域。公司各类芯片产品均主要应用于以手机为代表的新智能硬件领域,公司的研发及产品设计以满足客户需求为动力,围绕数模混合信号、模拟和射频领域技术,紧跟新智能硬件产品的发展趋势持续进行产品创新。凭借与终端客户的长期合作,公司新产品在手机等新智能硬件领域得到了也快速应用,并逐步延伸至可穿戴设备、智能便携设备、物联网设备等应用领域。

产品质量+客户服务,获知名厂商的认可。公司各类芯片产品销售给以手机品牌客户或 ODM 厂商为主的终端客户,主要选择智能手机市场进行深度开拓发展;通过突出的研发能力、可靠的产品质量和细致的客户服务,下游客户覆盖了包括华为、小米、OPPO、vivo、传音、TCL、联想等知名手机厂商,以及华勤、闻泰科技、龙旗科技等知名 ODM厂商;在可穿戴设备、智能便携设备和物联网设备等细分领域,持续拓展了细领域知名企业。

1.5. 募集资金:募集资金加码研发,提升技术研发实力

募集资金针对现有产品进行升级迭代,进一步提升公司竞争力和知名度。根据公司首次公开发行股票并在科创板上市招股说明书公告,公司公开发行新股募集资金净额为24.68亿,投资项目的建设围绕公司主营业务展开,是对现有业务的升级、延伸与补充,通过募集资金投资项目进一步提升管理和研发能力。(1)对音频功放芯片、射频前端芯片、马达驱动芯片等现有产品线进行完善和升级,并积极开拓 SAR 传感器、触控芯片等产品领域,进一步提升公司产品竞争力和知名度,最终实现公司的营业收入和净利润规模稳定增长;(2)研发中心建设项目和电子工程测试中心建设项目将扩大研发、测试人员队伍,完善研发、测试所需的场地,配套相关研发、测试软、硬件设备,进一步提升企业的研发、测试水平,稳固公司在行业内的优势地位,增强企业的可持续发展能力。

1.6. 财务情况:持续加大研发投入,营收保持快速增长

公司业绩逐年快速增长,受益于产品的升级和下游应用领域的拓展。2017至2020年营业收入分别实现5.24、6.94、10.18、14.38亿人民币,年复合增速达到40%。公司应收增长的主要原因系:(1)受智能手机进步、5G 及移动互联网等通讯技术发展的影响,市场对可提升用户体验的芯片的需求逐渐增加;(2)公司专注芯片的研发、升级,建立了高质量、多样化的产品体系并受到终端客户的广泛认可,公司服务的终端客户数量大幅增长;(3)公司技术进步及产品性能提升迭代进口替代因素推动,公司产品逐渐应用于终端客户的高端产品线;(4)除手机领域外,公司也不断拓展可穿戴设备、智能便携设备、物联网设备等其他智能硬件领域客户,进一步推动了公司收入规模的扩大。

产品持续升级迭代,综合毛利率保持相对稳定。2017-2020年公司综合毛利率分别为32.68%、34.46%、32.52%,综合毛利率相对稳定维持在30%以上。从各细分产品的毛利率来看:(1)音频功放芯片毛利率下滑,主要系高端产品销售占比逐年提高受市场竞争影响其毛利率下降;(2)电源管理芯片毛利率较2018年大幅上升,主要是因为公司对产品进行迭代升级降低了成本;(3)射频前端芯片的毛利率小幅度下滑,主要和产品销售结构调整有关;(4)马达驱动芯片毛利率大幅度上升,主要是经历了市场培育及开拓阶段, 公司新产品性能优质并得到终端手机厂商认可,在新上市机型中使用量较多;随着研发的持续投入以及产品的迭代升级,综合毛利率有望进一步向上。

公司持续加大研发投入,经营效率保持良好水平。2018年至2020年公司研发费用分别为0.91、1.39、2.05亿元,研发费用率分别为13.11%、13.65%、14.26%,为增强公司的技术优势,公司持续加大研发投入,在收入规模持续增长的情况下,公司的研发费用率也保持增长。2018-2020年公司销售费用率持续减少,管理费用率略微增长主要是为了应对业务扩张需求而扩充管理团队引起的;财务费用率2020年上升主要系人民币/美元汇率出现波动所致;总体而言,公司在规模不断扩张、业务不断拓展以及客户数量增加的情况下,保持良好的经营效率。

技术人员占比高达80%以上,为公司核心资源。截至2020年12月31日,公司拥有技术人员641人,占员工总人数的80.53%。公司员工中硕士以上学历的人数为342人,占总人数比例为42.96%。截至 2020 年 12 月 31 日,公司及控股子公司已取得 232 项专利,其中 227项为境内专利,5 项为境外专利;在中国境内登记集成电路布图设计专有权 396

项。公司的核心技术及芯片产品获得了诸多国际和国内知名品牌公司的认可,并获得上海市 2020 年工业强基项目支持。

2. 国产替代加速+5G持续落地,前瞻性布局成长逻辑清晰

2.1. 音频功放:集硬件芯片&软件算法于一体,国产替代带来机遇

下游需求持续扩张,技术从模拟功放转向数字功放。根据SAR Insight &Consulting的统计结果显示,2019年全球音频功放芯片出货量已经超过30亿颗,主要下游应用领域包括音响、智能家居及影音设备、移动设备、可穿戴设备、计算设备、汽车、新兴市场等。随着下游应用领域需求的不断扩张,全球音频功放的市场规模将持续扩大。从技术上来说,已开始从模拟功放向数字功放进行发展,音频功放芯片作为驱动移动电子设备发声的核心零部件,整体上其应用效果正在往大音量、低噪声、防干扰、防破音、低功耗等方面逐步进行优化,数字功放取代模拟功放是趋势。

深耕音频功放领域十余年,形成完整产品体系。公司音频功放芯片主要包括数字智能 K 类、智能 K 类、K 类、D 类和 AB类产品,可应用于智能手机、智能音箱及可穿戴设备等新智能硬件领域。随着公司持续的研发投入,音频功放产品技术以由模拟功放向数字功放演进形成数模混合类产品,已从单纯的音频功放硬件芯片发展成为集硬件芯片和软件算法一体的音频解决方案,形成了完整的音频功放产品矩阵,并得到多家知名品牌厂商的认证和使用。

国产化替代&技术突破,市占率有望进一步提升。音频功放芯片领域主要厂商包括凌云半导体、美信、德州仪器、艾为电子等,但市场主要被美国厂商占据。公司目前产品已经应用到华为、OPPO、vivo等终端品牌,在国产化替代的大背景下,公司通过持续的产品开发和技术突破,市场份额有望逐步提升。

2.2. 射频前端:前瞻性围绕5G布局,产品线多点开花

5G时代引领射频前端芯片市场高速起量。根据QYR Electronics Research Center 的统计,2018 年全球射频前端市场规模为149.10亿美元,受益于5G网络的商业化建设,自2020年起全球射频前端芯片市场将迎来快速增长,预计到2023年全球市场规模将达到313亿美元,2018 年至 2023 年将以年复合增长率16%持续高速增长。

射频前端芯片行业战略地位提升,国内厂商迎来发展机会。全球射频前端芯片市场被主要欧美厂商占据,国内生产厂商目前主要在射频开关和低噪声放大器实现技术突破,并逐步开展进口替代。根据 QYR Electronics Research Center 的统计,2018年全球射频开关市场规模为16.54亿美元,预计2023年达到35.6亿美元;2018年全球射频低噪声放大器市场为14.21亿美元,到2023年预计可达到17.94亿美元。随着5G的商业化建设,全球射频开关和低噪声放大器都将迎来增速的高峰;而随着射频前端芯片被广泛应用于移动智能终端,其战略地位将逐步提升,国内的设计厂商也将迎来进口替代的机会,市占率有望进一步提升。

射频前端产品丰富,获品牌客户认可。公司从2011年开始涉足射频领域,围绕智能手机、平板、物联网中射频前端器件展开研究和技术攻克,根据市场需求不断推出新产品,公司目前射频前端芯片包括接收端的2T、4T、6T、8T开关、GPS 低噪声放大器、LTE低噪声放大器、FM低噪声放大器、GSM功率发大器等器件,产品获得了华为、小米、OPPO、vivo 等知名品牌客户的验证使用。

募集资金加码研发,重点围绕5G布局。随着通讯网络进入5G时代,公司抓住全球5G加速商用化的战略机遇,顺应射频器件模组化趋势,重点围绕5G射频前端芯片进行布局。2021年公司通过公开募集资金,进一步加码研发,开展5G射频器件研发和产业化项目,包括射频用开关(包括5G射频开关、调谐天线开关Tuner、天线SRS开关)、前端模组FEM(开关、LNA的二合一,或开关、LNA、滤波器三合一)在内的5G射频器件及4G射频前端模组产品的研发及产业化,公司不断丰富产品体系,提高核心竞争力。

2.3. 电源管理&马达驱动:以智能手机为核心,不断延展至其他领域

电源管理芯片全球规模达565亿美元,市场空间广阔。根据前瞻产业研究院的数据,2018年全球电源管理芯片市场规模约250亿美元,到2026年预测有望达到565亿美元,CAGR为10.69%;根据中商产业研究院的统计,中国电源管理芯片市场规模由2015年的520亿元增长到2019年的720亿元,2015-2019年的复合增长率为8.48%。随着中国国产电源管理芯片在新领域的应用拓展以及进口替代,中国市场规模有望保持持续增长。

电源管理芯片以智能手机为核心,不断延展至平板、可穿戴设备等领域。公司电源管理芯片主要包括LED驱动和电源管理两类芯片,LED驱动芯片主要包括背光驱动、呼吸灯驱动、闪光灯驱动;电源管理芯片主要包括过压保护电路、低压降线性稳压器、BOOST 芯片、BUCK 芯片、快充芯片以及负载开关等产品。公司从智能手机为核心的新智能硬件出发,积极在电源管理芯片领域持续推出新产品,将下游应用快速延展至智能音响、平板及笔记本、可穿戴设备等领域,并结合创新能力形成了独具特色的优势产品,获得了下游终端企业的认可和应用。

率先推出马达驱动触觉反馈产品,迅速占领主要市场。公司自主研发的马达驱动芯片主要对应智能终端设备上的触觉反馈操作,包含触觉驱动、电容式触摸控制器、步进马达驱动、直流电动机驱动器、音圈马达驱动等芯片产品。公司把握触觉反馈功能需求发展的契机,率先推出多款马达驱动触觉反馈产品,迅速占领主要智能手机品牌的旗舰机型,产品主要应用于智能手机、便携设备及可穿戴设备等领域。

3. 投资建议

公司深耕数模混合、模拟、射频等IC设计,产品广泛应用于国内外手机终端,并逐步拓展到人工智能、物联网、汽车电子、可穿戴等众多智能终端。根据公司发布《首次公开发行股票并在科创板上市招股说明书》的公告,2021年1-6 月公司未经会计师审计实现的营业收入为 10.67亿元,同比增长109.9%;累计归属于母公司股东的净利润为 1.22亿元,同比增长149.8%,业务增长主要系公司下游市场需求持续旺盛。

主营业务预测逻辑:1)音频功放芯片:公司已经形成完整的产品系列,覆盖低端到高端的产品,随着消费者对音效质量要求逐步提高,公司高端产品出货量占比有望持续提升,带动业务量价齐升;2)电源管理芯片:公司依托在电源管理芯片方面技术积累,规划开发60W及大功率电荷泵快充芯片,领先布局带动业务快速发展;3)射频前端芯片:公司于2020年推出了、5G射频前端芯片,产品已陆续被手机和可穿戴设备市场的知名客户验证使用,有望迎来快速发展期。4)马达驱动芯片:随着公司在线性马达驱动等产品领域技术的不断成熟,公司产品在部分手机品牌客户的新上市旗舰机型中得到应用,并向中低端机型进行国产替代。我们预计随着高毛利产品占比提升,有望带动公司盈利持续向上。

我们预计公司2021/2022/2023年净利分别达到2.59/4.73/7.09亿。可比公司方面,公司业务由音频功放、电源管理、射频前端、马达驱动芯片组成,因此我们选取圣邦股份、思瑞浦作为可比公司;根据wind一致性预测,2022年对应的平均PE倍数为112倍;根据谨慎原则,给予公司PE 105倍,对应2022年4.73亿净利,目标价格299.19元/股,首次覆盖给予买入评级。

4. 风险提示

下游需求波动风险:由于公司产品为通用型芯片,下游应用集中于智能手机市场,存在受下游智能手机出货量影响较大的风险;下游需求增长导致晶圆及封测价格上涨的风险。

市场竞争风险:同行业企业逐渐增多,市场竞争逐渐加剧;相较于公司 470 余种芯片产品型号,同行业集成电路国际巨头,如TI 和 ADI,拥有上万种芯片产品型号,涵盖了下游大部分应用领域,若国际巨头企业采取强势的市场竞争策略与公司同类产品进行竞争,公司会面临一定困难和市场竞争的风险。

技术人才流失风险:芯片设计行业属于技术密集型产业,对技术人员的依赖度较高,有同行业竞争对手有通过更优厚的待遇导致公司技术人才流失的风险。

产品研发推广不及预期风险:公司以智能手机为代表的终端客户产品更新换代较快,因此需要不断升级现有产品并研发新产品,如果未来不能及时完成技术迭代或产品升级,存在产品研发推广不及预期的风险。

注:文中报告节选自天风证券研究所已公开发布研究报告,具体报告内容及相关风险提示等详见完整版报告。

证券研究报告《艾为电子:模拟芯片布局五大赛道,芯应用多点开花》

对外发布时间  2021年8月21日

报告发布机构  天风证券股份有限公司

本报告分析师:  

潘暕  SAC执业证书编号:S1110517070005

程如莹 联系人

加载中...