新浪财经

2021年中国运动鞋服市场发展趋势分析 中国本土品牌崛起的“秘诀”之一:联名

前瞻网

关注

原标题:2021年中国运动鞋服市场发展趋势分析 中国本土品牌崛起的“秘诀”之一:联名 来源:前瞻产业研究院

运动服饰行业主要上市公司:李宁(02331.HK)、安踏体育(02020.HK)、361度(01361.HK)、特步国际(01368.HK)等。

本文核心观点:运动品牌市场占比、中国运动鞋品牌力指数、安踏联名系列、李宁联名系列、特步天猫旗舰店战绩

1、安踏市占率位居第三,占比直追阿迪达斯

在2020年,尽管阿迪达斯和耐克还是占据我国运动品牌的市场的大部分市场,但是我国本土品牌的市占率紧随其后,且开始逐渐增加。参照欧睿统计,2020年运动品牌的市占率榜单上,耐克以25.6%的数据高居榜首,阿迪达斯紧随其后为17.4%,国内龙头品牌安踏以15.4%的市场份额位列第三,李宁、特步和361度分别为6.7%、4.7%和2.6%。

除了从市占率的角度出发看中国本土品牌的地位在逐渐提升,还可以从C-BPI品牌排名中发现,除了国际运动品牌巨头耐克与阿迪达斯,运动鞋品牌力TOP5中剩下三位均为本土品牌,且特步的品牌力从2020年开始上升,超过了乔丹,而在次之前,特比从2011-2019年的品牌力指数一直排名第七,2020年上升2位,达到第五名,2021年继续保持。

C-BPI(China Brand Power Index)旨在每年公布相关行业的以品牌认知和品牌关系构成的Brand Power调查结果,以便企业确定自己的位置,寻找改善品牌力量的方向,成为企业加强竞争力进行战略性品牌管理的基础性参考指标。

2、安踏花式联名开拓市场

近年来,安踏与各种IP联名,涉猎各类行业,各种联名鞋款都带着不同的设计理念,鞋款配色也开始变得越来越花俏,这也能算是安踏的一种营销方式。其中最为出名的就是与可口可乐、故宫以及六神的联名系列了。安踏很好的利用了跨界联名引爆潮流圈热度,同步将大货款引入大众视线,联名款与灵动轻松的大货通常款进行联合宣传。

从中国市场的运动鞋品牌市占率来看,尽管运动鞋市场耐克、阿迪达斯仍占据主导地位,2020年市占率分别达32.5%和15.8%,但是安踏体育的成绩也不容小觑,市占率提升到10.4%。

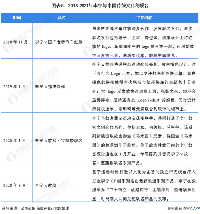
3、李宁成为当之无愧的“国潮”代表

自2018年2月纽约时装周走秀后,“国潮”便成为李宁重要的标签。李宁以“悟道”为题强势刷屏纽约时装周的那一刻起,国潮元年正式开启,而李宁则名正言顺的扛起了国潮的大旗,成为国潮标杆。

2020年我们依然能够看到众多传统文化元素应用在李宁设计及产品中,而且李宁逐渐通过搭建场景为品牌赋予更多文化内涵,延伸产品故事。

4、特步联名本土文化

利用联名来获取更多的关注的方法不止安踏和李宁,特步也加入联名大军。2021年初,另一本土运动品牌特步也联名少林寺,将这一独特的文化符号转化成年轻一代的语言,让品牌以全新的面貌呈现在消费者面前。本土品牌能够敏锐地抓住文化自信的信号,充分发挥自身精神内核的优势在本土品牌回归大众视野及对话新兴消费群体的进程中是功不可没的。

2021年5月15日,在特步的天猫超品日上发布的特步少林新品系列在三日内于官方旗舰店上成交额突破6000万,位居同期运动鞋服行业销售额榜首,特步官方旗舰店的会员增长飙升2.38倍,Z世代人群资产提升1.05倍。

以上数据参考前瞻产业研究院《中国运动服行业市场前瞻与投资战略规划分析报告》,同时前瞻产业研究院还提供产业大数据、产业研究、产业链咨询、产业图谱、产业规划、园区规划、产业招商引资、IPO募投可研、招股说明书撰写等解决方案。

更多深度行业分析尽在【前瞻经济学人APP】,还可以与500+经济学家/资深行业研究员交流互动。

加载中...