新浪财经

2021年日本电梯行业市场规模与竞争格局分析 日本电梯品牌实力强劲【组图】

前瞻网

关注

原标题:2021年日本电梯行业市场规模与竞争格局分析 日本电梯品牌实力强劲【组图】 来源:前瞻产业研究院

电梯行业主要上市公司:目前全球电梯行业的上市公司有奥的斯(Otis)、瑞士迅达集团(Schindler)、芬兰通力(KONE)、德国蒂森克虏伯(THYSSEN)、日本三菱(MITSUBISHI)、日本日立(HITACHI)、日本富士达(FUJITEC)、日本东芝(TOSHIBA)。中国电梯行业上市公司有康力电梯(002367)、通用电梯(300931)、梅轮电梯(603321)、快意电梯(002774)、广日股份(600894)、上海机电(600835)、远大智能(002689)等。

本文核心数据:日本电梯市场规模、日本电梯产品结构

1、日本电梯行业发展起步晚,速度快

全球电梯行业主要经历了以下发展历程:萌芽阶段-蒸汽驱动导入阶段-电力驱动导入阶段-现代电梯成长期-成熟发展期。19世纪上半叶,蒸汽驱动电梯时代主要由英国主导;到下半叶,德国发明了第一台电动电梯。进入20世纪,电梯行业主要由美国主导。

而日本电梯行业的发展相较于欧美起步较晚,但发展较为迅速。20世纪70年代,日本成为工程升降机生产大国,产品质量和数量提高很快,出口到欧美市场,当时年总产量居世界第一。20世纪80年代到90年代,家用电梯在日本国内新装置台数有较快增长,由1989年的598台增加到2000年度的9549台,创历史最高,10年间增加了15倍。同期,日本电梯品牌开始进入中国市场,日本电梯品牌在中国的市场份额不断提高。

2、日本电梯市场规模进入成熟期

根据Statista数据显示,2012-2020年日本电梯行业市场规模呈波动态势,2012-2013年日本电梯行业市场规模达到约38亿美元,随后从2014年开始由于市场饱和度上升,总体市场规模回落。2020年日本电梯行业市场规模为27.4亿美元,较2019年下降14.9%。预计2021年开始,日本电梯行业市场规模将缓慢回升。

3、直梯产品占日本电梯市场的比重为86%

根据中国电梯协会公布的数据显示,日本电梯的销售主要以直梯为主,占电梯总数的比重为86%;扶梯的市场占比约为8%。可以看出,日本电梯市场对直梯的需求量较大,对扶梯的需求量较小。

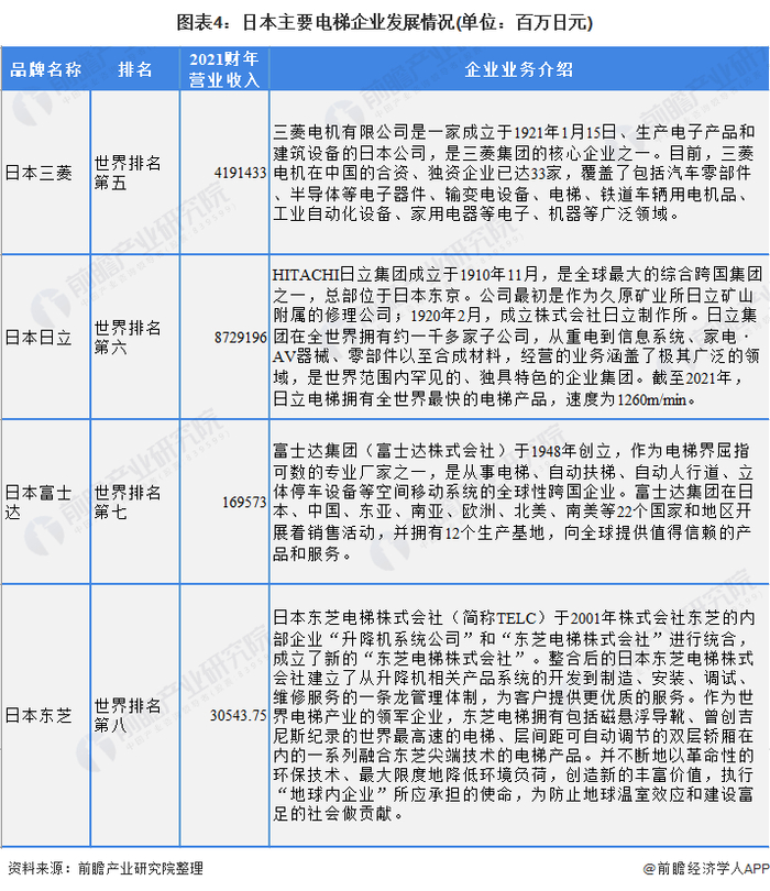
4、日本电梯品牌发展稳定、技术成熟

日本电梯品牌主要包括三菱电梯、日立电梯、富士达FUJITEC、东芝Toshiba等,其中,三菱电梯、日立电梯、富士达FUJITEC、东芝Toshiba在2020年度全球电梯制造商榜单中位列前十。从综合影响力来看,日本三菱电梯在日本电梯品牌中排名第一,世界排名第五;日本日立电梯日本排名第二,世界排名第六。

从营业收入来看,日立2021财年营业收入为87291.96亿日元,排名第一;日本三菱营业收入为41914.33亿日元,排名第二。从目前高速技术上来看,日本日立目前拥有全世界最快的电梯,速度达到1260m/min。

结合Statista对日本电梯行业市场规模预测数据以及历史市场规模数据,预计2021-2025年,日本电梯行业市场规模呈缓慢上升趋势。预计到2025年,日本电梯行业市场规模达到32.8亿美元。

以上数据参考前瞻产业研究院《中国电梯行业市场需求预测与投资机会分析报告》,同时前瞻产业研究院还提供产业大数据、产业研究、产业链咨询、产业图谱、产业规划、园区规划、产业招商引资、IPO募投可研、招股说明书撰写等解决方案。

更多深度行业分析尽在【前瞻经济学人APP】,还可以与500+经济学家/资深行业研究员交流互动。

加载中...