新浪财经

掘金小盘Alpha——景顺长城量化小盘投资价值分析

海通量化团队

关注

原标题:掘金小盘Alpha——景顺长城量化小盘投资价值分析 来源:海通量化团队

重要提示:《证券期货投资者适当性管理办法》于2017年7月1日起正式实施,通过本微信订阅号发布的观点和信息仅供海通证券的专业投资者参考,完整的投资观点应以海通证券研究所发布的完整报告为准。若您并非海通证券客户中的专业投资者,为控制投资风险,请取消订阅、接收或使用本订阅号中的任何信息。本订阅号难以设置访问权限,若给您造成不便,敬请谅解。我司不会因为关注、收到或阅读本订阅号推送内容而视相关人员为客户;市场有风险,投资需谨慎。

摘要

1. 景顺长城量化小盘成立于2018年2月6日,是景顺长城旗下的一只主动量化产品,也是目前市场上现存的、以中证1000指数为股票业绩基准的四只主动量化基金之一。

基金的投资目标是通过量化模型精选股票,在严格控制风险的前提下,力争获取超越业绩比较基准的投资回报,谋求基金资产的长期增值。产品近1年来(2020.08-2021.07)业绩表现突出,累计收益21.3%,相对于中证1000指数的超额收益高达19.6%,在4只以中证1000指数为股票业绩基准的主动量化基金中排名第1。

2. 产品持仓与策略分析。

景顺长城量化小盘专注于股票投资,淡化择时,仓位高且波动小,大类资产配置非其核心策略。在选股上,基金呈显著且稳定的小盘风格,紧密跟踪代表小盘的中证1000指数,相对该指数的行业、个股、规模偏离小,跟踪误差和最大回撤低。在紧密跟踪小盘风格基础上,景顺长城量化小盘相对中证1000指数具有稳健且优异的超额收益表现。特别是2020年以来,任意时点买入并持有1年,相对于中证1000指数,均可获10%以上的正超额。

3. 中证1000指数投资价值分析。

相较其他主流宽基指数,中证1000聚焦优质小盘,行业分布均衡,长期业绩突出,具备较强弹性。2021年以来,随着市场结构分化加剧,风格或迎切换。指数当前估值处于历史较低水平,且具备较高的盈利预期增速。因此,我们认为,当下时点,中证1000指数具备较高的配置价值。

4. 基金管理团队介绍。

景顺长城基金旗下非货币型产品规模自2019年以来实现快速增长,截至2021Q2市场规模排名14/145,具备较优的长期权益投资能力。同时,景顺长城基金量化投资团队经验丰富、产品齐备,目前已覆盖指数增强、主动量化、量化对冲、Smart Beta等多种策略、不同风险收益特征的产品;基金经理黎海威先生具备丰富的量化投研及产品管理经验,历史业绩稳定,这将为景顺长城量化小盘的产品管理与运作提供有力保障。

5. 风险提示。

1)本报告所有分析均基于公开信息,不构成任何投资建议。2)权益产品收益受到市场风格切换等多方面因素影响,波动较大,适合具备一定风险承受能力投资者持有。

1

产品介绍

1.1

产品基本信息

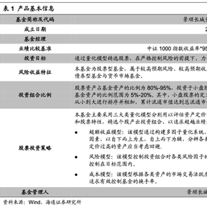
景顺长城量化小盘(005457)成立于 2018 年2月6日,是景顺长城基金旗下的一只主动量化产品。截至2021Q2,产品规模为1.86亿元。其业绩比较基准为“中证1000指数收益率*95%+银行活期存款利率(税后)*5%”,是目前市场上现存的、以中证1000指数为股票业绩基准的四只主动量化基金之一。

基金的投资目标是通过量化模型精选股票,在严格控制风险的前提下,力争获取超越业绩比较基准的投资回报,谋求基金资产的长期增值。

根据基金的招募说明书,股票资产占基金资产的比例为80%-95%,大类资产配置不作为基金的核心策略。投资于小盘股票的比例不低于非现金基金资产的80%;其中,小盘股票的定义如下:对中国证券市场中所有上市交易的A股股票按照流通市值从小到大进行排序并相加,累计流通市值达到总流通市值40%的股票纳入小盘集合。

在股票投资策略上,基金主要采用三大类量化模型——超额收益模型、风险模型、和成本模型,分别用以评估资产定价、控制风险和优化交易。基于模型结果,基金管理人结合市场环境和股票特性,精选个股产出投资组合,以追求超越业绩比较基准表现的业绩水平。

1.2

产品历史业绩

景顺长城量化小盘近1年来(2020.08-2021.07)业绩表现突出,累计收益21.3%,相对于中证1000指数的超额收益高达19.6%,在4只以中证1000指数为股票业绩基准的主动量化基金中排名第1。产品相对于中证1000指数的年跟踪误差6.16%,相应的信息比为2.81,也优于其余3只相似基金。

自产品成立以来(剔除前3个月建仓期),截至2021年7月底,产品累计收益53.9%,年化收益14.1%,相对于中证1000指数的年化跟踪误差为5.8%,最大回撤7.1%。分年度来看,自2018年以来,产品每年均可跑赢中证1000指数;特别是2020年、2021年,相对中证1000的年超额均在20%以上。

2

产品持仓与投资策略分析

本章从资产配置、持股风格等方面,分析景顺长城量化小盘的持仓特征与投资策略。

2.1

淡化择时,大类资产配置非核心策略

景顺长城量化小盘自成立以来,始终保持高仓位运作。自2018Q2至2021Q2,股票仓位始终保持在90%以上,平均股票仓位高达93.0%,高于同类平均(主动股票开放型基金,下同),且波动较小。我们认为,基金经理较少进行仓位调整,淡化择时,大类资产配置非其核心策略。

2.2

显著且稳定的小盘风格

从持股市值来看,景顺长城量化小盘的持仓主要分布在小盘股中。具体来看,2019-2020年,基金平均有59.1%的权重分布在代表小盘的中证1000指数成分股内;此外,还有约21.3%的权重分布在中证800+中证1000的成分股之外;而在代表大盘股的沪深300指数成分股中,仅有3.5%的权重;在代表中盘股的中证500指数成分股中,平均权重也仅为16.1%。由此可见,景顺长城量化小盘的持仓以小盘股为主。

基于个股总市值,将全市场股票划分为3种类型,市值最高的10%的大盘股、市值分位点处于10%-30%的中盘股、以及市值最小的70%的小盘股。统计景顺长城量化小盘的持股市值分布(下图右),结果与上文对指数成分股分布的结论一致。产品在小盘股中的权重占比最高,其次为中盘股,在大盘中的占比很少。

另一方面,我们采用Sharpe模型从净值角度分析基金的风格。Sharpe 模型是基于净值的归因模型,依据资产风格进行多元线性回归,以最小化残差平方和为目标,得到基金在各资产风格上的近似比例。分析的时间频率为日度,时间窗口为滚动向前60个交易日。

根据Sharpe模型,景顺长城量化小盘自成立以来便呈现显著的小盘风格,未发生明显的市值风格漂移。2019年在小盘成长和小盘价值上的配置相对较为均衡,2020年以来则以小盘成长为主,小盘价值、中盘成长为辅。

结合持仓分析和归因结果,我们认为,景顺长城量化小盘呈显著且稳定的小盘风格。

2.3

紧密跟踪中证1000指数

根据基金的招募说明书,景顺长城量化小盘主要采用三大类量化模型分别用以评估资产定价、控制风险和优化交易。三大类模型之一的风险控制模型,主要控制投资组合对各类风险因子的敞口,包括规模、资产波动率、行业集中度等,力求主动将风险控制在目标范围内。

从实际投资结果来看,景顺长城量化小盘紧密跟踪中证1000指数,产品相对于该指数的行业偏离、个股偏离以及规模暴露均较小,相应的跟踪误差和最大相对回撤也较低,具有高信息比和高收益回撤比的特征。

• 绝大部分行业的偏离均在5%以内

景顺长城量化小盘相对于中证1000指数的行业偏离小,自2018H1以来,绝大部分行业的偏离都不超过5%。2020H2,产品在基础化工、电力及公用事业、传媒、农林牧渔上的超配幅度较大,超配比例大于2%;在建筑、医药和计算机上的低配幅度较大,低配比例大于2%。

•大部分个股的超配比例均在1%以内

自2018H1以来,大部分个股相对于中证1000指数的超配幅度都不超过1%。可见,景顺长城量化小盘的持仓与中证1000指数成分股的偏离较小。这一现象自2020年以来得到进一步加强,超配幅度不超过1%的权重占比由前期的60%左右,增加到了2020年的85%以上;而超配幅度超过2%的权重占比则由前期的10%以上,降到了1%以内。

•相对中证1000指数市值暴露低

从因子暴露来看,自2018H1以来,景顺长城量化小盘相对中证1000指数的市值暴露低,始终保持在0附近。在一些Alpha因子,如ROE、SUE、预期净利润调整上的暴露则较高。我们认为,基金未明显约束组合相对指数在这些因子上的暴露程度。

•相对中证1000指数的跟踪误差与最大回撤较小

无论是在近1年,还是近2年、近3年的考察窗口下,截止2021年7月底,景顺长城量化小盘相对中证1000指数的跟踪误差和最大回撤均保持在较小范围内,相应的信息比和收益回撤比高。基金年化跟踪误差在6%左右,近1年最大相对回撤仅2.3%,历史最大相对回撤7.1%。

2.4

持股集中度低,近2年相对小盘指数超额稳健而优异

景顺长城量化小盘持仓非常分散,第一大重仓股的权重一般在2%-3%左右,前十大重仓股的占比平均也仅为23.1%(2018Q2-2021Q2),显著低于同类平均。持股分散可以降低个股偶发的“黑天鹅”事件对收益造成的负向影响,反映在产品业绩上,超额收益相对稳健。

自景顺长城量化小盘建仓以来,在绝大部分时点(占比94.1%)买入并持有1年,相对于中证1000指数超额收益均为正,表现稳健而优异。特别是2019年9月以来,任意时点买入并持有1年,相对于代表小盘的中证1000指数,均可获10%以上的正超额。

综上所述,景顺长城量化小盘淡化择时,仓位高且波动小,大类资产配置非其核心策略。在选股上,基金呈显著且稳定的小盘风格,紧密跟踪代表小盘的中证1000指数,相对该指数行业、个股、规模偏离小,跟踪误差和最大回撤低。在紧密跟踪小盘风格的基础上,景顺长城量化小盘相对代表小盘的中证1000指数,具有稳健且优异的超额收益表现。特别是2020年以来,任意时点买入并持有1年,相对于中证1000指数,均可获10%以上的正超额。

3

中证1000指数投资价值分析

在本章中,我们聚焦景顺长城量化小盘的股票业绩比较基准——中证1000指数。该指数由中证800指数成分股以外、规模偏小且流动性好的1000只股票组成,以表征中国A股市场一批小市值公司的股票价格整体表现,与沪深300和中证500等指数形成互补。

我们以截至2021.07.31指数最新成分股及权重来观察其分布特征,并与市场主流宽基指数对比,分析其优势、特色及在当下时点的配置价值。

3.1

聚焦优质小盘,行业分布均衡

从上市地来看,中证1000指数成分股中387只为上交所上市股票,占指数权重的37.2%;613只为深交所上市股票,占指数权重62.8%。从上市板块来看,科创板和创业板成分股数量分别为41只和248只,权重合计占比超1/3;整体而言,中证1000指数更加侧重捕捉深市新兴产业及创新创业企业的成长性。

从市值方面来看,截至2021.07.31,指数成分股市值均值与中位数分别为117.5和84.9亿元,与沪深300和中证500等大中盘宽基指数差距明显;从市值分布来看,集中分布在50-100亿、100-200亿和200-500亿区间,小市值特征鲜明。

行业分布方面,相较上证50、沪深300等指数以金融地产及消费为主,中证1000指数的行业覆盖范围广泛,分布也更为均衡,主要集中于医药生物、计算机、电子等成长性较强的细分领域以及化工、机械设备、有色金属、建筑装饰等周期行业。

指数前5大权重行业为医药、电子、基础化工、计算机和机械,合计占比近50%。根据Wind盈利预测数据,未来2年均具备较高的盈利增速,成长属性突出。

3.2

长期业绩突出,具备高弹性

长期来看,指数收益表现优异。自基日(2004.12.31)以来,截至2021.07.31,指数获取累计收益6.26倍,年化收益12.65%,领先沪深300、中证500和中证全指等主流宽基指数,年化超额收益分别达到2.75%、0.48%和1.74%。从风险指标来看,指数年化波动率30.86%,高于其余宽基指数,具备典型的高收益、高波动特征;风险调整后收益较佳,夏普比率0.41,Calmar比率0.17,Sortino比率0.55。

我们统计2010年以来,中证1000指数在上涨月份相对主要宽基指数和主动权益基金指数的胜率及月均超额收益。结果表明,指数涨幅相对沪深300、中证500指数和主动权益基金指数的胜率均超出70%。即,牛市行情中中证1000指数具备较高弹性,能够更好地捕捉市场上涨收益。

3.3

估值合理,配置价值凸显

从估值角度来看,截至2021.07.31,指数市盈率(TTM)为36.35倍,位于其历史数据的19.77%分位点,仅为2015年牛市历史高点(144.8倍)的1/4,且长期低位盘整;市净率(LF)2.94倍,位于其历史数据的52.26%分位点。就历史点位而言,我们认为,未来具备较为充分的上行空间。

横向来看,相较其他宽基指数,中证1000具备较高的盈利增速,2021Q1的成分股营收和净利润同比增速中位数分别高达43.3%和62.8%;同时,根据Wind盈利预测数据,指数在未来3年的ROE和归母净利润复合增速分别高达36.16%和34.83%,远超其他主流宽基指数。我们认为,能够较为有力地支撑其现有估值水平。

近年来,随着机构投资者占比的持续提升,小市值效应逐渐失效。但2021年以来,伴随着权益市场波动加剧,结构分化严重,核心资产出现大幅回调,以中证1000/沪深300指数的相对强弱来看,小盘股再度走强,领涨市场。截至2021.07.31,中证1000指数YTD收益达9.27%,相对沪深300指数的超额收益显著。

同时,根据海通金工因子拥挤度模型,截至2021.07.30,小市值因子的拥挤度为-1.19,处于历史较低水平。我们认为,小盘股当前具备较高的配置价值。

综上所述,景顺长城量化小盘的股票业绩比较基准——中证1000指数具备鲜明的特征,具体表现为,聚焦优质小盘,行业分布均衡,长期业绩突出,具备较强弹性。2021年以来,随着市场结构分化加剧,风格或迎切换。指数当前估值处于历史较低水平,且具备较高的盈利预期增速。因此,我们认为,当下时点,以中证1000指数为代表的小盘股具备较高的投资价值。

4

基金管理团队介绍

4.1

景顺长城基金介绍

基金管理人景顺长城基金管理有限公司成立于2003年6月12日,是经中国证监会批准设立的国内首家中美合资的基金管理公司。由景顺与长城证券联合开滦集团和实德集团共同发起设立,其中景顺和长城证券各持有49%的公司股份。景顺长城基金以股票投资领先的多资产管理专家为战略目标,结合股票、固收、量化等投资能力为客户提供专业的综合投资解决方案。

景顺长城基金旗下非货币型产品规模自2019年以来快速增长,截至2021年7月底,产品数量为118只,规模达2999.3亿元,较2019年底增长144.25%,市场排名14/145。从产品类型来看,以混合型基金为主,占比70.02%,并贡献了主要的规模增量;股票型基金和债券型基金占比分别为11.46%和17.36%。

规模快速上升得益于优异的历史业绩。基于基金公司管理的主动权益产品(普通股票型和偏股混合型基金,下同),剔除3个月建仓期后,构建基金公司主动权益指数,来观察公司的整体业绩表现。2010年以来(截至2021.07.31),景顺长城基金主动权益指数获得10.65%的年化收益,年化波动率为22.93%;近5年表现更为出色,年化收益达20.18%,夏普比率1.03。

分年度来看,景顺长城基金主动权益指数2016年以来稳定战胜市场平均,业绩排名稳居同业前25%,展现出优异的长期权益投资能力。

景顺长城基金量化投资团队经验丰富、实力突出、产品齐备,目前已覆盖指数增强、主动量化、量化对冲、Smart Beta等多种策略、不同风险收益特征的产品。

4.2

基金经理介绍与历史业绩

基金经理黎海威先生,经济学硕士,CFA。曾担任美国穆迪KMV公司研究员,美国贝莱德集团(原巴克莱国际投资管理有限公司)基金经理、主动股票部副总裁,香港海通国际资产管理有限公司(海通国际投资管理有限公司)量化总监,于2012年8月加入景顺长城基金管理有限公司,担任投资研究部量化及ETF投资总监。2013年10月起,先后担任景顺长城300增强、景顺长城量化精选、景顺长城大中华、景顺长城量化新动力、景顺长城沪港深领先科技等产品的基金经理。

截至2021年7月31日,黎海威先生担任投资经理已达7.78年,历史和当前管理基金产品数量分别为15只和10只,目前在管基金总规模为105.08亿元。黎海威先生具备丰富的量化投研及产品管理经验,历史业绩稳定,在管产品——景顺长城量化新动力、景顺长城沪港深精选等屡获市场殊荣。

同样地,我们基于基金经理管理的产品构建基金经理主动权益指数,来刻画其业绩表现。虽然指数基日几近2015年牛市高点,初期产品建仓后经历大幅回撤(逾50%),但基日以来(截至2021.07.31)仍获得44.86%的累计收益,相对沪深300指数的年化超额收益为5.86%,业绩表现突出。分年度来看,在2015到2021年期间的多个年份,均战胜沪深300指数,体现出其在不同市场环境下较为稳定的投资管理能力。

5

总结

5

总结

景顺长城量化小盘成立于 2018 年2月6日,是景顺长城旗下的一只主动量化产品,业绩比较基准为“中证1000指数收益率*95%+银行活期存款利率(税后)*5%”,是目前市场上现存的、以中证1000指数为股票业绩基准的四只主动量化基金之一。基金的投资目标是通过量化模型精选股票,在严格控制风险的前提下,力争获取超越业绩比较基准的投资回报,谋求基金资产的长期增值。产品近1年来(2020.08-2021.07)业绩表现突出,累计收益21.3%,相对于中证1000指数的超额收益高达19.6%,在4只以中证1000指数为股票业绩基准的主动量化基金中排名第1。

景顺长城量化小盘专注于股票投资,淡化择时,仓位高且波动小,大类资产配置非其核心策略。在选股上,基金呈显著且稳定的小盘风格,紧密跟踪代表小盘的中证1000指数。相对该指数行业、个股、规模偏离小,跟踪误差和最大回撤小。在紧密跟踪小盘风格基础上,景顺长城量化小盘相对中证1000指数具有稳健且优异的超额收益表现。特别是2020年以来,任意时点买入并持有1年,相对于中证1000指数,均可获10%以上的正超额。

从产品的股票基准指数来看,相较其他主流宽基指数,中证1000聚焦优质小盘,行业分布均衡,长期业绩突出,具备较强弹性。2021年以来,随着市场结构分化加剧,风格或迎切换。指数当前估值处于历史较低水平,且具备较高的盈利预期增速。因此,我们认为,当下时点,中证1000指数具备较高的配置价值。

从基金管理人角度来看,景顺长城基金旗下非货币型产品规模自2019年以来实现快速增长,截至2021Q2市场规模排名14/145。其中,混合型基金贡献主要规模增量,占比达70.02%。公司主动权益基金指数在2016年以来稳定战胜市场平均,业绩排名稳居同业前25%,展现了较优的长期权益投资能力。

同时,景顺长城基金量化投资团队经验丰富、产品齐备,目前已覆盖指数增强、主动量化、量化对冲、Smart Beta等多种策略、不同风险收益特征的产品;基金经理黎海威先生具备丰富的量化投研及产品管理经验,历史业绩稳定,这将为景顺长城量化小盘的产品管理与运作提供有力保障。

6

风险提示

6

风险提示

1)本报告所有分析均基于公开信息,不构成任何投资建议。2)权益产品收益受到市场风格切换等多方面因素影响,波动较大,适合具备一定风险承受能力投资者持有。

联系人

罗蕾,ll9773@htsec.com

加载中...