新浪财经

【东吴轻工张潇团队】整装渠道30页深度梳理:整装渠道大势所趋,头部定制企业蓄势待发

张潇的轻工消费洞察

关注

原标题:【东吴轻工张潇团队】整装渠道30页深度梳理:整装渠道大势所趋,头部定制企业蓄势待发 来源:张潇的轻工消费洞察

渠道大势所趋,头部定制企业蓄势待发

--整装渠道30页深度梳理

核心观点

为什么看好整装渠道成为定制行业下一阶段增长的重要驱动力?据我们测算,随着存量房翻新需求的持续释放,未来十年C端装修需求仍将保持稳健增长。而整装模式可以令消费者、装修公司和定制企业实现三方共赢,有望成为长期的发展趋势,而行业信息化水平的提升为产业链的整合提供了技术支撑。而在家装全产业链中,我们看好定制企业成为产业链整合的重要推动力,核心原因在于:1)定制家具在家装中价值量占比较大;2)定制品类在家装中可见度高,对于消费者决策起到重要作用;3)定制兼具工程及产品属性,品牌效能较大,且头部品牌已具有较强影响力。

四种整装模式全方位对比:零售整装最适合作为初期探索切入方式,整装大家居产业链整合效果更佳。定制企业切入整装渠道的方式主要有零售整装、整装大家居、自营整装和整装云四种。其中零售整装壁垒较低,是最适合进行初期探索的切入方式。整装大家居模式对定制企业的品牌力、品类和供应链布局、后端服务能力均提出较高的要求,进入壁垒更高。但其对于带动全品类销售、提升整装渠道盈利水平具有更好的效果。自营整装和整装云属于偏重资产的运营模式,对于供应链建设要求高,可复制性尚需验证细分。

定制企业整装布局全梳理:欧派家居:看好整装大家居模式实现从1到N复制,核心原因在于:1)整装大家居对家装经销商赋能效果突出,家装公司合作意愿较强;2)有效带动品类协同,且盈利水平较好,具备快速复制的基础;3)公司理顺产品体系及制度保障,避免整装大家居模式干扰传统经销体系;4)品类布局完善,开拓整装大家居优势明显。索菲亚:通过资本方式绑定头部家装企业锁定优质渠道资源,2020年完成500家装企签约计划,随着已签约合作伙伴逐步完成导入,2021年起索菲亚整装渠道有望进入收获期。与两大龙头装企圣都装饰及星艺装饰达设立合资公司,是定制行业内首家以资本方式绑定头部装企的公司。尚品宅配:依托互联网基因探索自营整装+整装云的独特模式,经过三年发展整装业务已初具规模。2021年公司宣布整装业务全面发力,京东入股成为公司第三大股东,供应链及数字化系统建设有望加速;同时自营整装将在自营城市全面铺开。

投资建议我们看好整装渠道长期发展趋势,头部定制企业整装业务逐渐放量,建议关注引领整装大家居模式的【欧派家居】、【索菲亚】,推荐【尚品宅配】。

风险提示:行业竞争加剧;整装经销商招商不顺风险;原材料价格波动;整装模式冲击传统零售渠道。

正文

01

为什么需要关注整装的发展趋势?

1.1. 精装化趋势下C端装修需求真的会下降吗?

精装化趋势对新房C端装修需求带来一定冲击,但存量房重装需求已步入快速增长时期,我们预计未来十年C端装修总需求都将相对稳定。根据奥维云网数据,2020年全国新开盘精装房数量达到325万套,测算精装化率约21%;奥维云网预计2022年精装房开盘数量达到500万套,渗透率将达到35%。同时头部房企提升精装率的战略不变,保利、碧桂园、万科等头部地产商均规划在未来三年内实现100%精装率。精装化率的提升对新房C端装修市场将带来一定冲击,我们测算未来十年每年新房装修市场规模平均下滑7%。但随着2005-2015年竣工的住宅逐渐进入翻新周期,存量房装修市场规模将迎来高增。按照15年的重装周期计算,我们预计未来十年存量房翻新装修需求市场规模复合增速约9%。此外,二手房交易的增加也将提升C端装修需求。综合来看,中长期我国C端装修需求都将维持稳定增长。

1.2. 如何理解整装和家装渠道?

狭义的整装指家装公司提供从硬装到软装、家具、家电的全部产品和服务,通常采用套餐式平米计价的结算方法,消费者只和家装公司进行直接结算。传统家装模式分类主要包括清包、半包、全包和整装。1)清包模式下装修公司仅负责实际施工,设计、选购主辅材等环节均由消费者自行完成;2)半包模式在清包基础之上,装修公司还负责设计及辅材采购环节;3)全包模式主材采购也由装修公司负责,消费者主要负责最后的软装环节;4)整装模式家具(包括定制家具)、家电、窗帘、灯具等软装产品也可一站式选购。从报价上看,清包和半包按照实际施工项目进行核算,全包、整装多采用平米报价方式。事实上这种传统模式划分是较为狭义的,我们认为在定义整装渠道时不应过度关注其报价方式、价位等表象,而应关注其本质——即满足消费者一站式装修的需求。

1.3. 为什么说整装是长期的趋势?

整装模式可以令消费者、装修公司以及定制企业实现三方共赢。

从消费者角度来看,整装提升装修便利度及风格一致性,符合消费代际的变迁带来的消费偏好的变化。 80、90后成为家装消费的主力人群,根据齐家网及泛家居网联合发布的《2020疫后新生代家装消费十大势界观》数据,当前家装需求的主力军已经切换为80及90后,合计占比接近80%。在社会竞争压力加剧的环境下,年轻一代的消费者相比老一辈来说,更愿意选择省心省力的一站式装修(包括全包、整装、含个性化软装的打包式家装服务等不同形式)。此外,整装模式能够最大化实现风格统一,提升美观度,契合当下“颜值为王”的消费偏好。

对于装修公司来说,整装是提升客单价增厚利润的重要途径。家装行业属于人工密集性行业,且标准化程度较低,具有规模不经济性,造成市场呈现比较分散的格局。根据中国装饰协会,2019年全国住宅装饰市场总规模超过两万亿,而头部家装公司金螳螂、东易日盛、圣都装饰2019年收入规模分别为40、33、33亿元,市场份额仅0.1-0.2%。据中国建筑业协会资料,2018年我国建筑装饰企业数量达到12.5万家,其中全国性布局(指最少在三个省份开展业务)的企业不足50家,不具备合格经营资质的小企业占比达到65%。通过提供一站式整装服务,家装公司可有效提高客单价,扩宽收入来源。

对定制等家装产业链偏后端的环节来说,整装是性价比较高的前置流量入口,也是提升品类协同的重要的方式。1)整装是性价比较高的流量入口:正如前文所提及,年轻一代的消费者更加倾向于选择整装模式,意味着C端客流加速向整装渠道迁移,而传统的家具卖场客流承压。与传统的自然客流相比,整装渠道流量成交确定性更强。且家装公司单一品类合作的品牌通常只有2-3家,与家装公司形成稳定合作后,在消费者选购时面临的品牌竞争有所减轻。2)流量前置,掌握更强话语权:传统半包装修模式下,消费者先完成硬装环节才进行定制家具、成品家具的采购,设计风格一定程度上受硬装的限制,定制企业无法掌控住完全的设计权。而整装令定制企业得以把握前端话语权和设计权,从前端截获流量。3)提升品类协同的重要方式:定制品类单品类市场空间有限,而大家居是做多品类,做大客单价的重要途径。据我们测算,2030年橱柜单品类市场规模有望成长至3000亿元,而橱柜、衣柜、木门合计市场规模可达7000亿元。2015年左右开始,定制企业逐渐走上拓品类之路,由单一的衣柜/橱柜向全屋定制、木门、配套品延伸,以打破单品类收入天花板的限制。对于定制企业来说,整装渠道是天然的整合场景,可以借助优势品类带动新品类的成交,加速产品线的拓宽和大家居战略的深化。

不同家装模式本质上是个性化与便捷度的平衡,随着行业成熟及供应链效率提升,家装链的整合是必然趋势。整装并不一定意味着低价,中高端整装报价可达2000元/平米。我们认为,决定消费者选择何种装修模式的核心因素并不是价格敏感度,而是对于个性化及便捷度的权衡。装修公司承担的环节越多,对供应链管理能力要求越高,因此从清包到整装,消费者的便利程度逐次提升,但产品个性化选择的空间逐渐降低。因此整装长期发展的底层逻辑在于:行业成熟及信息化水平不断提升将带来供应链效率的提高,因此装修环节的整合将是必然趋势。

行业信息化发展为家装产业链的整合提供了技术层面的支持。根据亿欧《中国家装行业数字化进程及家装BIM落地应用研究报告》,家装行业的发展可以划分为六个阶段,散兵游勇的装饰游击队、装饰企业萌芽、装饰行业线上化探索、互联网家装时代、全屋整装与定制家居、产业与技术深度融合。在这一发展历程中,技术是关键的推动因素之一。家装行业的痛点之一在于“所见即所得”,而要解决这一痛点,给予消费者更好的家装体验,需要解决从设计、制造、施工、供应链建设等各环节的问题。家装BIM等软件的应用为家装产业链的整合提供了技术上的支持。

02

看好定制企业整合产业链的原因:从流量入口到心智入口

整装渠道的价值被产业链所认可,各个环节的参与者纷纷入局整装。除了定制企业外,家居卖场、地产商等产业链环节也着手进行整装渠道的开拓。如头部家居卖场红星美凯龙2014年成立家装子公司上海家倍得,通过“红星美凯龙·家倍得”推进家装业务。2019年4月集团明确将家装业务定位为重点发力方向,成立装修产业集团,通过三大品牌矩阵“美凯龙空间美学”“家倍得”“更好家”加速入局整装。2020年,美凯龙家装相关服务及商品销售业务实现收入122.4亿元,同比增长115%,家装门店数量达到214家,签约合同金额超过45亿元。

看好定制企业成为装修产业链整合的重要角色,核心逻辑在于在整装各环节参与者中定制把握了消费者的心智入口。定制家具在家装全链条中,具有价值量大、风格决定性高且更换难度大等特点,因此在消费者的家装决策中,定制家具是较为核心的考量因素。同时,定制家具具有较强的产品属性,品牌效能强,同时头部定制企业已经在全国范围内形成了较强的品牌影响力,因此在整装中得以把控消费者的心智入口。

1)定制家具在家装中通常价值量占比最大。根据我们草根调研得到的装修报价单测算(一线城市中高档装修标准),全屋柜类定制在主材中价值量占比约30%,家电、软体占比分别约为15%。定制类价值量是家电、软体的近两倍,在消费者决策中起到重要影响。

2)定制品类在家装中可见度较高,对家装风格影响程度大。定制家具在住宅中占据较大的空间,对于家装整体风格起着关键性的作用。同时,定制家具需要拆除与安装,更换难度较沙发、成品配套等更大,且旧家具无法进行二次交易,因此消费者在选择定制时会更加慎重。

3)定制兼具工程及产品属性,品牌效能较大,且头部品牌已具有较强影响力。在家装产业链中,前端硬装环节工程属性较强,后端成品产品属性较强。而定制兼具工程及产品属性,消费者既需要良好的安装服务,也看重产品的设计和品牌,因此定制品类在家装链条中具有较强的品牌效能,同时向前端整合的跨度也小于成品和家电品类。与家装行业相比,定制行业集中度更高,其中定制橱柜、定制衣柜CR4约14%、46%,欧派家居在定制橱柜、定制衣柜市场的份额已达到约7%/14%。头部定制企业已具有较强的影响力,而家装行业集中度很低。头部定制企业去向前整合家装企业的可能性,大于家装企业向后整合定制企业的可能性。

03

定制企业切入整装的几种模式对比:零售整装进入壁垒较低,整装大家居综合效果占优

目前定制企业切入整装的商业模式分为三种,对整装环节的介入程度依次由浅至深:

1)零售整装,是目前大部分定制家具企业都在采用的模式。即把前端整装公司当做一个前置于现有经销商/直营渠道的一个类KA渠道,通过给整装公司扣点及进场费的方式获取流量,设计安装服务由现有经销商/直营团队负责;

2)整装大家居,目前仅由欧派家居采用:把整装公司招募为整装大家居经销商,由其为客户提供全屋装修及定制品类的设计安装服务。在装修主辅材采购、营销引流、盈利空间三个方面,为整装大家居经销商赋能;

3)自营整装及整装云,目前仅由尚品宅配采用,以自营整装为重点。自营整装即公司通过自营方式直接为客户提供全屋装修及定制品类的设计安装服务,好处在于可凭借信息化优势,从装修实践中,迭代研发出标准化施工流程,提升装修服务的可复制性及延展性。整装云则是发挥企业的信息化优势,为小型整装公司提供主辅材采购及营销引流的信息化系统服务。

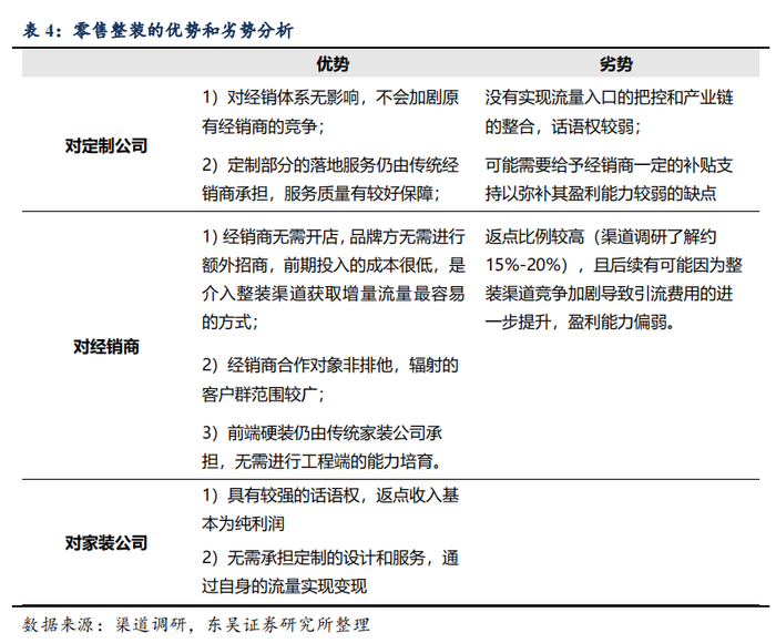
3.1. 零售整装:低成本介入整装的最佳切口

零售整装模式下,由各地经销商或总部协商与当地家装公司进行合作,具体的合作方式包括:1)定制品牌在家装公司展厅开设展位;2)由整装设计师向定制现有经销商门店导流。在这种合作模式下,定制产品的设计、安装、售后环节均由经销商承担,家装公司相当于为定制品牌经销商提供引流服务,经销商需要支付一定比例的返点作为引流费用,部分家装公司还收取进场费。

对于定制公司来说,零售整装模式门槛较低,且不会对原有的经销体系带来冲击,适合作为切入和探索整装渠道的方式。对于定制经销商来说,零售整装可以获得增量流量,且前期投入较少。但定制企业及其经销商承担的是供应商角色,并非整合产业链的主导方,而且渠道相当于增加了一个层级,降低了渠道效率。且在流量越来越趋于整装模式的当下,整装公司返点越来越高,企业和现有经销商的利润空间均被压缩。因此具有壁垒低、话语权低、盈利能力偏弱的劣势。

对于家装公司来说,零售整装的合作模式下,家装公司是产业链整合的主导方,优势主要在于具有较强的话语权,且无需承担定制的设计和服务,进场费和返点基本为纯利润。劣势主要在于,家装公司自身竞争激烈盈利能力有限,而定制渠道的利润率较高,家装公司没有定制设计安装能力,需要依赖定制现有经销商做服务。这种模式下,整装公司无法充分享受到定制品类渠道的高利润率。

3.2. 整装大家居(欧派模式):本质是家装企业成为定制公司的经销商,实现产业链协同赋能

整装大家居模式由欧派率先引入行业,由定制企业总部直接与家装企业合作。具体的合作方式为家装公司成为定制公司的经销商,总部向家装公司出货,由家装企业负责设计、安装、售后等所有服务流程。在这种模式下,家装企业作为定制公司的经销商,定制公司得以把控流量入口,掌握整装设计主导权,成为整合产业链的主导方。且在拓宽流量入口的同时,利润分配方并没有增加,起到实质性的产业链整合效果。

对于定制企业来说,整装大家居模式下,家装门店定制品类仅有单一品牌可供选购,可更好的带动全品类的销售且具有较好的品牌宣传效果。这种模式具有比较高的进入壁垒:1)较强的品牌力和服务支持能力。由于家装公司仅可销售单一品牌的定制家具,因此家装公司在选择合作品牌时更加谨慎,看中定制品牌及总部服务赋能带来的流量提升。2)全面的产品布局:定制公司产品布局越全面,配套品的供应链支持做的越好才能给家装公司提供更多赋能。但同时,整装大家居打破了原有的一城一商经销体系,对原有经销商的利益带来一定冲击,需要通过调整考核方式,利润二次分配等方式平衡两者关系,对公司的管理能力提出更高的要求。

对家装公司即整装经销商来说,核心受益在于定制品牌赋能带来的流量提升,供应链、总部培训等服务赋能带来的效率提升,以及定制品销售带来的客单价和利润体量的提升,但在选择合作品牌时需要更为谨慎。

3.3. 其他模式:自营整装&整装云

自营整装对能力边界的拓展提出较高要求。自营整装模式即定制企业向产业链前端延伸,为消费者提供全流程的装修服务。自营整装模式更多地被红星美凯龙等家居卖场采用,目前定制企业中仅有尚品宅配采用自营整装模式。在几种模式中,自营整装对定制企业的能力要求是最高的,需要切入全新的领域,从零开始进行能力培育,因此前期可复制性偏低,但同时具有足够高的壁垒。但好处是,定制家居企业可凭借自身在定制赛道上积累的信息化优势,从自营装修实践中,迭代研发出标准化施工流程工艺,提升装修服务的可复制性及延展性,为装修行业带来颠覆式发展。

整装云是以供应链赋能为核心的中小装企会员平台。整装云模式由尚品宅配推出,主要针对中小规模家装企业,解决其供应链薄弱、服务和营销能力弱的痛点。整装云提供包括供应链赋能、整装销售管理赋能、品牌营销赋能和软件系统赋能在内的全方位赋能,其中供应链赋能(主辅材采购)为核心。整装云模式的优势在于合作对象范围较广,弊端在于成交具有不确定性且搭建供应链会增加存货压力。

3.4. 几种整装模式的对比

从盈利能力、协同效应、壁垒及门槛三大维度对四大整装模式进行对比:

盈利能力:整装大家居模式盈利能力较强,自营整装盈利偏弱,自营及整装云盈利能力与供应链搭建能力有较强关联。

零售整装模式下,定制公司向经销商出货,经销商再向家装公司(设计师)或消费者出货,参与利润分配的环节包括定制公司、定制经销商和家装公司(设计师)。其中,家装公司(设计师)通常收取15-20%的引流费用(分母为定制产品客单价),在整体核算的情况下定制经销商较难实现盈利。在不对经销商进行补贴的情况下,总部净利率水平与传统零售相近,(总部大多数情况需要对经销商进行补贴)。

整装大家居模式下,定制经销商与家装公司角色合二为一,参与利润分配的环节减少,经销商/家装公司综合净利率可达10-15%(分母为整装服务总客单价),其中定制品类毛利率可达50%,定制品净利率达20-30%;总部出货毛利率略低于传统零售,净利率与传统零售相差不大。

对家装公司的赋能:主要体现在流量、供应链及运营能力三大方面,整装大家居赋能较为全面,整装云赋能主要体现在供应链和运营能力赋能,而零售整装基本不对家装公司进行赋能

1)流量赋能:整装大家居>零售整装>整装云

整装大家居模式下家装公司和定制品牌绑定更紧密,获得较强的品牌赋能,由此带来流量提升。此外,定制公司还会将自身流量导向整装经销商,通过直接与间接相结合的方式为整装经销商带来较为显著的流量提升。零售整装模式下家装公司为定制品牌进行导流,由于不同家装公司都可以和头部品牌合作,家装公司之间的差异化程度不高,通过定制品牌赋能获得的流量提升较少。而尚品整装云模式下,公司不对家装公司进行导流,且家装公司与定制公司主要以供应链合作为主,且出于对自身品牌形象维护和消费者匹配度的考虑,定制企业可能不会使用主品牌与家装公司合作,几乎无间接导流效果。例如尚品宅配推出“孖酷MRKOQ”品牌专供HOMKOO整装云会员企业使用。因此,整装云模式下家装企业几乎不获得流量协同。

2)供应链:整装云>整装大家居>零售整装

零售整装模式定制企业通常只提供单一的定制品类(优势品类),且在合作中为乙方,对家装企业的供应链赋能有限。整装大家居模式下,定制品牌可为家装企业提供全屋定制、配套品及部分主材如瓷砖、地板等,为家装企业提供一定的供应链赋能。除定制品类外其他品类的赋能效果将随着整装大家居业务体量的增长而不断提升。整装云模式核心能力点就在于供应链赋能,可以为家装企业提供大部分主辅材,起到较好的供应链赋能效果,具有较强的规模效应,但合作具有不确定性,在提升下单率方面有一定的挑战。

3)运营能力:整装大家居>整装云>零售整装

整装大家居模式下,家装公司可享受到与传统经销商相同的运营赋能,例如展厅设计指导、人员培训、营销推广等运营能力的提升,且家装公司可较大程度的精简中后台人员。整装云模式下,平台提供销售团队架构设计、销售管理体系设计等销售管理赋能,可一定程度上帮助中小家装公司改善运营效率。零售整装模式下,整装公司和定制企业之间只是流量转化关系,定制企业和整装公司运营独立,赋能较少。

门槛及壁垒:自营整装/整装云≈整装大家居>零售整装

整装大家居模式能否铺开的关键在于是否能够让家装公司实现收入和盈利的显著提升,因此其壁垒主要在于:1)品牌影响力是否足够大,令家装公司愿意放弃传统甲方地位成为经销商,并实现流量提升;2)总部是否具有足够强的服务支持能力,包括培训服务、营销策划等,起到帮助家装公司提升效率,优化中后台人员配置的作用。此外,整装经销商一定程度上对传统经销商构成冲击,协调传统经销商与整装经销商的关系对公司渠道管理能力提出较高的要求。

尚品宅配自营整装壁垒在于以信息化管理水平,推动硬装环节逐渐形成模块化、流程化、标准化施工。以信息化系统指导施工,本身就具有比较高的信息系统门槛,现有的装修公司无法复制。在此基础上探索迭代出对工艺要求较弱,可复制性较强的干法装修施工流程,则是一个更加需要时间和投入的过程。

零售整装虽然门槛较低,但一定程度上也取决于品牌影响力。在零售整装的合作模式下,头部品牌的竞争力强于第二梯队品牌,体现为被整装公司选为所合作的2-3家品牌的几率更高,需要给与渠道的扣点也更少。

04

定制企业的整装布局

4.1. 欧派家居:率先确定整装大家居路线,看好从1到N的复制

4.1.1. 布局历程:整装渠道和大家居模式的双重探索,孕育整装大家居模式

探索一:零售大家居。2015年欧派开始试水零售大家居模式,即打造以整体橱柜为核心,涵盖整体衣柜、定制木门、厨房电器、整体卫浴、强势壁纸等多品类的大家居大店。至2017年末,公司初步探索下,开设了65家零售大家居门店。零售大家居的探索中有得有失,尽管多品类大家居对于提升客单价起到一定作用,但运营过程中也遇到一定障碍,导致最终效果不及预期。核心阻碍在于:1)零售大家居不涉及前端硬装,并不能有效实现流量的前置。2)零售大家居门店面积达2000平米以上,大幅提高开店门槛,具有相应资金实力、门店管理能力的经销商较为有限,阻碍零售大家居模式的可复制性。零售大家居的探索令公司坚定了大家居路线的价值,同时对大家居模式中的痛点难点有了更具体的理解。

探索二:零售整装模式。2015年起,公司通过整装产品上样、促销支持等一系列帮扶政策持续支持经销商进行整装渠道的拓展,帮助经销商实现供应服务商角色的转变。经过三年的探索期,零售整装模式走向成熟,为后续开拓整装大家居提供充足储备。截至2018H1,橱柜整装订单占全国零售订单的比例超过10%,整装订单占比超20%的商场超过200个,零售整装模式逐渐趋于成熟。

大家居2.0:整装大家居模式,开创行业先河。经过整装渠道和大家居模式的双重探索,2018年5月,公司位于宜宾的首家整装大家居门店开业,开业前三个月接单602户,取得靓丽成绩。2019-2020年,公司整装大家居模式快速铺开。截至2020年末,公司整装大家居门店数量超过400家,全年接单规模超过12亿元,同比增长70%以上。

4.1.2. 盈利模型已跑通,看好整装大家居从1到N的复制

我们认为当前公司整装大家居模式已经跑通,且具有较高的可复制性,核心在于对于1)家装经销商和公司在合作中已经实现双赢;2)在产品、经销商利益平衡、后端支持等方面已经较为成熟。

从整装经销商角度看,收入体量和盈利能力均得到提升。收入端看:1)公司通过O2O等方式为家装公司提供引流,同时品牌影响力也促进客流量提升;2)与欧派合作后覆盖品类增加,定位升级,驱动客单价的提升利润端看:1)整装经销商在前段硬装环节普遍微利,而定制品类毛利率较高,可达到50%左右,成为整装经销商利润的重要贡献;2)其他产品通过欧派采购可发挥规模优势,节省采购成本;3)总部提供服务赋能,节省建店及中后台成本。综合来看,整装大家居经销商净利率可以达到10-15%。

从公司角度看,整装大家居掌握家居全产业链流量入口及设计主导权,品类协同客单价提升。宏观来看整装大家居模式使得欧派整合前段装修环节,掌握了前段的流量入口和设计主导权,为大家居产业链整合抢下关键的高地。微观来看,整装大家居有效拉动品类协同提升客单价:1)整装大家居有效提升单店提货额。2019/2020年公司整装大家居门店平均单店提货为343/349万元,而传统经销门店平均单店提货额为153/158万元,整装大家居门店单店提货额是传统零售门店的2倍以上。且后续随着门店运营的成熟及配套品供应链的完善,单店提货额仍有提升空间。2)整装大家居中衣柜、木门等收入占比显著高于传统零售,是大家居战略品类拓展的有力手段。剔除大宗各业务后,20年公司橱柜/衣柜/木门及卫浴占收入占比分别为37%/43%/9%。而整装大家居中橱柜收入占比约仅为20-30%,衣柜、木门、卫浴等品类的占比显著高于零售渠道。利润端看,整装渠道毛利率虽然略低于零售渠道,但由于整装渠道单店提货额较高,规模效应下费用率具有优势,整体盈利水平与零售渠道差异不大。

理顺产品体系及制度保障,平衡传统经销商与整装大家居经销商之间的关系。如前文所述,整装大家居模式一定程度上打破了原有一城一商体系,对于公司的管理能力提出了更高的要求。整装渠道与零售渠道客户重合度较低,且整装渠道对于零售经销商来说属于增量渠道,开拓整装大家居渠道对于经销商的影响主要在于心理层面。经过三年的运营和优化,公司已基本理顺整装大家居和传统零售经销商的关系,两者利益得到较好的平衡。主要制度措施包括:1)产品体系进行明确切割,整装大家居、零售整装、传统零售、大宗渠道产品互相独立,保障价格体系的一致性和公平性。2)对零售经销商采用业绩共享,增加补贴的政策。

大家居品类布局完善,开拓整装大家居优势明显。在产品上,公司橱柜、衣柜、木门、卫浴几大核心品类已经较为成熟,配套品布局不断完善。截至20年,欧派家居橱柜、衣柜、木门、卫浴销售收入分别达到60.6、57.7、7.7、7.4亿元,完善的品类布局是整装大家居的基础之一。与友商相比,公司非主打品类更全、规模更大、品牌力更强,能够使整装大家居模式发挥更好的效用。

信息化提升制造效率及服务水平,是大家居战略的重要技术保障。公司是行业内为数不多的自研全流程信息化管理系统的企业,自主研发的CAXA全流程信息化系统已经全面上线,实现了从前端的产品设计、订单形成、订单审核、订单报价、订单扣款,到后端的订单排产、组织生产、成品出货等环节的信息技术串联。客户在欧派专卖店确定设计方案,然后方案通过信息化平台传送到公司,即时生成BOM清单,订单的审价、扣款、排产、加工等每一环节均能在电子信息平台进行显示。信息化工具的运用使得工厂订单的免审率、一次通过率都有了较大幅度提升。

公司结合多年运行信息化系统所积累的经验,与软件合作方共同研发了一套符合自身精细化管理和柔性生产要求的信息化系统,并进行持续完善,使公司信息化水平始终保持行业先进水平。公司基本实现了自主研发的全品类、全流程、全覆盖的欧派定制家居信息化系统的初步建成。前端快速设计、快速效果图、订单上传等多环节的一键操作功能已全面实现,贯穿前端营销直达后端生产制造。

4.2. 索菲亚:完成前期战略签约布局,资本方式绑定头部家装公司

2020年积极与家装公司签约合作,2021年有望步入收获期。2018年起,随着流量红利逐步消退,公司通过给予补贴的方式鼓励经销商积极拥抱整装渠道,通过零售整装模式介入这一新兴渠道。2019年是索菲亚探索整装渠道、确立整装发展战略的重要一年,并开始与头部家装公司直接合作,探索整装大家居的新模式,初步确立零售整装与整装大家居双线发展的战略。2020年,索菲亚整装渠道进入快速拓展期,加速与家装公司的签约,全年完成500家整装企业签约计划(含直营签约和经销商签约),并与圣都装饰达成战略合作,设立合资公司,实现深度绑定。2020年索菲亚整装直营(整装大家居)模式实现收入7417万元。2021年公司整装渠道建设重心将放在已签约合作伙伴的导入和落地。

产品、管理架构及合作模式梳理成熟,21年随着签约合作伙伴的逐步导入,整装收入有望放量。在产品方面,公司自2019年起便持续针对整装渠道进行专属产品系列的打造,推出多个风格多个系列的专供产品,具有专属价格体系,与传统经销商形成区隔。零售整装渠道可根据客户需求灵活选择整装产品和零售产品,整装大家居渠道统一使用整装产品,在满足不同客群需求的同时充分保护原有零售经销商利益。

在管理体系方面,2020年公司进行组织变革,成立六大事业部,其中整装业务由原先隶属于营销中心的小团队升级成为独立事业部,团队升级并继续扩张,整装渠道战略地位进一步提升。在合作模式方面,2020年公司与大量合作伙伴已完成前期上样、培训等前期准备工作,2021年前期签约的合作伙伴将逐步从导入期进入收获期,整装渠道收入有望放量。

资本方式绑定头部家装公司,提前锁定优质渠道资源。2020年10月30日,索菲亚与圣都家居装饰集团达成战略合作,索菲亚公告其全资子公司索菲亚家居(浙江)有限公司将与圣都家居装饰有限公司共同设立合资公司。合资公司注册资本为5000万元,其中浙江索菲亚出资比例51%,圣都装饰出资比例为49%。在双方的合作中,索菲亚将承担合资公司的日常经营管理,而圣都装饰承诺全部门店上线索菲亚产品,且2020年10月30日至2024年12月31日期间,向索菲亚采购量累计不低于6亿元。继圣都装饰后,索菲亚与另一全国性家装企业星艺装饰也于2021年3月26日达成资本性合作,双方宣布将设立合资公司,共同建立家居家装融合赋能的深度合作模式。索菲亚与家装企业资本合作的方式开创行业先河,与头部家装企业形成紧密绑定,率先锁定了优质的整装渠道资源,为整装渠道后续发力奠定了扎实的基础。

4.3. 尚品宅配:自营整装+整装云路线独特,联合京东探索家装赋能新模式

依托互联网基因探索整装赛道新模式,自营整装+整装云路线独树一帜。2017年尚品宅配推出家装行业的产业互联网平台——HOMKOO整装云,为传统家装企业进行产业模式赋能。整装云平台包含高效的整装BIM设计软件、会员下单系统、整装调度服务平台,运用云计算、VR、3D打印等技术服务于中小家装企业。通过整装云平台,尚品宅配向会员企业提供1)基于集采优势的低价主辅材采购;2)整装销售设计系统、BIM虚拟装修系统、中央厨房式供应链管理系统、机场塔台式中央计划调度系统四大系统;3)定制家具和配套产品。为深入探索整装业务模式,持续优化整装云业务流程,公司于2017年末在广州、佛山、成都三个自营城市试点开展圣诞鸟自营整装业务,与整装云业务实现强协同。

整装业务初具规模,整装云会员数量突破3000,自营整装客单价持续提升。2020年尚品宅配整装业务收入(全口径,含家具配套)合计达到8.12亿元,占总收入的比例达12%。其中,整装云业务收入(全口径,含家具配套)4.67亿元,同比+35%;2020年末会员数量已超过3000家。自营整装业务2020年收入(全口径,含家具配套)3.45亿元,同比+25%;2020年客单价达到17.53万元,较2018年增长2万元。

整装业务进入全面发力阶段,整装云及自营整装加速布局。经过三年的探索,尚品宅配基本完成整装赛道的前期探索,加速产品、渠道、供应链及系统的优化建设,开始全面发力整装。

1)与京东达成战略合作,供应链及系统建设有望加速。2021年6月25日,尚品宅配与京东达成战略合作,并向京东定增及转让股份。股份发行和转让完成后,京东持有尚品宅配8.8%股权,成为第三大股东。双方将在中央厨房式供应链及物流合作数字化BIM整装系统等方面进入深入合作。京东作为头部电商平台,在仓储、供应链、数字化技术等方面具有突出优势,与尚品宅配形成较强协同。

2)推出整装云专供品牌孖酷(MRKOQ)。2020年3月尚品宅配正式推出孖酷(MRKOQ)定制品牌,专供HOMKOO整装云会员,提升产品和渠道的匹配度,同时独立于主品牌,保护原有经销体系的稳定性。

3)自营整装逐步放开有望放量。自营整装以前端工程服务较为复杂,经过三年打磨,公司自营整装业务逐渐步入正轨。2020年自营整装进军南京市场,标志着自营整装将逐渐铺开至11个自营城市。此外,公司计划在经销渠道也全面推动转型整装,通过新招整装经销商或赋能现有经销商扩大能力边界的方式切入整装赛道。

4.4. 其他定制企业:着手布局,跟进整装建设

志邦家居:零售整装为主,双品牌运营。公司整装业务目前以经销商和家装公司合作的零售整装模式为主,同时初步探索由总部提供产品、家装公司/外包服务商/经销商承担服务的整装大家居模式。公司整装业务以志邦/IK双品牌运营, 2020年整装业务(包括志邦及IK)收入为1亿元。2019年公司对整装渠道团队进行重组,并重构整装产品体系,进行产品开发与标准展厅建设,为后续整装渠道的发展奠定基础。

金牌厨柜:尚处于探索期,基本确立发展路线。2018年12月公司投资设立厦门金牌桔家云整装科技有限公司,开始着手探索整装渠道。2019及2020年桔家云整装门店分别新增2家/3家,2020年末桔家云整装门店共5家,2020年收入500万元。桔家云整装收入贡献较低,主要作为公司前期探索整装渠道的窗口。公司已基本确定零售整装+整装大家居的业务模式,逐渐深化整装渠道建设。

05

投资建议

为什么看好整装渠道成为定制行业下一阶段增长的重要驱动力?据我们测算,随着存量房翻新需求的持续释放,未来十年C端装修需求仍将保持稳健增长。而整装模式可以令消费者、装修公司和定制企业实现三方共赢,有望成为长期的发展趋势,而行业信息化水平的提升为产业链的整合提供了技术支撑。而在家装全产业链中,我们看好定制企业成为产业链整合的重要推动力,核心原因在于:1)定制家具在家装中价值量占比较大;2)定制品类在家装中可见度高,对于消费者决策起到重要作用;3)定制兼具工程及产品属性,品牌效能较大,且头部品牌已具有较强影响力。

四种整装模式全方位对比:零售整装最适合作为初期探索切入方式,整装大家居产业链整合效果更佳。定制企业切入整装渠道的方式主要有零售整装、整装大家居、自营整装和整装云四种。其中零售整装壁垒较低,是最适合进行初期探索的切入方式。整装大家居模式对定制企业的品牌力、品类和供应链布局、后端服务能力均提出较高的要求,进入壁垒更高。但其对于带动全品类销售、提升整装渠道盈利水平具有更好的效果。自营整装和整装云属于偏重资产的运营模式,对于供应链建设要求高,可复制性尚需验证。

定制企业整装布局全梳理:欧派家居:看好整装大家居模式实现从1到N复制,核心原因在于:1)整装大家居对家装经销商赋能效果突出,家装公司合作意愿较强;2)有效带动品类协同,且盈利水平较好,具备快速复制的基础;3)公司理顺产品体系及制度保障,避免整装大家居模式干扰传统经销体系;4)品类布局完善,开拓整装大家居优势明显。索菲亚:通过资本方式绑定头部家装企业锁定优质渠道资源,2020年完成500家装企签约计划,随着已签约合作伙伴逐步完成导入,2021年起索菲亚整装渠道有望进入收获期。与两大龙头装企圣都装饰及星艺装饰达设立合资公司,是定制行业内首家以资本方式绑定头部装企的公司。尚品宅配:依托互联网基因探索自营整装+整装云的独特模式,经过三年发展整装业务已初具规模。2021年公司宣布整装业务全面发力,京东入股成为公司第三大股东,供应链及数字化系统建设有望加速;同时自营整装将在自营城市全面铺开。

建议关注:【欧派家居】、【索菲亚】;推荐【尚品宅配】。

06

风险提示

1) 行业竞争加剧:随着定制企业及其他家居产业链参与者纷纷入局整装,整装行业竞争或将加剧,可能导致收入增速或盈利水平不及我们预期。

2) 整装经销商招商不顺风险:优质家装公司资源相对有限,或因潜在整装经销商资质不符合公司要求而产生招商不顺风险。

3) 原材料价格波动:定制行业原材料以板材为主,价格具有一定的波动性,原材料价格波动将对盈利能力带来一定的扰动。

4)整装模式冲击传统零售渠道:同一公司的整装渠道与传统零售渠道可能存在内部竞争风险,整装渠道的快速发展或对原有经销商体系带来一定干扰。

团队介绍

东吴轻工首席分析师张潇

北京大学经济学硕士,香港大学金融学硕士,英语专业八级。

硕士论文《资本管制下的跨境套利:中国模式》入选香港金管局第七届中国年会,曾任天风证券研究所轻工制造、传媒行业分析师(2017年传媒行业新财富第一成员)、BNP Paribas固定收益衍生品交易员、长城证券研究所轻工行业首席分析师,2021年5月加入东吴证券。

分析师邹文婕

轻工造纸行业分析师,香港大学金融学硕士。

2018年加入长城证券,任轻工造纸行业研究员。

2021年5月加入东吴证券。

研究员承诺

本人具有中国证券业协会授予的证券投资咨询执业资格或相当的专业胜任能力,在执业过程中恪守独立诚信、勤勉尽职、谨慎客观、公平公正的原则,独立、客观地出具本报告。本报告反映了本人的研究观点,不曾因,不因,也将不会因本报告中的具体推荐意见或观点而直接或间接接收到任何形式的报酬。

声明

特别声明

本订阅号对所载内容保留一切法律权利。凡对本订阅号所载所有内容(包括文字、音频、视频等)进行复制、转载的,需注明出处,且不得对本订阅号所载内容进行任何有悖原意的引用、删节和修改。

《证券期货投资者适当性管理办法》、《证券经营机构投资者适当性管理实施指引(试行)》于2017年7月1日起正式实施。通过新媒体形式制作的本订阅号推送信息仅面向东吴证券客户中的专业投资者,请勿对本资料进行任何形式的转发。若您非东吴证券客户中的专业投资者,为保证服务质量、控制投资风险,请取消关注本订阅号,请勿订阅、接收或使用本订阅号中的任何推送信息。因本订阅号难以设置访问权限,若给您造成不便,烦请谅解!感谢您给予的理解和配合。

免责声明

本公众订阅号(微信号:consumers_research)由东吴证券研究所张潇团队设立,系本研究团队研究成果发布的唯一订阅号。

本公众号所载的信息仅面向专业投资机构,仅供在新媒体背景下研究观点的及时交流。

本订阅号不是东吴证券研究所张潇团队研究报告的发布平台,所载内容均来自于东吴证券研究所已正式发布的研究报告或对已发布报告进行的跟踪与解读,如需了解详细的报告内容或研究信息,请具体参见东吴证券研究所已发布的完整报告。

本订阅号所载内容不构成对具体证券在具体价位、具体时点、具体市场表现的判断或投资建议,不能够等同于指导具体投资的操作性意见。本订阅号所载内容仅供参考之用,接收人不应单纯依靠本资料的信息而取代自身的独立判断,应自主做出投资决策并自行承担风险。东吴证券研究所及本研究团队不对任何因使用本订阅号所载任何内容所引致或可能引致的损失承担任何责任。

本订阅号对所载内容保留一切法律权利。凡对本订阅号所载所有内容(包括文字、音频、视频等)进行复制、转载的,需注明出处,且不得对本订阅号所载内容进行任何有悖原意的引用、删节和修改。

东吴证券投资评级说明

公司评级:

买入——预期未来6个月内个股涨跌幅相对大盘在15%以上;

增持——预期未来6个月内个股涨跌幅相对大盘介于5%与15%之间;

中性——预期未来6个月内个股涨跌幅相对大盘介于-5%~5%之间;

减持——预期未来6个月内个股涨跌幅相对大盘介于-15%与-5%之间;

卖出——预期未来6个月内个股涨跌幅相对大盘在-15%以下。

行业评级:

增持——预期未来6个月内,行业指数相对强于大盘5%以上;

中性——预期未来6个月内,行业指数相对强于大盘-5%与5%;

减持——预期未来6个月内,行业指数相对弱于大盘5%以上。

东吴证券研究所

办公地址:苏州工业园区星阳街5号

邮编:215021   传真:(0512)62938527

网址:http://www.dwzq.com.cn

加载中...