新浪财经

希岸酒店暴雨夜涨价 遭50万元行政处罚

贝果财经

关注

原标题:希岸酒店暴雨夜涨价 遭50万元行政处罚

本报记者 刘旺 北京报道

原价200~300元的房间,一夜暴涨至近3000元。这是7月20日晚间,发生在郑州市高铁站希岸酒店的一幕。

而在此之前,郑州市市场监督管理局刚刚发出严禁哄抬物价的通知。《中国经营报》记者了解到,经郑州市场监督管理局调查,该酒店属于哄抬价格行为,给予50万元的行政处罚。

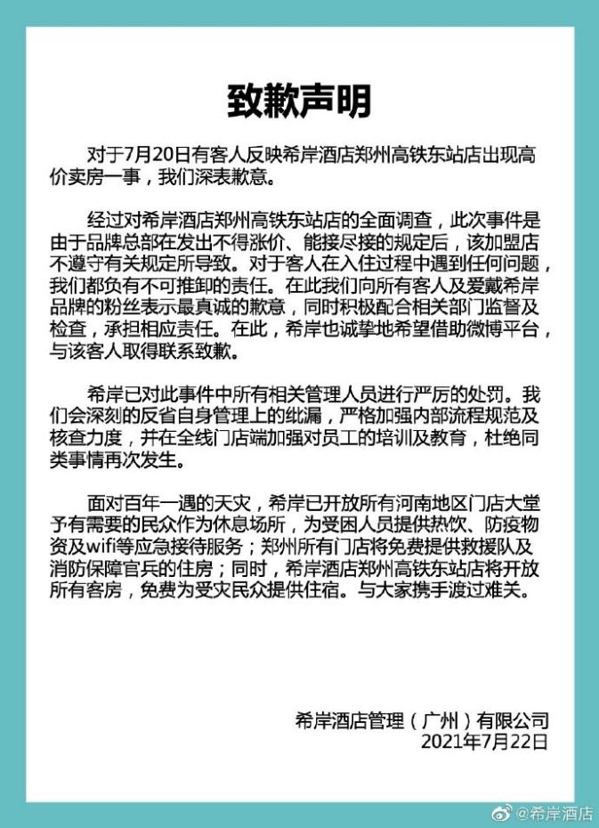
在刚刚过去的5月份,成立6年的希岸酒店刚刚完成在全球1000家门店的布局。在7月22日的致歉声明中,希岸酒店方面表示,是由加盟店不遵守有关规定导致的,已对此事件中所有相关管理人员进行严厉的处罚。不过并未提及具体措施。

在希岸酒店1000家店中,加盟店的占比并未有公开数据,不过根据其官网的公开信息,每一家加盟店,在签约期间希岸酒店就可以保证有百万元左右的收入,后续运营期间,希岸酒店每个月还会收取系统维护费和管理费。

劲旅集团总裁魏长仁认为,希岸酒店对加盟店的管控显然没有到位,相关工作人员的经营意识不到位。同时,对于集团来说,规模狂奔的同时应该建立价格异常的管控措施,来管控非正常调价,但现在看来希岸酒店是没有措施的。在特殊时期涨价,是不合适的。

市场监管局已介入

7月21日,网名为“艺梵梵梵”的微博用户发表博文称:“这几天郑州暴雨,7月20日晚,整个郑州一级洪水灾害,好多人被困回不了家,但是高铁站希岸酒店借此赚国难财,二三百一晚的酒店直接涨价到两千多三千多!本身大家都被雨水冲得全身湿透了,他们在这个时候轰然起价,太不道德!!我于当晚2000元一晚的价格,开了个大床房,有转账记录!希望有关部门严查!!”

7月22日凌晨,希岸酒店在微博发表致歉声明,表示此事件是由加盟店不遵守有关规定导致的,已对此事件中所有相关管理人员进行严厉的处罚。并将开放所有客房,免费为受灾群众提供住宿。

7月22日,举报人艺梵梵梵再次发布声明称:“希望希岸酒店可以详细地出示一下对于此次事件相关人员的处理方式,及事后,对于7月20日当晚,不止我一人,很多受灾群众高额费用住店的事情,要如何解决。”

记者了解到,希岸酒店原属于铂涛集团旗下的酒店品牌,锦江国际收购铂涛集团之后,希岸酒店隶属于锦江国际。

对于上述事件,记者致电锦江国际方面,但对方并未就郑州市高铁站希岸酒店的情况进行答复,只是表示,已经对事情做出处理,相关酒店正在为市民提供服务。

实际上,早在7月20日,郑州市市场监督管理局便提出要求,各大超市、便利店要公示正在营业的门店位置,加大各类生活必需品的供应;要公开承诺履行社会义务,做到不涨价、保供应;要维护好交易秩序,严禁囤积居奇、哄抬物价、销售不合格商品以及其他破坏防汛期间市场秩序的违法行为。

郑州市市场监管微信号发布公告表示,按照《中华人民共和国价格法》有关规定,郑州希岸酒店高铁站店涉嫌利用其他手段,推动价格过快、过高上涨,给予郑州希岸酒店高铁站店50万元的处罚告知。

狂奔的希岸酒店

今年5月,希岸酒店微信公众号发布了一篇题为《@所有人 你有一封来自希岸酒店创始人的感谢信,请查收!》的文章。文章中表示,希岸酒店经过6年的发展,全球总规模突破1000家,覆盖全球6个国家及200多个城市。

希岸酒店快速发展的背后离不开其加盟模式。根据官网信息,希岸酒店共有Xana Deluxe、希岸IP店、Xana Hotelle希岸酒店、Xana Lite希岸·轻雅四种酒店类型。在其官网中,将希岸酒店定义为一款有调性高收益可投资理财产品。

Xana Deluxe签约期间,一次性合作费用8000元/间;若加盟商公共区域(需要单独设计空间)面积300平方米内,设计费20万元;若公共区域(需要单独设计空间)面积300~500平方米内,设计费28万元;客房空间(包括标准化的公共区域,例如客房过道等)设计费25万元;工程指导费8万元;系统安装费5万元;合作保证金20万元。后期运营期间,系统维护费每月3000元,管理费每月7%。

Xana Hotelle签约期间,一次性合作费用5000元/间;设计咨询费15万元;工程指导费5万元;系统安装费2万元;合作保证金20万元。后期运营期间,系统维护费每月3000元,管理费每月6%。

同时,酒店筹建由投资人负责,按照希岸标准建设,费用全部由投资人承担。也就是说,若按100间客房,公共区域300平方米计算,加盟Xana Deluxe的签约期间,费用需要158万元;按100间客房计算,加盟Xana Hotelle费用需要92万元。不过,希岸酒店1000家门店中加盟店规模,并未有公开数据披露。记者拨打希岸酒店官网电话,一直无人接听。

根据《中国经营报》此前报道,中档酒店平均房价在300~400元之间,入住率不低于80%才能盈利。天津瑞景酒店副总经理闫晓光告诉记者,加盟商的心态就是回本,周期越短越好,中档酒店并不具备过多的配套,只有客房是赚钱的。但突然涨价这么高,显然是品牌管控没有做到位。正常来说,300元的客服涨价至3000元左右,是需要总部来审批的,而希岸酒店应该没有这个环节。

魏长仁认为,此次事件对希岸酒店品牌形象是有一定冲击的,企业还是应当承担起社会公民的形象,违反社会公德的行为是不合适的。另外,狂奔之下的希岸酒店仍要加强精细化管理。

中档酒店红海

“现阶段连锁酒店发展迅猛,单体酒店很难存活,整个中端市场红海一片。”基点酒店管理咨询王道同告诉记者。

实际上,从如家、华住分别推出中端品牌和颐、全季,到桔子酒店、铂涛集团的成立,再到锦江收编铂涛、维也纳。近10年来,中端酒店市场已经成为各大集团的厮杀主战场。

中信证券研报显示,2018年第一季度至2021年第一季度,锦江酒店华住集团、首旅如家向中高端酒店方向发展,成果明显。

以首旅如家为例,据其2020年财报,2020年首旅如家新开272家中高端酒店,占新开店比例30%,整体收入提升至集团酒店收入的42.3%,即使在疫情严重的上半年,首旅如家新开中高端酒店占新开店比例也达到了36%。

“国内中档酒店竞争激烈,现在头部的品牌有亚朵、希尔顿欢朋、麗枫、全季等,还有一些国际品牌,虽然门店数量不多,但在品牌指数上很有影响力。”酒店业资深人士赵芯告诉记者。

记者在迈点网查询发现,2021年6月,希岸酒店的MBI指数(Meadin Brand Index Monitoring System,从用户影响力、媒体影响力和行业影响力3个维度分析品牌的影响力)为480.38,位列第九,在它之前分别是亚朵酒店、维也纳酒店、麗枫酒店、全季酒店、喆啡酒店、希尔顿欢朋酒店、锦江都城酒店和潮漫酒店。

虽然希岸酒店成立6年,狂奔千店速度并不慢,但在规模上与头部品牌仍有差距。据公开资料显示,截至2020年底,华住全球在营酒店共有6789家酒店,中档及高端酒店在营2413家,锦江开业的酒店达到9406家,中端酒店达4422家。

另一方面,OTA平台也在试水酒店业务,携流量来袭。早在2008年,携程就投资成立了星程酒店。2018年,飞猪的“菲住布渴”和美团的“美团优选”相继上线,但后续已关闭。同程艺龙也宣布投资艺龙酒店管理公司,未来计划实现从一线城市到低线城市场景、人群的全面覆盖。

闫晓光认为,连锁酒店的竞争,除了开店规模上的竞争,还有品牌形象上的竞争。像全季、希尔顿欢朋等都是定位年轻化,希岸酒店定位主打都市年轻时尚有品位的白领,提倡轻奢精品“生活方式”,本来是有差异化竞争优势的,但此次事件给品牌带来的伤害也是不容忽视的。

加载中...