新浪财经

上海中招最低投档控分线公布:公办普通高中540分

澎湃新闻

关注

原标题:上海中招最低投档控分线公布:公办普通高中540分

2021年是本市依据《上海市进一步推进高中阶段学校考试招生制度改革实施意见》(沪教委规〔2018〕3号)全面实施初中学业水平考试的第一年,学业水平考试计分科目设语文、数学、外语、道德与法治、历史、体育与健身和综合测试,总分由原来的630分提高至750分。

2021年中招招生政策与往年相比没有变化。今年符合中招报名条件的人数约8万余人,与去年基本持平。高中阶段学校招生计划数略有增加。

今年初中学业水平考试命题坚持全面落实立德树人根本任务,命题在兼顾学科基础知识和基本技能考查同时,更加注重能力导向,适度增强试题的开放性,引导教学对学生创新思维和问题解决能力的培养,成绩分布合理,符合预期。

经市中招领导小组研究确定,现将2021年本市高中阶段学校招生最低投档控制分数线公布如下:

备注:各招生学校将按照公布的招生计划和填报志愿的考生成绩,按序投档,自然形成学校实际录取分数线。

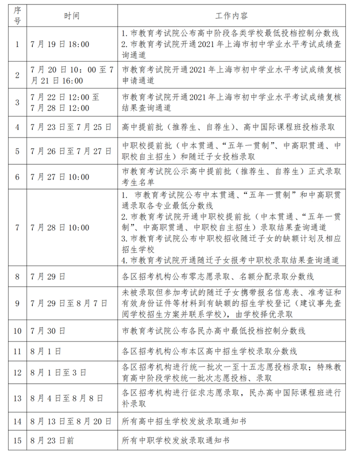
2021年上海市高中阶段学校招生录取工作日程

2021年上海市初中学业水平考试成绩即将公布,高中阶段学校招生录取工作也将随之启动。为使考生全面了解考试情况、正确理解录取规则、知晓录取工作重要时间节点,市教育考试院中招办负责人就考生关心的问题做了解答。

问:2021年本市高中阶段学校招生录取的基本依据是什么?答:

本市高中阶段学校招生录取的基本依据是初中学业水平考试成绩。今年是本市依据《上海市进一步推进高中阶段学校考试招生制度改革实施意见》(沪教委规〔2018〕3号)全面实施初中学业水平考试的第一年。初中学业水平考试主要衡量初中学生达到国家规定学习要求的程度,考试成绩是学生毕业和升学的基本依据。

问:初中学业水平考试设置哪些科目?答:

初中学业水平考试分为计分科目和非计分科目。

计分科目有语文、数学、外语(含听说测试)、综合测试(含物理、化学、跨学科案例分析、物理和化学实验操作)、道德与法治、历史、体育与健身。其中,听说测试、跨学科案例分析、理化实验操作、道德与法治等科目都是首次开考。

非计分科目有地理、生命科学、信息科技、科学、社会、艺术(包括音乐和美术)和劳动技术。

问:哪些科目成绩用于本市高中阶段学校招生录取?录取总分是如何构成的?答:

用于本市高中阶段学校招生录取的为计分科目成绩,包括语文、数学、外语(含听说测试)、综合测试(含物理、化学、跨学科案例分析、物理和化学实验操作)、道德与法治、历史、体育与健身。

录取总分由计分科目成绩和政策性照顾附加分两部分构成。其中语文满分150分,数学满分150分,外语满分150分(笔试140分,听说测试10分),道德与法治满分60分(统一考试30分,日常考核30分),历史满分60分(统一考试30分,日常考核30分),体育与健身满分30分(统一测试15分,日常考核15分),综合测试满分150分(物理70分,化学50分,跨学科案例分析15分,物理实验操作10分,化学实验操作5分)。

政策性照顾附加分依据《上海市教育委员会关于2021年本市中等学校高中阶段考试招生工作的若干意见》(沪教委基〔2021〕8号)执行。

问:如何查询初中学业水平考试成绩?答:

考生可于7月19日18:00起登录上海市教育考试院“上海招考热线”网站(www.shmeea.edu.cn)、东方网(www.eastday.com)、“一网通办”PC端(zwdt.sh.gov.cn)和“随申办”移动端查询成绩。初中学业水平考试成绩根据应用情况分别以分数和等第呈现。获得本市中招录取资格的考生的所有科目成绩以分数形式呈现;未获得本市中招录取资格的考生除语文、数学、外语科目成绩以分数形式呈现外,其他科目均以“合格、不合格”结果呈现。

问:今年本市初中学业水平考试的命题和考试成绩整体情况如何?答:

今年初中学业水平考试命题工作积极贯彻《深化新时代教育评价改革总体方案》,全面落实立德树人根本任务,努力构建德智体美劳五育与学科测评有机融合的考试内容体系,遵循初中学业水平考试的性质功能,依据《上海市教育委员会关于做好2021年本市初中毕业生综合评价工作的通知》和《2021年上海市初中课程终结性评价指南》要求,既注重基本知识、基本技能的考查,同时重视对学生学科核心素养和创新思维品质的考查,适度增强试题的开放性。

从考试结果看,难度符合预期,各科目的合格率与往年基本一致,区分度合理,成绩分布正常。

问:今年本市中招政策与往年相比有变化吗?答:

今年本市中招政策保持稳定,主要表现在两个方面:一是批次和类别不变,录取仍分为提前招生录取和统一招生录取两个批次,其中提前招生录取包括市实验性示范性高中和市特色普通高中、国际课程班、中职校三大类别;统一招生录取包括零志愿、名额分配志愿、1—15志愿和征求志愿。二是录取率保持稳定,今年符合中招报名条件的人数与去年基本持平,高中阶段学校招生计划数略有增加。

问:今年本市中招录取分数线较往年会有变化吗?答:

今年本市中招用于录取的计分科目总分值由原来的630分提高至750分,因此带来各批次最低投档控制分数线和各校录取分数线的提高。

问:最低投档控制分数线是如何划定的?

答:基于全市考生录取总分成绩分布,根据各招生类别的计划数及线上人数的比例,划定各招生类别在投档中的最低控制分数线。

各招生类别的最低投档控制分数线是不同的,录取总分未达到相应类别最低投档控制分数线的考生,不能参加该招生类别的投档。最低投档控制分数线只是学校录取的“底线”,从历年的实际录取结果来看,大多数学校的实际录取分数线要比最低投档控制分数线高。

问:民办高中最低投档控制分数线是如何划定的?答:

民办高中一般参照本市公办普通高中最低投档控制分数线及本校的招生计划数,自主确定学校最低投档控制分数线。民办高中的最低投档控制分数线确定后,需报学校所在区招考机构备案并向社会公布,由区招考机构进行投档录取。

问:学校录取分数线是如何产生的?答:

学校录取分数线是由市、区招考机构根据事先公布的招生计划、投档办法和原则,按照考生填报的志愿,从高分到低分投档自然形成的。对某所学校来说,在最低投档控制分数线上,这所学校按招生计划数录取的末位考生的分数就是该校的录取分数线。

问:2021年本市高中阶段学校招生录取是如何进行的?答:

本市高中阶段学校招生录取工作按提前招生录取批次和统一招生录取批次依次进行。

提前招生录取顺序依次为:①高中推荐生和自荐生同时进行录取,不分先后;②高中国际课程班录取;③中本贯通录取;④“五年一贯制”和中高职贯通录取;⑤中职校自主招生录取。提前招生录取批次由市教育考试院进行投档录取,投档规则为:①推荐生和自荐生依据已公示的预录取名单,其录取总分达到市统一划定的高中“提前招生录取”最低控制分数线即被正式录取。②国际课程班依据已签约的预录取考生,被公办高中国际课程班预录取的考生,其录取总分须达到市统一划定的高中“提前招生录取”最低控制分数线;被民办高中国际课程班预录取的考生,其录取总分须达到学校招生方案规定的最低控制分数线。③中职校根据“分数优先、遵循志愿、一轮投档”的平行志愿原则进行。中本贯通录取总分须达到本市公办普通高中最低投档控制分数线;“五年一贯制”和中高职贯通录取总分须达到市统一划定的最低投档控制分数线。

统一招生录取顺序依次为:①“零志愿”录取;②“名额分配志愿”录取;③“一至十五志愿”录取。统一招生录取批次由各区招考机构进行投档录取。投档规则为:①“零志愿”根据市统一划定的最低投档控制分数线,按照“零志愿”计划、学生的志愿和录取总分,以1:1的比例从高分到低分进行投档、录取。②“名额分配志愿”根据市统一划定的最低投档控制分数线,按照“名额分配”计划、学生的志愿和录取总分,以1:1的比例从高分到低分进行投档、录取。③“一至十五志愿”遵循“分数优先,遵循志愿,一轮投档”的平行志愿原则,按学生录取总分和志愿顺序,以1:1的比例依次投档,从高分到低分择优录取。

问:考生如何填报征求志愿?答:

未被志愿学校录取的考生可进行征求志愿。在1—15志愿录取结束后,考生可向报考区招考机构咨询了解有征求志愿学校的计划和招生要求。各区招考机构会根据学校的招生计划余额,通知有意向考生填报征求志愿表,按照征求志愿顺序,从高分到低分投档录取。

问:学生被志愿学校录取后,是否可以放弃已被录取的学校而顺延至后面志愿的学校?答:

不可以。一旦考生投档被某所学校录取,其之后的志愿自然失效。

问:考生如果未被任何学校录取,家长能否自行联系学校就读?答:

不能。不通过统一招生录取程序而由家长自行联系学校就读的考生,将无法获得上海市高中阶段学校的学籍。

问:有哪些渠道可以查询录取结果?答:

考生若要查询高中提前批(推荐生和自荐生)、中职校提前批录取结果,可在规定时间内登录上海市教育考试院“上海招考热线”网站(www.shmeea.edu.cn)查询。

考生若要查询高中国际课程班录取结果,可通过招生学校进行查询。

考生若要查询统一批录取结果,可通过报考区招考机构网站了解本人录取去向。

问:市教育考试院是否会对各区域、初中学校的考生初中学业水平考试成绩进行排名?答:

不会。市教育考试院始终贯彻教育部和市教委相关精神,最大限度保护考生隐私,并加强信息安全管理,杜绝考生信息泄露,更不会向任何机构提供区域和中学的排名数据。

问:如何保证中招录取过程的公平公正?答:

根据市教委相关文件的精神,市教委、市教育考试院和各区招考机构及招生学校将建立健全“结构合理、配置科学、程序严密、制约有效”的招生录取工作机制,明确市、区两级教育行政部门、招考机构及各学校的职责,规范各项制度,加强人员培训,强化内部监督和社会监督,保障中招工作顺利进行,维护广大考生的合法权益。

市、区招考机构及各招生学校将按照《上海市教育委员会关于2021年本市中等学校高中阶段考试招生工作的若干意见》(沪教委基〔2021〕8号)中“2021年上海市高中阶段学校招生公示内容”所规定项目,向考生和社会适时公示招生信息及招生进程。考生和家长如果在公示过程中发现有不符合条件的考生,也可向市或区招生监察部门举报。

(原题为《权威发布!2021年上海市高中阶段学校招生最低投档控制分数线(附问答和中招录取工作日程)》)

加载中...