新浪财经

管理者的一度修炼:思维升级

虎嗅APP

关注

原标题:管理者的一度修炼:思维升级

本文摘自《全面认可激励:数字时代的员工激励新模式》(由复旦大学出版社授权),作者:张小峰,题图来自:视觉中国

一、后福特主义影响下的管理新思维

没有成功的企业,只有时代的企业。管理也一样,没有有效的管理,只有时代的管理。在数字化智慧时代,作为管理者,想要迎风踏浪,首先还应该从思维升级开始。思维升级的第一步是承认传统的工业时代及其管理思维已经过去,当下需要寻找新时代下的管理思维。

福特主义时代,商业社会提倡泰勒的科学管理,认为员工应该像机器一样精准,人性要为商业理性服务,人就成为生产中的一个环节,其作用无异于一把标尺、一个螺丝。

随着福特主义到后福特主义时代的过渡,梅奥进行的“霍桑试验”,最初的目的是根据科学管理原理,探讨工作环境对劳动生产率的影响,本意是为了提高商业理性以提升组织最大产出,只是,结论出乎所有人的意料。

1933年出版的《工业文明的人类问题》更是结合心理和社会因素对于工人劳动过程的影响,提出了著名的“人际关系学说”,开辟了行为科学研究的道路,从此,“经济人”的假设逐步过渡到了“社会人”的假设。员工作为重要的个体,开始受到组织的不断重视,由此不断发展演变出各种组织管理、组织行为等管理学的价值理论工具。

霍桑试验强调金钱并非刺激员工积极性的唯一动力,新的刺激重点必须放在社会、心理方面,以提高合作效率并提高生产率。

梅奥认为,生产效率的提高,关键在于员工工作态度,即工作士气的提高,而士气的高低则主要取决于员工的满意度,这种满意度体现为人际关系,如在企业中的地位是否被上司、同事和社会所承认、认可等。

同样,查尔斯·汉迪认为对于未来财富和地位的期许并不能激励创新性人才,他们更需要的是能为之奉献自我的事业、自由的空间,以及创新的机会等。

正如互联网技术的发展一样,虽然二十世纪三四十年代霍桑试验就解释了“生产效率主要取决于员工工作态度以及他和周围人的关系”,玛丽·帕克·福列特也呼吁“人是任何商业活动的核心,领导应该使被领导者得到自由”,但真正在企业中把员工当作真正的人才来尊重的行为,经过了几十年之后,终于随着新生代员工独特的职业特性,倒逼着管理者不断进行管理方式的自我革新,这在严格意义上讲,也是一种时代的进步。

当然,互联网思维是相对于工业化思维而言的。随着社会物资的丰裕,以满足个性化需求为目的、以信息和通信技术为基础、生产过程和劳动关系都具有灵活性的后福特主义开始登台亮相,而当下社会推崇的互联网思维,其实,不过是新科技革命下,后福特主义的延伸而已。

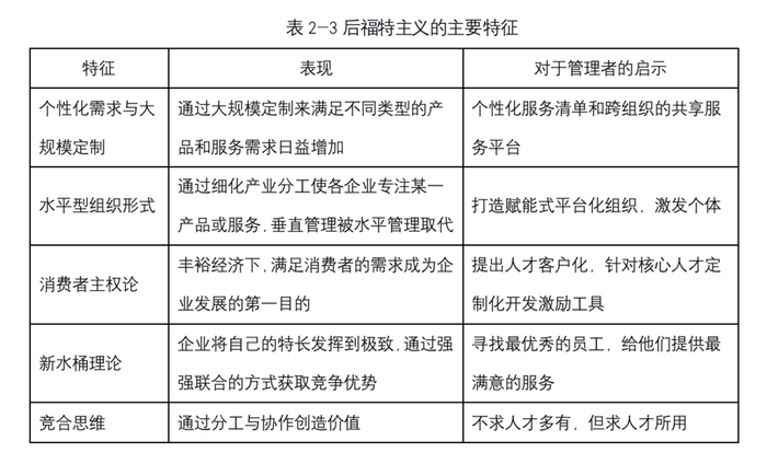
后福特主义的主要特征,如表2-3所示。

由此可见,后福特主义影响的新思维,是相对于工业化思维而言的。这是一种商业民主化的思维;是一种用户至上的思维。这种思维就要求管理者具备尊重个体、释放活力。

二、量子世界:全面系统地看问题

技术从未停下前进的脚步,技术的进步在不断推进着社会的进步,人们对于社会本质的理解也在不断加深。这两年关于未来世界的探讨有很多,不断冲击管理者既有的认知,从而促使管理者去思考:激励管理的本质是什么?我们应该采取什么样的激励方式才能取得更好的激励效果?

深入探求之后,其实组织与管理的本质从来没有变,激励问题的本质也没有变,只不过随着世人认知的不断延伸,在新科学的视角下,我们越来越接近真相。

过去的组织理论源自牛顿力学的机械世界观,认为世界是静止的,构成世界的各个要素是相互独立的,彼此之间最小的划分是以物质为单位计量的,最小的物质单元之间充满界限,相当于两个最小计量单位之间对应的都是“空”。

随着科学的发展,人们发现亚原子世界里充满着无法用牛顿定律解释的现象,由此而来的量子力学所揭示的世界观对我们当下所做的众多基本假设提出了挑战,包括我们对关系、联系、预测和控制的认识,也促使我们更加清醒地理解本质。

在量子的世界,系统内各关联要素不是静止和独立的,而是充满了有机联系,这些基本观念的转变,当解释管理者面临的激励难题时,显得尤为贴切。

以测不准为例。当组织假设员工敬业度出现问题的时候,会采取相应的测量方式去界定和验证问题,而测量过程发生了以后,员工的敬业度已经展现不同的表现形式,也就是不满意情绪在测量动作作出以后,就有所削减。

所谓叠加态,以激励问题为例,员工感知企业的激励方式出了问题,可能不单单是薪酬体系出了问题,有可能是评价体系、经营体系,甚至业务体系出了问题,企业表现出的问题是叠加的,所以要系统地、全面地、动态地思考问题,而非静态地、局部地思考问题。

再以二象性为例,量子观测到的既可以是波,又可以是粒子,波粒二象性对于过去静止的世界观产生了极大的颠覆作用。在企业内部也有很多二象性的现象,比如人是手段还是目的?既有以人为手段,通过利用人性而获取商业成功的华为;也有以人为目的,通过化小核算单位、平台化转型而实现商业价值的海尔

管理者转变量子思维,不是为了跟风,而是为了更深层次地理解世界。这个世界从来没有变,只不过我们变了。更深入地认知这个世界,不是为了改变世界,而是为了改变管理者自己。

三、体验至上:心流、阈值和多巴胺

提及员工的体验感与参与感,需要介绍一下“心流(flow)”的概念。心理学家米哈里·希斯赞特米哈伊发现,当人们处于专注进行某种行为的状态时其所表现出的心理状态,通常是不愿被打扰,即抗拒中断。

简而言之,心流的定义是一种将个人精神力完全投注在某种活动上的感觉;心流产生的同时会有高度的兴奋感及充实感。米哈里认为,使心流发生的活动具有多样性。

例如,人们倾向于去从事的活动;人们会专注一致的活动;有清楚目标的活动;有立即回馈的活动;人们对该项活动有主控感;人们在从事活动时的焦虑感会降低甚至消失;主观的时间感改变;不断优化的障碍等。

基于此,有实践者开发了基于“心流”的“游戏化管理模式”。倡导“游戏化”管理的管理者认为,游戏化管理目标明确,每当员工完成任务时,他会得到相应的奖励分数,这导致了多巴胺的分泌,让员工感受到快感。

人类的生理机制总是在不停地追求多巴胺,从而促使员工热衷于探索和尝试新的工作任务。这个原理类似于“阈值效应”,给予的奖励和任务都会改变员工大脑中的多巴胺水平,使其上瘾。

对比心流的必需条件,如完成任务、集中精神、明确目标、获取反馈、全情投入以及掌控行为,我们不难发现,在日常的管理工作中,其实有机会将工作打造为游戏化的任务关卡,通过对员工自身“心流”的不断激发,从而提高员工的工作热情。

无论是后福特主义的民主化、尊重个体、用户至上,还是量子思维的全面、系统、多关联,抑或是心流的快感、多巴胺、游戏化,其实都是希望管理者能够在组织环境和员工主体发展变化的前提下,通过转变管理思维,来应对不断出现的管理挑战。

当然,激励的问题是复杂且系统的问题,仅仅靠单一的激励方式,显然无法解决各异的员工诉求,这就要求管理者从单一走向全面,探索全面薪酬激励模式。

《全面认可激励:数字时代的员工激励新模式》

上市时间:2018年12月 定价:58元 

作者:张小峰 

出版社:复旦大学出版社

本文摘自《全面认可激励:数字时代的员工激励新模式》(由复旦大学出版社授权),作者:张小峰

加载中...