创业板50与双创50投资价值比较——公募基金专题报告
华宝财富魔方
原标题:创业板50与双创50投资价值比较——公募基金专题报告 来源:华宝财富魔方
1. 创业板与科创板市场定位
深交所创业板设立于2009年10月,致力于服务国家创新驱动发展战略,支持创新型、成长型企业发展。2020年8月24日,适应创新、创造、创意的大趋势,创业板改革并试点注册制正式落地,支持传统产业与新技术、新产业、新业态、新模式深度融合,更好地服务高新技术企业和成长创新型企业。
上交所科创板开板于2019年6月13日,其设立对于提升服务科技创新企业能力、增强市场包容性、强化市场功能具有重大意义。科创板面向世界科技前沿、面向经济主战场、面向国家重大需求,主要服务于符合国家战略、突破关键核心技术、市场认可度高的科技创新企业。
截至2021年6月24日,创业板共有978家上市企业,总流通市值8.39万亿元,自由流通市值6.33万亿,类型上以TMT、医药、新能源、机械、化工类上市公司居多,科技、医药和新能源三类新经济代表性板块上市公司的数量占比达到46%,总市值占比65%,流通市值占比接近70%;科创板共有302家上市企业,总流通市值1.50万亿元,其上市企业研发投入较高、市场认可度较高、科创属性突出,成分股主要集中在新一代信息技术、生物医药等战略新兴行业,具有较高的成长性与未来潜力。
创业板与科创板汇集高新技术型、科技创新型企业,未来成长潜力巨大,具备配置价值。当前市场上有创业板50、科创板50、科创创业50三条宽基指数供投资者参与配置。
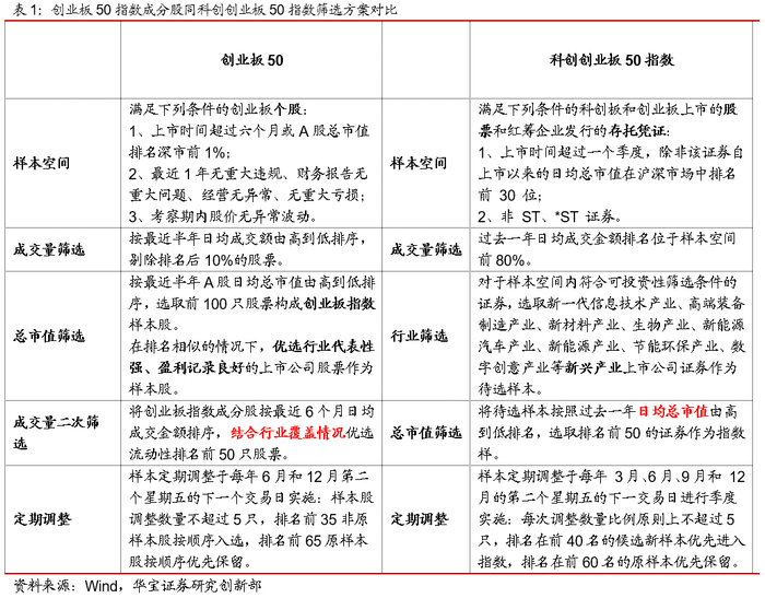
2. 创业板50、科创创业板50指数成分股筛选方案对比
创业板50指数(代码:399673.SZ)以创业板指数100只成分股为样本空间,在编制时综合考虑个股的市值规模、流动性和板块覆盖度三个原则,优选流动性最佳的50只成分股编制而成,汇聚创业板核心的高成长龙头企业。
科创创业50指数(代码:931643.CSI)以科创板和创业板为样本空间,在编制时综合考虑个股或存托凭证的市值规模、流动性和板块覆盖度三个原则,优选市值最大的50只成分股编制而成,汇聚两板核心的高成长龙头企业。
3. 创业板50同科创创业50投资价值分析对比
3.1. 成分股相似,行业覆盖接近,财务指标体现高增长特征
从市值和成交量来看,科创创业50(双创50)指数成分股在涵盖科创板和创业板的同时,在权重与市值上更偏重创业板,对创业板50指数指具有较高的覆盖度。截至2021年6月24日,双创50指数成分股中创业板块权重之和为79.36%,科创板块权重为20.64%。在对另两条指数的覆盖程度上,科创50对创业板50指数的覆盖度明显高于科创50:双创50指数成分股含创业板50成分股超6成,其总市值、流通市值、自由流通市值和近6月成交额四个维度对创业板50指数覆盖度的百分比达87.63%、83.68%、86.06%和69.31%。
从行业分布上,创业板50和双创50指数均体现了在新能源、生物医药、电子、计算等高科技新兴行业上的集中布局。
创业板50指数中成分股主要集中在高新技术产业和战略新兴产业,契合新经济发展方向。截至2021年6月24日,创业板50指数成分股主要集中在电力设备及新能源(41.01%)、医药(28.56%)和计算机(10.44%)三类板块,合计占比80.01%。
科创创业50指数在创业板50指数的基础上补充了科创50指数的投资方向,即科创板的集成电路、半导体等产业。截至2021年6月24日,科创创业50指数成分股主要集中在电力设备及新能源(42.11%)、医药(30.52%)和电子(12.94%)三个板块,合计占比85.57%。
创业板个股市值相对科创板较高,因此在科创创业50成分股中的占比更大。双创50指数前十大重仓股中,同属创业板50指数前10大重仓股的有9只:宁德时代(11.08%)、亿纬锂能(4.08%)分别是全球领先的动力电池系统提供商和全球锂电池龙头;汇川技术(3.48%)主要从事工业自动化和新能源相关产品研发、生产、销售,目前公司已成为国内最大的中低压变频器与伺服系统供应商,在新能源汽车领域,也是电机控制器的领军企业;阳光电源(3.82%)专注于太阳能、风能等可再生能源产品研发,是国内领先的光伏逆变器制造商和风能变流器企业;迈瑞医疗(9.24%)是国内领先的高科技医疗设备研发制造厂商,主营业务覆盖生命信息与支持、体外诊断、医学影像三大领域;爱尔眼科(6.14%)、泰格医药(3.46%)分别是国内眼科医疗机构第一大龙头和CRO龙头;智飞生物(4.99%)则是国内疫苗领域的龙头企业;卓胜微(4.01%)是全球最大的单晶硅生产制造商,依托长期积累形成的规模化生产优势、全产业链优势、创新优势、品牌优势和人才优势,致力于领先的光伏发电技术和产业;而属于科创50指数的仅有一只:金山办公(3.35%)是国内领先的办公软件和服务提供商,旗下主要产品及服务皆由公司自主研发,对核心技术具有自主知识产权,是国内办公软件的绝对领导者。
科创创业50指数编制历史较短,没有往期成分可供参考,我们将它的当期持仓与创业板50、科创50指数的当期持仓从财务指标的维度进行比较。
三者对比,财务指标上,创业板50指数呈现出大市值、高增长、低估值、高ROE的特点;科创板50指数呈现出高净利润增长、高估值的特点;科创创业50指数跨市场覆盖两板,则取两者之均衡:三条指数均体现出了较高的营收增速,其中科创50在营收增速上稍低,而在归母净利润增速上更高。从PE、ROE的角度,创业板50低PE高ROE,科创50高PE低ROE,双创50则体现了创业板50、科创50两者相结合的均衡特征。
3.2. 历史表现:创业板50与科创创业50相关性高,从长期来看两者都会成为未来中国新兴产业的核心代表
在创业板50和双创50的对比中,我们发现两者的相关性很高;在多数的行情区间中,创业板50的回撤和收益均小幅优于双创50:2020年以来在双创50指数和创业板50指数年化波动率相近的情况下,创业板50指数累计上涨119.46%,稍稍领先双创50指数(113.79%);最大回撤为-25.03%,同样略优于双创50(-25.65%)。
分行情来看,大部分上涨行情中,创业板50指数表现更优:我们按市场走势将2020年以来分为4个大阶段:2020年1月至3月中旬的震荡期、2020年3月中旬至2021年2月的上行期、2021年2月至2021年3月的下行期和2021年3月至今的上行期。在四个阶段中,创业板50走势与双创50走势高度相似。从年化收益率的角度,非上涨行情中,科创50的表现优于创业板50和双创50;而在上涨行情中,二者均跑赢科创50,尤其在2020年7月出现的分化行情中双创50和创业板50表现出了异于科创50的强劲的上涨趋势。从风险指标来看,创业板50指数和双创50指数在2021年以前波动和回撤较小,而2021年后科创50指数的波动和回撤更小。
创业板50指数长期跑赢多数中信一级行业指数。对比中信一级行业指数和创业板50指数的历史涨跌可以看到,创业板50指数近1年、近3年、近5年、近7年、近10年收益率基本保持在前1/3的水平,长期能够跑赢市场多数行业指数。
4. 华安创业板50ETF:规模和流动性优势显著,标的策略丰富
华安创业板50ETF(159949,场内简称:创业板50)成立于2016年6月30日,并于同年次月上市,基金跟踪创业板50指数,追求跟踪偏离度和跟踪误差最小化,根据合同规定,华安创业板50ETF投资于股票资产的比例不低于基金资产的90%,投资于创业板50指数成份股及其备选成份股的比例不低于非现金基金资产的80%。目前华安创业板50ETF是公募市场唯一一只跟踪创业板50指数的ETF标的。
华安创业板50ETF规模和流动性优势突出。截止2021年6月24日,华安创业板50ETF总管理规模为117.39亿元,是全市场管理规模第二大的创业板相关ETF标的,且产品场内流动性位居同类第一,从近1月、近6月、近1年、今年以来等不同区间维度来看,创业板50日均成交额均在10亿以上,是目前场内最为活跃的创业板相关ETF标的,能够承载机构和个人投资者的大额资金交易需求。
一二级市场T+0、两融标的,投资策略丰富。华安创业板50ETF可以进行一二级市场之间的T+0操作,当日买入份额当日即可赎回,当日申购份额当日即可卖出,便利投资者进行套利操作。另外,华安创业板50ETF也可以作为融资融券标的,作为融资标的和融券标的的保证金比例分别为100%和50%,投资者即可以以持有的创业板50作为担保融资加杠杆,也可以进行融券做空,标的可运用的投资策略相对丰富。
基金经理许之彦具有丰富的指数基金和ETF管理经验。许之彦是理学博士、CQF(国际数量金融工程师),曾在广发证券和中山大学经济管理学院博士后流动站从事金融工程工作,2005年加入华安基金管理有限公司,历任研究发展部数量策略分析师、风险管理与金融工程部总经理,2013年6月起担任指数投资部高级总监。2008年4月开始管理指数增强产品华安MSCI中国A股指数增强,2009年9月开始管理ETF产品华安上证180ETF,至今已有10余年的指数基金和ETF管理运作经验。目前许之彦共管理指数基金和ETF产品(含联接基金),截至2021年一季度,剔除联接基金来看,其合计管理规模达到503亿元。