新浪财经

浮力森林、宜芝多等连锁面包店接连关店 发生了什么?

界面新闻

关注

原标题:连锁面包店接连关店,发生了什么?

记者 | 韦香惠

编辑 | 昝慧昉

1

又一个连锁面包店快倒下了。

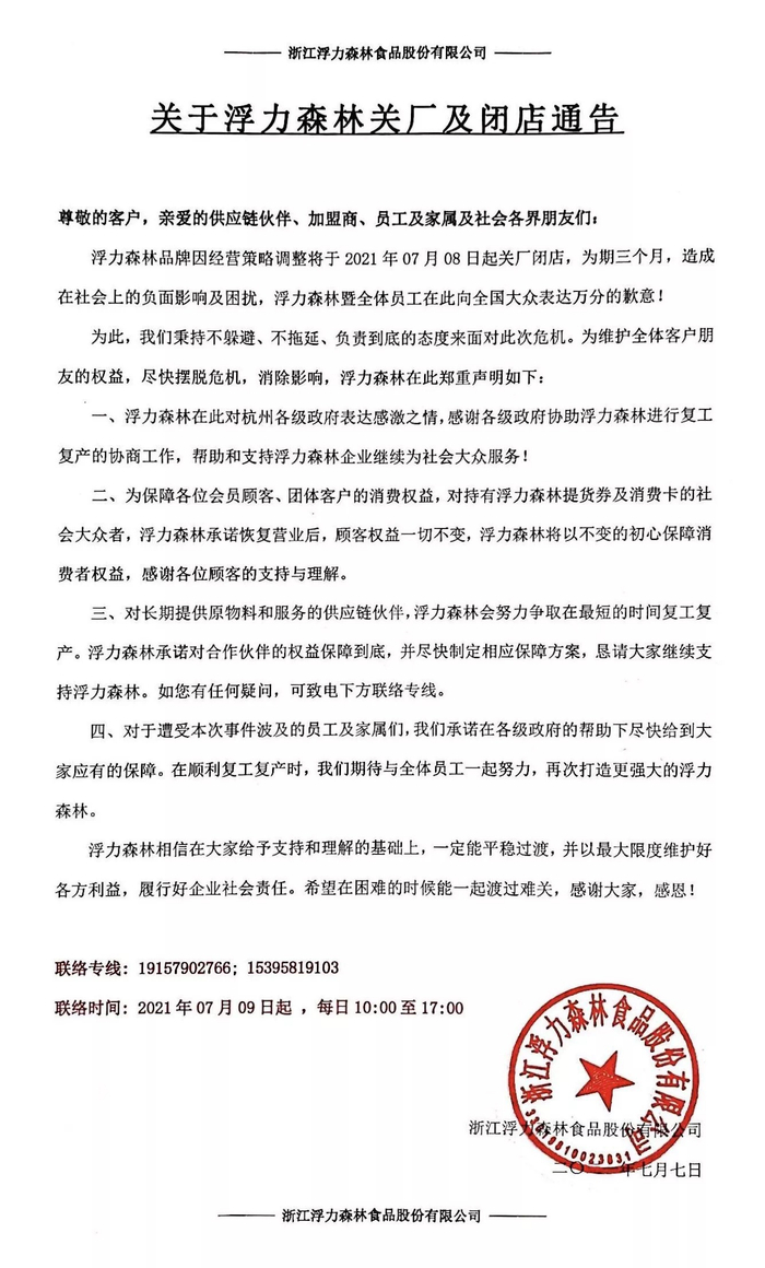
7月7日晚间,杭州知名的烘焙连锁品牌浮力森林在官方微信号发布通告称,因经营策略调整,7月8日起关厂闭店,为期三个月。 

浮力森林隶属于浙江浮力森林食品股份有限公司,该公司前身为杭州心隆食品有限公司,2000年12月成立。2015年,杭州心隆食品改名为浙江浮力森林食品股份有限公司,2016年挂牌新三板,3年后摘牌。浮力森林连锁店在杭州已经有20年的经营历史。

据《钱江晚报》报道,浮力森林此次关店行为非常突然,许多门店前一天还在正常营业,没有任何要关店的迹象。一家在7月7日下午五点关掉了门店的加盟店店主告诉《钱江晚报》:“当天早上还收到了从工厂配发过来的面包。工厂的工作人员还说,下午还会有一批面包送过来。但是到了下午,就没消息了。五点钟之前收到了来自浮力森林工厂的一纸公告。”这条公告外,他没有得到任何来自浮力森林公司官方的解释,他也不知道下一步该怎么走。

关于为何关厂闭店,浮力森林7月6日通过微信公号有过解释。

浙江浮力森林食品股份有限公司在一份“告全体员工的信”称:疫情以来公司的现金流遇到了一些问题,陆续出现了薪资缓发、社保缓缴等现象。尽管公司方面积极采取相关措施,但在巨大的资金缺口面前总是杯水车薪……从2020年7月12日起,公司正式暂停营业,全体员工开始休假。

这不是浮力森林第一次关厂、闭店。

2020年7月12日,一则浮力森林“致全体员工的公开信”在网上流传,信中谈到企业受疫情影响现金流存在困难,造成工厂停产、门店关闭。当晚,浮力森林紧急回应称,网传致员工信未经公司管理层审议,造成消费者挤兑,部分门店遭破坏,公安部门已介入调查。而关店停产的原因则与市面上大量出现的假充值卡有关。此次关店总时长72天,同年9月20日,浮力森林在官微宣布杭州22家浮力森林重新开业。

实际上,大面积关店的老牌连锁面包店不止浮力森林一家。

不久前,宜芝多也曝出大量门店突然停业的消息。6月24日晚,宜芝多回应声明称,宜芝多品牌因经营策略调整导致关厂闭店事件,并称“正在努力寻求方法复工复产”。

我们此前也报道过,2020年宜芝多就曾在1个半月内关掉了上海地区的70多家门店。当时,上海宜芝多各处地铁站门店关停通知中给出的关店理由是“地铁店因合同到期”。实际上,更关键的原因,在于疫情导致收入锐减,造成了资金链的紧张。

今年,宜芝多创始人、总经理蔡秉融也对媒体承认,从2020年开始,宜芝多陷入资金危机,目前拖欠员工800多万元的工资,以及供应商的货款,导致如今的闭店危机。“大概需要4000万,就能活下来。”

据天眼查APP最新信息显示,宜芝多累计被执行金额超337万,此外,还因有履行能力而拒不履行生效法律文书确定义务被上海市闵行区人民法院列为失信被执行人,且关联多条限制消费令和法律诉讼,多数案件涉及劳动争议和买卖合同纠纷。

疫情无疑对烘焙行业产生了重创,使得2020年以来,行业内的关店潮汹涌。界面新闻盘点发现,原麦山丘、克莉丝汀、可颂坊、贝思客等品牌都在发生了部分或全面关店的情况。

不过,疫情只是导致关键的原因之一,更关键的问题在于行业的“顽疾”没有得到有效解决。

我们此前分析过,中国烘焙行业的集中度偏低。根据统计数据,中国烘焙行业CR5(行业排名前五企业的市场集中度)仅为10.4%,对比日本,后者的烘焙行业CR5达到了88%。目前内地市场上,还仍然没有哪个品牌成为真正意义上的全国连锁,好利来在全国有800多家直营门店,北京门店最多,其他分布在东北、华北、四川等地;味多美主要集中在北京;而上市公司克莉丝汀的门店主要集中在上海。

同时,它们也面临品牌老化的问题。上海食品协会常务副会长高克敏曾在接受《上观新闻》采访时提出,创新不够是这些品牌的通病,面对新生代的消费群体已经成为市场主流,没有做出及时的变化。 

凯度消费者指数大中华区总经理虞坚也对界面新闻表示,“传统的烘焙品牌市场面临着新型茶饮+烘焙复合型门店、便利店(7-11)、咖啡店(星巴克)等的多维竞争,遭遇很大的挑战。”这些年轻品牌在营销上早已摸透了消费者的心思,非常熟悉小红书种草、线上线下联动等玩法。

中国烘焙市场具有千亿级市场的发展空间。浮力森林、宜芝多等传统烘焙品牌想要自救,必须突破现有经营模式,中式产品创新和差异化,同时在营销上下功夫。好利来此前就与喜茶联名推出阿华田爆浆球、阿华田雪顶戚风等多个爆款单品,通过社交媒体重新获得了年轻一代消费群体的关注。

现在从消费者反应来看,浮力森林和宜芝多其实尚未走到绝境,至少对那些持有提货券和消费卡的顾客而言,他们并不想看到品牌们就此“倒闭”。不过,面对一次又一次的风波,如何晚会消费者的信任也是品牌们面临的又一难题。

6月28日晚间,宜芝多发布了“关于消费券登记补充声明函”,宣布由门店登记改为线上登记。 

加载中...