新浪财经

2021钢铁行业发展研究报告

21世纪经济报道

关注

原标题:2021钢铁行业发展研究报告

第一章 行业概况

钢铁行业是生产销售钢铁产品的行业。钢铁是铁与C(碳)、Si(硅)、Mn(锰)、P(磷)、S(硫)以及少量的其他元素所组成的合金。其中除Fe(铁)外,C的含量对钢铁的机械性能起着主要作用,故统称为铁碳合金。它是工程技术中最重要,也是用量最大的金属材料。

图 钢铁产业链结构图

资料来源:资产信息网千际投行同花顺iFind

钢的不同分类及特点

按冶炼方法分:分为平炉钢、转炉钢和电炉钢。平炉钢,包括碳素钢和低合金钢,按炉衬材料不同又分酸性和碱性平炉钢两种;转炉钢,包括碳素钢和低合金钢。按吹氧位置不同又分底吹、侧吹和氧气顶吹转炉钢三种;电炉钢,主要是合金钢,按电炉种类不同又分电弧炉钢、感应电炉钢、真空感应电炉钢和电渣炉钢四种。

• 按化学成分分类:分为碳素钢、合金钢。碳素钢按含碳量不同可分为低碳、中碳和高碳钢三类,碳含量小于0.04%的钢称工业纯铁;合金钢,是含有一种或多种适量合金元素的钢种,具有良好和特殊性能,按合金元素总含量不同可分为低合金、中合金和高合金钢三类。

按用途分类:分为结构钢、工具钢、特殊性能钢。结构钢分为建造用钢、机械用钢、弹簧钢和轴承钢;工具钢分为刀具用钢、量具用钢、模具用钢等;特殊性能钢是具有特殊物理和化学性能钢的总称。

表 钢材品种及产量

资料来源:资产信息网千际投行Wind

图 期货价格与现货

资料来源:资产信息网千际投行Wind

钢铁生产流程依次分为炼铁、炼钢、浇注及轧钢环节。纵观整条产业链,成本强势,需求弱势:对上下游谈判能力均较弱,利润空间被压缩。短期反弹中盈利弹性较弱:在短期反弹中,无法跑赢上游资源品,甚至无成本制约的水泥等。

图 钢铁生产流程图

资料来源:资产信息网千际投行Wind

截止2021年4月15日,钢铁板块沪深成分股个数为22,在近几年中有升有降,基本维持平衡。企业总市值在近几年较为平稳,并有上涨趋势。截止2021年4月15日,企业总市值为8389.2414亿元,企业员工总数达392346人。

图 员工总数、成分股个数及总市值合计

资料来源:资产信息网千际投行Wind

第二章 商业模式和技术发展

2.1 产业链价值链商业模式

2.1.1 钢铁产业链:

图 钢铁行业产业链全景图

资料来源:资产信息网千际投行Wind

钢铁行业是重要的中游行业,上游承载有色金属、电力和煤炭行业,下游衔接机械、房地产、家电及轻工、汽车、船舶等行业。上游原料以铁矿石为主,而下游行业中机械和房地产需求较大。整条产业链的传导作用自下而上,即下游需求影响钢铁产量,进而影响对于上游原料的需求。

• 普碳钢是含碳量在0.0218%~2.11%的铁碳合金。也叫碳素钢。一般还含有少量的硅、锰、硫、磷。一般碳钢中含碳量越高则硬度越大,强度也越高,但塑性越低。

图 普碳钢主要上市公司

资料来源:资产信息网千际投行Wind

• 特钢,即特殊钢,是机械、汽车、军工、化工、家电、船舶、交通、铁路以及新兴产业等国民经济大部分行业用钢最主要的钢类。特钢是衡量一个国家能否成为钢铁强国的重要标志。

图 特钢产业链

资料来源:资产信息网千际投行Wind

特钢行业提升潜力大,与发达国家相比,行业集中度低、合金化程度低、高附加值产品比重低是国内特钢行业的现状,但这也意味着国内钢铁行业未来由弱走强过程中的巨大潜力。

当前世界特钢行业处于技术成熟期,但是随着先进制造业的进一步发展,特钢行业面临更大的机遇与挑战我国特钢行业集中度比普钢高,但比上游仍有差距特钢上游占据了产业链的大部分利润,特钢对上游议价能力不强从产品结构来看,高端产品进口依赖度较高,国内集中度较大。

图 特钢行业主要上市公司

资料来源:资产信息网千际投行Wind

图 国内特钢主要应用领域

资料来源:资产信息网千际投行Wind

• 钢管,按截面形状分为圆形、方形、矩形和异形钢管;按材质分为碳素结构钢钢管、低合金结构钢钢管、合金钢钢管和复合钢管;按用途分为输送管道用、工程结构用、热工设备用、石油化工工业用、机械制造用、地质钻探用、高压设备用钢管。

图 钢管产业链

资料来源:资产信息网千际投行Wind

2.1.2 商业模式

随着城市钢铁推动天然气需求快速增长,国内天然气消费领域主要可以分为城市钢铁、工业燃料、发电用气和化工用气四大类。

国内城市钢铁行业已进入快速发展阶段。环境保护的要求让天然气的运用加速,城市钢铁公司需要发挥的作用举足轻重。

图 钢铁行业分析研究框架

资料来源:资产信息网千际投行Wind

从生产流程看,首先购买矿石,国内铁矿品位低,开采成本高,所需原材料大部分从澳大利亚、巴西等国进口。其次是运输,海运供给市场的高度集中。生产过程中主要能源,电,煤等价格均处于被动的地位。另随国家对环保的监管力度不断趋严趋紧,成本加大。

钢铁行业的产品差异化不大,竞争优势并不十分明显,在产品生产出来供给下游客户处于相对弱势,采购权在买方市场。

钢铁属于重资产行业,每年的财务费用较大。实行债转股将会降低原有股东权益,阻力很大。

图 盈利模式

资料来源:资产信息网千际投行Wind

图 炼钢流程图

资料来源:资产信息网千际投行Wind

一般钢厂的商业模式大致是购入铁矿石和焦炭,扣除生产过程中的机器设备厂房折旧等成本,再减去人员薪酬、电费、运输费等各种费用,最终出售钢铁制成品获取利润。

钢厂利润影响因素

• 钢材成品的价格,价格越高,盈利能力越强

• 原材料的价格,比如铁矿石、煤炭、电力、水等,其中铁矿石和煤炭,铁矿石又是占比最高的部分,直接关系到钢企的盈利水平,这部分属于可变成本。

• 钢企的厂房设备折旧、人工费、运营费、运输费等,这些成本费用相对来说比较刚性。

图 钢企税前成本占比

资料来源:资产信息网千际投行Wind

图 钢铁行业研究视角

资料来源:资产信息网千际投行

表 以宝钢股份为例分析主营结构

资料来源:资产信息网千际投行Wind

2.2 技术发展

对国内钢铁产业的各个专利申请人的专利数量进行统计,排名前十的钢铁公司依次为:宝钢股份、鞍钢股份、太钢不锈、山东钢铁、马钢股份、八一钢铁、新兴铸管、南钢股份、包钢股份、酒钢宏兴等。

表 国内专利排名前十钢铁公司

资料来源:资产信息网千际投行Wind

钢铁工业作为最主要的原材料工业,最根本的任务,就是以最低的资源、能源消耗,以最低的环境、生态负荷,以最高的效率和劳动生产率向社会提供足够数量且质量优良的高性能钢铁产品,满足社会发展、国家安全、人民生活的需求。

2.2.1 钢铁制造流程高效、绿色、可循环

钢铁工业的技术发展目标为高效、环保的技术,研究和开发的重点应放在对流程的改进和开发上,从而能处理一些焦点问题,例如资源、能源、环保和回收,以及为满足客户的需要而进行的产品开发和应用技术研究。

2.2.2 钢铁材料高性能、低成本、高质量、近终型、易加工

为提高钢铁工业的竞争力,国内外钢铁企业都在积极利用工艺技术的进步开发研究高技术含量、高附加值、低成本产品。成型方式和工艺技术的进步将进一步推动钢铁材料的发展,材料的高性能、多功能不仅对成型工艺提出了较高的要求,对应用技术和应用环境的匹配性和融合性的要求也越来越突出。因此,未来钢铁材料的研究,在充分考虑材料本身的同时更加强调应用技术和应用环境与应用条件的协同发展。

图 国内高效低成本洁净钢生产技术路线与水平比较

资料来源:资产信息网千际投行

2.2.3 两化融合驱动钢铁制造智能化、定制化

目前,世界先进国家强调人性化、安全化的管理模式,实现生产高度自动化,在向着“无人化”车间迈进。生产车间采用信息化管理系统对车间作业计划进行数字化、智能化管理,其最终发展方向是少人甚至“无人化”运作模式。“无人化”车间是制造业由传统工业化向现代工业化转型的重要体现,其示范和推广应用对于提升钢铁制造业的整体技术水平具有重要的战略意义。

2.2.4 高精度、高效轧制及热处理技术

主要包括以下共性技术:高精度轧制技术、高性能交直交轧机主传动技术、新一代控轧控冷技术、多功能柔性超高强钢冷轧板连续退火生产技术、在线热处理技术、特种钢板热处理技术、三辊轧机/高精度棒线材定减径机组技术、直接轧制技术、温度梯度轧制技术、变截面轧制技术、低温增塑轧制技术、无头与半无头轧制技术以及长材绿色制造技术。

2.2.5 面向全流程质量稳定控制的综合生产技术

开展新一代的钢铁生产过程控制技术研究,包括钢水精炼的精准控制、连铸坯料质量控制技术、全流程板形及表面质量控制技术、精准热处理技术、基于智能建模及数据挖掘的产品质量优化及决策支持、微观组织性能在线闭环控制、生产异常检测及故障诊断,解决控制系统在生产批次之间、品种规格之间的适应性问题,大幅提高复杂工况下产品质量的控制能力和稳定性。

2.2.6 高效资源开发及综合利用技术。

以节能降耗为原则,面向深部、复杂难采选资源,发展安全高强度采矿技术与特色选矿工艺;强化综合利用与资源循环,发展共伴生组分与尾矿资源的综合利用技术,国内铁矿、锰矿、铬矿、焦煤等资源科学勘探技术,铁矿露天转地下开采和深部开采以及低品位难选矿综合利用技术。

2.3 政策监管

2.3.1 行业主管部门及管理体制

国家发展和改革委员会及国家工业和信息化部对该行业进行宏观调控。中国钢铁工业协会(简称中钢协,国资委冶金机关服务局),是中国钢铁行业全国性行业组织。

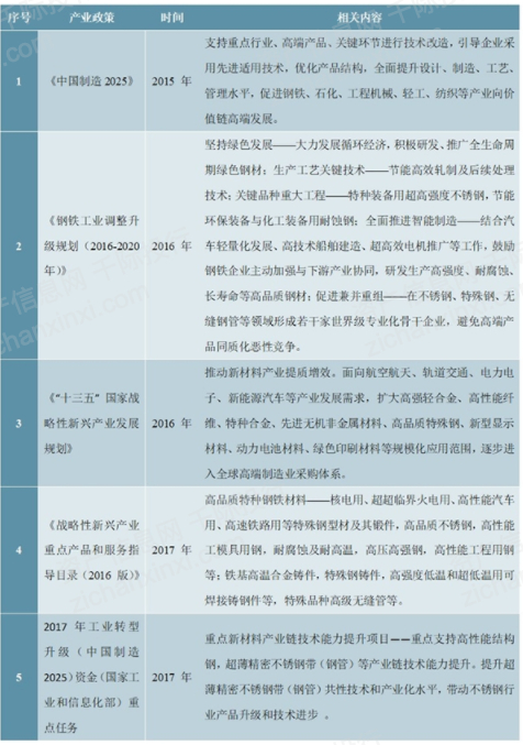
2.3.2 相关政策

2017年1月4日:发改委和工信部联合出台《关于运用价格手段促进钢铁行业供给侧结构性改革有关事项的通知》;

2017年5月12日:国家发改委及22个部门联合印发《关于做好2017年钢铁煤炭行业化解过剩产能实现脱困发展工作的意见》;

2017年11月17日:《中国制造2025》“1+X”规划体系全部发布。

表 国家及地方的行业主要法律法规

资料来源:资产信息网千际投行

表 行业相关政策

资料来源:资产信息网千际投行

第三章 行业估值、定价机制和全球龙头企业

3.1 行业综合财务分析和估值方法

图 综合财务分析

资料来源:资产信息网千际投行

图 行业估值及历史比较

资料来源:资产信息网千际投行

图 指数PE/PB

资料来源:资产信息网千际投行Wind数据整理

图 指数市场表现

资料来源:资产信息网千际投行Wind数据整理

图 指数(股价指数修整后数据)趋势比较

资料来源:资产信息网千际投行Wind数据整理

钢铁行业估值方法可以选择市盈率估值法、PEG估值法、市净率估值法、市现率、P/S市销率估值法、EV/Sales市售率估值法、RNAV重估净资产估值法、EV/EBITDA估值法、DDM估值法、DCF现金流折现估值法、NAV净资产价值估值法等。

表 以安赛乐米塔尔为例分析主营结构

资料来源:资产信息网千际投行

表 境外钢铁公司估值对比

资料来源:资产信息网千际投行

表 中国上市钢铁公司估值对比

资料来源:资产信息网千际投行

3.2 行业发展和驱动机制及风险管理

3.2.1 行业发展

钢铁产业是国民经济的重要支柱产业,在经济建设、社会发展、财政税收、国防建设以及稳定就业等方面发挥着重要作用,对保障国民经济又好又快发展做出了重要贡献。但是,钢钤产业长期粗放式发展所积累的矛盾也日益突出,如高端产品不足、产能过剩、产业集中度过低、区域分布不合理、环保问题等,这些问题制约了我国钢铁产业的发展,钢铁企业必须结合自身特点,探求解决问题的途径,使我国的钢铁产业不断做大做强。

图 我国钢铁行业收入占GDP比重

资料来源:资产信息网千际投行

粗钢产量再创历史新高。2019年全国生铁、粗钢和钢材产量分别为8.09亿吨、9.96亿吨和12.05亿吨,同比分别增长5.3%、8.3%和9.8%,粗钢产量再创历史新高。2019年钢铁行业市场需求较好,基建、房地产等下游行业运行稳定,国内粗钢表观消费量约9.4亿吨,同比增长8%。

图 中国钢铁产量持续增长

资料来源:资产信息网千际投行

进口铁矿石价格大幅上涨。2019年我国累计进口铁矿石10.7亿吨,同比增长0.5%,进口金额1014.6亿美元,同比增加266.4亿美元,增幅33.6%,全年平均价格为94.8美元/吨,同比增加34.3%。与去年相比,进口总量保持稳定的同时,进口价格大幅上涨,对下游钢铁制造业利润影响较大。

图 国内矿石价格

资料来源:资产信息网千际投行

经济效益大幅下滑。由于钢铁产量增幅加快,钢材价格呈窄幅波动下行走势,铁矿石等原燃材料价格上涨等因素影响,钢铁企业经济效益大幅回落。2019年中国钢铁工业协会会员钢铁企业实现销售收入4.27万亿元,同比增长10.1%;实现利润1889.94亿元,同比下降30.9%;累计销售利润率4.43%,同比下降2.63个百分点。

图 中国钢铁行业景气度

资料来源:资产信息网千际投行

钢材需求趋于改善

2021年以来,随着春节假期结束,经济运行逐步回归正常,基础设施建设开始逐步发力,加上钢铁行业“金三银四”传统旺季即将到来,国内钢铁市场需求趋于改善,钢贸商订货回暖。新订单指数为43.3%,环比上升8.3个百分点。随着各主要经济体疫情防控力度加大,财政刺激政策不断推出,经济持续恢复,带动钢铁需求增加,我国钢材出口量继续增加。

国内终端需求尚未完全启动。据相关机构了解,虽然市场价格震荡上行,但终端尚未恢复施工,因此短期内市场多以贸易间流通为主。成交急剧萎缩。钢铁企业完成超低排放改造,环保限产影响也有所减弱。

在多个因素的共同作用下,生产上升带动了原材料采购量和库存的增加,2月份采购量指数为51.5%,环比上升6.9个百分点;原材料库存指数为46.4%,环比上升4.1个百分点。同时在“就地过年”政策下,钢铁就业相对稳定,从业人员指数为47.8%,环比上升1.0个百分点。

钢材库存向下游转移

由于市场预期钢市旺季即将到来,下游行业用钢需求蓄势待发,钢贸商加大了采购力度,钢厂库存相应减少,逐步向社会库存转移。产成品库存指数为38.1%,环比下降10.6个百分点。

社会库存明显增长

5大品种库存均呈上升走势。据钢协统计,20个城市5大品种钢材社会库存为1479万吨,比上一旬增加345万吨,比年初增加749万吨。

3.2.2 驱动因素

(一)技术创新

以生产商向服务商转变引领当代产品创新,与终端产品用户一起实现先期研发介入、后期推广应用和持续跟踪改进,构建“产学研用检”的创新体系,并在实施创新过程中培育用户。

通过技术创新实现关键品种的赶超。钢铁工业应立足自主创新,积极开发高技术含量、高附加值、高档关键产品,为实现制造业强国提供关键钢铁材料支撑保障。

(二)政策助力

随着行业形势好转,违法违规新增产能的风险开始增加。为了严禁新增钢铁产能,严格产能置换,工信部、国家发改委等正在制定新的钢铁行业产能置换实施办法和钢铁项目备案指导意见。

地方政府主要从财政补贴、税费优惠、金融支持、行业引导、行政许可支持等方面给予政策鼓励。

(三)钢铁电商

在传统的钢贸代理机制面临严重危机的情况下,用现代化的信息管理工具进行研究次终端和终端市场的采购需求是必须的,钢铁电商面临着巨大的发展机遇。钢铁电商平台是对传统采购与销售钢材模式的一次全新改革,是钢铁业未来转型发展的新兴方向。

(四)绿色发展

将钢铁工业绿色发展融入到生态文明建设大局中,实施“绿色采购、绿色物流、绿色制造、绿色产品、绿色产业”五位一体全面系统的绿色升级,实现与社会和谐共融。环保成本的不断提升有助于推动那些环保欠账多、节能环保水平差的企业尽早退出市场。尤其伴随环保治理的不断深入,有助于改善企业间环保成本相差巨大的不公平竞争环境,使竞争机制得以恢复,促进钢铁工业持续健康发展。

(五)碳达峰、碳中和

碳达峰、碳中和倒逼钢铁行业高质量发展,工信部制定出台更加严格的钢铁行业产能置换实施办法,完善产能信息预警发布机制,实施产能产量双控,组织开展钢铁去产能回头看,逐步研究建立以碳排放、污染物排放、能耗总量等为依据的产量约束机制。

(四)事件驱动

图 新闻指数

资料来源:资产信息网千际投行同花顺iFind

3.2.2 行业风险分析和风险管理

表 常见行业风险因子

资料来源:资产信息网千际投行

其中本行业常见的风险如下:

(1) 环保风险

环保政策和标准日益完善和严格,监管和执法力度不断加大,提高对企业环境整治的要求。钢企面临更大环保压力,环保投入增加使得生产成本增加。新环保相关法律实行,政府监管执法愈发严格,对企业环保监管力度和标准提高,社会民众环保意识增强,钢铁企业面临巨大环保压力。国家发布超低排放标准,企业环保项目投资将增加,环保投入和运行成本将升高。

(2) 财务风险

钢铁行业总体资产负债率依然偏高,去杠杆仍是重点任务。钢企融资难、融资贵的问题也尚未根本解决。期偿债风险凸显,受银行贷款政策调整影响较大。积极推进债转股,实施完成后可大幅度降低资产负债率和财务成本。短

(3) 竞争风险

钢铁行业竞争激烈,各钢企长期面临着严峻的竞争形势。目前国内管道行业的产业集中度低,产能过剩,未来一段时间将面临激烈的市场竞争,出现优胜劣汰的趋势。国内特殊钢行业竞争激烈,行业集中度正在加速提升。近年特殊钢行业还一直面临替代工艺和替代产品的竞争。

(4) 安全生产风险

钢铁生产业务须在高温高压环境下开展,存在一定的生产安全风险。钢铁产品生产过程中面临高温、高压等工艺环境,极易引发人身事故风险,员工一旦操作不当,易导致人员伤亡等安全生产问题。生产过程中会产生少量粉尘,废淹和废水,且面临的高温、高压等工艺环境,极易引发人身事故风险,员工一旦操作不当,容易导致人员伤亡、环境污染等安全生产环保问题。

(5) 钢铁产能释放风险

产能置换项目集中,钢材市场供应压力,钢铁供需存在结构性矛盾。:近三年钢铁行业盈利情况好转,新增高炉、电炉产能将陆续投产,对市场的供需平衡带来很大影响。置换产能项目集中投产,将给钢材市场带来供应压力,钢材价格将呈现震荡下行态势,导致钢企利润不断收窄,市场竞争日趋激烈。失误而使投资项目利用率低,造成投资浪费,产生投资风险。

(6) 原燃料价格波动风险

铁矿石、焦炭、废钢等原燃料价格持续上涨,可能会使钢企营业成本造成不小的压力,从而直接影响经营业绩。钢材所需的铁矿石、煤焦等大宗原辅材料在成本中占比较大,未来原材料价格如果持续上涨,可能会给公司的营业成本造成不小的压力,从而直接影响公司的经营业绩。全球铁矿石供应高度集中,四大矿山巨头主导全球铁矿石贸易量,中国铁矿石对外依存度在80%以上,铁矿石资源安全保障问题突出;国内焦化行业去产能和行业整合继续推进,铁矿石、煤炭等原燃料价格呈现波动性、不确定性,给钢企稳定经营带来不利影响。

3.3 竞争分析

图 2019年全球钢铁企业20强

资料来源:资产信息网千际投行

图 行业竞争态势-波特五力分析

资料来源:资产信息网千际投行

图 SWOT分析

资料来源:资产信息网千际投行

中国钢铁行业与国际企业比较

(1) 国内:

• 企业行业集中度低,生产专业化程度低,尚不能达到规模经济。由于国内钢铁企业的集中度和专业化分工程度低,以及技术装备水平落后等原因,导致国内钢铁产品生产率低、成本高。国内钢铁企业存在的另一个问题就是钢铁产品生产专业化程度低。目前,国内钢铁联合企业大都是“万能型”工厂,专业分工不明确,产品生产专业化程度低。然而,钢铁产业的产业集中度是关系产业竞争力的重要方面,提高产业集中度是跟国内钢铁产业实现可持续发展的重要任务。

• 市场竞争日益激烈。由于房地产热的带动,国内钢材价格飞涨,受利益驱使,导致国内钢铁生产出现结构性过剩,钢铁企业普遍面临巨大的生存压力,竞争十分激烈。目前,国内中小型材、低档次产品的生产能力处于相对过剩状态,而高附加值产品的自给率较低,大部分依赖进口,随着国内市场的不断开放,国产钢材面临进口钢材的冲击增大

• 中国钢铁企业平均技术装备水平低,结构不合理,技术改造和产业升级任务十分艰巨。

• 钢材产品结构性失衡矛盾突出。就国内的钢铁产品结构而言,一方面,国内钢铁企业的主导产品生产能力严重过剩,另一方面,高附加值和高技术难度的品种有的国内不能生产,有的虽能生产但生产能力严重不足。产品供不应求,国家每年需要大量进口。

(2) 国外:

• JFE产品技术重点研发领域为汽车和造船用钢板的轻量化技术(如高张力钢板等),电工钢的进一步高性能化(更节能)技术,能源开发用高级钢管技术(如13Cr无缝钢管、直缝焊钢管等)。围绕重点产品研发,JFE形成了独有和领先产品技术,独有和领先产品销售比例逐年提高。JFE目标是独有和领先产品的销售占比超过40%。

表 世界标杆钢铁企业主要高附加值产品

资料来源:资产信息网千际投行

• 新日铁住金高端产品产量占钢材产量70%以上,其核心战略产品包括:汽车用钢、能源用钢、船舶和海洋结构用钢、电工钢等。新日铁住金不断创新的产品技术,使其在世界高端钢材市场占据主导地位。

图 日铁原创和领先的产品技术

资料来源:资产信息网千际投行

3.4 中国企业重要参与者

中国主要企业有宝钢股份[600019.SH]、中信特钢[000708.SZ]、包钢股份[600010.SH]、华菱钢铁[000932.SZ]、鞍钢股份[000898.SZ]、太钢不锈[000825.SZ]、首钢股份[000959.SZ]、ST抚钢[600399.SH]、河钢股份[000709.SZ]、马钢股份[600808.SH]、鞍钢股份[0347.HK]、马鞍山钢铁股份[0323.HK]、重庆钢铁股份[1053.HK]、天工国际[0826.HK]、中国东方集团[0581.HK]、大明国际[1090.HK]、中国罕王[3788.HK]、新矿资源[1231.HK]、浦江国际[2060.HK]、奥威控股[1370.HK]等。

图 A股及港股主要公司

资料来源:资产信息网千际投行

(1) 宝钢股份[600019.SH] :公司是全球领先的现代化钢铁联合企业,是《财富》世界500强中国宝武钢铁集团有限公司的核心企业。公司坚持走“创新、协调、绿色、开放、共享”的发展之路。公司钢铁主业专业生产高技术含量、高附加值的碳钢薄板、厚板与钢管等钢铁精品,主要产品被广泛应用于汽车、家电、石油化工、机械制造、能源交通等行业。聚焦核心战略产品群,从制造、研发、营销、服务四大维度,形成汽车用钢、电工钢、能源与管线用钢、高等级薄板、镀锡板、高等级厚板产品等六大战略产品。公司整体技术装备建立在当代钢铁冶炼、冷热加工、液压传感、电子控制、计算机和信息通讯等先进技术的基础上,具有大型化、连续化、自动化的特点,处于世界钢铁行业领先者地位。

(2) 首钢股份[000959.SZ] :是首钢集团所属的境内唯一上市公司,拥有国际一流装备和工艺水平,具有品种齐全、规格配套的冷热系全覆盖板材产品序列。其中,电工钢、汽车板、镀锡板、管线钢、家电板,以及其它高端板材产品处于国内领先地位。公司紧密跟踪客户需求,通过加强交货组织和质量管控,加快先期介入推进步伐,提高客户需求响应力度等措施,为客户提供优质产品和增值服务。全面构建循环经济体系,实现余热、余压、余气、固体废弃物循环利用;积极探索“碳交易”新方式,迁钢150MW CCPP成为国内钢铁行业首个自愿减排项目,是国内第一家“碳交易”钢铁企业。

(3) 鞍钢股份[000898.SZ] 是大型钢铁集团鞍钢集团下属子公司,拥有烧结、焦化、炼铁、炼钢、轧钢等完整的钢铁生产流程及配套设施。公司主要产品涵盖了热轧板、冷轧板、镀锌板、彩涂板、中厚板、大型材、重轨、线材、无缝钢管、冷轧硅钢等。产品广泛应用于机械、冶金、石油、化工、煤炭、电力、铁路、船舶、汽车、建筑、家电、航空等行业。

3.5 全球重要竞争者

全球非中国主要企业有淡水河谷[VALE.N]、安赛乐米塔尔[MT.N]、浦项钢铁[PKX.N]、纽柯钢铁[NUE.N]、STEEL DYNAMICS[STLD.O]、RELIANCE STEEL & ALUMINUM[RS.N]、巴西国家黑色冶金[SID.N]、CLEVELAND-CLIFFS[CLF.N]、特尔尼翁钢铁[TX.N]、GROUP SIMEC[SIM.A]、蒂森克虏伯[TKA.DF]、萨尔茨吉特[SZG.DF]、EISEN- UND HUETTENWERKE[EIS.DF]、EVRAZ[EVZ.DF]、ARCELORMITTAL[0RP9.L]、EVRAZ[EVR.L]、VOESTALPINE[0MKX.L]等。

图 国外上市企业

资料来源:资产信息网千际投行

(1) 安赛乐米塔尔[MT.N]:安赛乐米塔尔是全球领先的钢铁企业,业务遍布全球60多个国家和地区。安赛乐米塔尔是全球主要钢铁市场的领导者,包括汽车,建筑,家用电器,包装,并拥有世界领先的研发能力和技术,以及丰富的原材料供应和强大的分销网络。随着业务覆盖四大洲超过20个国家,公司业务已遍及全球主要的钢铁市场,从新兴市场到成熟市场。安赛乐米塔尔在纽约(MT),阿姆斯特丹(MT),法国巴黎(MT),布鲁塞尔(MT),卢森堡(MT)以及在西班牙的巴塞罗那,毕尔巴鄂,马德里,巴伦西亚(MTS)证券交易所上市。

(2) 日本钢铁工程控股[5411.T]:是一家控股公司。钢铁部门从事钢铁产品,加工钢产品和原材料的制造和销售,以及交付,设施维护和建筑业务。工程部门从事与能源,城市环境,回收,钢结构和工业机械相关的工程建设业务。贸易板块提供钢铁产品,焊接材料,铁粉,钢铁加工产品,钢铁原材料和设备,有色金属产品,化工产品,石油产品,纸制品,船舶,土木工程和建筑工程,罐头产品,农业和牲畜产品,海产品,半导体产品,以及房地产等。

(3) 浦项钢铁[PKX.N]:浦项钢铁公司连同其附属公司,生产和销售钢材轧制品和板材。其通过四个部门开展经营:钢铁,贸易,建筑,及其他。钢铁部门提供热制与泠制产品,钢板,线材,镀锌钢材、电器及不锈钢制品,主要为汽车,机械,核电站,造船,航空,电子等行业应用。贸易部门出口和进口的一系列钢铁产品和原材料。建筑部门在韩国和国际市场上规划,设计,建设工业厂房,民用建筑工程项目,以及商业和住宅楼。其他部门从事发电,液化天然气生产,网络及系统集成,以及物流活动。该公司成立于1968年,总部设在韩国首尔。

第四章未来展望

钢铁行业未来将会有以下三种发展趋势:

1. 整合重组提高企业集中度,形成具有国际竞争力的世界级钢铁集团企业;国外钢铁产业集中度很高,在钢铁生产技术和高端钢材方面处于有利地位,其盈利能力高于国内钢铁企业,因此,提高产业集中度势在必行,先做大再做强是钢铁产业发展的必由之路。提高产业集中度的有效途径是大力推进产业中优势企业的横向整合重组力度,通过整合充分利用现有设备装备,避免重复建设,提高投入产出比和投入产出质量,即用最低的资源投入,产出最合理的产品,并提高产品档次,以占领高端产品市场。

2. 淘汰小型钢铁生产企业,并购一些大型企业,建立钢铁基地。对我国钢铁行业实现规模经济,提高劳动生产率和经济效益,加快技术进步有重要意义,当今有必要通过兼并收购,实现跨地区跨所有制结构的资产重组,打造世界—流的钢铁企业。

3. 推进产权制度改革。要推进钢铁企业的产权制度改革使其真正实现自主经营、自负盈亏,虽然根据发达国家的经验,较高的集中度能带来较高的利润率,但对于我国制造业来说企业业绩和规模之间关系并不显著,原因在于我国大企业产权界定不明晰,大型企业可以借鉴发达国家经验,以现代企业制度武装自己。(Ver. 7.0)

(作者:千际投行 )

声明:本文由21财经客户端“南财号”平台入驻机构(自媒体)发布,不代表21财经客户端的观点和立场。

加载中...