新浪财经

2021家用家居行业发展研究报告

21世纪经济报道

关注

原标题:2021家用家居行业发展研究报告

第一章 行业概况

家用家居是生产销售家居用品的行业。家用家居行业主要包括家居用品、厨房用品、卫浴用品等子行业。家居用品泛指家具、床上用品、厨卫用具、室内配饰及日常生活需要的商品。

图 家用家居产业链

家用家居行业主要包括家居用品、厨房用品、卫浴用品等子行业。

图 家居产品主要分类

近年来,在政策调控背景下,商品房销售面积虽增速放缓但仍保持增长趋势,大量的消费需求仍是为家居家装行业带来增长动力。随着经济的发展,家庭装修需求逐年增加,我国家居装修行业市场规模也呈现逐年递增的趋势。

2019年全年,家具行业规模以上企业6410家,累计完成营业收入7117.16亿元,同比增长1.48%;累计利润总额462.73亿元,同比增长10.81%,利润率为6.5%;累计产量89698.45万件,同比下降1.36%;累计出口560.93亿美元,同比增长0.96%;累计进口27.6亿美元,同比下降16.10%。

图 家具行业销售额

截止2021年3月26日,家居(中信)板块沪深成分股个数为38,在近几年中保持平稳趋势。企业总市值在近几年逐年上升,截止2021年4月15日,企业总市值为3797.8933亿元,企业员工总数达193084人。

图 员工总数、成分股个数及总市值合计

第二章 商业模式和技术发展

2.1 产业链价值链商业模式

2.1.1 家用家居行业产业链

家居产业链从源头到终端包括原材料供应、家居产品制造、分销和直销等环节,产品范围广,种类多,进入门槛低,呈现大行业小企业的特点,渠道在产业链中有较强话语权。

从产业链来看,我国家居家装产业链包含设计、采购、工程、安装、木作、软装、服务等众多环节,从传统三大产业看是一个集工业工程和服务业于一体的长产业链行业。

图 家居装饰及家居行业产业链

目前中国装饰建材家居的渠道终端分为线上和线下,线下包括家居卖场、品牌直营和经销专卖,线上包括家装品牌官网和综合电商平台,家居卖场仍为主要零售渠道。

表 中国家居建材渠道

2.1.2 卫浴用品

卫浴行业的上游主要为原材料市场,下游行业主要为房地产行业、建材装修行业以及终端消费者。卫浴行业的上下游联系越来越紧密,随着生产要素在全世界形成自由流动,发达国家的众多卫生洁具品牌厂商选择将附加值较低的生产制造环节逐渐转移至人力成本低、原材料丰富的发展中国家,以节约人力成本,而将企业资源集中于研发、设计、品牌管理、营销等附加值高的环节。

图 卫浴产业链

2.1.3 商业模式

家具行业主要有自主品牌和OEM两种经营模式,也有近期O2O和全屋定制的新商业模式。

家具行业商业模式特点是生产端规模效应并不强,渠道成本占产业链价值比重高达一半以上,因此发展方向在于全产业链(特别是渠道)价值的整合。例如:定制家居约20%产业链成本来自设计/安装等人工服务,需要依靠品类扩张与设计/服务环节的整合优化,从而降低产业链综合单位成本;软体/照明等近30%产业链成本是租金/门店员工费用,核心方向是利用品类扩张与服务能力提升坪效这一关键指标。支撑战略落地的核心是供应链与渠道的精细化管理能力,全产业链深度整合,具备零售思维、新商业模式的企业将会在万亿市场中脱颖而出。

图 以欧派家居[603833.SH]为例收入成本分解

2.2 技术发展

对国内家用家居行业的各个专利申请人的专利数量进行统计,排名前十的家用家居公司依次为:建霖家居、顾家家居、美克家居、松霖科技、喜临门、浙江永强、顶固集创、恒林股份、永艺股份、好太太等。

表 国内专利排名前十家用家居公司

随着居民生活水平和消费能力的不断提高,依托于物联网、云计算和人工智能等新技术的智能家居也成为了越来越多消费者的选择。

图 智能家居示意图

智能家居产业链参与者增多:互联网公司、智能硬件厂商、房地产公司积极参与智能家居市场;智能家居产业链延伸:云服务与大数据平台驱动生活服务平台产生;智能家居销售渠道拓展:众筹平台、应用商店成为智能家居产品销售新渠道。智能家具经历多年发展,5G+a lot带来行业新可能。

图 智能家居产业链全景图

资料来源:资产信息网,千际投行,同花顺ifind

图 智能家居发展历程

智能家居产品种类繁杂,除了智能家居入口时常被巨头抢占外,细分垂直市场同样具备较大的市场潜力。

图 智能家居细分垂直市场

资料来源:资产信息网,千际投行

图 中国智能家居市场规模

数据显示,2019年中国智能家居市场规模达1530亿元,中国智能家居出货量也一直保持高增长态势。

图 中国智能家居出货量

经历了几年的快速成长,智能家居行业的市场规模也进一步增长,但受限于技术和行业成熟度不同,智能家居行业仍然存在智能化水平不高、标准不统一、兼容性较差不稳定、市场质量监督体系尚不规范等问题。

2.3 政策和监管

2.3.1 行业监管体制和行业主管部门

家居行业政府主管部门包括工业和信息化部、商务部和中国海关,由于市场化发展程度高主要进行宏观管理和政策指导。由于多数的产品用于出口,属于以家居用品出口为主的专业服务类企业,需要同时遵守家居行业和进出口贸易相关规定。行业技术监管部门为国家市场监督管理总局、中华人民共和国应急管理部、中国标准化管理委员会等。

2.3.2 行业自律组织

家居行业自律机构是中国轻工业联合会和中国家具协会(China National Furniture Association,缩写为CNFA)、中国纺织工业协会等,中国轻工业联合会是我国轻工业全国性、综合性的、具有服务和管理职能的工业性中介组织,主要工作包括协助制订行业政策,负责制定行业标准,监测分析行业运行,统计并发布行业信息,向政府部门提出有关行业发展规划和法律法规建议。家居用品进出口行业的自律机构是中国轻工工艺品进出口商会,该商会是全国性的轻工业品、工艺品进出口贸易行业自律性组织,主要职能为制定行业发展规划,完善行业自律管理,维护进出口经营秩序,促进行业健康发展。家居行业技术监管部门为国家质量监督检验检疫总局。

家居行业进出口贸易相关主管部分包括中华人民共和国商务部及各级商务行政管理部门,以及中华人民共和国海关总署:商务部主要职责包括拟订国内外贸易和国际经济合作的发展战略、政策;负责制定进出口商品、加工贸易管理办法和进出口管理商品、技术目录,拟定促进外贸增长方式转变的政策措施等;中国海关是家居的进出境监督管理机构,基本任务是出入境监管、征税、打私,对外承担税收征管、通关监管、保税监管、进出口统计、海关稽查等主要职责。家居家装行业的景气程度与房地产市场的发展息息相关间接受到该行业的影响和监管。

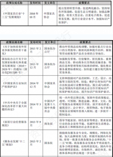
主要法律法规和行业政策有《中华人民共和国产品质量法》、《中华人民共和国安全生产法》、《中国家具行业十三五发展规划》等。

图 相关政策

第三章 行业估值、定价机制和全球龙头企业

3.1 行业综合财务分析和估值方法

图 行业综合财务分析

资料来源:资产信息网,千际投行,Wind

图 行业估值和行业历史表现

资料来源:资产信息网,千际投行,Wind

图 指数PE/PB

资料来源:资产信息网,千际投行,Wind数据整理

图 指数市场表现Wind数据整理

资料来源:资产信息网,千际投行,Wind数据整理

图 指数(股价指数修正后数据)趋势比较

家用家居行业估值方法可以选择市盈率估值法、PEG估值法、市净率估值法、市现率、P/S市销率估值法、EV / Sales市售率估值法、RNAV重估净资产估值法、EV/EBITDA估值法、DDM估值法、DCF现金流折现估值法、NAV净资产价值估值法等。

表 以莫霍克工业为例分析主营结构

资料来源:资产信息网,千际投行,Wind数据整理

表 境外氢能公司估值对比

资料来源:资产信息网,千际投行,Wind数据整理

表 中国上市氢能公司估值对比

3.2 行业发展和价格驱动机制

2020年,中央多次重"房住不炒”,促进房地产行业的稳健发展,不将房地产作为短期刺激经济的手段。住房的投资属性被挤压,居住属性进步凸显,消费者的家居需求也进步释放。我国房地产在近几年逐渐走向存量房市场,老房旧房二手房的家居家装改造也给家居行业创造了新的增长点。疫情期间的居家生活,让消费者多了更多的时间审视居家幸福感,激发了家居改善需求,也促进了人们对生活品质的追求。

图 房地产销售面积

家居零售市场规模自2014年超4万亿并稳定增长,2019年规模以上建材家居卖场规模突破万亿。

图 中国规模以上建材家居卖场销售额统计

家用家居产品属于耐用消费品,更新频率一般都非常低。大部分消费发生在乔迁或新婚等情况下。近年来由于居民收入的迅速增长和对生活品质要求的提高,部分家庭也会有重新布置、改造的需求。

图 家居消费影响因素

资料来源:资产信息网,千际投行,Wind

图 家具当月销售收入

居民收入增长及城镇化率提升,为家居零售行业提供基础动力。

图 新闻指数

3.2.1 家居用品及厨房用品

居民可支配收入的提高必然带来消费升级,对于家居行业来说,消费升级意味着消费者对于家居用品有了更高的要求。除了必要的功能性要求外,对于环保、个性化、整体的协调统一、功能定制化、非标尺寸的定制等等方面,都会有更高的要求,在这些方面,定制家具的优势十分明显。因此,近些年定制家具在一定程度上相对快速的抢占了成品家具的部分市场份额。

图 A股市场重点家具厂商主营构成情况

行业整体未来发展空间广阔,不同的经营策略、管理能力、要素优势,将使得各自发展高度呈现出差异化,并且马太效应也将有较大几率出现。目前行业格局较为分散,大厂商的市场占有率有待提升,高度同质化现状稍有缓解。

定制家具行业上游主要原材料为密度板、五金件等,绝大多数家具企业的规模使得其只能是上游材料的价格接受者,并没有较强的议价能力。对于厂商来说,想要形成突破,将在于资本实力增强与差异化提升。图 提升品牌溢价可行措施

疫情期间,由于外卖受到影响,消费者大多进入厨房,自己做饭。期间消费者在产品使用中会不断累积痛点,直至爆发,选择换新。

随着新技术的发展,一些新兴材料的运用,以及行业的逐渐变化,使得替代产品出现。比如一体式壁柜设计,整体厨房概念等。但是,由于家居行业的产品与人们的生活息息相关,替代产品的竞争对家居用品销售企业的影响不会很大。

3.2.2 卫浴用品

图 全球卫浴分布情况

我国卫浴用品市场发展20多年来,产品由最初的满足功能性需求,到现在满足消费者品位需要、文化需要;产品分类上也由满足共性需求,到现在满足消费者个性化求美、求新的需求。随着科技的发展和人们物质生活的提高,家居的智能化水平也在不断提高。在发达国家卫浴发展趋势的影响下,我国卫浴行业智能化水平也逐渐提升。智能卫浴指区别于传统的五金陶瓷洁具,将电控、数码、自动化等现代科学技术引入卫浴产品中,提升卫浴产品的健康性、便利性舒适性等功能。

图 2013-2018年我国卫浴市场规模(亿元)

3.2.3 行业风险分析和风险管理

表 常见行业风险因子

(1) 行业发展主要风险如下:

▷ 自然资源的匮乏和枯竭:家具行业是一个资源密集型企业,采购活动遍布全球。由于土地使用或不可持续的采伐或生产方式,存在固有的严重负面环境影响风险。

▷ 产品安全和质量是重中之重。家具行业和生活、工作息息相关,会影响人的生命安全和健康,公司要致力于确保符合法律要求,行业标准以及客户需求和质量期望的可销售产品。不符合质量和安全性的要求是巨大风险,企业需要用的最高优先级和低风险偏好去执行生产和运维。

▷ 供应链是家居集团业务的核心之一,亦是确保客户在所有接触点均有产品供应的关键。供应链的中断可能是由于外部或内部的事件,例如恐怖活动、人口贩运、盗窃或暴力事件。威胁的不确定性不仅是家居集团的普遍风险,也是加盟商的风险。家居集团已制定计划,与零售商一起持续监察潜在威胁,以制定有效、安全的计划管理及减低风险。家居集团对供应链安全风险的风险承受能力较低。

▷ 安全和安保措施:家居集团应承诺对员工给予极大的关怀,并为他们提供一个安全和有保障的环境。集团投资并保持高水平的同事培训。

▷ 安全保障措施和后续程序,以防止和减轻所有业务中的事件和事故。这包括所有工厂、供应链系统、办公室或业务旅行期间。由于提供安全及保安的环境是家居集团的首要任务,因此家居集团在这方面的风险承受能力非常低。

▷ 信息安全:在集团的日常业务中,集团内部、与零售商和供应商共享信息是不可避免的。集团比以往任何时候都更多地以电子方式传输数据,使组织面临着越来越大的安全风险。然而,信息需要可靠、保护,并在尊重道德价值的同时,以最谨慎的态度对待。集团内部已经启动了一些计划,以进一步确保遵守相关行业和法律标准。集团还努力提高同事对保护和保护由集团保管的数据的重要性的认识。家居集团在这方面的风险偏好较低。

▷ 遵守法律和监管要求:不及时或不应对法律和监管环境的变化可能构成重大风险。家居集团持续监察法律及监管环境,以确保家居集团实体经营所在国家的业务符合规定。零售客户对集团的经营方式的信任非常重要。集团致力于不断提高自身的法律和监管要求。家居集团在这方面的风险承受能力非常低,集团不断努力遵守法律和监管规定。

▷ 财务风险:家居集团主要向外部人士采购家居集团产品,并向其加盟商供应该等产品。对于若干供货商来说,家居集团保证大部分产品系列的当地货币批发价。家居集团利用衍生工具合约积极管理由此产生的外币汇率风险。

▷ 信贷风险主要来自家居集团的贸易及其他应收款项。家居集团与该等交易对手存在长期关系,以保证付款责任。透过频密的发票及固定的付款时间表,应收特许经营费的信贷风险应减至最低。

▷ 家居集团通过使用现金流量预测模型监测其现金状况。该模型考虑了其资产和负债的到期日以及来自业务的预计现金流,目的是通过使用银行透支和长期贷款在资金的连续性和灵活性之间保持平衡。这使管理层能够确保现金状况足以支付对债权人和其他第三方的财政义务。由于几乎所有计息贷款均有固定利率,故家居集团的利率风险有限。家居集团对金融风险的风险承受能力较低。

▷ 税务合规和税务风险:通过集团的全球业务,家居集团面临着家居集团业务所在国家的当地税收法律和法规的影响。近年来,越来越多的政府和媒体对跨国公司税收的关注。集团一直积极关注这些发展,并通过实施集团范围内的税务控制框架、与税务机关/政府建立良好关系以及简化集团结构来应对这些问题。跨国公司在转让定价和透明度方面的要求不断提高,是集团议程上的重要事项。集团对税务风险的应该设置风险偏好较低。

▷ 可持续发展管理:应注重健康和可持续的生活、循环和气候积极、公平和平等、顺应和积极创新。

(2) 风险管理方法论:

价值观是组织的重要基石,它塑造了组织文化。组织依靠强大的正确科学价值观和文化,提倡每个人都有责任做正确的事情。在风险与合规管理中,企业应该有一个明确的目标,即在软硬兼施的方法之间找到健康发展的平衡。

风险管理的方法是注重在整个组织内自下而上地收集风险和见解。此方法旨在向高级管理层提供关键业务风险及风险管理实践,以便在风险及合规职能的支持下管理这些风险。各核心业务的主要业务风险被整合到公司的风险地图中。这些风险在管理委员会上提出并讨论,并提交监事会的审计委员会,在那里确认风险偏好和期望的风险水平。

合规框架的目的是以风险为基础的思维方式设计有效的内部控制。在制定内部控制以促进有效的控制环境方面已经做出了相当大的努力。

紧急情况和危机管理结构旨在管理紧急情况和预防危机。在发生危机的情况下,程序的设计是为了使业务尽快恢复正常,并尽量减少对整个组织的影响。

公司应当有一个全面的保险计划,确保某些风险得到部分转移,并减少索赔、损害或第三方赔偿的财务影响。

公司有责任确保零售及供货商网络亦贯彻企业的文化及价值观。有关规定应已通过为零售特许经营商及供货商制订的行为守则反映出来。公司应不断努力执行和跟进这些要求。

3.3 竞争分析

图 中国家具上市公司产业链分布图

3.3.1 家居用品及厨房用品

随着经济的发展,人民物质生活水平的提高,消费能力的增强,我国家居用品年销售额也不断上升,年平均增长率约为10.6%。目前,我国家居用品行业的竞争仍然处于初级状态。

家居用品行业作为“衣食住行”的一部分,消费人群广泛,按需求类型划分,可分为新房装修、旧房改造、家具家电购置和软装。中国的家居用品销售商,综合考虑价格、产品设计、营销策略等多种因素可以分为高、中、低档三个层次。低端的销售商代表有金海马、春申江等。这类商场的特点是提供大面积的展示场所,价格低廉,但没有统一形象,商场定位模煳。

近几年,我国家居用品行业发展速度较快,行业内企业数量较多,两极分化严重。家居用品行业竞争分析,设计研发、产品技术实力不足的小型生产型企业较难进入知名品牌商的供应体系,因此较难参加国际市场竞争。该类型的企业产品主要用于内销,技术含量较低且同质化严重,利润空间极其有限。

3.3.2 卫浴用品

21世纪以来,中国卫生陶瓷行业发展迅猛,产品产量及质量,设计水平及工艺水平均得到了快速提升,越来越受到国内外消费者的青睐。由于我国拥有丰富的卫浴上游原材料及人工成本优势,众多欧美卫浴企业不断进驻中国市场并向我国转移生产制造环节,一定程度上带动了我国卫浴行业的发展。

在技术的不断发展以及国家政策的扶持下,我国卫浴行业虽然主要由外资品牌主导,但如惠达卫浴、箭牌卫浴、九牧卫浴等民族品牌不断崛起,竞争实力不断增强。

图 我国卫浴行业市占率情况

2019 年,精装修卫浴市场竞争加剧,主要表现为两个特点,一是品牌集中度呈现小幅下降态势,二是国内品牌份额正逐年提升。从品牌集中度来看,我国卫浴行业的品牌集中度一直较高,基本以外资品牌为主。

图 2016-2019年精装修卫浴市场国内外品牌份额走势

从国内外品牌竞争格局来看,在2016-2019年精装修卫浴市场中,科勒、TOTO、摩恩、美标、乐家等外资龙头企业一直占据主要市场,稳居精装修卫浴市场TOP5 位置;国内品牌份额虽小,但增长较快,市场份额从2016年的11.2%增长到2019年的24.9%,未来随着国内卫浴企业进一步发展,有望抢夺更多市场份额。

3.4 中国企业重要参与者

中国主要企业有欧派家居[603833.SH]、顾家家居[603816.SH]、索菲亚[002572.SZ]、尚品宅配[300616.SZ]、志邦家居[603801.SH]、梦百合[603313.SH]、江山欧派[603208.SH]、喜临门[603008.SH]、王力安防[605268.SH]、美克家居[600337.SH]、敏华控股[1999.HK]、汇森家居[2127.HK]、皇朝家居[1198.HK]、帝国集团环球控股[0776.HK]、同方友友[1868.HK]、顺诚[0531.HK]、齐家控股[8395.HK]、盛诺集团[1418.HK]、智升集团控股[8370.HK]、设计都会[1545.HK]、多美股份[837450.OC]、浙江鼎帮[835763.OC]、伦嘉科技[838633.OC]、鼎尚中式[839339.OC]、标榜新材[830911.OC]、普克科技[832264.OC]等。

表 中国家用家居业上市公司表

(1) 欧派家居[603833.SH]欧派家居集团股份有限公司(Haier Smart Home Co., Ltd., 603833.SH)创立于1994年,欧派家居集团以整体橱柜为旗舰,带动相关产业发展,包括全屋定制、衣柜、卫浴、木门、金属门窗、装甲门、家具、厨房电器、软装、整装大家居等,形成多元化产业格局,是国内综合型的现代整体家居一体化服务供应商。

(2) 顾家家居[603816.SH]专业从事客厅及卧室家具产品的研究、开发、生产与销售,为全球家庭提供健康、舒适、环保的客厅及卧室家居产品。公司旗下拥有“顾家工艺沙发”、“KUKAHOME全皮沙发”、“顾家软床”、“顾家床垫”、“顾家布艺”、“顾家功能”等系列产品,加上美国功能沙发合作品牌“LA-Z-BOY乐至宝”以及“米檬生活”组成了满足不同消费群体需求的产品矩阵。公司产品远销世界多个国家和地区,在国内外拥有超过多家品牌专卖店,为全球千万家庭提供高品质的产品和服务。公司把自身对客厅、卧室生活文化的深厚理解融入产品设计研发中,创造出国际化、时尚化、年轻化、休闲化的家居产品。公司成功引进国际顶尖家具生产设备及国际工业制造先进技术,拥有完整的手工工艺标准,集中了大批手工技艺精湛的技师。除了行业领先的本土设计团队,公司的国际家居研发中心还拥有来自意大利、德国、法国、日本等地的国际知名设计师。

(3) 索菲亚[002572.SZ] 是一家主要经营定制衣柜及全屋配套定制家具的研发、生产和销售的公司。经过多年的经营积累,目前公司定制衣柜及其配套定制家具产品已形成了多种空间、多类品类、多种风格自由搭配组合的产品方案,“索菲亚”已经成为国内定制衣柜的代表品牌。公司凭借量身定做的定制衣柜和壁柜门相结合的崭新产品概念,成功把定制衣柜推向市场并获得中国消费者的认同。公司通过个性化设计及高效运营为顾客提供美好体验,致力于成为值得信赖、全球领先的家居企业,以“用科技和创意轻松装好家,让世界的美融入新的生活”为企业发展使命。

3.5 全球重要竞争者

全球非中国主要企业有地板装饰[FND.N]、TEMPUR SEALY INTERNATIONAL[TPX.N]、礼恩派(LEGGETT & PLATT)[LEG.N]、LA-Z-BOY[LZB.N]、伊森艾伦室内装饰[ETH.N]、胡克家具[HOFT.O]、CASPER SLEEP[CSPR.N]、弗莱克斯蒂尔工业[FLXS.O]、巴西特家具[BSET.O]、紫荆花[872201.OC]、斯坦霍夫国际控股[SNH.DF]、SURTECO GROUP[SUR.DF]、A.S.CREATION TAPETEN[ACWN.DF]、维多利亚[VCP.L]、DFS FURNITURE[DFS.L]、STEINHOFF INTERNATIONAL[0RDG.L]、SANDERSON DESIGN[SDG.L]、COLEFAX[CFX.L]等。

表 国外家用家居主要上市公司

表亿欧2019全球家居行业影响力品牌100榜单前20名

(1) 莫霍克工业[MHK.N]是全球最大的国际化家居及商用地面材料供应商,面向住宅和商业领域设计、生产、提供、分销和营销地板。公司通过属下三个子公司经营运作:Mohawk, Dal-Tile和Unilin。主要产品包括瓷砖、复合强化木地板、木材、石材、塑胶地板、块毯及地毯衬垫。

(2) 地板装饰[FND.N]是一家高度差异化,高速成长的专业硬质地板和相关配件零售商,该公司在美国12个州内设有44间仓库级店铺。Floor&Decor提供各类瓷砖,木质地板,层压与天然石质地板以及装饰性配件等产品。公司店铺面向多种各户,包括Pro, DIY以及BIY用户,其仓库店平均占地70000平方英尺,并提供约3400种地板与装饰材料,和相关配件等,产品约合140万平法英尺,库存成本约260万。

(3) TEMPUR SEALY INTERNATIONAL[TPX.N](原名为泰浦陛迪国际有限公司)是全球领先的床上用品生产商,该公司开发、制造、销售并分销床上用品,在全球将近100个国家销售产品。公司的品牌组合包括许多行业知名度极高的品牌,有泰普尔、泰普尔垫、丝漪、丝漪体形垫、奥普提姆、司登思&福斯特。2013年收购美国丝涟,公司更名为TEMPUR SEALY INTERNATIONAL,INC.。

第四章未来行业展望

表 家居行业发展趋势

伴随着泛家居行业的加速渗透,从1991年发展至今,泛家居行业从最初的探索阶段,经历了团购阶段、整装套餐阶段、平台化开始兴起。线上渠道重要性更加凸显,家居门店面临数字化转型。

图 家居行业新零售发展趋势

在绿色环保备受追捧的今天,环保工艺品的饰物成了消费者更高的追求。随着5G、物联网、人工智能的发展,智能家居具备较大的市场潜力。

在政策、经济、社会、人口和技术各因素的共同推动下,家用家居行业市场规模不断扩大。家用家居产品的消费人群遍布一二三四线城市,未来随着三四线城市地产走高和居民购买力的提升,行业市场规模有望进一步扩大。

(作者:千际投行 )

声明:本文由21财经客户端“南财号”平台入驻机构(自媒体)发布,不代表21财经客户端的观点和立场。

加载中...