新浪财经

【深度·天风电子】崧盛股份:植物照明市场快速增长,创造驱动电源领域新机遇

科技伊甸园

关注

原标题:【深度·天风电子】崧盛股份:植物照明市场快速增长,创造驱动电源领域新机遇 来源:科技伊甸园

1、崧盛股份,国内中、大功率 LED 驱动电源领先企业

公司主要从事于中、大功率LED驱动电源产品的研发、生产和销售业务,是目前国内中、大功率LED驱动电源产品的主要供应商之一。公司 所生产的LED 驱动产品涵盖 10W-760W 区间的范围,按产品的功率范围划分,可以分为大功率、中功率和小功率三种类型。公司的终端产品广泛应用于城市路桥、高速公路、隧道、机场等大型户外LED照明设施,以及工业厂房、仓库等LED工业照明设施,同时正向植物照明等新兴应用领域拓展。公司业绩增长势头迅猛。2020年公司营业总收入为6.76亿,同比增长19.01%,归母净利润达0.99亿元,同比增长18.60%。

2、强劲科研实力保障公司长期竞争力

公司的核心竞争力在近年不断提高,现在已经掌握了一系列关键核心技术,掌握了自主研发的关键能力。公司自主掌握 LED 驱动电源的恒功率驱动技术、多功能的调光技术、雷击浪涌抑制技术、可编程技术等多项核心技术。公司产品采用先进的电路技术、结合在材料和结构上的创新,保证了产品在转换效率、功率因素、THD、防水、防雷、高低温、电磁兼容、寿命等方面的高性能。公司高度重视研发创新,持续加大研发费用的投入,公司2018 年至 2020 年研发费用平均年增长 17.16%,同时公司组建了超过 160 人的研发技术团队,占公司总员工人数的 10.27%。公司研发部门长期专注攻克 LED 驱动电源的相关关键技术,对新材料、新结构进行研究,为公司储备了多项前瞻性的技术成果并建立了相对完善的知识产权体系。

3、植物照明市场潜力大,带来成长机遇

LED植物照明是农业半导体照明范畴内的创新性应用,其应用目前尚在初级阶段。LED照明灯具将因为其光效高、发热低、体积小、寿命长等诸多优点,逐渐替代传统光源。我国LED植物照明起步晚,但发展迅速,在设施园艺、畜禽养殖、渔业植保等方面具有推广应用的潜力,仅2019年我国LED植物照明市场规模就同比增长了27.58%。植物照明产业虽然还在发展起步阶段,但是对公司业绩的拉动效应已经开始显现。根据公司的董秘回答,在2021年1-3月,公司植物照明驱动电源的收入为11,222.24万元,占营业收入的比重从2020年的12.30%大幅提升至46.51%。

4、投资建议

我们预计公司2021-2022年归母净利润为1.82/2.53/3.42亿元,首次覆盖,对应2022年,给予目标股价80.30元,给予“持有”评级

风险提示:其他技术创新导致植物照明对公司业务的拉动有限、户外和工业LED出货不及预期、公司过于依赖单一贸易风险、国际贸易摩擦风险

1、崧盛股份,国内中、大功率 LED 驱动电源产品领导者

公司于2011年7月8日设立,并于2016年12月26日变更为深圳市崧盛电子股份有限公司。主要从事于中、大功率LED驱动电源产品的研发、生产和销售业务,是目前国内中、大功率LED驱动电源产品的主要供应商之一。截至招股说明书签署日,王宗友直接持有公司24.35%的股份,田年斌亦直接持有公司24.35%的股份,王宗友与田年斌共同持有公司48.70%的股份,为公司控股股东和实际控制人。

1.1主营收稳定上涨,呈年均高复合增长

公司主营收入稳定增长。2020年公司营业总收入为6.76亿,同比增长19.01%。公司自成立以来,业务保持快速发展趋势,2017-2019年度,公司分别实现了 22,809.20 万元、43,882.41 万元和 56,770.85 万元的营业收入,以及 2,257.22 万元、 4,853.71 万元和 8,143.94 万元的扣除非经常性损益后净利润,营业收入和扣除非经常性损益后净利润分别实现了 57.76%和 89.95%的年均高复合增长。

2017 年、2018 年和 2019 年,公司期间费用分别为 3,362.48 万元、5,587.41 万元和 7,939.85 万元,占营业收入的比例分别为 14.74%、12.73%和 13.99%,期间费用率基本保持稳定。

公司LED驱动电源产品占总营收比例高达99.85%。其中,大功率LED驱动电源占比最高,达到总营收的88.21%。

在2017-2020年,公司主营业务分别实现了27.72%、26.51%、31.31%、31.08%的毛利率水平,总体保持稳定。

影响公司产品毛利率的主要因素包括:

1、行业盈利空间:中、大功率LED驱动电源行业较高的行业竞争壁垒、总体较好的竞争环境为行业企业业务提供了较好的盈利空间。

2、产品迭代:随着LED照明产品和配套驱动电源产品的技术升级和迭代,部分新产品的经济性价比进一步提高,增大了公司业务的毛利率空间。

3、原材料采购价格:公司主营业务成本的85%左右为原材料成本,公司产品的原材料主要是变压器、MOS管、IC(集成电路)、电容、电感等电子元器件,以及PCB板、底座和面盖结构件、灌封胶等相对基础的器件或材料。近年部分电子元器件因市场供需平衡关系变化发生价格波动,该因素与公司在产品迭代过程中优化产品设计和材料选型、加强供应链管理等提升毛利率空间的效应叠加,公司部分主要原材料采购价格出现了一定的波动情况,是影响公司毛利率的因素之一。

4、规模经济和管理提升:公司业务规模不断扩大,规模经济效益进一步降低了产品分摊的固定成本;同时,公司进一步提升精细化管理水平,对生产和供应链环节进一步进行降本增效的挖潜,也有利于提升公司业务的毛利率水平。

截至 2020 年 12 月 31 日,公司及子公司拥有已授权专利 117 项,其中发明专利 17 项,实用新型专利 96 项,外观设计专利 4 项,公司共有 5 名核心技术人员,包含核心技术人员在内的研发技术人员共有 162 人(其中董事、总经理王宗友为管理人员),占公司总员工人数的 10.27%。

2、户外、工业领域市场地位稳固,植物照明扩展机遇在即

公司所主营的 LED 驱动电源产品主要是与 LED 光源、壳体等配套组合成为LED 照明产品,其主要功能是把外部电源供应转换为特定的电压电流以驱动LED 照明产品发光并进行相应的控制。LED 驱动电源是 LED 照明产品的核心部件,对 LED 照明产品实现发光和控制功能,提升发光效率,控制系统功耗,保证产品的稳定、可靠和长使用寿命起关键作用。公司 LED 驱动产品涵盖 10W-760W 区间的范围,按产品的功率范围划分,可以分为大功率、中功率和小功率三种类型。根据产品应用领域的不同,公司 LED驱动电源产品分为户外 LED 驱动电源、工业 LED 驱动电源以及其他 LED 驱动电源产品.

公司的终端产品广泛应用于城市路桥、高速公路、隧道、机场等大型户外LED照明设施,以及工业厂房、仓库等LED工业照明设施,同时正向植物照明等新兴应用领域拓展。如下图所示,截止2020年,公司的营收仍旧主要来自于户外和工业LED驱动电源的销售贡献。

户外LED驱动电源

户外 LED 驱动电源产品是公司主营业务的核心产品之一,主要应用于公路灯、隧道灯、高杆灯、投射灯等大型户外功能性照明设施,以大功率和中功率产品为主,少量的小功率产品主要应用于园区内小路灯、隧道灯等小型户外照明设施。公司户外照明驱动电源产品种类丰富,涵盖 20W-760W 功率范围区间,能满足市场主流户外照明灯具的需求,可以稳定运行于高温、低温、雨雪、风沙、雷击、盐雾等各种复杂的户外自然环境,公司部分产品还兼具可编程智能控制、多种智能调光的功能。

公司户外 LED 驱动电源产品在海内外户外功能性照明市场具有广泛的应用,装配公司户外 LED 驱动电源产品的主要代表性终端应用项目包括“北京大兴国际机场路灯项目”、“广深高速深圳段路灯项目”、“深圳市东部过境隧道灯项目”、“湖南常德沅江隧道工程项目”“重庆市合川城区路灯项目”、“重庆渝中滨江路沿线路灯项目”、“宁夏贺兰县城区路灯项目”、“武汉市东湖开发区路灯项目”、“美国 Oreilly 汽车停车场高杆灯项目”、“巴拉圭 Ruta 3 号路路灯项目”、“加拿大维多利亚加油站灯项目”、“智利圣地亚哥机场高杆灯项目”等。

工业LED驱动电源

工业 LED 驱动电源为公司主营业务的另一主力产品,主要应用于工厂车间、仓库、矿井、矿场、场馆等室内工业(商业)照明设施,主要为中、大功率产品。公司的工业照明驱动电源专为工业照明设计,涵盖 20W-480W 的功率范围,具有多国的市场认证,其中部分机型拥有北美 UL 的 Class P 认证,在灯具获得认证之后,客户可自行更换同规格且有 UL 认证的 Class P 型 LED 驱动电源,无需再次进行灯具报备认证手续,为灯具客户节省了认证成本、缩短了认证周期,具有突出的产品优势。

其他LED驱动电源

依托公司自主掌握的 LED 驱动电源核心技术和基于 LED 照明的驱动电源业务基础上,公司产品还包括应用于景观亮化、LED 显示、植物生长等领域的其他 LED 驱动电源产品。装配公司其他 LED 驱动电源产品的代表性终端应用项目包括“莫斯科 preobraskov 广场 8 号景观亮化项目”、“莫斯科列宁库尔斯克街景观亮化项目”等。

植物照明LED驱动电源

公司积极顺应新兴照明市场的发展趋势,将主营业务不断向植物照明等新兴照明应用领域拓展,充分把握以植物照明为代表的工业照明新兴市场的行业机会。植物照明的原理是通过光质调节控制植株形态建成,这是设施栽培领域的一项重要技术。植物照明使植物生长灯更加具有环保节能的作用,LED植物灯给植物提供光合作用,促进植物生长,减短植物开花结果用的时间,提高生产。近年来公司已经积极投入人力物力,进行了与植物照明领域相关的研究和产品开发工作以便于更好地把握行业机遇。

植物照明领域的现有业务往来

公司在植物照明领域在近期有业务合作关系的典型代表客户是深圳市霍迪科技有限公司,该公司为植物照明灯具产品制造商,其实际控制人杨雄在照明行业拥有超过20 年的从业经历,在植物照明领域已积累 5 年以上的经营管理和市场经验,霍迪科技成立以来主要经营 LED 植物照明灯具的产品业务,为美国、欧洲等国外灯具品牌进行贴牌生产,同时拥有自主照明品牌“Hortiright”,在深圳市、东莞市、中山市均设有多个制造工厂,目前拥有 8 项授权外观专利。基于霍迪科技实际控制人杨雄在 LED 照明行业多年的经验,其对公司的技术、研发、品质、性价比等方面具有较高的认可度,因此霍迪科技成立后与公司于 2019年 7 月开始业务往来。

在2020 年植物照明市场的蓬勃发展的背景下,公司对植物照明应用领域市场进行了开拓。随之而来的是霍迪科技对公司电源采购业务量实现了较快增长,使得其在 2020 年成为公司第五大客户,公司对其销售的产品主要为 VP系列和 L 系列等可在植物照明产品应用的 LED驱动电源。

采购模式

公司产品的原材料主要是 MOS 管、变压器、IC(集成电路)、电容、电感等电子元器件,以及 PCB 板、底座和面盖结构件、灌封胶等相对大宗的材料器件。公司主要采取“以销定采为主、适量储备为辅”的采购策略,实行以采购部为主导,PMC 部、业务部、品管部、研发部、验证部、财务部协同完成的采购模式。

生产模式

公司自主组织生产,生产计划主要采取“以销定产”模式,少量为备货生产。公司主要根据客户订单需求和销售预测情况,以客户需求为导向,进行生产计划、调度、管理和控制。公司的PMC 部会根据业务部提交的订单需求,结合公司的库存情况和现有产能负荷情况,负责制定生产出货计划;同时制造部会结合需求变化和实际排产情况及时调整生产计划,保证整体生产的稳定性。

3、LED驱动电源行业市场前景广阔

3.1LED驱动电源所主要配套的LED照明行业概况

公司所主营的LED驱动电源产品作为LED照明产品的核心部件,主要是与LED光源、壳体等配套组合成为LED照明产品。一般情况下,LED驱动电源在LED照明产品的整体成本中占比约20%-30%;在中、大功率LED照明产品的整体成本中占比相对较高。公司所主营的LED驱动电源产品行业和市场需求的发展状况主要受LED照明行业发展状况的影响。

全球LED照明渗透率进一步提升的同时,全球LED照明市场规模亦呈现出较快增长的良好态势。根据高工产研 LED 研究所(GGII)的统计,2018年全球LED照明产值规模达到6,010亿元,同比增长12.1%;预计到2021年全球LED照明行业产值规模有望超过7,980亿元。

中国是LED照明产品最大的生产制造国,随着国内LED照明市场渗透率快速攀升至七成以上,LED照明已基本成为照明应用的刚需,国内的LED照明市场规模呈现出较全球平均水平更快的增长势头。根据高工产研LED研究所(GGII)的统计,中国LED照明市场产值规模由2015年的2,596亿元增长到201年的4,155亿元,年均复合增长率达到16.97%,增速高于全球平均水平。预计到2021年,中国LED照明市场产值有望达到5,900亿元,2019-2021年仍有望能保持超过12%的年均复合增长水平。

3.1.1公司所处LED驱动电源行业的发展现状和未来趋势情况

LED驱动电源产业主要配套应用LED照明产业,其市场需求和产业竞争格局呈现出与LED照明产业相应的特点。在下游LED照明应用市场的快速增长推动下,国内LED驱动电源的市场需求也呈增长趋势。根据高工产研LED研究所(GGII)的统计,我国LED驱动电源产值由2015年172亿元增长至2018年的280亿元,2017年和2018年同比增长率分别达到23.74%和14.3%。伴随着 LED照明市场的持续快速发展,国内LED驱动电源市场成长空间广阔。高工产研LED研究所(GGII)预计,到2021年,中国LED驱动电源的市场需求规模有望达到384亿元的规模。

3.2LED植物照明领域增长潜力大

光是植物生长发育的基本环境因素。光照不仅通过光合作用供应植物生长所需的能量,还是植物生长发育的重要调控因子。通过人工光补充或全人工光照射植物,可以促进植物生长,提高产量,改善产品形态、色泽,提升功能成分等,还可以减少病虫害的发生。LED照明灯具将逐渐替代传统光源。人工光源技术在植物照明领域的应用越来越广泛,传统植物照明的光源一般是荧光灯、金属卤化物灯、高压钠灯和白炽灯。这些光源的突出缺点是能耗大、运行费用高,能耗费用占全部运行成本的50%~60%。LED以其光效高、发热低、体积小、寿命长等诸多优点,在植物照明领域应用的优势明显,植物照明灯也将逐渐以LED照明灯具为主。

LED植物照明是农业半导体照明范畴内的创新性应用,其应用目前尚在初级阶段。LED植物照明是采用半导体电光源及相关智能化设备,按照植物生长所需的光环境规律和生产目标要求,利用人工光来创造一个适宜的环境或弥补自然光照的不足,以此调控植物生长实现“优质、高产、稳产、高校、生态、安全”等目标的一种农业工程措施。主要应用在大田应用、植物工厂、家具植物种植、花卉种植、植物组织培养与温室补光6个方向。

LED植物照明的全球市场规模预计迎来快速增长。在LED植物照明领域,目前其全球的市场渗透率仍处于相对较低的阶段,并且市场目前仍主要集中在日本、美国、荷兰等少数国家和地区。在北美特殊经济作物的合法商用化、疫情促使全球增强粮食危机意识等多重因素影响下,各大垂直农场企业积极融资和扩充产能,植物照明迎来了需求爆发期。根据高工产研LED研究所(GGII)数据统计,2020年全球植物灯具市场规模超30亿美元。

  我国LED植物照明起步晚,但发展迅速,在设施园艺、畜禽养殖、渔业植保等方面具有推广应用的潜力。为了更好地促进新兴产业的研发运用,我国提出了战略性新兴产业扶持政策,并将2020年定为新兴产业继续扶持年。各地政府将会依照我国的发展要求,出台更多的优惠政策和措施,支持农业生产实现低能耗、高附加值、绿色节能环保。LED植物照明正顺应政策要求。2019年我国LED植物照明市场规模17.95亿元,同比2018年的14.07亿元增长了27.58%。其中,植物照明系统市场规模14.06亿元,占比78.33%;植物照明灯具市场规模3.89亿元,占比21.67%。

 LED照明在植物种植领域应用广泛,包括植物组培、叶菜种植、植物工厂、育苗工厂、食用菌工厂、藻类培养、植物保护、花卉种植等。其中尤以植物照明系统需求量增长迅速。2019年我国LED植物照明系统市场销量14957套,同比2018年的12267套增长了21.94%;LED植物照明灯具需求量59846套,同比2018年的48871套增长了22.46%。

植物照明产业虽然还在发展起步阶段,但是对公司业绩的拉动效应已经开始显现。据崧盛股份的董秘回答,在2021年1-3月,公司植物照明驱动电源的收入为11,222.24万元,占营业收入的比重从2020年的12.30%大幅提升至46.51%。

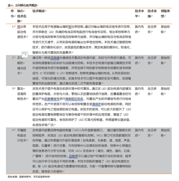
4、核心技术和研发能力为公司构筑护城河

公司的核心竞争力在近年不断提高,现在已经掌握了一系列关键核心技术,掌握了自主研发的关键能力,构筑了完善的质控体系,开发了一批稳定的客户资源。且LED 驱动电源行业对新进入行业者的准入门槛较高,新进入行业者在能顺利盈利前,需克服技术、研发、质控等诸多行业壁垒,我们认为公司在国内产业内的地位不会被轻易撼动。

行业技术壁垒

中、大功率 LED 驱动电源主要配套用于户外、工业等 LED 照明领域。产品强调高能效比,要求有高精度的恒压、恒流技术性能;强调具有高可靠性和长质保寿命;要求具备高防护和防雷等级以及高安全性和良好的电磁兼容性,要能应对高低温、雷击、潮湿、腐蚀和电网电压波动等恶劣工作环境,其行业进入具有相对较高的技术壁垒。此外,中、大功率 LED 驱动电源的发展日益成熟,行业对产品技术性能的要求随之不断提高,可编程、可调光、智能化等高端应用技术正被不断引入,这将进一步大幅提高行业进入的技术壁垒。新进入行业者要想进入行业与公司竞争市场份额,必须投入较多资源来克服行业技术壁垒。

公司技术优势

公司是国家认定的高新技术企业,并通过了深圳市企业技术中心、广东省工程技术研究中心的认定。截至 2020 年 12 月 31 日,公司及子公司拥有已授权专利117 项,其中发明专利 17 项,实用新型专利 96 项,外观设计专利 4 项,同时公司还参与《照明用 LED 驱动电源技术要求》T/CECS 10021-2019、《直流照明系统技术规程》T/CECS 705-2020 等行业标准的编制工作。公司自主掌握 LED 驱动电源的恒功率驱动技术、多功能的调光技术、雷击浪涌抑制技术、可编程技术等多项核心技术。公司产品采用先进的电路技术、结合在材料和结构上的创新,保证了产品在转换效率、功率因素、THD、防水、防雷、高低温、电磁兼容、寿命等方面的高性能。同时,公司产品兼容多国的安规认证,取得了包括国内 CCC 和境外 UL、ENEC、TUV、SAA、KC、BIS 等合计超过 250 项的产品认证证书。围绕户外道路照明和工矿照明两大应用领域,公司现已形成 29 个系列、超 300 个畅销产品型号,主要的中大功率产品覆盖 25W-760W 的功率范围,针对工矿照明就有 9 个系列可选,是工矿照明 LED 驱动电源领域产品规格高度齐全的品牌之一;公司的产品布局可覆盖户外道路照明和工矿照明的大多数应用,为公司相对全面的市场覆盖奠定了坚实的基础。

公司的技术商业变现能力强,核心技术对营收的贡献大。按照核心技术产品收入占营业收入的比例计算, 2018-2020年的比例分别为99.46%、99.56%、99.85%。

行业研发壁垒

中、大功率 LED 照明产品及其配套驱动电源主要用于户外和工业领域,产品应用环境多变,要求产品高度贴合具体应用,产品需求具有较高的定制化、多批次、多型号等特点;再加上 LED 芯片和光源技术更新较快,而且行业对产品技术性能需求的层次不断提高,中、大功率 LED 照明产品及其配套驱动电源技术的迭代更新速度也相对较快。参与行业竞争的企业需要具备很强的技术和产品研发能力,才能及时研发出满足市场需求的产品并及时交付

公司研发优势

公司高度重视研发创新,持续加大研发费用的投入;公司2018 年至 2020 年研发费用平均年增长 17.16%,同时公司组建了超过 160 人的研发技术团队。截至 2020 年 12 月 31 日,公司共有 5 名核心技术人员,包含核心技术人员在内的研发技术人员共有 162 人(其中董事、总经理王宗友为管理人员),占公司总员工人数的 10.27%。公司研发部门长期专注攻克 LED 驱动电源的相关关键技术,对新材料、新结构进行研究,为公司储备了多项前瞻性的技术成果并建立了相对完善的知识产权体系;公司研发部门可同时支持超过 60 个具体产品项目的开发,采用了先进的信息化管理平台,对项目的进度和质量进行精细管理,从而保障项目高质量高标准的准时结案。公司拥有 UL 官方认证的目击实验室、EMC 实验室等高标准的试验设施,并通过了深圳市企业技术中心认定、广东省工程技术研究中心认定。公司扎实的产品研发能力,使公司得以适应中、大功率 LED 照明产品及其配套驱动电源技术迭代更新较快,要求产品高度贴合具体应用,产品需求定制化、多批次、多型号的行业技术特点,从而保障公司快速地响应市场,将市场需求产品化,不断推出新品,为公司业务的持续增长打下基础。

公司已经建立了一套科学高效的研发组织架构,形成了一套规范化的研发流程体系,设立了一套行之有效的研发奖励机制。公司设立伊始,就专设技术中心平台,坚持以“研发+质量+服务”三位一体的产品服务宗旨,历经多年的发展和积累,形成了公司“预研一代、研发一代、生产一代”的产品研发路线,建立了公司“以市场为导向、以客户为中心、以创新为原则”的研发理念,致力于中、大功率 LED 驱动电源的设计研发和技术突破,持续实现产品的低耗高效、高可靠性、长寿命的卓越品质。公司构建了以技术专家委员会为前瞻指导、以研发部、验证部和工程部为实施主导的科学、高效、专业的研发组织架构,实施各环节的专业化分工,在长期的研发实践过程中,建立了一套科学高效的研发管理体系。

在长期的研发实践中,公司逐渐建立了一套规范化的研发流程体系。公司产品的研发流程可分为产品企划阶段、产品设计阶段、产品验证阶段和产品试产阶段。

公司为充分调动研发技术团队成员进行发明创造的积极性、主动性和创造性,对研发设置了专项的激励机制。公司已制定了《研发部人员评优管理办法》,用以激励部门、项目组、工程师之间的评优竞选,促进研发团队形成良性的争优抢先文化氛围,根据评优结果给予排名公示以及奖金奖励,并将评优年度排名作为当年年终奖金的核发依据和次年调薪的重要考核之一。公司对研发人员的日常工作表现设置优秀奖、经验案例奖等奖项,对工作成绩表现突出、提报经验案例分享的人员进行实时奖励,从而激励研发人员增强执行力,保证常规工作的保质高效完成。此外,公司制定了《知识产权管理办法》,实施专利申请奖励机制,激励研发员做出职务发明创造并取得国家专利证书,并根据是否为发明专利实行差异化奖励。

产品质控壁垒

由于中、大功率 LED 照明产品及其配套驱动电源的应用环境严苛,要求产品具有高可靠性和长质保寿命,参与行业竞争的企业需要有专业成熟的生产工艺、质量控制和供应链管理体系,才能确保产品的高可靠性。

产品质控优势

为了保证产品质量,公司将产品的质量管控贯穿研发、采购、生产、仓储、销售、服务等全过程,并依靠制度体系、人才资源及硬件设施的保障,保证了产品品质的持续稳定性。公司产品在市场拥有良好的口碑,公司曾获评“深圳市质量强市骨干企业”公司建立了完善的产品质量控制体系,围绕客户满意度、制程一次性通过率和产品准时交付率等指标构建了有效的总体质量目标体系。在具体质量控制措施方面,公司实行了“设计—材料—制程”三段品质检验程序。公司将质量控制目标和理念贯穿于公司研发、采购、生产、仓储、销售等各环节,并制定了《质量目标控制程序》、《设计与开发控制程序》、《生产过程控制程序》、《品质检验控制程序》、《不合格品输出控制程序》、《产品识别与追溯管理程序》、《事故报告、调查与处理控制程序》、《环境有害物质控制程序》、《仓储管理程序》等质量控制制度。同时,公司还建立了将制程品质、生产效率、交付能力以及成本管控指标与个人月度薪酬激励挂钩的多维度 KPI 绩效管理体系,从而在制度建立、过程执行及控制反馈等前、中、后端环节有效保证产品的品质稳定性。

客户关系壁垒

由于中、大功率 LED 驱动电源产品对 LED 照明产品实现发光和控制功能、提升发光效率、控制系统功耗、保证产品的稳定、可靠和长使用寿命起关键作用,而且其面向的客户主要是专业的 LED 照明产品生产制造商,客户对驱动电源供应商的选择高度谨慎。建立与大宗客户的合作关系需要有较长时间的业务和品牌积累,需要在研发配套能力、产品质量、交付能力和客户服务能力等方面通过客户的重重考验,而且合作关系一旦建立,合作关系也将保持相对稳定。行业内具有先发优势的企业一般依靠自身长期积累而拥有相对稳定的客户群和较好的品牌信誉基础,从而对拟新进入行业者构成一定壁垒

客户资源管理能力优势

公司“崧盛电源”是“深圳知名品牌”、“优秀 LED 电源品牌”,公司客户主要为 LED 照明行业内较有影响力的客户。凭借良好的产品品质、高效的生产执行和产品交付能力,公司业务规模从 2018 年的 4.39 亿元快速增长至 2020年 6.76 亿元的规模。在公司业务规模持续增大的发展过程中,公司的主要客户相对稳定,公司在主要客户内部的市场份额不断提高,公司良好的市场和客户基础为公司业务规模的持续扩大创造了有利条件,推动公司业务规模持续扩大。

经过多年的发展,公司的客户资源管理能力已经非常成熟,建成了一整套相关体系来满足客户的需求,从接单到发货,整条供应链条环环相扣,确保产品能高效按时地交付到顾客手中。公司产品销售采取直销模式进行。近年公司产品主要以内销为主,少量产品销往印度、越南、美国、哥伦比亚等境外地区。公司内销客户采购公司 LED 驱动电源后,其进一步生产的 LED 灯具产品中,有较大部分的产品系用于出口,其终端市场以欧美发达国家和地区为主。

公司的销售活动主要由业务部负责,研发部、制造部负责协助完成。业务部负责与客户的商务接洽,包括客户询价、建立客户档案、明晰合作模式、确认订单需求等,并将客户需求分别提交至研发部和制造部;研发部进行订单技术评审,制造部进行订单排产评审,并将评审结果反馈至业务部。对于未通过订单技术评审的订单,业务部及时与客户协商并说明原因;对于研发部和制造部评审通过的订单,业务部再次与客户确认产品型号、报价等信息,向客户提供样品,并与客户签订合同后完成生产订单转换。生产发货后,业务部负责后续客户的货物签收确认、协助提供发票开具信息、收回货款等,并在订单完结后负责售后管理。

5、募集资金运用计划

经公司2020年第一次临时股东大会审议批准,公司首次公开发行股票所募集的资金扣除发行费用后,将投资于以下项目:

5.1大功率LED智慧驱动电源生产基地建设项目

项目将在广东省中山市新建10条自动化大功率LED驱动电源生产线,满足公司产能扩充的需求,提升自动化生产水平。项目建成达产后,将新增大功率LED驱动电源产能1,215 万只/年。

1、扩充产能实力,把握LED驱动电源市场的战略机遇:

在全球范围内各国对LED照明的积极推广和政策支持下,LED照明逐渐成为刚需,全球和中国LED驱动电源市场在经历高增长阶段后仍呈现出良好的发展态势。根据高工产研LED研究所(GGII)统计,2018 年全球LED照明产值规模达到6,010亿元,同比增长 12.1%,继续保持快速增长的势头,预计到2021年全球LED照明行业市场规模有望超过7,980亿元;2018年中国 LED 照明产值规模达到 4,155 亿元,同比增长13.9%,预计2021年将达到5,900亿元。在全球LED照明市场的带动下,2018年全球 LED 驱动电源市场规模达到403亿元,同比增长10.1%,预计2021年将达到535亿元;作为全球最大的LED照明市场,2018年中国LED驱动电源产值规模达280亿元,同比增长14.3%,预计2021年有望达到384亿元。通过实施该项目,新增LED驱动电源产能有利于公司扩充产能实力,充分把握LED驱动电源行业发展机遇,从而进一步扩大公司经营规模,增强公司盈利能力,进而有利于进一步巩固并提高公司的行业地位。

2、提高生产经营的自动化程度,进一步提升产品品质并降低人工成本:

作为 LED 照明灯具不可或缺的重要部件,LED驱动电源的质量可靠性对LED照明灯具的寿命具有关键的影响作用,目前,LED驱动电源产品的进一步提质增效正成为行业发展趋势。通过生产基地项目,公司引进自动化生产设备,进一步提高公司的自动化生产水平,有利于促进公司产品的品质提升,同时减少生产流程中对人工的依赖,降低人工成本,从而在质量管理和成本效益上共同增强公司产品的竞争力。

3、降低租赁依赖,形成稳定、便于管理的自有生产经营场所:

公司长期以来一直采用厂房租赁的方式进行生产,随着深圳地价房价的上涨,对公司造成了一定的租金成本压力。此外,租赁厂房对公司生产经营的稳定性和便利性也造成一定的风险。一方面,租约存在不确定性,若租约到期或因其他原因终止,则公司需另觅生产厂房,将可能对公司的生产经营造成影响;另一方面,租赁厂房可能存在较多限制,难以满足公司对场地改建扩建的需要,不便于公司的自主经营管理。因此,公司有必要通过实施生产基地建设项目,减少租金上涨造成的经营成本压力,并为公司提供稳定的自有生产经营场所。

5.2智慧电源研发中心建设项目

公司拟建设智慧电源研发中心项目,该项目定位于建成国内先进的集技术研发、产品检测为一体的研发中心,成为公司新技术、新产品、新业务领域的储备基地、创新基地和检测基地,为公司的持续发展提供源动力。该项目将主要开展符合LED驱动电源主流发展趋势的技术研究和产品开发,项目建成后,将进一步提升公司在技术、研发、品质等方面的核心竞争力,同时不断探索、拓展公司核心产品的应用领域,为公司实现进阶发展提供新的增长极。表9:建设智慧电源研发中心项目资料来源:招股说明书、天风证券研究所

1、进一步增强公司的技术研发实力,保持公司核心竞争力:

LED驱动电源行业属于技术驱动型产业,随着行业竞争日益激烈,且终端 应用产品的不断发展使得下游市场需求多元化程度不断提高,持续的研发投入和自主创新才能保持公司的核心竞争力,并驱动公司的快速稳定发展。为保持公司持久的竞争优势,公司有必要持续加大对研发的投入,建设更高技术规格的研发中心,进一步丰富研发架构和完善研发体系,购进业界先进的软硬件设施,配备设施更齐全、功能更完善的研发检测实验室;通过内部培养与外部引进相结合的 方式锻造公司的高水平技术人才;持续推进研发技术团队朝着更高效、更强劲、更专业的方向发展,为公司研发项目和研究技术提供良好的环境平台、设施条件和人才保障,从而进一步增强公司的技术研发实力,保持公司持续发展的核心竞争力。

2、加速产品和技术的升级迭代,满足下游产品快速革新的需求:

近年来,行业的终端产品快速更新、升级,技术的演进、新领域的应用催生新的市场需求,从而导致驱动电源的快速更新换代。作LED照明灯具的关键部件,下游客户对LED驱动电源产品的可靠性、转换效率、智能化、寿命长度等要求不断提高。面对下游市场的快速更新换代及需求的升级,公司需具备强大、持续的研发能力,加快技术成果的转化,缩短技术产业化应用的周期,不断推出满足市场新需求的迭代新产品,才能及时抓住多元化的市场需求,快速响应客户新产品的要求,进而巩固已有客户,并开拓潜在新客户,不断扩大市场份额。因此,公司需要强化研发中心的建设,加大研发投入,不断提升公司的研发实力,提高公司产品和技术的升级迭代能力和效率,持续保持公司产品的领先性。

3、为公司产品延伸新应用领域提供技术储备支持:

近年来,LED在其他新兴照明领域加速渗透,成为驱动LED应用市场发展的主要动力。汽车照明、紫外LED、红外LED、5G智慧杆等高附加值市场的不断兴起并逐渐发展,为LED驱动电源催生了新的应用领域,为市场带来了新的增长空间。为贴近市场并前瞻性地掌握新领域、新产品的潜在需求,公司有必要不断紧跟市场前沿,储备新技术。根据市场需求开发新的产品,不断丰富公司的产品结构,有助于延伸公司LED驱动电源产品的应用价值链,从而增强公司抵抗风险的能力。该项目将为公司核心产品未来切入新应用领域、提升市场竞争优势提供强有力的技术储备支持。

5.3补充流动资金

该项目拟使用募集资金 6,000.00 万元补充公司流动资金。

1、满足公司经营规模快速增长带来的营运资金需求:公司经营规模保持快速的增长态势,营业收入从2017年22,809.20万元增长到2019年的56,770.85万元,年均复合增长率为 57.76%。随着公司生产经营规模的不断扩大,公司主营业务所产生的应收账款、存货以及相关的市场开拓、研发投入、人力支出等营运资金需求将持续增加,业务规模的快速扩张迫切需要增加配套营运资金。

2、优化财务结构,增强公司核心竞争力:

公司正值业务快速扩张期,但公司融资渠道相对较为单一,主要通过银行借款融资或股东投入。公司拟使用本次部分募集资金用于补充流动资金,有利于提高公司流动比率、速动比率,优化公司资产结构,减少负债带来的财务风险,提升公司利润水平。同时,补充营运资金有利于增强公司整体资金实力,进一步深化产品研发、丰富产品结构、扩大业务规模和引进高端销售、科研、管理人才,进一步增加公司核竞争力,有利于公司的可持续发展。

6、投资建议

核心假设:

1、植物照明产业增长趋势不变

2、公司长期保持现有研发能力,能根据植物照明领域的新需求、新趋势迭代自己的技术和产品

3、全球LED 照明市场继续保持增长势头

4、公司保持在户外和工业LED驱动电源的核心技术领先优势

从中长期着眼,看好新涌现的植物照明应用场景对公司业绩的拉动力度。中短期内看好公司成熟应用领域的相关产品在已有的技术优势保障下,所带来的业绩高增长的势头。公司的强劲研发能力和行业准入门槛高的相关特性,公司未来将可以享受到下游LED产业的新市场机遇所带来的红利。我们预计公司2021-2023年实现归母净利润1.82/2.53/3.42亿元,选取同行可比公司,2022年两家公司的平均PE预计为40.13。给与公司估值30倍PE,对应2022年目标市值为75.9亿元,目标价80.30元,给予“持有”评级。

7、风险提示

1、其他技术的突破,致使植物照明市场发展对公司驱动电源技术的拉动有限;

2、户外和工业LED的出货量不及预期:在拉动公司核心业务增长的方面,所起到的作用有限;

3、公司过于依赖单一业务的所创造的营收,有潜在的财政风险;

4、国际贸易潜在的摩擦风险如中美贸易战的扩大化,或致使公司的客户丢失海外订单;

注:文中报告节选自天风证券研究所已公开发布研究报告,具体报告内容及相关风险提示等详见完整版报告。

证券研究报告《崧盛股份:植物照明市场快速增长,创造驱动电源领域新机遇》

对外发布时间  2021年6月14日

报告发布机构  天风证券股份有限公司

本报告分析师:  

潘暕  SAC执业证书编号:S1110517070005

许俊峰  SAC执业证书编号:S1110520110003

加载中...