新浪财经

2021年5月物业品牌100强榜单发布

迈点研究院

关注

5月,新希望服务正式上市,物企赴港上市门槛提高,物业管理行业将加快并购整合。

迈点研究院最新独家发布“2021年5月物业品牌影响力TOP100”,其中排名前十的品牌依次是:万科物业、碧桂园服务、彩生活、中海物业、宝龙商业、长城物业、世茂服务、融创服务、新希望服务和开元物业。

据悉,“月度物业品牌影响力TOP100榜单”由迈点研究院独家首发,旨在通过数据解读物业品牌在互联网及移动互联网领域的影响力,具体维度包括搜索指数、运营指数以及媒体指数等。通过主动传播、被动报道以及客群检索等多个层面,全面总结反馈现有营销成果,指导品牌下一步日常经营和管理,是行业内为数不多的权威指数产品。

一、百强榜单

二、榜单解读

从整体来看,本月物业品牌影响力较上月有所下降,平均品牌指数为134.29,总指数环比下降4.37%。上月企业密集拓展增值服务及相关的媒体报道推高了企业品牌的影响力,本月属于正常回落。

5月,各物业公司在资本市场、战略合作以及拓展服务方面动作频繁。资本市场方面,本月,众多物业企业赶在香港联交所上市门槛提高之前集中递交上市资料。战略合作方面,碧桂园服务、雅生活、明德物业等众多品牌与政府、院校等合作开展业务,整合资源,深耕运营服务市场。拓展服务方面,中梁现代服务、海尚海服务等品牌新设公司以开展物业管理、城市更新等专业服务。

三、行业前沿

资料整理:迈点研究院

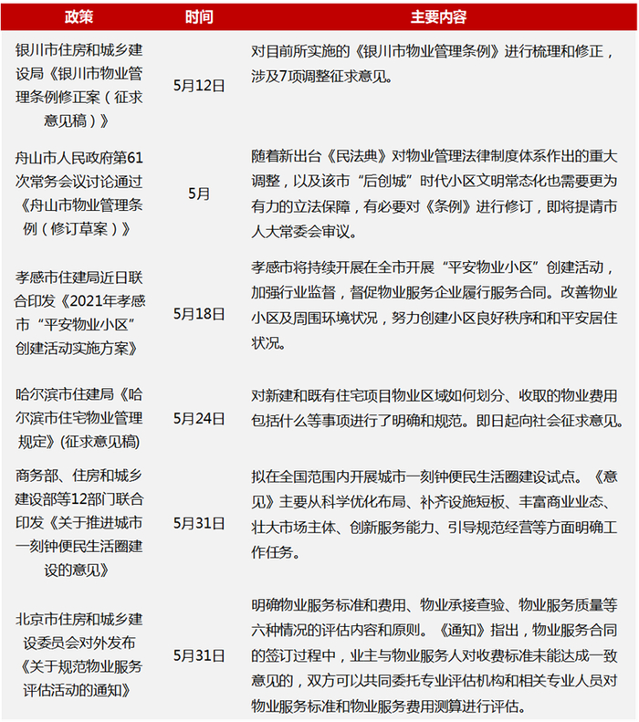
政策层面:本月,北京、银川、舟山和哈尔滨修订和规范了物业管理条例,细化了物业服务、管理与评估规则,进一步推动了物业行业走向规范化发展。另外,商务部等12部门近日联合下发《关于推进城市一刻钟便民生活圈建设的意见》。意见提出合理优化网点,重点对城镇老旧小区、新建居住区、城乡结合部小区加强商业网点布局。有利于满足居民便利生活和日常消费需求,快速发展便民生活圈。

资料来源:迈点研究院

资本动态:本月,多家物企赶在香港联交所上市门槛提高之前集中递交上市资料。包括融信服务二次提交上市申请;长城物业、德信产投服务递交上市申请;越秀服务通过港交所上市聆讯;新希望服务正式登陆资本市场,成为2021年第一家成功上市的物企。自去年物业公司掀起赴港上市热潮以来,今年这股风潮仍在延续。目前仍有至少16家物业公司正排队上市,其中不乏一些规模较小的物业企业。而香港联交所日前上调主板上市的盈利规定,迫使正在排队上市的中小型物业公司压力陡增。如果这些企业年底前不能通过聆讯,2022年1月1日后递表,就要按照新规努力提高盈利水平才行。随着行业门槛的提高,预计物业管理行业将加速并购整合。

资料整理:迈点研究院

合作方面:5月,奥园健康、碧桂园服务、朗诗绿色生活、融创服务、优居美家、世茂服务、金地物业、明德物业等均积极展开战略合作。其中,碧桂园服务、雅生活、明德物业等众多品牌还与政府、院校等合作开展业务,通过整合资源,聚焦细分领域,有望深耕运营服务市场。

数据整理:迈点研究院

拓展服务:本月,众多物业品牌持续拓展自身服务。如中梁现代服务、海尚海服务、碧桂园服务、金地物业、浦江物业、方圆现代生活、银亿物业等品牌还新设公司以开展物业管理、城市更新等专业服务。

四、细分维度TOP10

搜索重点关注:长城物业

数据来源:迈点研究院

5月搜索指数排名前十的品牌依次是:万科物业、中海物业、长城物业、第一太平戴维斯、保利物业、南都物业、金地物业、恒大物业、明德物业和世茂服务。其中,值得重点关注的是长城物业,本月搜索指数环比上升117.18%,达到41.59,位于搜索指数排名3位、5月物业品牌影响力榜单第6位。

5月,长城物业的潜在客群主要集中于广东、河南、上海等地,年龄集中于25-34岁,该年龄区间占比61%,且男性客群关注度高于女性,男性客群占比达到59%;同时,万科物业、中海物业、龙湖物业等竞品成为相关热点搜索词。

本月关于长城物业的搜索主要集中在其战略扩张、拟申请港股上市等动作。据悉,近期,长城物业联合耀恒物业新成立武汉长城耀恒商业管理有限公司,长城物业持有其51%股权;另外,5月19日,长城物业向证监会提交了境外上市申请材料。如果长城物业成功上市,有可能是今年最大的一宗物企IPO。

媒体重点关注:新希望服务

数据来源:迈点研究院

5月媒体指数排名前十的依次是:碧桂园服务、彩生活、新希望服务、恒大物业、保利物业、融创服务、世茂服务、万科物业、中海物业和宝龙商业。其中,媒体指数重点关注品牌为新希望服务,其媒体指数达到406.39,环比上升150.60%,排名位于媒体指数第3位,物业品牌影响力榜单第9名。

本月新希望服务的媒体出稿来源主要集中于百度新闻、网易房产、搜狐焦点网,出稿量分别达到238篇、76篇和55篇。主要集中于上市动态、企业战略合作等。5月25日,新希望服务(03658)正式在香港联交所主板挂牌上市。新希望服务是物业“民生服务”第一股,此次挂牌上市的发行价格为3.8港元/股。5月30日,新希望集团与川旅投签订战略合作协议,将在物业管理服务领域参与川旅投物业板块的混改合作,成立合资公司,在资产合作、业务协同上充分发挥彼此优势。

运营重点关注:中南服务

数据来源:迈点研究院

5月运营指数排名前十的依次是:彩生活 、万科物业、开元物业、碧桂园服务、中南服务、银湾物业、中海物业、新力服务、中航物业和宝龙商业。其中,运营突出表现品牌为中南服务,其运营指数达到167.53,环比上升207.56%,排名位于运营指数第5位。

具体数据来看,5月中南服务微信公众号相关文章数达到2467,环比上月上升346.31%。微信主要围绕节日、节令活动运营。目前,中南服务微信上线了“南得好货”线上商城小程序,上架节令特产、时令水果等,业主注册后,可享受在线购物体验,商城覆盖了海南、湖北、江苏、山东、陕西、上海、四川等省市。

中南服务的数字化和智慧化转型进程,直接提升了用户的服务质量和效率。自2018年起,中南服务全面推进服务和管理的信息化,推动客户端APP、模块化计划运营系统等的开发以及投入使用,业主在"中南生活荟"服务平台,就可实现在线缴费、报事保修、获取小区信息以及联系管家等。而得益于中南服务持续的数字化改造,近三年中南服务续约率均达到90%以上,客户满意度和物业收缴率也持续攀升。

在新技术周期开启下,物业管理逐渐进入科技化、数字化、智能化时代。建议众多物业品牌通过推动科技创新手段和和平台化的构建,提高运营效率,为用户创造更多的价值。

五、榜单数据说明

物业品牌榜单数据来源于迈点品牌指数MBI,根据5月迈点品牌指数MBI物业品牌类目1000余家品牌数据汇总统计而成。具体说明:

1.迈点品牌指数MBI(物业)说明

迈点品牌指数MBI(物业)主要从搜索指数、运营指数、媒体指数3个维度分析品牌在互联网和移动互联网的影响力。

监测对象:物业品牌

计算公式:MBI=a*SI+b*OI+c*MI

注:MBI,指某品牌的迈点品牌指数数据;a、b、c,指系统中的加权系数;SI(search Index),指搜索指数;OI(Operation Index),指运营指数;MI(Media Index),指媒体指数。

注意:企业或个人可参照品牌指数数据对品牌发展进行监测和预测,但迈点品牌指数MBI不能与其品牌发展完全等同。

搜索指数:一段时期内, 品牌关键词在主流搜索引擎中正面搜索频次的加权和

运营指数:一段时期内, 品牌在互联网和移动互联网的运营情况, 如微博、 微信等。

媒体指数:一段时期内, 大众媒体和行业媒体报道中与品牌关键词相关的正面新闻数量。

2.统计时间:2021年5月1日-5月31日

3.监测范围:物业类目1000余家市场主流品牌。

六、关于迈点研究院

迈点研究院成立于2009年,是国内领先的商业空间资产战略研究咨询机构。

迈点研究院长期致力于大数据商业分析平台建设,用“数据生产力”改变认知、提升企业效能,为寻求进入与扩大商业空间领域业务的企业与公共机构,提供基于情报+数据+服务的多元化大数据解决方案。化“数”为“据”,辅助客户制定重大决策,识别投资风险。 

迈点研究院率先深入商业空间品牌资产研究,将无形的品牌资产通过有形的数据维度呈现,创新开发了品牌动态数据监测系统-MBI(迈点品牌指数)、MCI(迈点酒店竞争力指数),被誉为“行业福布斯”榜单。并以此为依据,为需要科学规划项目资源配置的客户,提供战略、运营、组织的咨询服务,提高项目空间资产价值,提升项目运营定价权与收益,稳健财务增长;同时,迈点研究院积极参与公共政策咨询和公共事业建设。是国内领先的聚焦商业空间领域战略、运营、组织以及兼并购方面的专业咨询机构。

经过十余年的互联网大数据沉淀,迈点研究院建立了完整的商业空间产业大数据平台库,涵盖投资开发、品牌建设、运营管理、客群营销等多个版块;与品牌中国战略规划院、人民在线、TalkingData战略合作;覆盖6000家旅游住宿品牌、100000家城市单体酒店、10000家景区乐园品牌、 2000家住房租赁品牌、 2000家商业办公品牌、1000家物业品牌以及 30000家上下游产业链服务商品牌等……

联系我们

邮箱:res@meadin.com

电话:0571-87672164

加载中...