新浪财经

2021年全球新材料产业市场竞争格局分析 供给呈现三级梯队竞争、亚太地区需求最大

前瞻产业研究院

关注

原标题:2021年全球新材料产业市场竞争格局分析 供给呈现三级梯队竞争、亚太地区需求最大 来源:前瞻产业研究院

新材料作为基础性和支柱性战略产业,是高新技术的先导。世界各国高度重视,纷纷出台政策大力扶持产业发展。目前全球新材料产业供给格局呈现三级梯队竞争,亚太地区需求最大。企业竞争方面,目前全球大型跨国企业占据主导地位,部分产业细分领域市场集中度高。

行业主要上市公司:安泰科技(000969)、金发科技(600143)、中伟股份(300919)、沃特股份(002886)、太钢不锈(000825)、南大光电(300346)、中科三环(000970)、二维碳素(833608)等

本文核心数据:新材料产业需求区域占比、新材料产业细分领域市场集中度

区域竞争格局

——供给:呈现三级梯队竞争

21世纪以来,无论是发达国家还是发展中国家,越来越多的国家纷纷将新材料产业的发展作为国家重大战略决策,近年来全球新材料产业发展迅速,目前供给竞争已经形成了三级梯队。

第一梯队是美国、日本、欧洲等发达国家和地区,在经济实力、核心技术、研发能力、市场占有率等方面占据绝对优势。第二梯队是韩国、俄罗斯、中国等国家,新材料产业正处在快速发展时期。第三梯队是巴西、印度等国家,目前处于奋力追赶的状态。

具体来看,美国新材料处于全球领先地位,并且美国新材料整体发展较为平衡,目前新材料产业主要分布在五大湖区和太平洋沿岸地区,领先企业有宣伟、陶氏、杜邦、PPG等。

欧洲地区新材料产业主要分布在德国、英国、法国等国家,其中全球第一的化工材料——巴斯夫便位于德国,其提供丰富的新材料产品。

日本在电子材料、陶瓷材料、碳纤维等新材料领域处于领先地位,日本新材料发展目标为保持产品的国际竞争力,注重实用性,在尖端领域赶超欧美。领先企业有日本东丽、日本东邦、日立化学等。

韩国新材料领先企业有三星、LG化学、SK化学等,国家将材料科技作为确保2025年国家核心竞争力的6项核心技术之一。

俄罗斯航天航空、能源材料、化工新材料处于全球领先地位,发展战略目标为力求特续保持这些材料领城在全球的领先地位,同时大力发展对促进国民经济发展和提离国防实力有重要影响力的新材料。

中国在稀土功能材料、玻纤材料处于全球较为领先地位。新材料是《中国制造》的十大重点领域之一,是中国战略性新兴产业。

注:2019年6月,陶氏杜邦拆分为三个独立公司,陶氏(Dow)、杜邦(Dupont)与科迪华(Corteva)。

——需求:亚太地区为第一大需求地

在需求方面,根据国际知名咨询机构Research and Markets数据显示,2017年亚太地区占据了全球新材料59.1%的市场份额,是全球新材料第一大市场。2018-2020年,亚太地区近年来汽车工业、航空航天等产业继续保持高速增长态势,更大规模地采用了新材料。前瞻推测,2020年亚太地区对新材料的需求依旧保持全球第一,占比变化幅度不大,约为59%。

注:2017年数据来自于Research and Markets,2020年数据为前瞻根据当年及往年情况进行的测算数据。

企业竞争格局

——大型跨国企业占据主导地位

从企业竞争看,大多数企业聚焦于某一细分新材料领域,而大型跨国企业凭借技术研发、人才、资金等优势在大多数高技术含量、高附加值的新材料产品中占据了主导地位。

目前,巴斯夫、陶氏、霍尼韦尔等企业在高分子、化工新材料占据领先地位;安赛乐米塔尔、科勒斯集团、塔塔钢铁等企业在金属新材料处于领先地位;无机非金属领域的领先企业有圣戈班、东芝、TDK等;纤维及复合材料领域的领先企业包括日本东丽、日本东邦、三菱丽阳等。

注:2019年6月,陶氏杜邦拆分为三个独立公司,陶氏(Dow)、杜邦(Dupont)与科迪华(Corteva)。

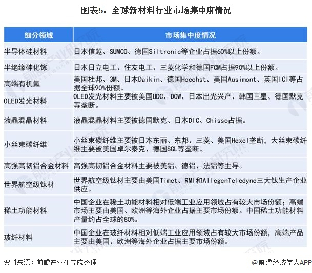
——部分细分领域市场集中度高

在市场集中度方面,部分细分领域市场集中度高,如日本信越、SUMCO、德国Siltronic等企业占据60%以上半导体硅材料市场份额;日本日立电工、住友电工、三菱化学和德国FCM占据90%以上半绝缘砷化镓市场份额;美国杜邦、3M、日本Daikin、德国Hoechst、美国Ausimont、英国ICI等占据全球半绝缘砷化镓90%份额。而我国企业在稀土功能材料、玻纤材料等相对低端工业应用领域占有较大市场份额。

在全球科技竞争赛的当今,新材料作为高新技术的先导,未来将会有更多的国家/地区加入到市场竞争当中,而原本就走在市场竞争前列的国家/地区也将会进一步推动本土新材料产业发展,力争在国际新材料产业中占有一席之地。全球新材料产业或将迎来新一轮的产业竞赛。

以上数据来源于前瞻产业研究院《中国新材料行业深度调研与投资战略规划分析报告》,同时前瞻产业研究院提供产业大数据、产业规划、产业申报、产业园区规划、产业招商引资、IPO募投可研、招股说明书撰写等解决方案。

更多深度行业分析尽在【前瞻经济学人APP】,还可以与500+经济学家/资深行业研究员交流互动。

加载中...