新浪财经

第三方基金销售机构金观诚被罚 实控人韦杰被禁入市场10年

澎湃新闻

关注

原标题:第三方基金销售机构金观诚被罚,实控人韦杰被禁入市场10年

澎湃新闻记者 葛佳

又有一家第三方基金销售机构被监管处罚。

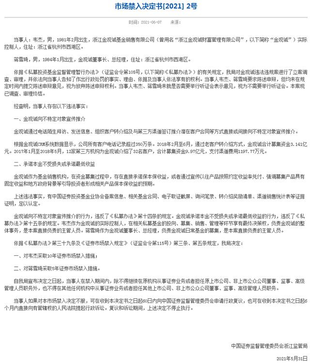
6月7日,浙江证监局发布市场禁入决定书,称因存在向不特定对象宣传推介、承诺本金不受损失或承诺最低收益等违法事实,对金观诚基金销售有限公司(曾用名“浙江金观诚财富管理有限公司”,以下简称“金观诚”)的实控人韦杰和董事长、总经理蒋雪琦分别采取10年与5年证券市场禁入措施。

此外,浙江证监局还对金观诚作出3项行政处罚,分别是:一、对金观诚责令改正,给予警告,并处以3万元罚款;二、对韦杰给予警告,并处以3万元罚款; 三、对蒋雪琦给予警告,并处以3万元罚款。

对此,有业内人士指出,监管机构此前鲜少对第三方基金销售机构的负责人处以市场禁入这项处罚,较为常见的是“责令改正”或“暂停基金销售业务”,背后可能还有其他关联事项有待相关部门进一步披露。

遭禁入市场的金观诚实控人和董事长均为“80后”

根据浙江证监局发布的《市场禁入决定书》,此次受到处罚的韦杰和蒋雪琦均为“80后”。

韦杰,现年40岁,1981年2月出生;蒋雪琦,现年37岁,1984年1月出生。两人住址均为浙江省杭州市西湖区。

据《市场禁入决定书》披露,金观诚存在以下违法事实:

一是向不特定对象宣传推介。

金观诚通过电话陌生拜访、发送信息、组织客户转介绍及与第三方渠道签订推介潜在客户合同等方式,直接或间接向不特定对象宣传推介。

据金观诚CRM系统数据显示,公司所有客户电话记录超过350万条。2018年2月至6月,通过老客户转介绍方式,金观诚合计募集资金3.141亿元。2017年1月至2018年5月,12家第三方机构为金观诚介绍了32名客户,合计募集资金9.97亿元,支付渠道费用1197.77万元。

二是承诺本金不受损失或承诺最低收益。

浙江证监局指出,金观诚作为基金销售机构,在资金募集过程中,存在直接承诺保本保收益,或者通过宣传以往产品按照约定收益率兑付、强调募集产品具有固定收益和地方政府背景等引导投资者形成相关产品保本保收益的预期。

上述违法事实,有中国证券投资基金业协会备案信息、相关基金合同、电子取证截屏、询问笔录、转介绍奖励清单、渠道销售统计表等证据证明,足以认定。

浙江证监局表示,上述两项违法事实分别违反了《私募办法》第十四条和第十五条的规定。由于韦杰作为金观诚的实控人,在相关私募基金的投向、募集、销售、管理等环节享有最终决策权,负责金观诚的整体事务,是本案直接负责的主管人员。蒋雪琦作为金观诚董事长、总经理,负责金观诚日常基金的募集,是本案直接负责的主管人员。

因此,依据《私募办法》第三十九条及《证券市场禁入规定》(证监会令第115号)第三条、第五条规定,决定对韦杰采取10年证券市场禁入措施;对蒋雪琦采取5年证券市场禁入措施。

浙江证监局表示,自宣布决定之日起,当事人在禁入期间内,除不得继续在原机构从事证券业务或者担任原上市公司、非上市公众公司董事、监事、高级管理人员职务外,也不得在其他任何机构中从事证券业务或者担任其他上市公司、非上市公众公司董事、监事、高级管理人员职务。

当事人如果对本市场禁入决定不服,可在收到本决定书之日起60日内向中国证监会申请行政复议,也可在收到本决定书之日起6个月内直接向有管辖权的人民法院提起行政诉讼。复议和诉讼期间,上述决定不停止执行。

此外,同日发布的另一则《行政处罚决定书》则披露了浙江证监局对金观诚作出的另外3项行政处罚,分别是:一、对金观诚责令改正,给予警告,并处以3万元罚款;二、对韦杰给予警告,并处以3万元罚款; 三、对蒋雪琦给予警告,并处以3万元罚款。

上述行政处罚的落款时间为5月31日。

此前已被监管部门数次点名、要求其整改

其实,这已不是金观诚第一次收到证监系统的罚单。

在此次市场禁入决定宣布之前,金观诚已因为内控问题频频暴露,甚至出现兑付风险,被监管部门多次点名并被要求整改。

2016年7月5日,浙江证监局发布关于对金观诚采取责令改正监管措施的决定。由于存在销售基金前未要求投资者书面承诺符合合格投资者条件、基金销售时未对投资者风险识别能力和风险承担能力进行评估、个别销售人员未取得基金从业资格前推介私募基金产品等行为,决定对金观诚采取责令改正监管措施,要求在2016年7月31日前完成整改。

2018年4月25日,浙江证监局再对金观诚法人采取监管谈话,原因是2018年私募基金专项检查工作开展过程中,金观诚存在不配合开展现场检查工作的情形。

2018年5月23日,浙江证监局表示,金观诚存在借用关联方经营场地销售私募基金产品、公开夸大宣传等情形,反映出公司内控存在重大问题,经营管理存在较大风险,因此决定采取责令改正并暂停办理基金销售相关业务12个月的行政监管措施。

此后,景顺长城、安信基金、国泰基金、易方达基金等多家公募发布公告,称暂停金观诚办理旗下基金的相关销售业务。

2018年11月23日,浙江证监局称暂不解除对金观诚责令改正并暂停办理基金销售相关业务措施。

2019年1月17日,浙江证监局第三次向金观诚发出责令改正决定,并再次暂停其办理基金销售相关业务12个月。

除了屡次被监管部门点名,金观诚的实际股东方——金诚财富集团有限公司(简称“金诚集团”)还曾涉嫌非法集资案。

据天眼查信息,金观诚的疑似实际控制人正是已经暴雷的“金诚集团”旗下全资公司。

据平安拱墅官方微博当时发布的拱墅警方通报,2019年4月28日,浙江省杭州市公安局拱墅区分局依法对金诚集团实际控制人韦某(男,38岁)及相关涉案人员采取刑事强制措施。

加载中...