新浪财经

苹果最新供应链名单公布:中国大陆厂商占48%,这些A股上市公司被新纳入

第一财经

关注

原标题:苹果最新供应链名单公布:中国大陆厂商占48%,这些A股上市公司被新纳入

中国制造商在苹果供应链中的重要性日益增加。

近日,苹果公司发布了2021年度《供应商责任进展报告》,同时披露了2020年主要供应商名单。目前,在前200名供应商里,中国大陆厂商共有96家,占比近半,主要聚集在精密组件及材料供应模块上。

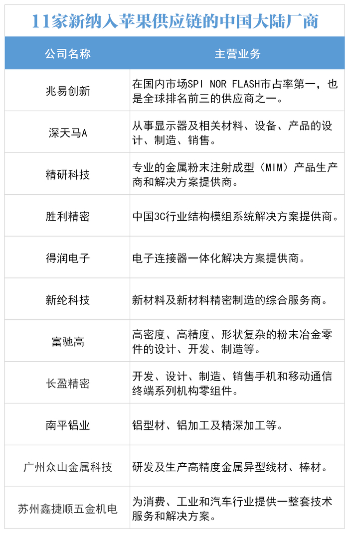
其中,中国大陆有11家厂商被新纳入苹果产业链,是所有国家和地区中最多的。财信证券认为,苹果手机产业链仍然维持高景气度,建议关注相关公司。

7家A股上市公司进入苹果供应链

具体来看,新纳入的11家中,包括A股上市公司胜利精密深天马A精研科技、得润电子、兆易创新长盈精密、新纶科技。而广东朝阳电子、吉林利源精制等遭移除。此外,在苹果2020年供应商名单中,领益智造名称变为了领益科技。

二级市场上,上述公司的股价表现活跃。胜利精密、新纶科技今日再涨停,精研科技涨10.74%,最终收涨2.68%;得润电子涨1.61%,兆易创新涨1.65%。

欧菲光被踢出2021年苹果供应链

值得注意的是,欧菲光虽然仍在2020年的苹果供应商名单当中,但在2021年的名单中则已被移除。

今年3月,苹果终止了与欧菲光及其子公司的采购关系。欧菲光3月16日公告称,收到“境外特定客户”的通知,特定客户计划终止与公司及其子公司的采购关系,后续公司将不再从特定客户取得现有业务订单。

随后,欧菲光将旗下广州得尔塔影像技术有限公司100%股权以及江西晶润光学有限公司拥有的相关设备出售给闻泰科技。5月31日,欧菲光称,向闻泰科技出售子公司股权及资产的交易已完成交割。

业绩方面,今年一季度,欧菲光实现营收73.66亿元,同比下降24.57%;归属于上市公司股东的净利润为7720万元,同比下降45.18%。

二级市场上,截至6月2日,欧菲光报8.87元/股,跌2.63%,总市值239亿元。过去一年,其股价从高点23元左右跌至如今徘徊在8元附近,累计跌幅达59.8%。

中信证券认为,欧菲光是国内消费电子光学模组龙头,剥离向境外大客户供应的镜头模组业务后将进一步聚焦光学主业。未来随着多摄、3D sensing、屏下指纹等光学创新延续,预计公司业绩将回暖。

加载中...