新浪财经

专家:我们正在见证的 绝非贸易争端这么简单

观察者网

关注

原标题:熊节:我们正在见证的,绝非贸易争端这么简单

【文/观察者网专栏作者 熊节】

熊节 四川质量发展研究院高级研究员、数字化转型专家

这段时间以来,美西方国家“里应外合”炒作中国新疆问题,从新疆棉花到新疆光伏,制裁、抵制招术频出,相关事件仍在发酵中。随着事态的推进和相关信息的不断曝光,一场美国精心策划、蓄谋已久的针对新疆的混合战争逐渐浮现出全貌。我们正在亲眼见证的绝非简单的贸易争端,而是新时代背景下新形态的战争。

什么是混合战争

二战结束以来,随着核武时代的来临,大国间首次出现“核恐怖平衡”。在此背景下,战争的对象和形态均发生了重大变化。作为当今世界最好战的国家,美国越来越多采取了除热战之外的“混合战争”(Hybrid War)的方式,通过信息、经贸、金融、外交、政治、文化的全方位施压,制造“受控的混乱”,借此干涉主权国家内政,破坏主权国家独立自主基础,甚至推翻主权国家合法政权,为美国金融资本的全面入侵扫清障碍[1]。

据智库机构“三大洲社会研究所”的归纳总结,美国在过去十多年中发展完善的混合战争体系包含4个最重要的组成部分[2]:

首先是宣传战争。

早在1989年,“第四代战争”理论的创始人之一威廉·林德(William Lind)就认为,“电视新闻会成为比武装力量更强大的武器”。西方主流媒体通过控制议程、精心设计讲述手法,在全球舆论空间塑造了“美国及其盟友所说皆为真、‘流氓国家’所说皆为假”的固有印象。

尤其是人权议题,尽管美国自身在保护有色族群基本权益、保护人民大众疫情期间生命权等最基本的人权问题上表现糟糕,并不妨碍美国继续运用新闻媒体和诸如“人权观察”等非政府组织(后者与美国政府之间常年保持着人才交换的“旋转门”)抹黑其他国家人权状况。

进入移动互联网时代后,宣传战争理论得到了更进一步的完善。在针对巴西、委内瑞拉等国展开的宣传战争中,精心编造的信息通过三级传播的网络逐渐渗透到普罗大众[3]:

· 首先由跨国垄断性大型媒体制作并讲述美国政治力量和大企业需要的故事;

· 然后借助精准投放算法,通过社交网络将这些故事以定制的方式和调性定向投放到去中心的若干“兴趣组”,其中都是已经被人工智能算法识别为倾向于相信美国故事、且有一定社会影响力的个体;

· 随后这些故事会经由“兴趣组”成员个人的社交网络(例如WhatsApp、FacebookTwitter等)以更私人的形式传播出去,进一步增加其在民间的生命力。

——这种以“都市传说”形式广泛流传的信息像病毒一样传播,被攻击一方很难与其对抗,即使阻断一两个传播源也无法阻止信息的传播过程。

紧随其后的是外交战争。

美国会在外交场合使用他们自己编造、自己传播的故事攻击对方,削弱对方政权合法性。美国的盟友及其操纵的非政府组织(NGO)也会不断渲染这些故事,并以此为借口将目标国从国际多边组织排除在外。

例如美国1962年将古巴排除出美洲国家组织(OAS),然而是美国于1961年在猪湾武装入侵了古巴,按照OAS宪章理应是美国被排除出该组织。诸如驱逐外交官、在联合国制造孤立等手法,都是外交战争中常见的伎俩。

经济战争是混合战争的重要组成部分。

美国运用其在国际贸易和金融领域的垄断霸权,打击目标国的经济,对目标国正常的发展造成阻碍,损害该国普通民众正常的生产生活。

在对委内瑞拉的经济战争中,美国限制委内瑞拉开展国际贸易,切断该国供应链融资渠道,禁止任何企业与该国产生商业联系,造成委国内严重物资短缺、物价飞涨。委内瑞拉的债券与基金被华尔街和伦敦的金融市场冻结,甚至该国的黄金储备也被英格兰银行非法扣留。SWIFT体系和国际金融市场本应促进国际间经济交流,却被美国用作攻击主权国家的武器。

当目标国内充斥恶意抹黑现状的信息、在国际上“被世界孤立”、人民生活每况愈下,混合战争就会进入最后也是最关键的环节:政治战争。

美国资助的“反对派”会利用西方媒体编造的负面故事攻击国家政权合法性,营造对整个国家政治体制的置疑。经济上的困境也会被描绘为政治体制和政府的失败,而非经济战争的结果。在选举制国家,声称选举流程舞弊、候选政治领袖贪污腐败,也是常见的攻击手法。巴西前任总统卢拉就是因此失去参选总统的权利,直到最近才由巴西最高法院裁定针对他的判决无效[4]。

目标国内对政治体制和政权合法性的怀疑积累到一定程度时,美国就会策动在目标国的“颜色革命”。美国国防部2010年11月发布的《特种部队非常规战争手册》(文档编号TC 18-01)[5]中详细阐述了如何识别目标国内的“反对派”、如何组织培训抗议行动、如何将和平的游行抗议升级为暴乱甚至武装叛乱。在美国垄断企业和情报机构共同控制的互联网社交媒体平台上,警察维持秩序的行动会被抹黑为威权甚至屠杀,继而成为更进一步“人权干预”(也即是公开的军事入侵)的借口。

针对新疆的混合战争

2018年8月,前美国国务卿鲍威尔的办公室主任、前陆军上校劳伦斯·威尔克森(Lawrence Wilkerson)在罗恩·保罗和平与繁荣研究所发表演讲时毫不掩饰地明言,美军入侵阿富汗并长期驻军的重要战略目的就是遏制“一带一路”倡议、在新疆制造民族分裂和社会动荡[6]。近期发酵的“新疆棉花事件”并非孤立的经贸事件,而是美国长期布局、精心谋划的针对新疆的混合战争的一部分。借助上述的混合战争体系框架,我们能够更清晰地看到这场混合战争是如何运作的。

宣传战争。以所谓“中国问题研究专家”郑国恩(Adrian Zenz)为代表的一批海外“学者”长期炮制涉疆谎言,不惜篡改统计数据、捏造信息,编造出在疆维族群众人权受侵害的虚假故事[7]。随后这些故事又被BBC等西方媒体大肆传播,BBC更是基于极少、极不可靠的素材,强行添加“阴间滤镜”,制造抹黑中国的负面舆论氛围[8]。

外交战争。基于这些编造的宣传材料,美国及其盟友在外交战线上对中国进行无端指责。最近,欧盟和英国对4名中国政府官员和新疆生产建设兵团公安局单边实施资产冻结和旅行禁令[9],美国国务卿布林肯在安克雷奇会谈中指责中国在新疆的行动“威胁到维持全球稳定的基于规则的秩序”[10]。这些外交战争手法的阴险之处在于:美国及其盟友用子虚乌有的“中国问题”强行要求中国“剖腹验粉”,不论外交争端结果如何,都能毫无成本地伤害中国的国际形象。

经济战争。当宣传战争和外交战争的氛围营造到位,披着“非官方行业组织”外衣的“良好棉花发展协会”(BCI)粉墨登场,单方面制造技术性贸易壁垒,试图打击我国整条纺织产业链。

BCI认证的对象并不是H&M品牌,而是它上游的整条供应链

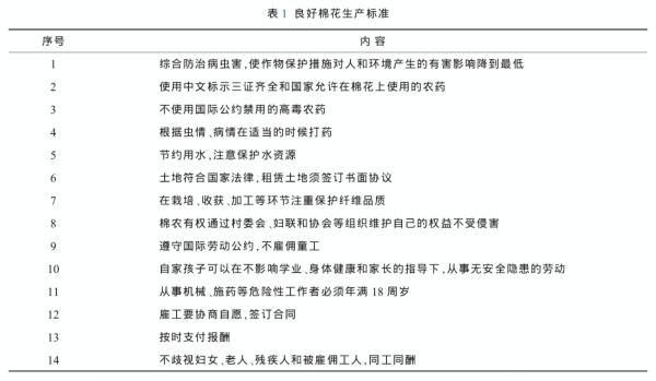
从纸面上看,BCI颁布的“良好棉花生产标准”对棉花生产者和棉纺企业提出的规范要求都是合情合理的正当要求。通过BCI认证的新疆棉企也指出,BCI强调的“体面劳动”原则没有什么特殊之处,“就是我们国家《劳动法》里规定的那些”,多年来审核认证也没有遇到任何问题[11]。

BCI颁布的“良好棉花生产标准”[12]

然而近期BCI在没有任何证据、从未在新疆发现一例有关强迫劳动事件的情况下[13],单方面莫须有地指责新疆地区存在“强制劳动”和其他“侵犯人权”的现象,一刀切地吊销或拒绝了新疆地区企业的BCI认证。作为纺织产品生产和出口大国,中国纺织业出口总额愈3千亿美元,占世界纺织业出口总额1/3以上,出口额世界第一。以民族问题为借口、针对纺织产业链打经济战争牌,目标是在中国国内制造行业间、民族间、地域间的分歧割裂,试图引发部分利益受损的人群的政治反对意见。

政治战争。正如威尔克森坦承的,美军入侵并驻扎阿富汗的主要动机之一就是在新疆煽动“颜色革命”。克林顿、小布什、奥巴马、戈尔等美国多位总统、副总统均曾接见过“东突”组织头目,向他们表示支持。美国前任国务卿蓬佩奥也曾在多个场合与所谓的新疆“受打压人士”会面。美国不仅允许和支持“世维会”“美国维吾尔协会”“东突流亡政府”等新疆分裂组织在美国建立基地,并为其在美国开展活动大开方便之门,而且通过美国国家民主基金会等非政府组织为这些分裂组织提供资金及人员培训支持[14]。这些政治战争手段确实也在一段时间对新疆的稳定造成了明显的影响。

小结

自冷战以来,美国已经把“战争”的范畴延展到了宣传、外交、经济、政治等各个维度,形成了一套全面且系统的混合战争体系。进入新千年后,在全球化、互联网的支撑下,这套混合战争体系被美国运用得日益纯熟,针对伊朗、委内瑞拉等国都取得了显著的成效。自从入侵并驻扎阿富汗以后,美国就已开始全面布局针对新疆的混合战争。我们最近感受到的针对新疆的各种外界压力不是独立离散的事件,而是同一场混合战争中的多个战场。从更宏观的视角来认知这场混合战争,方能看清其全貌、并有效应对。

加载中...