新浪财经

2021年中国智能汽车行业市场现状与发展前景分析 2025年智能汽车数量将达2800万辆

前瞻产业研究院

关注

原标题:2021年中国智能汽车行业市场现状与发展前景分析 2025年智能汽车数量将达2800万辆 来源:前瞻产业研究院

当前汽车产业发展成熟,电动化、网联化、智能化已成汽车产业的发展潮流和趋势,我国正加快推动智能网联汽车发展。国家多次出台配套政策标准推动行业发展,当前中国智能汽车数量超千万辆;推动智能汽车发展需要提升智能道路基础设施水平,试点城市先行发展发挥领头作用。

随着智能网联技术的快速发展,智能汽车领域正成为新一轮科技革命和产业革命的战略高地,我国智能汽车行业迎来了发展的黄金期,预计2025年中国智能汽车数量有望达2800万辆。

当前汽车产业发展成熟,电动化、网联化、智能化已成汽车产业的发展潮流和趋势,我国正加快推动智能网联汽车发展。根据发改委于2020年2月发布的《智能汽车创新发展战略》,智能汽车是指通过搭载先进传感器等装置,运用人工智能等新技术,具有自动驾驶功能,逐步成为智能移动空间和应用终端的新一代汽车,智能汽车通常又称为智能网联汽车、自动驾驶汽车等。

整体而言,智能汽车是集中运用了计算机、现代传感、信息融合、通讯、人工智能及自动控制等技术,将环境感知、规划决策、多等级辅助驾驶等功能于一体的综合系统,是典型的高新技术综合体。当前我国智能网联汽车处于协同式智能交通与自动驾驶阶段;到2025年之后将处于智慧出行阶段。

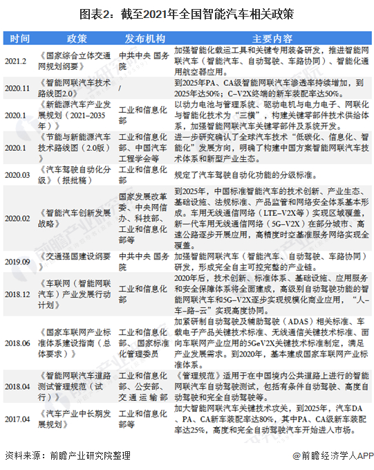
国家多次出台配套政策标准推动行业发展

智能汽车是汽车领域的重要发展方向,在此背景下,国家也多次出台配套政策标准推动行业发展。2021年2月,《国家综合立体交通网规划纲要》指出将加强智能化载运工具和关键专用装备研发,推进智能网联汽车(智能汽车、自动驾驶、车路协同)、智能化通用航空器应用。

《智能网联汽车技术路线图2.0》指出到2025年PA、CA级智能网联汽车渗透率持续增加,到2025年达50%;C-V2X终端的新车装配率达50%。工信部表示下一步将加快构建形成综合统一、科学合理、协调配套的国家车联网产业标准体系。

中国智能汽车数量超千万辆

对于当前我国智能汽车发展情况,根据中国汽车工业协会统计,2020年,汽车销量为2531.1万辆,同比下降1.78%。根据国家工业信息安全发展研究中心,随着智能网联新车型的加速投放市场及潜在消费者对于智能网联认可度的提升,智能网联新车市场渗透率还将进一步提升,2020年渗透率将达到51.6%,经过测算,到2020年,中国智能网联汽车数量超千万辆,约为1306万辆。目前,中国智能网联汽车产业正处于加速发阶段。

试点城市先行发展发挥领头作用

推动智能汽车发展需要提升智能道路基础设施水平,2021年4月,住房和城乡建设部、工业和信息化部确定北京、上海、广州、武汉、长沙、无锡等6个城市为智慧城市基础设施与智能网联汽车协同发展第一批试点城市,发挥领头作用,推进引领全国的智能汽车示范应用和试点运营。

北京市出台《北京市智能汽车基础地图应用试点暂行规定》、《北京市智能汽车基础地图应用试点申请指南》等政策,规范智能汽车发展;上海市出台的《上海市国民经济和社会发展第十四个五年规划和二〇三五年远景目标纲要》指出打造国家智能汽车创新发展平台,实现自动驾驶特定场景商业化运营试点。

预计2025年中国智能汽车数量有望达2800万辆

随着智能网联技术的快速发展,智能汽车领域正成为新一轮科技革命和产业革命的战略高地,我国智能汽车行业迎来了发展的黄金期,车联网汽车的数量不断增加。据国家发改委预计,2025年中国的智能汽车渗透率达82%,数量将达到2800万辆。2030年将达到95%,约为3800万辆。

中国汽车工业协会预测,中国将在2020至2025年间实现低速驾驶和停车场景下的自动驾驶;2025至2030年间实现更多复杂场景下的自动驾驶。2035年中国智能汽车产业规模将超过2000亿美元,由此,中国将成为世界第一大智能汽车市场。

更多数据请参考前瞻产业研究院发布的《中国智能汽车行业发展研究与投资前景分析报告》,同时前瞻产业研究院提供产业大数据、产业规划、产业申报、产业园区规划、产业招商引资、IPO募投可研等解决方案。

更多深度行业分析尽在【前瞻经济学人APP】,还可以与500+经济学家/资深行业研究员交流互动。

加载中...