新浪财经

高抽成激怒司机:客户付154元,只收到95元!滴滴深夜回应

新浪财经综合

关注

来源:经济参考报

“乘客付款154元,司机收款95元……”,抽成59元,抽成比例近40%。近期,公众对于滴滴“抽成过高”、“抽成规则不透明”等问题提出质疑,引发热议。

有消息称,网约车平台抽成比例能达到25%甚至更高,而司机和乘客对每一单的抽成比例、计算方式毫不知情。 

对此,滴滴深夜予以回应。

滴滴深夜回应“抽成过高”质疑

5月7日晚,对于近期引发的网约车“抽成”争议,滴滴给出了回应。

滴滴表明态度称,“我们关注到司机师傅、媒体、自媒体通过个别账单对比、司机采访等方式关注报道‘抽成’等问题,感谢社会公众的监督和批评。”

滴滴回应的全文内容比较长,基金君梳理了以下五大重点。

1、 抽成高于30%的订单占2.7%

2020年,滴滴网约车司机收入占乘客应付总额的79.1%。剩下20.9%中,10.9%为乘客补贴优惠,6.9%为企业经营成本(技术研发、服务器、安全保障、客服、人力、线下运营等)及纳税和支付手续费等,3.1%为网约车业务净利润。

同时滴滴发现,确实存在一部分司机收入占比较低的订单,如顺路单;其中,抽成高于30%的订单占总订单的2.7%。

类似极端情况下的订单虽然占比不高,但是确实给司机师傅造成了困扰,比较容易被传播,让大家以为滴滴的抽成都高于30%。滴滴在陆续排查出现极端订单的原因,尽全力避免极端情况的出现。

2、 司机收入占乘客应付车费的比例不一致

当某一订单成功匹配后,司机和乘客根据单独的计价规则分别计算车费。

滴滴表示,由于受不同城市、订单距离长短、时间长短、路况拥堵等因素影响,司机收入占乘客应付车费的比例也不一致。

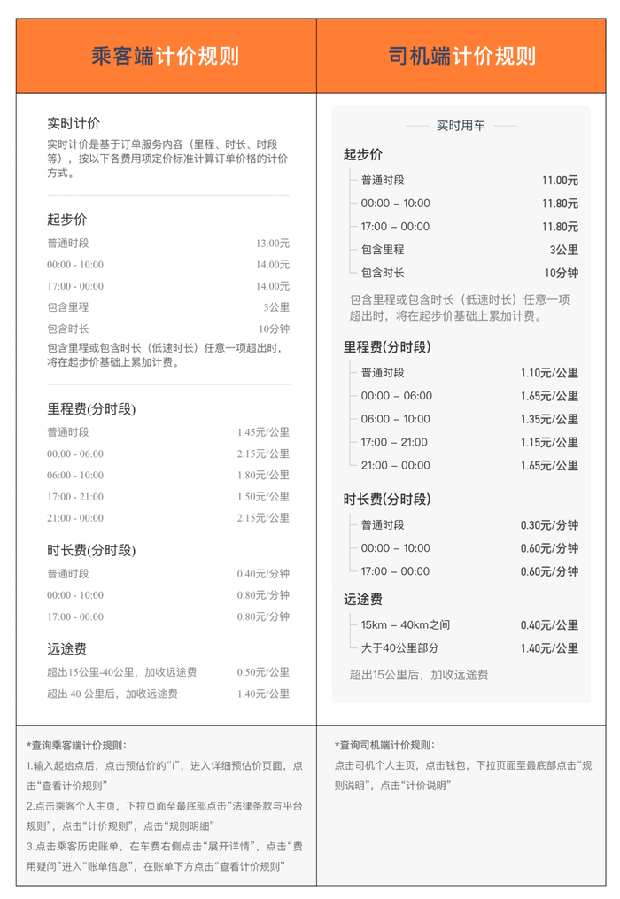
乘客端和司机端计价规则(北京快车)

3、 司机的具体收入=司机分成+司机补贴

滴滴如何具体计算司机的收入?滴滴给出了一个公式:司机的具体收入=司机分成+司机补贴。

滴滴快车司机赵师傅5月5日的收入(流水)明细

其中,司机分成包含每笔订单的基础收入、其他收入(乘客支付的动态调价、调度费、感谢费、取消费、春节服务费等全额给司机,平台支付的空驶补偿等);

司机补贴则包含平台发放冲单奖、早晚高峰奖、节日补贴等(司机当天补贴一般是第二天统一到账)。

滴滴解释道,网络上出现过多种计算司机收入占比的方式,近期个别司机反馈及媒体报道“抽成高”,普遍是按照方式1或方式3计算。

网络上常见的几种司机收入计算方式

4、直接降低“抽成”或失去供需调节的弹性

有司机在意见征集中质疑,为何滴滴收了“高抽成”之后再补贴司机和乘客,是一种“大费周章”的二次分配,直接降低“抽成”更加有效。

对此,滴滴回应称,为了激励司机在雨雪天气、早晚高峰、节假日出行高峰、需求旺盛的区域多出车接单,平台会通过补贴激励司机多劳多得、优劳优得。

如果完全按照“平均主义”,那意味着失去供需调节的弹性,高峰期和热点区域可能会更难打到车。

此外,滴滴还称,为了平衡供需,让乘客更快打到车、车费更便宜并享受更好的服务,让司机在提供更好服务的同时收入稳定提升,同时,滴滴平台也能进一步提升服务加强管理,保障司乘安全,让乘客体验更好,给司机更多保障,努力实现司机、乘客、平台三方正循环。

5、已成立司机委员会

滴滴表示,司机师傅们和平台互相依靠,唇齿相依。我们也清醒的认识到,厚道赚钱,取之有度,才能让生态健康可持续。

为此,滴滴成立了司机委员会,不断探索司机劳动权益保障,进一步推动司机收入稳定透明,提升平台规则的公平合理性,让司机更有获得感,更有保障,更放心地为乘客提供出行服务。

2021年4月21日,滴滴成立司机委员会以来,滴滴收到了2000多条司机师傅实名反馈的意见和建议。

滴滴在回应中承诺将持续推进平台收费定价公开透明,司机委员会也将持续征集司机意见并公示进展。

滴滴身陷平台“高抽成”质疑

近一段时间,滴滴因为“高抽成”等问题备受舆论质疑。

据新华社记者调查,多位网约车司机表示,最近平台对司机的抽成比例明显越来越高,少则20%至25%,经常会在35%左右,最高甚至达到50%的超高比例,这意味着乘客付款的一半都归平台所有。

这里的“抽成”指的是平台服务费,即乘客实付车费和司机实收车费之间的差额。随着平台服务费比例占比提高,就有可能出现司机跑的单越来越多,但赚的却越来越少的情况。

由于平台抽成并不是固定数字和比例,账目也不是十分清晰透明,司机在日常接单时并不清楚其中的具体抽成规则和比例是如何制定的。

有滴滴司机实拍视频质问滴滴,为什么特惠一口价订单,乘客付款154元,司机到手95元,抽成38.4%,视频获得高达15万的点赞数,引发热议。

还有一则视频显示,滴滴司机给滴滴客服打电话,询问乘客付款100元,司机到手65元,平台抽成比例到底多少,客服回答“抽成比例无法查询,非常抱歉,领导也没权限,也查询不了,非常抱歉。”

事实上,早在2019年4月份,在滴滴上线的“有问必答”栏目中,滴滴相关高管曾表示,在2018年的第四季度,滴滴对司机的平均抽成是19%。

不过,证实网约车司机的实际抽成高于这一比例的相关报道从来没有间断过。

早在2019年,有关部门就发文要求网约车平台企业主动公开定价机制,保持加价标准合理且相对稳定。

有评论人士称,虽然有平台解释过定价机制,也就抽成问题向公众做出过解释,但仍然不甚明晰,仍然有进一步明确的空间。至少目前来看,司机和乘客对每一单的抽成比例、计算方式并不清楚。

合理的抽成比例到底该是多少?

据报道,Uber曾在2016年宣布在美国市场已经实现了盈利,当时的平均提成比例为25%,但大多数收入都被营销宣传、客户支持和软件开发等开支抵消了。综合国内情况来看,多家平台的提成比例,在20%上下浮动。

乘客仍被大数据杀熟?

除了司机收入、计费价格不透明外,用户的隐私也在平台算法或规则的“掩护”下被暗自侵害。

日前,滴滴还因“大数据杀熟“引发了社会讨论。“iOS端打车比安卓贵”、“勾选全部车型,最贵的接单”、“派遣超远距离的车接单,乘客要等54分钟”……

就在4月27号,有网友表示,和朋友一起打的,12公里路程,两手机相差8元,所以怀疑滴滴大数据杀熟。随后用户联系了滴滴客服,也没有得到满意答复。

此前,复旦大学管理学院副教授孙金云带着团队20几个人在北京、上海、深圳、成都、重庆等5个城市“专门做了实地调查,打车800多次,花费50000多元。”最后得出结论:使用越贵的手机,打的车可能越贵。

同时,孙金云团队的研究数据显示,iPhone手机用户平均只能获得2.07元的优惠,显著低于非iPhone用户的4.12元。

另据贵州省的周先生反映,他和朋友一同打滴滴,同样的终点起点,12公里的路程,两人订单相差8元,怀疑滴滴出行有杀熟行为。

这种杀熟行为表现在,滴滴平台通过海量的用户数据锁定用户的性格、薪资、喜好等个人属性。

通过一系列的分析,判断出乘客现在要去做什么,意愿的强烈程度如何,愿意花多少钱去做。最后根据分析给乘客展示一个更高的价格,以此赚取更多的利润。

而在此前,滴滴CTO表示,从未有过大数据杀熟,并表示多验证几次就可以证实是谣言。

早在2018年,针对滴滴大数据杀熟的质疑,滴滴总裁柳青在微博做出澄清,据其解释,滴滴是实时根据动态路况预测预估价的,即便起终点一样,预估价也会存在差异。

柳青表示,因为路况是动态变化的,前一秒和后一秒都可能发生很大变化。为了给乘客尽可能准确的预估参考价,滴滴是实时根据动态路况预测预估价的,即便起终点一样,预估价也会存在差异。

并且,两个用户的预估路径规划可能不同,对经常打某一路线的用户会用他平时常用的路径缺省值,没走过这个路线的用户系统会推荐最优方案。

监管部门督促网约车平台公开定价机制

值得一提的是,我国网约车已经形成一个庞大的市场。

据天眼查数据显示,我国目前有超过2,000家从事网约车相关业务的企业。其中,57%的网约车相关企业成立于5年之内。

网约车相关企业数量自2014年开始增加,2016-2018年间迅猛增长,其中,2017年增长超过450家相关企业,为历史最高。

从地区分布来看,广东的网约车相关企业数量最多,有超过430家,占比20%,其次是北京,有超过300家,占比15%。上海则有近290家相关企业,位居第三位。

快速发展背后,网约车市场也出现一些问题。

2020年四季度,上海市共受理有关网约车平台各类诉求3749件,环比上升5.58%。其中“多收费”投诉567件,占网约车投诉总量的21.32%,投诉主要反映网约车行驶绕道、随意加价,同样行程价格不一以及重复收费等。

这些数据在将网约车平台订单计费问题推向民众视野的同时,也引起了管理部门的注意。

2021年,国家部门释放的提高行业透明度的信号有增无减。

在2月份的例行新闻发布会上,交通部表示,将配合市场监管部门加强对网约车计程计时和价格行为的监督管理,督促各网约车平台公司落实好公开平台定价机制和动态加价机制有关规定,调整价格机制至少提前7日向社会公布,接受社会公众监督。

今年3月25日,国家发改委、交通运输部等28部门联合印发《加快培育新型消费实施方案》,就网约车相关问题提出了对应举措,包括引导平台合理化抽成等问题。

4月29日,交通运输部新闻发言人在例行发布会上表示,将督促网约车平台公司公开定价机制,保障消费者合法权益。

加快网约车合规发展,统筹用好数字监管、信用监管、执法检查、行政约谈、通报警示等各种监管手段,切实拿出管用的实招和硬招,督促企业加快整改,提升网约车合规水平。

同时,交通运输部称,今年将促进新老业态融合发展,持续深化出租汽车改革,加快推动巡游车的转型升级,增强巡游车运价的时效性和灵活性,督促网约车平台公司公开定价机制,保障消费者合法权益。

有观点认为,虽然目前尚未出台详细具体的、对网约车平台公司具有强大约束效力的文件,但随着各部门的推进,相关文件的出台、监管机制的建立也只是时间问题。

加载中...