新浪财经

2021年中国云数据中心行业发展现状与市场规模分析 云计算厂商加码投入建设

前瞻产业研究院

关注

原标题:2021年中国云数据中心行业发展现状与市场规模分析 云计算厂商加码投入建设 来源:前瞻产业研究院

云计算数据中心是一种基于云计算架构的,计算、存储及网络资源松耦合,完全虚拟化各种IT设备、模块化程度较高、自动化程度较高、具备较高绿色节能程度的新型数据中心。

近年来,我国云计算产业迅速发展,传统企业上云是数据中心业务增长的动因之一。在此背景下,云计算数据中心建设迎来良好发展机遇,市场规模达到925亿元,云计算厂商敏锐地感受到新基建带来的机遇,陆续宣布加码投入数据中心建设。

云计算产业高速增长,云计算业务在IDC业务中占比27.5%

在我国,云计算市场从最初的十几亿增长至目前的千亿规模,行业发展迅速。据中国信息通信研究院披露的数据显示,2017-2019年期间,我国云计算行业的市场规模增速均在30%以上,呈高速增长态势。2019年,我国云计算市场规模达1334亿元,同比增长38.6%。

未来,受益于新基建的推进,云计算行业仍将迎来黄金发展期。根据中国信息通信研究院发布《2020年云计算发展白皮书》初步估算数据显示,2020年中国云计算市场规模约为1782亿元。

随着国家政策逐步推进企业上云,部分中小企业及政府加大对云服务采购力度,拉升云计算收入规模,扩大云计算业务比例。从互联网数据中心(IDC)市场结构来看,2019年,托管业务仍是中国IDC业务市场业务结构最大组成部分,占比达到40%,相比2018年下降0.2个百分点;云计算业务比例仅次于托管业务,达到27.5%,相比2018年增长1.6个百分点。

云数据中心优势明显,市场规模增长

云计算数据中心具有以下特点:1)一般与大规模数据中心相伴,因此细节的优化意义重大。2)将软硬件资源全部抽象为服务,灵活、弹性、可扩展。3)加速了基础设施的技术演进。与传统数据中心相比较,云计算数据中心主要有如下优势:

云计算数据中心是指可适应云计算的数据中心,通过软件定义数据中心,并对外提供弹性服务。因为狭义的IDC产业只出租到机柜层级,而服务器和存储由客户自己提供,因此云计算数据中心和传统互联网数据中心的差异主要体现在网络设备和网络架构上。2019年中国云数据中心市场规模达到925亿元,比2018年同期增长17.8%。

云计算厂商加码建设数据中心,云数据中心前景良好

云计算laaS是数据中心下游客户,云计算的高速发展,致使数据中心的需求量和上架率都大幅提升,机柜租金也稳中有升。目前互联网客户(含云计算厂商)仍为数据中心主要客户群体,占60%以上份额。

根据中国数据产业发展联盟数据显示,云计算厂商在互联网数据中心下游客户占比超过37%。据上市公司万国数据的年报信息中显示,在下游客户结构中,以阿里云、腾讯云为代表的云计算企业占据了极大的份额。因此,未来的云计算产业将对IDC的发展产生重要影响。

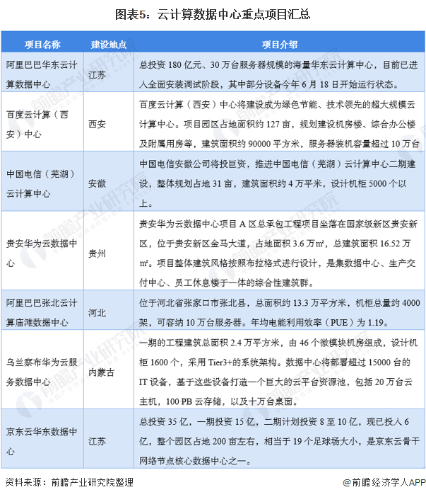
据前瞻不完全汇总,近年来云计算数据中心重点项目如下:

更多数据来请参考前瞻产业研究院《中国数据中心行业市场需求与投资战略规划分析报告》,同时前瞻产业研究院提供产业大数据、产业规划、产业申报、产业园区规划、产业招商引资、IPO募投可研等解决方案。

更多深度行业分析尽在【前瞻经济学人APP】,还可以与500+经济学家/资深行业研究员交流互动。

加载中...