新浪财经

深房理被查一个月,“杀猪盘”现降价房源,降幅60-200万

华夏时报

关注

原标题:深房理被查一个月,“杀猪盘”现降价房源,降幅60-200万

本报(chinatimes.net.cn)记者张慧敏 李未来 深圳报道

距离“深房理”被调查近一个月,那些“深房理杀猪盘”怎么样了?近日,《华夏时报》记者以买房人的身份走访深圳前海片区了解到,中海阳光玫瑰园有三房降价100-200万元、花样年花郡有两房降价60万元左右。

值得注意的是,今年2月以来,深圳市开始建立二手住房成交参考价格发布机制,这在很大程度上影响了二手房的交易。据深圳市住房和建设局数据,3月全市二手商品住宅成交6789套,较2020年同期减少15.22%。

房价涨幅近30%

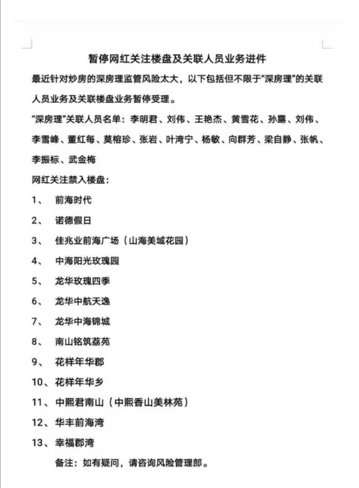
“深房理”因为涉嫌炒房被相关部门调查后,一份名为《暂停网红关注楼盘及关联人员业务进件》的文件在网络上流传。上述文件内容显示,最近针对炒房的“深房理”监管风险太大,“深房理”关联人员业务及关联楼盘业务暂停受理。其中,网红关注禁入楼盘包括前海时代、诺德假日、佳兆业前海广场、中海阳光玫瑰园、龙华玫瑰四季、龙华中航天逸、龙华中海锦城、南山铭筑荔苑、花样年花郡、花样年花乡、中熙君南山、华丰前海湾、幸福郡湾。

宝安中心片区的置业顾问马先生对《华夏时报》记者表示,上述楼盘并没有禁卖,目前仍然可以交易,只是首付来源和流水的审核会更加严格。

目前“深房理”微博和举报者“深房理装修队003”的微博都已停止更新,“深房理”微信小程序“房理”已进入自主注销冻结期,功能无法使用。

过去一年深圳楼市异常火热。国家统计局数据显示,从2020年4月以来,深圳二手房价格的同比涨幅一直维持在10%以上左右。而上述“深房理杀猪盘”的价格涨幅明显高于深圳整体涨幅,也明显高于其所在片区的涨幅。

安居客数据显示,2020年2月,中海阳光玫瑰园的挂牌均价为9.59万元/平,2021年3月上涨至14.41万元/平,上涨幅度为50.26%;而2020年2月,中海阳光玫瑰园所在的前海片区均价为8.38万元/平,2021年3月上涨至11.76万元/平,前海片区的涨幅为40.33%。

中海阳光玫瑰园的开发商是中海地产,针对该楼盘被炒房客“围猎”对其品牌价值等方面的影响,《华夏时报》记者给中海地产发去了采访提纲,截至发稿,未收到回复。

花样年花郡片区的置业顾问表示,2020年初,58平米的户型挂牌总价为530-550万,现在,该户型的挂牌总价为800-820万,年度涨幅超过40%。而该片区的中介告诉《华夏时报》记者,宝安中心片区去年的涨幅在20%左右。

花样年花郡的开发商是花样年集团,花样年集团的工作人员对《华夏时报》记者表示,上述楼盘是二手盘,已经出售达10年之久,对公司品牌和新房销售都不会造成影响。此外,花样年的新盘销售都是在政府相关部门和银行的监管下合法合规进行。

被围猎的前海

“为什么在众多的楼盘中,深房理挑这几个楼盘来炒?这几个楼盘肯定有其自身的优势和潜力。”前海片区的中介李先生对《华夏时报》记者表示。

《华夏时报》记者了解到,中海阳光玫瑰园和花样年花郡两个小区的刚需户型都较多。“一房和二房的交易都非常好,居住投资都比较合适。”宝安中心的中介马先生对《华夏时报》记者表示。

与前海合作区仅一路之隔的住宅大多都是别墅和大户型,而中海阳光玫瑰园主打48平、53平、69平、72平的刚需户型;花样年花郡和花样年花乡是宝安中心片区唯一的小户型小区。记者走访该小区时发现,小区某栋住宅的格局是3梯15户,每套房屋的面积都在50平米左右,密度相对较大。

此外,网红盘不得不提前海时代和诺德假日。《华夏时报》记者从前海片区的中介处了解到,买诺德假日的有6成是投资客,因为诺德假日的社区大,绿化较多,是荔林小学的学区房,而荔林小学的知名度比阳光玫瑰园所在的荔湾小学高,而且诺德假日与荔林小学仅一路之隔。目前诺德假日的小户型均价在17万/平左右。

前海片区的中介李先生对《华夏时报》记者表示,前海合作区内的住宅较少,前海时代是前海合作区内唯一可以交易的住宅。2020年4月,前海时代的均价在13万/平左右,现在的均价18万/平左右。此前江苏魏静在深圳炒房资金链断裂事件,所涉楼盘就是前海时代。

前海合作区指的是前海深港现代服务业合作区,被称为“特区中的特区”、整个珠三角的“曼哈顿”。按照规划,前海未来将重点发展高端服务业和总部经济,是深化深港合作以及推进国际合作的核心功能区,2010年规划以来,这里的建设就如火如荼,如今,这里的写字楼高耸入云。

有“杀猪盘”降价60-200万

值得注意的是,《华夏时报》记者在走访过程中了解到,阳光玫瑰园和花样年花郡存在降价的情况。

前海片区的中介对《华夏时报》记者表示,中海阳光玫瑰园小户型降价的情况比较少,有三房的房源降价100-200万。

置业顾问马先生告诉《华夏时报》记者,“深房理”被调查的事情对花样年花郡的房价影响不大,因为业主大多有两套房,不缺钱,所以不会降价卖。但他又向记者表示,花样年花郡有一套两房的房源,因为业主急着出国,准备降价60万元,以708万的价格出售。按照该房的面积53.45平计算,该房的单价为13.25万/平。

此前,公众号“樱桃看深圳”也表示,前海片区的成交量在年后开始降温,铭筑荔苑一套三房的房源降价两次,大概降价60万元,此外,该片区的另一个楼盘也有一次性降价120万的情况。

值得注意的是,今年2月以来,深圳市开始建立二手住房成交参考价格发布机制,这在很大程度上影响了二手房的交易。例如中海阳光玫瑰园一套48.38平米的房源,参考价为10.6万/平,共513万元,业主的报价为15.7万元/平,共760万元。若买家的首付比例为3成,能在银行贷款153.9万元,此外,还要加上政府参考价与业主报价之间的差价247万元。也就是说,该业主需要首付400万元左右。

据深圳市住房和建设局数据,3月全市二手商品住宅成交6789套,较2020年同期减少15.22%。

近期,在一手房打新困难,二手房被参考价格限制交易后,深圳的小产权房也火了。据央视报道,深圳市有两房的小产权房在去年卖120万,截至目前,(价格)已上涨了50%。深圳市房地产研究中心高级研究员李宇嘉表示,小产权房被炒热的原因在于“楼市调控高压,加杠杆被严厉控制,资金需要出口。”

加载中...