新浪财经

9只A股罕见一起披星戴帽 更有大牛股突遭停牌核查 百万股民懵了

中国基金报

关注
日k线图

日k线图

美联储决议会对市场有怎样的影响?光伏需求拐点来了吗?来新浪理财大学,听《交易日财经早报》今日解读。

原标题:深夜突发!退市警报拉响,9只A股罕见一起披星戴帽!更有暴涨300%大牛股突遭停牌核查,百万股民懵了!又见A股巨亏百亿 

又是不平静的夜,遭遇风险警示的,巨亏100多亿的,暴涨突然停牌核查的,千亿机场茅还在亏,都来了!

4月28日晚间,“科创板”第一妖股热景生物公告停牌核查,该股在最近13个交易日暴涨高达317%;戏称“保时泰”的*ST众泰巨亏108亿,被“踢出”果链的欧菲光也大亏。

ST亚星、ST明科、ST圣莱、ST游久、ST景谷华资实业大唐电信、华昌达、全新好等9只股票发布公告要遭退市风险警示戴帽*ST;董事长讲话后接连暴跌的上海机场,一季度继续亏,申通快递一季度也亏!

上述这些个股票,最新股东户数为103.7万户。

13天暴涨317%,交易所出手:

热景生物突停牌核查

连续5天20%涨停,13个交易日暴涨317%,有着科创板第一妖股之称的热景生物,突然停牌核查了。

上交所公告称,热景生物在4月13日-28日期间股价累计上涨272.22%,先后多次触及本所相关业务规则规定的异常波动及严重异常波动情形。本所已要求公司及时进行风险提示,并责成公司及其保荐人进行核查和披露核查公告。

热景生物公告,公司股票自 2021年 4 月 15 日至 2021 年 4 月 28 日收盘价累计涨幅较大,期间多次触及股票交易异常波动。因近期公司股价异常波动,为维护投资者利益,公司将就股票交易异常波动情况进行核查。

热景生物表示,敬请广大投资者理性投资、注意投资风险。

热景生物这波爆炒的起源,被认为是一季报业绩暴增超1000倍。此前公司发布一季报,净利润6.01亿元,暴增1172倍。

股民懵了:完了,最后一棒

在停牌之前最后一个交易日,4月28日热景生物还大涨14.35%,换手率14.87%,成交额还有13.2亿元,也就是当天还是有大量投资者买入,公司市值达134亿元。

刚刚买入,就遭停牌核查,对于不少网友来说,或许有点懵。有网友表示,完了,要吃大面了,最后一棒了。

交易数据:游资和散户买入较多

从交易所交易数据来看,近期热景生物的突然暴涨,在近期的暴涨当中,自然投资者为主的其他自然人、中小投资者买入金额高达80%甚至85%以上。如4月16日到4月28日的暴涨当中,自然人投资者合计买入8.32亿元,占前五大买入席位的比例超85%。

临床实验遭质疑被认为澄而不清

值得注意的是,热景生物的临床实验近期遭媒体质疑。而自新冠疫情以来,沈阳累计确诊病例103例,远低于热景生物所称的600例左右的临床试验病例数。正因如此,热景生物新冠抗原试剂临床试验真实性被质疑。

4月22日、4月23日,证券时报记者多次致电沈阳六院临床试验中心,对方以签署保密协议为由,没有提供热景生物是否在该医院做过新冠抗原试剂临床试验信息。新冠抗原试剂给热景生物带来了业绩的高增长,带动了公司股价暴涨,但临床试验真实性被怀疑带来了风险。

4月26日,热景生物发布了《澄清公告》,公司表示:临床试验真实、实验设计合理。新冠抗原试剂带来了热景生物去年4季度以来的业绩暴增,但公司《澄清公告》未就新冠抗原试剂临床试验不实问题澄清明白。

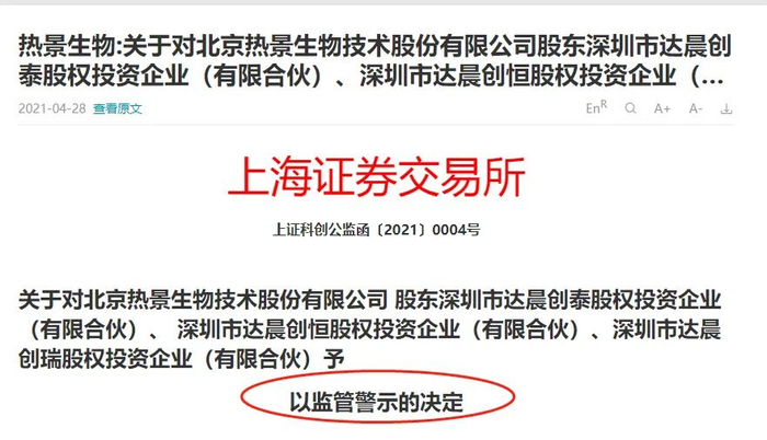
股东违规减持遭监管

近期热景生物暴涨,重要股东纷纷出手减持,甚至违规减持,遭监管出手警示了!

其中,达晨创泰、达晨创恒及达晨创瑞出现违规减持,2021年4月13日-15日,由于工作人员疏忽减持细则程序规定,达晨创泰、达晨创恒和达晨创瑞通过集中竞价交易减持所持有的公司股票1,368,978股,减持价格为69.64-100.28元/股,占公司总股本的2.20%。

上交所对违规股东予以监管警示。

*ST众泰连续2年每年巨亏100多亿元

欧菲光亏19亿

因为被认为山寨遭戏称“保时泰”的*ST众泰公告,2020年全年净亏损108亿元,上年同期亏损111.9亿元。今年一季度亏损2.55亿元,上年同期亏损4.17亿元。

连续2年暴亏之后,*ST众泰的净资产已经跌至负的46亿多,非常堪忧。

被苹果手机从产业链朋友圈踢出的欧菲光发布一季报,归母净利润7720.11万元,同比减少45.18%;营业收入73.66亿元,同比减少24.57%。

欧菲光还发布了2020年年报,净亏损19.45亿元,上年同期净利润5.1亿元,由盈转亏;营业收入483.5亿元,同比减少6.97%;基本每股收益-0.7216元。

也难怪该股去年7月以来,一路暴跌。

9只股票退市风险警示戴帽

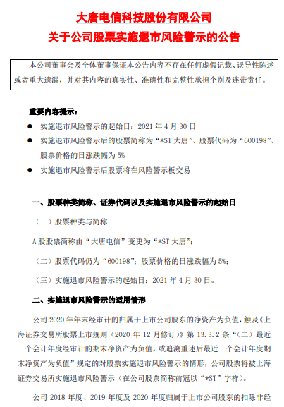
央企背景大唐电信也遭*ST

而在年报最后的日子,一批业绩惨淡的股票,在发布年报后遭遇退市风险警示*ST的待遇。最新又有9只股票,华昌达、全新好、ST亚星、ST景谷、ST明科、ST游久、ST圣莱、华资实业等,连央企系的大唐电信,也难逃*ST的命运。

其中,华昌达公告,因2020

年度审计报告显示公司 2020 年度期末净资产为-31,286.97 万元,触及《创业板股票上市规则(2020年12月修订)》第 10.3.1 条规定的“最近一个会计年度经

审计的期末净资产为负值”的退市风险警示情形。2020 年年度报告披露后,公司股票于2021年4月29日停牌一天,自2021 年4月30日起被深交所实施“退市风险警示”处理,股票简称由“华昌达”变更为“*ST 华昌”。

全新好公告,公司 2020 年度经审计归属于上市公司股东的净利润为负值且营业收入低

于人民币一亿元,根据《深圳证券交易所股票上市规则(2020 年修订)》第 14.3.1

条第(一)项的规定,公司股票将被实施退市风险警示。实施退市风险警示后的股票简称为“*ST 全新”、?股票价格的日涨跌幅限制为 5%

大唐电信公告,公司2020年年末经审计的归属于上市公司股东的净资产为负值,触及《上海证券交易所股票上市规则(2020年12月修订)》第13.3.2条“(二)最近一个会计年度经审计的期末净资产为负值,或追溯重述后最近一个会计年度期末净资产为负值”规定的对股票实施退市风险警示的情形,公司股票将被上海证券交易所实施退市风险警示(在公司股票简称前冠以“*ST”字样)。

实施退市风险警示后的股票简称为“*ST大唐”、股票价格的日涨跌幅为5%。

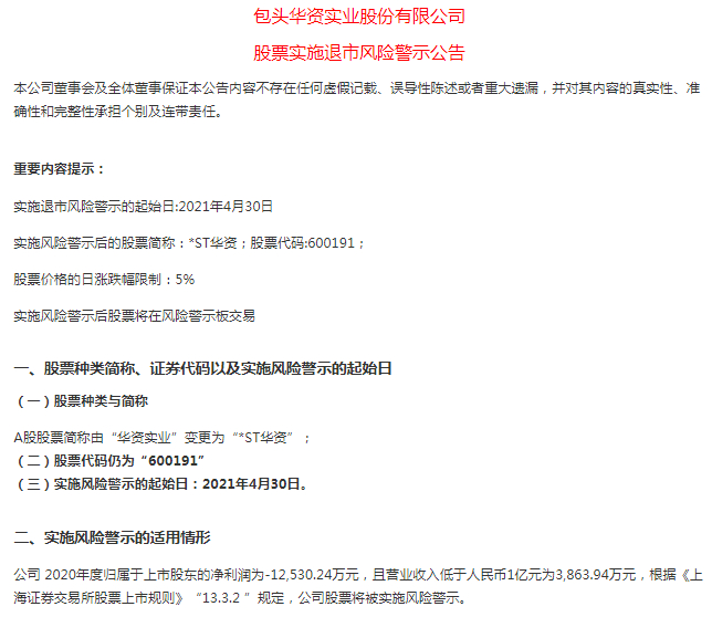
华资实业公告,公司 2020年度归属于上市股东的净利润为-12,530.24万元,且营业收入低于人民币1亿元为3,863.94万元,根据《上海证券交易所股票上市规则》“13.3.2 ”规定,公司股票将被实施风险警示。

公司股票将于2021年4月29日停牌1天,4月30日起实施风险警示,实施风险警示后股票价格的日涨跌幅限制为5%。

ST景谷公告,公司2020年年度经审计的净利润为负值且营业收入低于人民币1亿元。根据《上海证券交易所股票上市规则》13.3.2(一)项的规定,公司股票将在2020年度报告披露后被实施“退市风险警示”,股票简称由“ST景谷”变更为“*ST景谷”。

公司股票将于2021年4月29日停牌1天,于4月30日复牌并实施退市风险警示。实施退市风险警示后,公司股票将继续在风险警示板交易,股票日涨跌幅限制为5%。

ST游久公告,公司2020年度经审计的净利润为负值且营业收入低于1亿元,触及《上海证券交易所股票上市规则》第13.3.2条规定的股票退市风险警示情形,公司股票将被实施退市风险警示。

公司股票将于2021年4月29日停牌1天,于2021年4月30日起实施退市风险警示。实施退市风险警示后的股票简称为“*ST游久”,股票价格的日涨跌幅限制为5%。

ST圣莱公告,根据《深圳证券交易所股票上市规则》的相关规定,公司股票将被实行退市风险警示。公司股票简称由“ST圣莱”变更为“*ST圣莱”,股票代码仍为“002473”,股票交易日涨跌幅限制为5%。

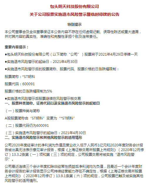
ST明科公告,公司2020年度经审计的净利润为负值且营业收入低于人民币1亿元和2020年度财务会计报告被出具无法表示意见审计报告,根据《上海证券交易所股票上市规则》(2020年12月修订)13.3.2条第(一)项和第(三)项的规定,公司股票交易将被实施“退市风险警示”。

公司股票将于2021年4月29日停牌一天,4月30日起实施“退市风险警示”,股票简称变更为:“*ST 明科”,股票价格的日涨跌幅限制为5%。同时,公司股票交易实施退市风险警示后股票继续在风险警示板交易。

ST亚星公告,公司因2020年度经审计的归属于上市公司股东的净利润为负值且营业收入低于1亿元,触及《上海证券交易所股票上市规则》2020年12月修订)第13.3.2条“(一)最近一个会计年度经审计的净利润为负值且营业收入低于1亿元”规定的情形,公司股票将被实施退市风险警示。

根据《上海证券交易所股票上市规则》第13.3.5条的相关规定,公司股票将于2021年4月29日停牌一天,于2021年4月30日起复牌并实施退市风险警示。

实施退市风险警示后,公司股票价格的日涨跌幅限制为5%,公司股票在风险警示板交易。

暴跌过后千亿机场茅还在亏

申通快递也在亏

4月23日,上海机场董事长在业绩说明会上一席话,“受到海南的离岛免税、市内的免税店以及跨境电商等多重因素的影响,机场口岸免税消费的购买力已经发生了变化,浦东机场此前免税红利难以为继。”

最近上海机场股价接连暴跌,然而利空并未止住。刚刚发布的一季报又在亏,上海机场公告,一季度净亏损4.36亿元,上年同期盈利8057.7万元。上海机场最新市值964亿元。

申通快递一季度也在亏。申通快递披露年报,公司2020年实现营业收入215.66亿元,同比下滑6.6%;归母净利润3632.73万元,同比下滑97.42%。同时发布2021年一季报,一季度净亏损8952.15万元,上年同期净利润5836.13万元,由盈转亏;营业收入52.62亿元,同比增长47.28%。

2019年8月以来,申通快递股价一路下跌。

加载中...