新浪财经

【国君非银】慧择:产品IP扩大流量入口,客户运营提升客均价值——慧择首次覆盖报告

新浪财经

关注

来源:欣琦看金融

慧择服务C端客户和B端KOL,优势集中于产品定制和深度服务两大能力。看好未来品牌IP影响力提升带来的机遇。首次覆盖给予“增持”评级,目标价9.17美元。

首次覆盖给予“增持”评级,目标价9.17美元预计2021-2023年营业收入可达19.16/24.71/29.00亿元,归属于普通股股东净利润可达1.09/1.80/2.42亿元,对应EPADS 2.26 /3.73/5.03元。选取美股市场上的GoHealthSelect Quote作为可比同业,以其估值水平的平均值为估值依据,给予公司目标价9.17美元,对应2127.8x P/E(使用1美元兑6.5元人民币),首次覆盖给予“增持”评级

慧择核心业务是服务C端满足其对优质产品和服务的需求,并通过B端业务服务KOL,反哺C端打造流量入口和产品IP慧择是深耕长期健康险的互联网保险与服务平台。我国的保险客户需求在互联网推动下发生变化,慧择抓住机遇实现高增。通过为C端客户提供优质的高性价比产品和高质量的深度服务,满足了C端客户日益明确的对优质产品和服务的需求。此外,互联网催生了KOL“带货”保险产品这一新业态,慧择通过提供保险科技服务与这些B端客户合作拓展间接销售渠道,并打造产品IP反哺C端业务

产品定制和全流程服务能力更能满足客户需求,看好未来IP影响力提升促进客户数量增长,客户经营能力提升客均价值公司深耕保险行业14年积累下的海量数据赋予其更强的产品定制能力,更能满足客户对于优质产品的需求;从售前到售后的全流程服务体系,着力解决销售误导和理赔时效两大痛点,为客户提供更为优质的服务。我们预期未来客户需求将更加明确,IP影响力将成为客户寻求保险产品的关键。公司自有产品IP将助推客户数量高增。此外,深度客户经营下,加保及向年金险的交叉销售带来的客均价值提升将为公司打开第二成长曲线

催化剂:客户认知提升超预期,保险需求明确超预期

风险提示:互联网保险监管政策影响超预期;美国政治因素

Part 1

慧择:领先的互联网保险服务平台

1.1

慧择是致力于解决产品和渠道问题的线上保险平台

01

创始人洞察了保险行业产品和渠道存在的问题,创立慧择

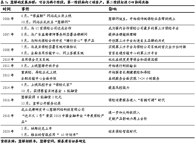
慧择(HUIZ.O)创立于2006年,创始人是马存军先生。马先生毕业于南开大学,曾任职于中国平安财产保险股份有限公司深圳分公司,拥有超过25年的保险从业经验。

在慧择创立之初,马存军先生洞察到中国保险市场存在两大问题:一是在产品端,产品存在同质化、条款复杂、价格高昂等问题,难以满足客户的真实需求;二是在渠道端,大型保险公司高度依赖自建代理人渠道,负担着巨大的销售成本,而中小型保险公司由于规模限制,难以建立自有销售团队,销售举步维艰。

基于对保险市场现状的洞察和互联网在20世纪前十年的发展,马存军先生创立保益联(慧择网前身),开始尝试搭建链接保险公司与客户的互联网保险产品和服务平台。

2006-2010年:初创期——对接保险公司,面向C端打造线上保险平台

“慧择网”于2006年成立,次年已与15家保险公司达成合作,创立互联网保险销售和服务平台。公司自创立之初就开始了产品设计的探索,2007年9月与阳光保险合作开发“骑行安心”等产品。公司也十分重视保险服务改善客户体验,签署法律顾问提供理赔援助、启用交互系统优化投保流程、建立客服提供售后服务。

2011-今:发展期——开启B端合作,打造IP反哺C端发展

2011年慧择上线开放平台,在为B端用户提供科技赋能服务的同时,有效拓展了销售渠道。2012年慧择正式上线重疾险和寿险,并从2013年起转型专注于发展长期人身险业务,奠定慧择未来发展的方向。

在此期间,慧择客户数量激增,2012年投保人数突破100万,位居国内第1,2013年跃升为130万,2014年突破500万。与此同时,同B端的合作有效地打造了产品品牌IP,助力C端直销业务迅猛成长。

02

股权结构集中,创始人仍承担管理职责且为大股东

慧择股权结构较为集中。截至2021年3月,慧择控股的最大股东为创始人马存军,占股28.7%。主要投资人包含赛孚投资持股18.3%,A股上市公司焦点科技持股15%,万融资本持股9.5%。慧择的员工激励平台Bodyguard Holding Limited持股5.3%。

管理团队成员背景多元,在各自领域有丰富经验。公司创始人亲自带领管理团队,高管背景涵盖保险、互联网、战略投资等重点细分领域,均曾在各领域头部公司就任重职,专业知识和管理经验兼备。

1.2

保险客户需求变化,慧择抓住机遇实现高增

互联网时代C端客户的保险需求发生变化,转向对优质产品和优质服务的需求,各类门户流量平台的兴起催生了KOL带货保险产品这一保险行业新业态。慧择抓住这一机遇,以C端业务为发展重点,面向B端拓展渠道并打造IP反哺C端,成为领先的互联网保险产品和服务平台。

01

互联网下C端客户需求更加明确,B端KOL带货催生新业态

互联网时代客户对保险产品的需求发生变化,使得客户需求更为显性化,对保险产品的认知水平提升,客户需求更加明确,即对优质产品和服务的需求。要求保险产品能够在压降产品价格的同时提升保障程度以提升性价比,并要求提供各类服务提升客户体验。

互联网对客户心智的改变是通过近年来新兴的互助计划和网络平台中保险关键意见领袖(保险KOL)实现的,其分别通过风险教育和保险知识科普两种方式提升客户认知水平,使客户需求逐步明确。

KOL在普及保险知识,推动客户需求明确的同时,他们自身也拥有了大量优质垂直流量。这催生了保险行业的新业态,即这些KOL可以通过带货保险产品的方式完成变现,为慧择提供了良好的渠道合作伙伴。

随着客户认知能力的提升,客户对于保险提供服务的质量也在攀升,客户更加需要高质量的保险服务。我们从近年来保险投诉案件中可以发现保险行业存在的问题,进而倒推出客户对于保险服务的需求。

销售误导和理赔时效是保险行业服务端两大痛点,客户需要更为优质的销售和理赔服务:

2019年,客户对于保险产品的投诉主要集中于销售纠纷和理赔纠纷两个层面,占比分别达58%和21%。在销售纠纷中,投诉的主要内容为夸大保险责任或收益、未告知解约损失、承诺收益保证,反映出客户需要

更加专业、规范和透明的销售服务

;在理赔纠纷中,投诉的主要内容集中于理赔金额争议、理赔时效慢、理赔资料索取不合理等,反映出客户需要

更加便捷、快速和简单的理赔服务。

得益于客户需求的明确和互联网的场景优势,互联网人身险近年来维持稳健增长,渗透率不断提升。

02

慧择聚焦长期健康险,促成保费规模和佣金收入高增

慧择公司的愿景是改变传统保险的销售渠道,为客户提供优质产品和服务,并成为领先的互联网保险产品和服务平台。目前慧择网主要通过广告投放获客的C端直销渠道和与KOL合作的间接销售渠道销售保险产品,满足C端对于优质保险产品和服务以及B端科技服务赋能的需求。

公司客户数量及促成保费规模高增:慧择通过C端有效引流并搭建完善的产品和服务体系、B端高效赋能实现了客户数量和促成保费规模的高速增长。2020A客户数量达680万人,同比+7.9%;促成保费规模30.2亿元,同比+50%。

保费收入险种结构上以长期健康险为主,新单保费增速放缓:公司C端主要通过线上保险咨询顾问的形式对流量进行转化,其转化的方向大部分为长期健康险(重疾险等),2020年长期健康险保费收入21.4亿元,占比高达71%。新单/续期结构上看,2020年首年新单保费增速放缓,新单保费收入15.7亿元,同比+7%

公司主要收入来源为佣金收入:公司的主要收入模式为销售保险产品从保险公司获得的佣金收入,2020年佣金收入达12.15亿元,同比+24%。佣金收入主要由首年佣金和续期佣金构成,随着公司的持续经营带来的续期佣金的累积,佣金收入/总保费比例下降而佣金收入/首年保费比例提升

公司销售相关成本及费用主要为支付给流量方的分佣及广告营销费用,2020年上升明显:公司的流量来源为广告营销的自有流量和与KOL合作的流量引入,分别对应销售费用和营业成本(分佣至KOL)。公司分佣比例和广告营销费用占佣金收入的比重上升明显,2020年分别为66.9%和19.0%

公司2020年转盈为亏,主要系渠道成本及费用抬升所致:2020年公司归母净亏损1829万元,同比-222%。主要原因是公司渠道成本抬升及营销费用扩张所致

Part2

以定制产品和全流程服务能力更好地满足C端客户对优质产品和服务的需求

2.1

C+B两端协同共振,满足C端获取优质产品和服务及B端科技赋能的需求

目前慧择通过门户网站慧择网和门户APP慧择展开C端业务,满足C端客户通过线上平台获取优质保险产品和服务的需求。与此同时,慧择也通过齐欣云服服务各类KOL等B端客户,满足其科技赋能进行保险销售的需求。此外,B端业务也为公司定制化产品打造了品牌IP,助推C端业务发展。

01

To C业务:搭建平台满足C端对优质产品和高质量服务的需求

流量获取与客户画像:广告主要投向为搜索引擎,客户以年轻群体为主

慧择通过直接销售的方式开展C端业务,主要通过广告方式获取C端客户,其广告投向主要投往搜索引擎。当客户在搜索引擎搜索相关产品关键字后,慧择通过竞价方式获得搜索引擎上搜索结果的优先展示权,进而将客户导向门户网站或APP,当用户注册并选购产品时通过顾问介入的方式推动流量转化,进而完成产品销售。从客户画像上来看,慧择的客群极为年轻,客户平均年龄仅为33岁

产品体系:慧择提供完善的产品体系和定制化服务

2020年,与慧择网合作的保险公司数量达到75家,其中42家为寿险和健康险公司,33家为财产险公司。慧择网提供的产品数量达1752款,其中465款为寿险及健康险产品,1277款为财产险及意外险产品。慧择通过搭建完善的产品线满足C端客户通过线上获取保险的需求。

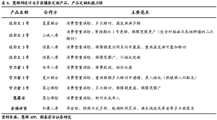
此外,慧择网还与保险公司合作,提供产品定制化服务,更好的满足C端客户对于优质产品的需求。平台成立至今已推出数十款定制化产品以满足客户需求。

服务体系:通过面向客户的慧择APP提供深度服务

慧择网搭建了为C端客户提供保前服务、保中服务、保后及增值服务三位一体的深度服务体系,通过搭建平台服务体系,满足C端客户获取高质量服务的需求。

利润来源为销售佣金与渠道费用的差值:

慧择帮助保险公司销售保险产品,保险公司将给予慧择一定的佣金成为慧择收入。而慧择的流量来源于外部引流,需要投入营销费用进行获客。

02

To B业务:科技服务赋能KOL,协同C端打造IP护城河

慧择主要通过齐欣云服为B端客户提供服务,其商业模式是通过为B端客户提供保险科技服务,满足其将流量通过销售保险变现的需求,并收取一定比例的销售佣金盈利

慧择通过科技服务赋能助力B端客户运营,满足其通过保险变现和提升运营效率的需求。慧择服务的B端客户为各类流量门户APP的KOL,他们通过自媒体运营的方式深耕保险行业,拥有大量优质保险垂直流量,成为优质的转化渠道。但受限于规模和体量,他们难以通过自研方式开发各类业务系统。慧择通过和这些小B商户合作,提供投保工具系统、门店推广系统、账号管理系统、应用开发系统和服务系统五大系统,赋能B端客户运营,给予客户销售保险的便利并通过科技赋能提升运营效率,节省研发成本。

该模式下,慧择通过销售保险从保险公司处获得佣金收入,并将一部分佣金收入以分成给小B商户,利润来源为赚取保险公司给予公司和分佣给渠道的佣金差。

面向B端的业务通过打造品牌IP的方式反哺C端业务。KOL等小B客户拥有强大的社交媒体影响力,他们在通过齐欣云服销售慧择的定制化产品时,为这些定制化产品提升了市场知名度,客观上起到了广告宣传的作用,协助慧择打造了诸如“达尔文”系列、“守护者”系列产品IP。考虑到慧择的公域流量获客主要通过搜索引擎实现,优质定制产品IP的打造能够有效提升产品知名度,提升通过搜索引擎搜索IP的获客流量规模,推动C端平台销售。

2.2

定制化优质产品+全流程服务体系打造公司核心竞争优势

从公司商业模式的角度分析,C端业务是公司未来着重发展的重点,慧择通过其强大的产品定制能力和全流程的服务体系搭建,能够更好的满足C端客户对于优质产品和优质服务的需求,产品和服务能力是公司的核心竞争优势。

01

强大的产品定制能力更好满足客户对优质产品的需求

客户对保险产品的需求在互联网催化下发生变化,客户认知水平的提升带来需求的明确,客户更加需要优质的产品。慧择深耕保险行业近15年,利用其在积累的数据优势定制出更加符合客户需求的产品,推动促成的保费规模高增。

慧择强大的产品定制能力来源于其深耕保险行业所积累下的客户数据:慧择成立于2006年,迄今为止已经深耕保险行业14年,客户端和产品端双重数据池优势成为其在保险定制领域的获取领先地位的重要支撑。客户端数据是慧择积累下的用户画像、客户偏好和理赔数据等,并结合算法帮助慧择了解用户在其生命周期的每一步保障需求,更能理解客户需求的变化;产品端数据包含各种产品的详细数据及销售情况,通过将产品标签化的方式结合销售数据,反推客户需求的演变,同时也使慧择更好地了解中国在线保险市场供应的情况和行业趋势。

目前,慧择通过和保险公司合作,推出更加满足客户需求,去粗取精的高性价比产品。目前,慧择主要提供消费型重疾的定制产品,并创新的开发出金禧世家这一附带连生责任的年金产品。

慧择目前展示出了强大的产品定制能力,从保费收入来看,2020年定制产品的保费收入占比已达42.7%,较2019年提升6.4Pct,占比提升迅速。

02

立足服务,全流程服务体系带给消费者优质服务体验

慧择通过提供全流程的售前、售中和售后服务,满足客户对于优质服务的需求。特别是针对客户亟需的优质销售服务和理赔服务,通过在线保险咨询师和“小马理赔”两大服务模块解决行业痛点。

慧择通过优质的顾问咨询服务更能满足客户获得专业、规范和透明的销售服务的需求:慧择通过自建线上保险咨询顾问团队的方式,为C端客户的直销提供专业保险咨询服务,其内容包含客户需求分析、客户风险分析、保险方案设计、家庭规划等。

慧择的顾问由公司统一进行培训,项目包含保险知识、医疗知识、沟通技能等,能够更好满足客户获得专业、规范和透明的销售服务的需求,解决销售误导这一行业痛点。此外,慧择顾问年龄较为年轻且具有专业的知识水平,能够很好契合其以年轻、地处高线城市为特点的客户群,促使转化效率提升。

慧择通过“小马理赔”更好满足客户对于便捷、快速和简单的理赔服务的需求:面对客户对更高质量理赔服务的要求,慧择网利用自身优势和与保险公司的良好合作关系,通过“小马理赔”这一面向消费者的理赔系统,实现“闪赔”、先行垫付等服务,提升客户体验,更好的满足了客户对于便捷、快速和简单理赔服务的需求。

Part3

投资建议:首次覆盖给予“增持”评级,目标价9.17美元

3.1

看好公司未来C端业务客户数量和客均价值的提升

我们认为,未来慧择发展的主要看点在C端促成保费规模的增长带来营收水平的提升,未来客户数量和客均价值的提升将助推未来慧择促成保费规模的增长。

01

定制化产品IP影响力提升将助推客户数量高增

未来随着客户对保险认知水平的进一步提升,客户的需求将进一步明确,客户通过搜索引擎直接搜索保险产品的可能性将大大提升,而此时产品IP影响力将成为决胜关键,更知名的IP将获得更高的搜索次数。慧择产品IP影响力大,广告投放方式准确高效,最能抓住客户需求进一步明确这一机遇。

慧择产品IP影响力大,未来将进一步提升:目前慧择已经形成了“达尔文”、“守护者”等知名重疾险IP,我们认为未来慧择定制化产品IP的影响力将进一步提升,且慧择的流量投放模式更能抓住客户需求明确有效助推慧择C端业务客户数量的增长,进而提升促成保费规模。

产品IP的影响力可由下式拆解

产品IP影响力=品牌认知×客户体验

我们认为,未来慧择的定制化产品影响力将会在品牌认知和客户体验两个层面继续提升。从产品认知的角度而言,慧择提供的定制化产品足够优质,在合作KOL的宣传下将提升品牌认知,考虑到公司合作KOL的数量提升和KOL粉丝数提升,未来IP影响力提升将更为迅速;从客户体验的角度而言,感受过慧择全流程服务体系的存量客户将成为产品和平台宣传的媒介,随着客户数目的不断增多,宣传的裂变效应将更为明显

慧择广告投放模式完美契合客户需求明确下,主动通过搜索引擎获取产品这一模式:慧择通过在搜索引擎上竞价投放广告,保证慧择的购买链接出现在前列,能够有效获得优质垂直流量,进而实现促成保费规模和营收的快速增长。

02

客户经营将有效提升客均价值,打开第二成长曲线

未来客均价值的提升将为慧择打开第二成长曲线。慧择的客户画像极为年轻,客均年龄不足33岁,目前的公司定位是满足高知年轻人群的第一张重疾保单需求。未来客均价值的提升路径有二

一是重疾险保额存在提升空间。随着客户认知水平的提升和生命周期的向前演化,客户对于重疾险的保额要求将进一步提升,重疾险将出现加保需求,加保将有效提升客均价值;

二是与其他险种的交叉销售。

随着年轻客户收入水平的提升,客户需求将向理财型产品转移,公司可以通过客户二次开发,销售理财险保单,进一步提升客户价值。

3.2

选取SelectQuote和GoHealth作为可比标的

慧择的商业模式可概括为线上C端保险直销+线上B端赋能平台,其竞争优势主要体现在产品定制能力和平台服务能力两项。我们发现美国市场上,GoHealth和SelectQuote与慧择商业模式及竞争优势相仿。

可比公司1:GoHealth

GoHealth是成立于2001年的美国线上互联网保险平台,专注于提供健康险产品,其商业模式为通过公域流量获得C端客户,为其提供最优健康保障计划并为B端客户(主要为小型独立代理机构和代理人,视同B端客户)提供展业及销售平台。

GoHealth的竞争优势主要体现在产品和服务两大能力上,使其在服务C端和B端时具有明显优势,这与慧择的优势十分相近:1)GoHealth通过LeadScore系统精准分析客户需求,叠加与大量保险公司合作以提供灵活多变的定制化Medicare产品体系的产品优势,一方面能够通过优质的产品更好满足C端客户获取高性价比产品的需求,另一方面为B端客户搭建完善的产品线促成销售。2)GoHealth通过MarketPlace服务C端客户,根据客户需求为其精确匹配代理人(自营Telecare团队或外部代理人),提供了更好地销售服务体验;与此同时,Gohealth也为B端客户搭建了平台体系,为B端客户提供获客服务、展业工具服务和客户管理工具服务等,有效赋能B端客户。

可比公司2:SelectQuote

SelectQuote成立于1985年,创立之初的业务即为定制寿险,在产品定制化方面积累了巨大的优势。与SelectQuote合作的保险公司多达50余家,在平台上积累出巨大的产品优势。

SelectQuote同样采取公域流量获客的模式,对接C端客户和B端客户(代理机构和代理人),以定制化、完善的产品体系和平台化的服务在C、B两端获取竞争优势,与GoHealth模式类似,在此不再赘述。

3.3

采用PE估值法:给予目标价9.17美元,对应2021年27.8xP/E

我们认为慧择将得益于其产品和服务能力上的优势,继续维持营收的高速成长,预计2021-2023年公司的营业收入可达19.16/24.71/29.00亿元,归属于普通股股东的净利润可达1.08/1.80/2.42亿元。

采用P/E法对慧择进行估值,参考可比同业的估值平均水平,给予公司2021年27.81 xP/E,对应目标价9.17美元

Part4

风险提示

互联网保险监管政策转向;美国政治因素对中概股的影响。

本订阅号发布内容仅代表作者个人看法,并不代表作者所属机构观点。涉及证券投资相关内容应以所属机构正规发布的研究报告内容为准。    

市场有风险,投资需谨慎。在任何情况下,本订阅号中的信息或所表述的意见均不构成对任何人的投资建议。在决定投资前,如有需要,投资者务必向专业人士咨询并谨慎决策。  

本订阅号内容均为原创,未经书面授权,任何媒体、机构和个人不得以任何形式转载、发表或引用。

加载中...