新浪财经

上市公司被骗10亿!并购标的财务造假,实控人以合同诈骗罪一审被判无期徒刑!

市场资讯 2021.04.25 06:30

原标题:上市公司被骗10亿!并购标的财务造假,实控人以合同诈骗罪一审被判无期徒刑! 来源:企业上市

倍泰健康原法定代表人刑事判决事项

2018年7月9 日宜通世纪原全资子公司深圳市倍泰健康测量分析技术有限公司(以下简称“倍泰健康”)原法定代表人方炎林因涉嫌合同诈骗罪被公安机关立案侦察,根据 2020 年 12 月 31 日广东省广州市中级人民法院出具的“(2019)粤 01 刑初 277 号”《刑事判决书》,经广州中院审理认为:被告人方炎林以非法占有为目的,在签订、履行资产并购合同过程中,通过财务造假手段,将没有盈利能力的被并购标的包装成业绩亮丽的优良资产,欺骗上市公司支付明显不合理的高价购买被并购标的,骗得上市公司财产数额特别巨大,造成上市公司巨额财产损失,其行为已构成合同诈骗罪,应当以合同诈骗罪追究其刑事责任。

截止审计报告日,该案处在二审审理阶段。

重大诉讼进展情况

2017年,公司以现金和发行股票方式作价 10 亿元向方炎林等人收购深圳市倍泰健康测量分析科技有限公司(以下简称“倍泰健康”)100%股权。并购完成后,公司发现倍泰健康原负责人方炎林对公司恶意隐瞒债务、合同诈骗、多次违规质押所持有限售股股份非法套取资金,公司于 2018 年 7 月向广州市公安局天河区分局(以下简称“天河公安局”)报案,天河公安局对此立案侦查;2018 年 8 月,方炎林被广州市天河区人民检察院批准逮捕。

2020?年 12 月 31 日,广州中级人民法院出具《刑事判决书》【(2019)粤 01 刑初 277 号】,判决如下:“本院认为:被告人方炎林以非法占有为目的,在签订、履行合同过程中,骗取对方当事人财物,数额特别巨大,其行为已构成合同诈骗罪。公诉机关指控的罪名成立,本院予以支持。被告人方炎林及辩护人提出的辩解、辩护意见,与查明的事实不符,本院不予支持。本案违法所得,应依法追缴,不足部分,责令被告人方炎林退赔。依照《中华人民共和国刑法》第二百二十四条、第五十七条第一款、第六十四条规定,判决如下:一、被告人方炎林犯合同诈骗罪,判处无期徒刑,剥夺政治权利终身,并处没收个人全部财产。二、追缴被告人方炎林犯罪所得发还被害单位宜通世纪科技股份有限公司;追缴不足以清偿被害单位损失的,责令被告人方炎林退赔,追缴、退赔总额以人民币 769,587,200 元为限。”

业绩补偿无法追回的风险:根据广州市中级人民法院的一审判决,追缴被告人方炎林犯罪所得发还被害单位,追缴不足以清偿的,责令被告人方炎林退赔,追缴、退赔总额以人民币769,587,200元为限。由于被告人方炎林恶意质押未解禁股票,自身欠债累累,公司业绩补偿款存在无法收回的风险。

对策:公司将在法院判决生效后积极与执行庭沟通,采取必要法律手段,尽全力追偿公司业绩补偿款。

具体原因:①2017 年深圳市倍泰健康测量分析技术有限公司(以下简称“倍泰健康”)与陕西东升富邦实业有限责任公司的实际业务量低于合同约定金额等原因,倍泰健康业绩补偿承诺方未完成 2017 年承诺业绩;②倍泰健康原负责人方炎林多次恶意违规对外借款、担保,倍泰健康原总经理李询失联,上述情况使倍泰健康经营一度受阻,对倍泰健康贸易类业务造成一定影响,倍泰健康 2018 年、2019 年实际经营情况未达预期,倍泰健康业绩补偿承诺方未完成 2016 年-2019 年累计承诺业绩,根据《发行股份及支付现金购买资产协议》的约定,业绩补偿承诺方需向公司承担业绩补偿。

下一步工作计划:

①关于业绩承诺补偿事宜,公司于 2019 年 11 月 27 日回购注销 6 名业绩补偿承诺方所持有公司的非公开发行限售股份合计 1,057,455 股;详见公司于 2019 年 11 月 28 日在巨潮资讯披露的《关于部分业绩补偿股份回购注销完成的公告》(公告编号:2019-114),其余的业绩补偿承诺方方炎林、李培勇、深圳电广所持有的非公开发行限售股份已被质押和司法冻结,待其股份处于可注销情况下,公司下一步将执行回购注销手续。现金补偿部分,公司已于 2020 年 3 月 31 日向业绩承诺补偿方方炎林、李培勇、深圳市电广股权管理合伙企业(有限合伙)、樟树市睿日投资管理中心(有限合伙)、樟树市齐一投资管理中心(有限合伙)等发送《业绩补偿催告函》;公司将与各业绩承诺补偿方保持沟通并持续督促业绩承诺补偿方给出明确的计划和时间安排以尽快完成业绩承诺补偿。未来公司不排除依据相关法律、法规等所赋予的权利进行追偿,以保障上市公司及全体股东的权益。

②方炎林和李培勇多次违规质押其所持公司股份套取资金且未按承诺解除其违规质押的股份,公司向广州市中级人民法院提起民事诉讼并向广州市公安局天河区分局报案,

公安局对方炎林等人以合同诈骗罪立案侦查并将该案件材料移送至广州市人民检察院审查起诉,广州市人民检察院将该案件向广州市人民法院提起公诉。2019 年 11 月 27 日,公安局亦将李询等人涉嫌合同诈骗、职务侵占的案件材料送至检察院审查起诉。2020 年 12 月 31 日,广州中级人民法院出具《刑事判决书》【(2019)粤 01 刑初 277 号】,判决方炎林犯合同诈骗罪,判处无期徒刑,剥夺政治权利终身,并没收个人全部财产,追缴被告人方炎林犯罪所得发还被害单位宜通世纪科技股份有限公司,追缴不足以清偿被害单位损失的,责令被告人方炎林退赔、追缴、退赔总额以人民币 769,587,200 元为限。该判决为一审判决,尚未进入执行程序。鉴于方炎林涉及多项债务诉讼,其名下的资产(包括其持有的上市公司限售股票)已经被质押、查封、冻结,因此公司最终能收回多少赔偿金存在重大不确定性,公司将依据相关法律、法规等赋予的权利进行追偿,以保障上市公司及全体股东的利益。

宜通世纪科技股份有限公司

关于收到刑事判决书的公告

宜通世纪科技股份有限公司(以下简称“公司”)于 2020 年 12 月 31 日收到广东省广州市中级人民法院(以下简称“广州中院”)出具的《刑事判决书》【(2019)粤 01 刑初 277 号】。现将有关情况公告如下:

一、案件事实和基本情况

(一)案件当事人

1、公诉机关:广东省广州市人民检察院

2、被告人:方炎林,男,1963 年 10 月 24 日出生,深圳市倍泰健康测量分析技术有限公司(以下简称“倍泰健康”)原法定代表人。因涉嫌犯合同诈骗罪,于 2018 年 7 月 11 日被刑事拘留,同年 8 月 18 日被逮捕。现羁押于广州市天河区看守所。

3、被害人:宜通世纪科技股份有限公司

(二)案件基本情况

倍泰健康原法定代表人方炎林于 2018 年 7 月 9 日因涉嫌合同诈骗罪被广州市公安局天河区分局进行立案侦查,经广州中院审理认为:被告人方炎林以非法占有为目的,在签订、履行资产并购合同过程中,通过财务造假手段,将没有盈利能力的被并购标的包装成业绩亮丽的优良资产,欺骗上市公司支付明显不合理的高价购买被并购标的,骗得上市公司财产数额特别巨大,造成上市公司巨额财产损失,其行为已构成合同诈骗罪,应当以合同诈骗罪追究其刑事责任。

二、案件判决结果

2020?年 12 月 31 日,广州中院出具《刑事判决书》【(2019)粤 01 刑初 277号】,判决如下:证券代码:300310 证券简称:宜通世纪

“本院认为:被告人方炎林以非法占有为目的,在签订、履行合同过程中,骗取对方当事人财物,数额特别巨大,其行为已构成合同诈骗罪。公诉机关指控的罪名成立,本院予以支持。被告人方炎林及辩护人提出的辩解、辩护意见,与查明的事实不符,本院不予支持。本案违法所得,应依法追缴,不足部分,责令被告人方炎林退赔。依照《中华人民共和国刑法》第二百二十四条、第五十七条第一款、第六十四条规定,判决如下:

一、被告人方炎林犯合同诈骗罪,判处无期徒刑,剥夺政治权利终身,并处没收个人全部财产。

二、追缴被告人方炎林犯罪所得发还被害单位宜通世纪科技有限公司;追缴不足以清偿被害单位损失的,责令被告人方炎林退赔,追缴、退赔总额以人民币769,587,200 元为限。

如不服本判决,可在接到判决书的第二日起十日内,通过本院或者直接向广东省高级人民法院提出上诉。书面上诉的,应当提交上诉状正本一份,副本两份。”

三、是否有其他尚未披露的诉讼、仲裁事项

截至本公告披露之日,公司不存在应披露而未披露的其他重大诉讼、仲裁事项。

四、本次判决对公司本期利润或期后利润的影响

本次判决为一审判决,截至本公告披露日公司未知被告人是否提起上诉,暂无法判断本次判决对公司本期利润和后期利润的影响。

鉴于方炎林涉及多项债务诉讼,其名下的资产(包括其持有的上市公司股票)已经被质押、查封、冻结,因此公司最终能收回多少赔偿金额存在重大不确定性。

公司将持续关注该案件的后续情况,并及时履行信息披露义务。公司指定信息披露媒体为《中国证券报》、《上海证券报》、《证券日报》、《证券时报》及巨潮资讯网(www.cninfo.com.cn),公司所有信息均以在上述指定媒体刊登的信息为准。敬请广大投资者理性投资,注意投资风险。

五、备查文件证券代码:300310 证券简称:宜通世纪公告编号:2021-001

1、《刑事判决书》【(2019)粤 01 刑初 277 号】

特此公告。

宜通世纪科技股份有限公司

董事会

2021年 1 月 4日

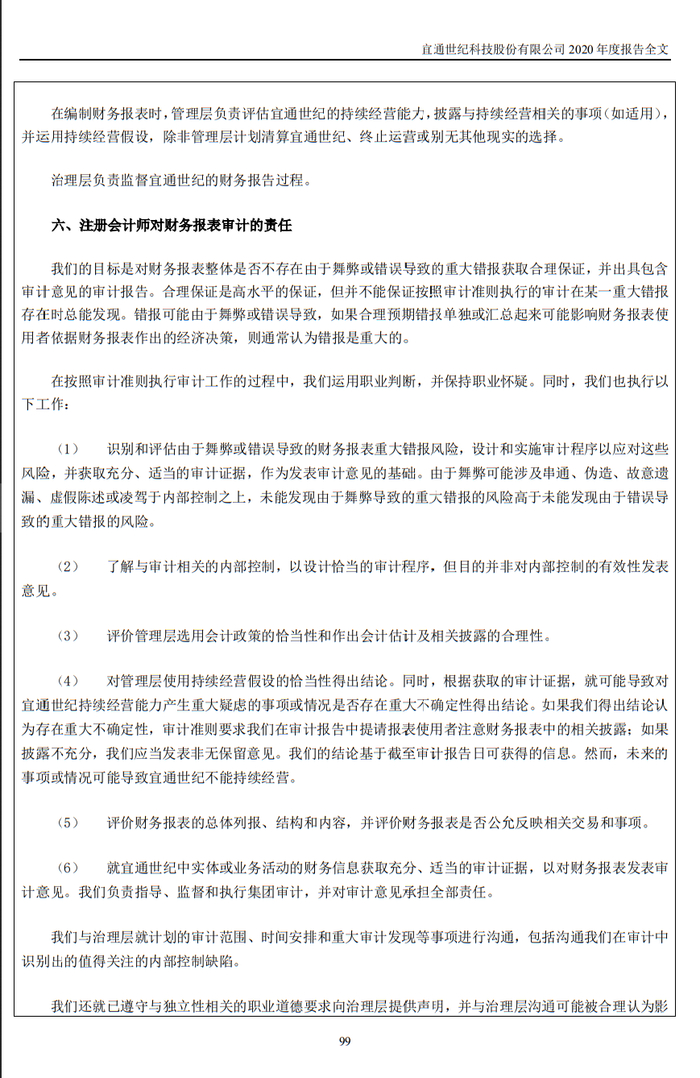
信永中和会计师事务所(特殊普通合伙)出具了保留意见的审计报告,本公司董事会对保留意见涉及事项已出具专项说明,监事会、独立董事对《董事会关于 2020 年度审计报告保留意见涉及事项的专项说明》发表了意见,敬请投资者关注相关内容。

立信首份保留意见的审计报告,上市公司董事会表示予以尊重!

非标准审计意见提示

立信会计师事务所(特殊普通合伙)出具了保留意见的审计报告,本公司董事会对保留意见涉及事项已有专项说明,监事会、独立董事对《董事会关于2019 年度审计报告保留意见涉及事项的专项说明》发表了意见,敬请投资者关注相关内容。

公司的中文名称宜通世纪科技股份有限公司

公司的中文简称宜通世纪300310

注册地址广州市天河区科韵路 16 号自编 1 栋 1201

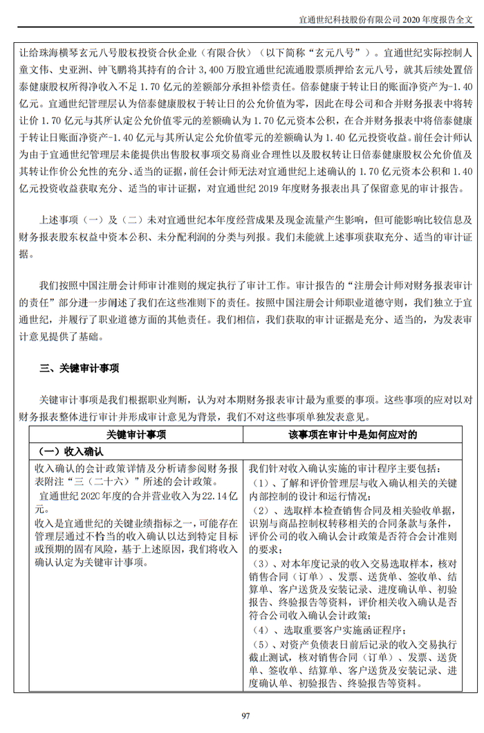
2019年,公司实现营业收入248,572.46万元,较上年同期257,863.18万元减少9,290.72万元,同比减少3.60%;实现毛利额35,824.88万元,较上年同期31,305.57万元增加了4,519.31万元,同比上升14.44%;毛利率为14.41%,同比上升了2.27个百分点。营业收入减少的主要原因是本报告期通信设备销售业务新增订单较少,该业务收入同比减少所致。毛利率上升的主要原因是公司在开源、节流两方面做了大量的管理工作所致。公司实现利润总额1,214.17万元,较上年同期-198,169.49万元增加199,383.66万元;实现归属于上市公司股东净利润3,171.62万元,较上年同期-196,945.27万元增加了200,116.89万元,本年公司实现扭亏为盈的主要原因是:①公司通过开源、节流两方面的举措,加快项目验收结算、提高项目毛利率,进而提升公司盈利能力;②2018年公司对并购倍泰健康、天河鸿城所形成的商誉进行减值测试后计提大额减值准备,造成2018年亏损。

宜通世纪科技股份有限公司董事会

关于 2019 年度审计报告保留意见涉及事项的专项说明

宜通世纪科技股份有限公司(以下简称“公司”或“宜通世纪”)聘请立信会计师事务所(特殊普通合伙)为公司 2019 年度财务报告的审计机构。立信会计师事务所(特殊普通合伙)向公司提交了保留意见的审计报告。根据《公开发行证券的公司信息披露编报规则第 14 号――非标准审计意见及其涉及事项的处理(2018 年修订)》等的规定,对该审计意见涉及事项说明如下:

一、立信会计师事务所(特殊普通合伙)出具保留意见的情况

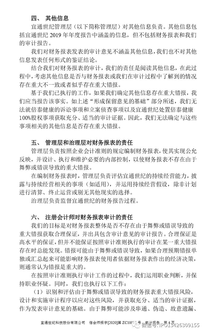
(一)倍泰健康诉讼事项及立案侦查事项。

由于无法对宜通世纪全资子公司深圳市倍泰健康测量分析技术有限公司(以下简称“倍泰健康”)的诉讼事项和立案侦查事项(具体事项详见财务报表附注十四(七)1、2)获取充分、适当的审计证据,我们对宜通世纪 2018 年度财务报表出具了保留意见的审计报告。如财务报表附注六(一)所述,宜通世纪于 2019年12 月 27 日丧失对倍泰健康的控制权,自该日起倍泰健康不再纳入宜通世纪合并财务报表范围。截止审计报告日,我们仍无法对上述倍泰健康诉讼事项和立案侦查事项获取充分、适当的审计证据,因此无法确定上述事项对宜通世纪本期财务报表及比较信息可能产生的影响。

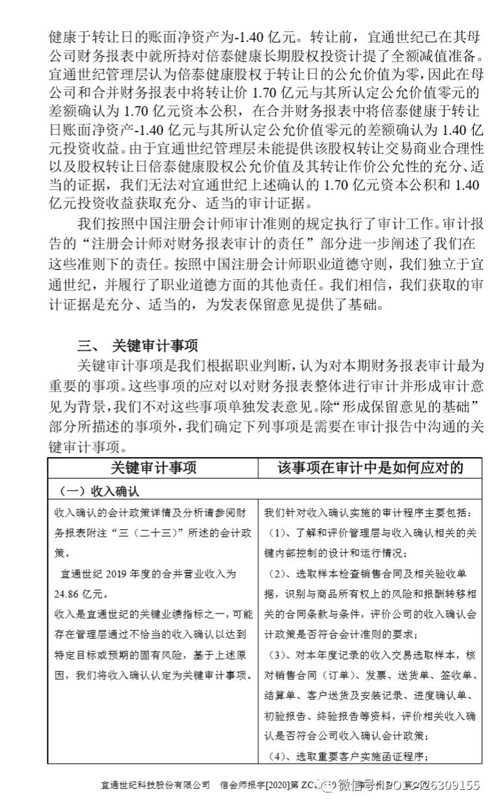
(二)出售股权事项。

如财务报表附注六(一)所述,宜通世纪于2019 年 12月 27 日(转让日)将其持有的倍泰健康 100%股权作价 1.7 亿元转让给珠海横琴玄元八号股权投资合伙企业(有限合伙)(以下简称“玄元八号”)。2019 年 12 月 20 日,宜通世纪实际控制人童文伟、史亚洲、钟飞鹏将其持有的合计 3,400 万股宜通世纪流通股票质押给玄元八号,就其后续处置倍泰健康股权所得净收入不足1.70 亿元的差额部分承担补偿责任。倍泰健康于转让日的账面净资产为-1.40 亿元。转让前,宜通世纪已在其母公司财务报表中就所持对倍泰健康长期股权投资计提了全额减值准备。宜通世纪管理层认为倍泰健康股权于转让日的公允价值为零,因此在母公司和合并财务报表中将转让价 1.70 亿元与其所认定公允价值零元的差额确认为 1.70 亿元资本公积,在合并财务报表中将倍泰健康于转让日账面净资产-1.40 亿元与其所认定公允价值零元的差额确认为 1.40 亿元投资收益。由于宜通世纪管理层未能提供该股权转让交易商业合理性以及股权转让日倍泰健康股权公允价值及其转让作价公允性的充分、适当的证据,我们无法对宜通世纪上述确认的 1.70 亿元资本公积和 1.40 亿元投资收益获取充分、适当的审计证据。

二、立信会计师事务所(特殊普通合伙)出具保留意见的理由和依据

根据《中国注册会计师审计准则第 1502 号―在审计报告中发表非无保留意见》第八条,“当存在下列情形之一时,注册会计师应当发表保留意见:(二)注册会计师无法获取充分、适当的审计证据以作为形成审计意见的基础,但认为未发现的错报(如存在)对财务报表可能产生的影响重大,但不具有广泛性。”的规定。我们认为上述事项对财务报表可能产生的影响重大但不具有广泛性,故出具保留意见。

三、董事会关于非标准审计意见涉及事项的说明

(一)经公司董事会认真讨论,董事会认为:立信会计师事务所(特殊普通合伙)依据相关情况对公司 2019 年度财务报告出具保留意见的审计报告,公司董事会予以尊重。

(二)该审计报告中的保留意见涉及事项不属于中国证券监督管理委员会《公开发行证券的公司信息披露编报规则第 14 号――非标准审计意见及其涉及事项的处理》中规定的明显违反会计准则、制度及相关信息披露规范规定的情形。

四、消除该事项及其影响的具体措施

公司董事会关注到本次立信会计师事务所(特殊普通合伙)提出的保留意见涉及事项内容,公司已出售倍泰健康 100%股权,于 2019 年 12 月 27 日丧失对倍泰健康的控制权,自该日起倍泰健康不再纳入合并财务报表范围。该保留意见涉及事项对公司的影响已消除。

特此说明。

宜通世纪科技股份有限公司

董事会

2020?年 3 月 7 日

上市公司两年前重大资产重组并购的10亿资产变成1.7亿?究竟发生了什么?

核心:倍泰健康截至2019 年 9 月 30 日经审计净资产为-1.57 亿元,股东全部权益评估咨询值为 0 元;本次交易成交价格为 1.7亿元,与账面值、评估咨询值存在较大差异。

交易标的审计情况

立信会计师事务所(特殊普通合伙)对倍泰健康2018 年度的财务报表进行了审计,并于 2019 年 4 月 23 日出具了信会师报字[2019]第ZC10325 号《审计报告》,审计意见类型为无法表示意见。无法表示意见主要基于:倍泰健康涉及诉讼金额 1.88 亿元,其中 1.40 亿元诉讼涉及的或有赔偿金额尚未估计入账。宜通世纪科技股份有限公司于 2018 年 7 月收到广州市公安局天河分局出具的《立案告知书》,倍泰健康原董事长方炎林及原总经理李询涉嫌犯罪且已被立案侦查,目前尚未收到最终侦查结果,无法判断上述案件可能产生的影响。

立信会计师事务所(特殊普通合伙)对倍泰健康2019 年前三季度的财务报表进行了审计,并于2019年12月9日出具了信会师报字[2019]第ZC10559号《审计报告》,审计意见类型为无法表示意见。无法表示意见主要基于:倍泰健康目前涉及诉讼金额 2.24 亿元,其中 1.73 亿元诉讼涉及的或有赔偿金额尚未估计入账。宜通世纪科技股份有限公司于 2018年 7 月收到广州市公安局天河分局出具的《立案告知书》,倍泰健康原董事长方炎林及原总经理李询涉嫌犯罪且已被立案侦查,目前尚未收到最终侦查结果,无法判断上述案件可能产生的影响。

交易标的的定价情况

为了保护投资者利益,客观反映倍泰健康的价值,公司对倍泰健康之股东全部权益在 2019 年 9 月 30 日的市场价值进行了评估咨询。根据北京国融兴华资产评估有限责任公司出具的《宜通世纪科技股份有限公司股权转让涉及的深圳市倍泰健康测量分析技术有限公司股东全部权益价值资产评估咨询报告》(国融兴华咨报字[2019]第 620016 号),以2019 年 9 月 30 日为评估咨询基准日,倍泰健康股东全部权益评估咨询价值为人民币 0 元。

截至 2019 年 9 月 30 日标的公司经审计的净资产值为-156,832,441.13 元。本次股权转让标的股权的转让价格由交易双方参考标的公司截至 2019 年9 月 30日净资产值协商确定,为人民币 1.7 亿元。

考虑到本次交易基于纾困的精神,本次股权转让完成后,如受让方后续处置倍泰健康的累计净收入低于 1.7 亿元(含),则该等累计处置净收入全部归受让方所有;如受让方后续处置倍泰健康的累计净收入高于 1.7 亿元,则累计处置净收入中超出 1.7 亿元部分中的 90%归上市公司所有,10%归纾困基金所有。

公司为标的公司提供担保及资金占用情况

本次股权转让完成后,倍泰健康不再纳入上市公司的合并报表范围。

目前上市公司不存在委托倍泰健康理财的情况;公司通过银行向倍泰健康实施委托贷款,其中尚未到期委托贷款 0.49 亿元,逾期未收回委托贷款 1.16 亿元;经公司 2019 年第四次临时股东大会审议通过,公司为倍泰健康应收账款保理业务提供担保额度为不超过 4,000 万元,在该担保完成后,公司将不再为其提供新的担保。

2016年,宜通世纪以10亿元高价从方炎林、李培勇等16位交易对手方收购深圳市倍泰健康测量分析技术有限公司(以下简称倍泰健康)100%股权。

本次交易业绩承诺的承诺期为 2016 年、2017 年、2018 年和 2019 年,业绩补偿承诺方向上市公司承诺:

1、倍泰健康 2016 年度实现的净利润不低于 4,600 万元;

2、倍泰健康 2016 年度和 2017 年度累计实现的净利润不低于 11,100 万元;

3、倍泰健康 2016 年度、2017 年度和 2018 年度累计实现的净利润不低于19,800 万元;

4、倍泰健康 2016 年度、2017 年度、2018 年度和2019 年度累计实现的净利润不低于 31,100 万元。

倍泰健康 2019 年 1-9 月经审计净利润为-0.17 亿元,2018 年经审计净利润为-4 亿元

1、为了解决宜通世纪科技股份有限公司(以下简称“公司”、“上市公司”或“宜通世纪”)因并购深圳市倍泰健康测量分析技术有限公司(以下简称“倍泰健康”或“标的公司”)产生的不利影响,保持公司原有主营业务的健康发展,公司拟向珠海横琴玄元八号股权投资合伙企业(有限合伙)(以下简称“纾困基金”或“受让方”)出售倍泰健康 100%股权(以下简称“本次股权转让”或“本次交易”),珠海横琴玄元八号股权投资合伙企业(有限合伙)目前尚未完成工商设立登记手续。

2、上市公司于 2017 年收购倍泰健康 100%股权的交易对价为 10 亿元,本次出售倍泰健康 100%股权由交易双方参考倍泰健康截至 2019 年 9 月 30 日净资产值协商确定交易对价为 1.7 亿元。考虑到本次交易基于纾困的精神,本次股权转让完成后,如受让方后续处置倍泰健康的累计净收入低于 1.7 亿元(含),则该等累计处置净收入全部归受让方所有;如受让方后续处置倍泰健康的累计净收入高于 1.7 亿元,则累计处置净收入中超出 1.7 亿元部分中的 90%归上市公司所有,10%归纾困基金所有。

此外,因倍泰健康未能实现 2016 年度至 2018 年度累计盈利承诺,根据《发行股份及支付现金购买资产协议》的相关约定,业绩补偿承诺方应向公司履行业绩补偿责任,以上市公司股份及现金合计补偿 970,736,690 元。目前公司已回购注销赵宏田、周松庆、张彦彬、王有禹、胡兵、王?所持有的业绩补偿股份共计1,057,455股,业绩补偿承诺方尚需以上市公司股份及现金合计补偿955,689,105.35 元。公司将积极采取措施追究业绩承诺方的业绩补偿责任,但鉴于主要业绩承诺方持有的上市公司股份已经被质押、冻结,因此公司能否获得业绩补偿存在重大不确定性。

3、根据《珠海横琴玄元八号股权投资合伙企业(有限合伙)合伙协议》,上市公司实际控制人童文伟、史亚洲、钟飞鹏为纾困基金的有限合伙人,因此本次交易构成关联交易。

4、公司向纾困基金出售倍泰健康 100%股权尚需公司股东大会审议通过,公司将择日召开股东大会审议该事项。未来股东大会审议该事项时,公司实际控制人童文伟、史亚洲、钟飞鹏将回避表决。同时,根据公司与前次交易的交易对方签署的《发行股份及支付现金购买资产协议》的约定,自业绩承诺方应补偿股份数量确定之日起至该等股份注销前或被赠与其他股东前,该部分股份不拥有对应的股东表决权且不享有对应的股利分配权利。

5、过去 12 个月,公司与纾困基金、公司实际控制人未发生其他关联交易。

6、本次交易不构成重大资产重组。

关于对宜通世纪科技股份有限公司的关注函

宜通世纪科技股份有限公司董事会:

2019?年 12 月 11 日,你公司披露《关于出售全资子公司 100%股权暨关联交易的公告》,拟以 1.7 亿元出售你公司全资子公司深圳市倍泰健康测量分析技术有限公司(以下简称“倍泰健康”)100%股权给珠海横琴玄元八号股权投资合伙企业(有限合伙)(以下简称“玄元投资”)。倍泰健康为你公司 2017 年重大资产重组并购标的,目前尚在业绩承诺期内。你公司实际控制人童文伟、史亚洲、钟飞鹏为玄元投资的有限合伙人,本次交易构成关联交易。我部对此表示高度关注,请你公司就以下事项做出说明:

1.详细分析本次交易的目的及对你公司的影响,包括此次交易的必要性和真实意图、对本期和未来财务状况和经营成果的具体影响、获得款项的具体用途等。

2.公告显示,倍泰健康截至 2019 年 9 月 30 日经审计净资产为-1.57 亿元,股东全部权益评估咨询值为 0 元;本次交易成交价格为 1.7亿元,与账面值、评估咨询值存在较大差异。请你公司详细说明:

(1)本次评估咨询采用的评估咨询方法及涉及的主要评估咨询参数、计算过程、结论等;

(2)北京国融兴华资产评估有限责任公司为倍康健康股东权益权益价值出具咨询报告而非评估报告的原因,及你公司以此作为本次交易定价依据的充分性及合理性;

(3)成交价格与账面值、评估咨询值存在较大差异的原因;

(4)本次交易是否存在需要说明的与定价有关的其他特定事项或因素等,如是,请详细说明。

3.公告显示,本次交易完成后,玄元投资可以自行依据其合伙协议约定处置倍泰健康股权从而实现投资退出,并且你公司实际控制人童文伟、史亚洲、钟飞鹏拟与玄元投资签署协议,将其所持 3,400 万股上市公司股票为玄元投资后续处置倍泰健康的收益提供质押担保。如后续处置倍泰健康的累计净收入低于 1.7 亿元,则累计处置净收入全部归玄元投资所有,并由你公司实际控制人所质押的股票为限对玄元投资进行差额补偿;如后续处置倍泰健康的累计净收入高于 1.7 亿元,则累计处置净收入中超出1.7亿元部分中的 90%归上市公司所有,10%归玄元投资所有。请你公司详细说明:

(1)玄元投资是否已在合伙协议中约定了具体明确的处置计划或安排等,若是,请详细说明相关情况,包括处置时限、转让意向方等;

(2)你公司是否可能在未来回购倍泰健康股权;

(3)本次交易是否存在其他一揽子安排,如是,请说明相关情况;并分析若倍康健康后续存在其他融资事项时,如何进行收益分配;

(4)玄元投资受让倍泰健康股权的真实意图,及玄元投资作为本次交易对手方的必要性、合理性,是否存在年底突击处置资产调节利润的情形。

4.公告显示,本次交易完成后,倍泰健康不设董事会,设执行董事一名,由玄元投资委派;倍泰健康的后续经营管理由玄元投资合伙协议约定的主体委派相关人员执行。请你公司详细说明:

(1)上述执行董事、经营管理人员是否已存在相关人员安排,若是,请说明相关人员与你公司的关联关系,若否,请说明是否存在委派你公司相关人员作为执行董事、经营管理人员的可能;

(2)根据上述说明进一步分析本次交易完成后,你公司是否仍然能够实际控制倍泰健康的生产经营,及你公司不再将倍泰健康纳入合并报表范围的合理性。

5.公告显示,截至目前你公司通过银行向倍泰健康实施委托贷款,其中尚未到期委托贷款 0.49 亿元,逾期未收回委托贷款 1.16 亿元;你公司为倍泰健康应收账款保理业务提供不超过0.4亿元的担保额度。

请你公司详细说明:

(1)倍泰健康获得上述委托贷款的具体用途、上市公司回收的安排及保障措施;

(2)上述担保额度内的实际担保情况及你公司是否承担了相应的担保责任,并进一步分析在完成本次交易后,上述担保责任的后续承担情况及相关解决措施等;

(3)核查倍泰健康是否存在其他占用你公司资金的情形,如是,请说明相关情形涉及的金额、对你公司的影响和解决措施等。

6.?请详细说明倍康健康的相关情况:

(1)倍康健康生产经营情况,包括但不限于主营业务开展情况、公司经营管理情况、主要客户及供应商的稳定性等;

(2)公告显示,倍泰健康 2019 年 1-9 月经审计净利润为-0.17亿元,2018 年经审计净利润为-4 亿元,请详细说明倍泰健康净利润指标出现明显改善的原因及合理性。

7.公告显示,因倍泰健康未能实现 2016 至 2018 年度累计盈利承诺,根据《发行股份及支付现金购买资产协议》的相关约定,方炎林等12名业绩补偿承诺方应向你公司以股份及现金合计补偿 9.71亿元。

截至目前剩余未补偿金额为 9.56 亿元。请你公司详细说明:

(1)逐个说明上述业绩补偿承诺方的业绩补偿承诺履行情况及连带责任承担情况;

(2)逐个说明你公司与上述 12 名业绩承诺补偿方的沟通进展情况,及你公司已开展或拟开展的追责追索工作以保障上市公司利益,包括但不限于司法、仲裁等途径。

8.你公司认为需要说明的其他事项。

请你公司于 2019 年 12 月 16 日前书面回复我部并对外披露,同时抄送广东证监局。

特此函告。

创业板公司管理部

2019?年 12 月 11 日

倍泰健康主营业务

倍泰健康创立于 1994 年,是智慧医疗领域一家集研发、生产、销售、服务于一体的国家级高新技术企业。倍泰健康借助新一代信息技术,采取“产品+服务”业务模式,主要经营健康一体机、智慧健康亭等一体化智慧医疗监测产品,血生化多功能检测仪、人体成分分析仪、智能脂肪秤、智能体重秤、医护手表、耳温枪、血压计等智能物联监测产品,以及脂肪秤、体重秤等健康测量分析产品,并提供“天天健康”家庭健康管理服务和社区健康管理服务。基于上述产品和服务体系,倍泰健康能够为客户提供覆盖多个基层医疗应用场景的智慧健康管理产品和服务。

上市公司重大资产重组的目的:

本次交易目的

(一)嫁接智慧医疗运营平台,拓宽智慧医疗垂直应用领域业务的成长空间

在通信产业转型发展潮流背景下,上市公司提出了从“移动通信网络服务商”向“移动通信网络智慧运营服务商”的战略升级,积极拓展智慧运营业务。并购天河鸿城后,上市公司已成功抢占物联网 CMP 平台业务入口,并以其为支撑拓展下游的 AEP 平台和行业系统集成方案业务。随着 NB-IoT 标准的制定和规模化商用,可穿戴设备、监测设备等智慧物联设备之间可实现更低成本、更低功耗的连接,物联网技术在智慧医疗等垂直领域的应用也将更加全面、深入,智慧医疗业务存在广阔的发展空间。

标的公司是智慧医疗领域一家集研发、生产、销售、服务于一体的国家级高新技术企业,主要经营健康一体机、智慧健康亭等一体化智慧医疗监测产品,血生化多功能检测仪、人体成分分析仪、智能脂肪秤、智能体重秤、医护手表、耳温枪、血压计等智能物联监测产品,以及脂肪秤、体重秤等健康测量分析产品,并提供“天天健康”家庭健康管理服务和社区健康管理服务。

在产品端,标的公司在售的一体化智慧医疗监测产品和智能物联监测产品通过物联通讯模块功能和物联网技术,能够实现对用户心电、血压、血糖、血氧饱和度、尿酸、尿液分析、总胆固醇、人体成分、体温、体重、身高、睡眠、步伐等健康指标的监测和数据的上传、存储和管理。在服务端,标的公司与各地方广电网络运营商、电信运营商等采用合作模式,为家庭用户提供“天天健康”家庭健康管理服务;与政府相关部门或其下属事业单位、社区健康服务中心等单位进行合作,为当地社区居民提供社区健康管理服务。

标的公司深耕于智慧医疗领域,在行业内已建立起一定的品牌优势和行业地位。通过嫁接标的公司的智慧医疗运营平台,结合上市公司现有物联网、大数据和智慧医疗业务布局,双方可在战略、渠道、业务上实现多项协同,有助于上市公司进一步拓宽智慧医疗垂直应用领域业务的成长空间。

(二)上市公司与倍泰健康深入融合,多项协同将提升综合实力

1、战略协同

上市公司提出了从“移动通信网络服务商”向“移动通信网络智慧运营服务商”的战略升级,以通信业务为基础,以物联网、大数据平台为载体,积极寻求在智慧医疗等垂直应用业务领域实现深度延伸。而倍泰健康立足于智慧医疗细分领域,围绕“产品+服务”的主线,借助物联网、大数据、云存储等新一代信息技术,积极打造以健康管理为核心,以健康数据为支撑,以基层健康筛查和分级诊疗为突破口,覆盖多个基层医疗应用场景的“云―管―端”产品和服务体系。

在医疗健康行业转型升级背景下,上市公司与标的公司均聚焦于物联网、大数据等新一代信息技术,寻求新一代信息技术与传统医疗行业的深入融合,进而逐步改善医疗健康行业痛点,突破医疗行业传统封闭格局,实现在智慧医疗垂直应用领域的深入拓展。双方在智慧医疗业务发展战略的高度一致,有助于未来彼此业务的深入融合。

2、渠道协同

上市公司在多年的发展过程中,与国内主要电信运营商,尤其是行业龙头中国移动建立了长期良好的合作关系。上市公司子公司天河鸿城则在基站天线通信设备及物联网业务领域与中国联通进行了深入合作。目前,上市公司已建立覆盖国内三大运营商的渠道网络。标的公司方面,倍泰健康与重庆有线、湖南有线等多家地方广电网络运营商和中国联通等电信运营商深入合作,推广家庭健康管理服务。此次交易完成后,双方将结合彼此的运营商资源,实现下游业务渠道的互通共享。上市公司也借此形成覆盖中国移动、中国联通、中国电信、广电网络运营商等国内四大运营商的全方位业务渠道体系。此外,上市公司与标的公司在各省市卫计委、医疗服务机构、行业客户等医疗行业业务渠道资源也有望形成互通共享。

3、业务协同

(1)智慧医疗业务协同

上市公司以通信业务为基础,以物联网平台、大数据平台为载体,积极布局智慧医疗等垂直应用领域业务。目前,上市公司与新华社广西分社合作推出广西医院“智慧医疗”联播网项目,为广西全区县以上地市医院提供新闻时讯、政策宣传、健康知识、医院宣传、广告信息等方面的平台载体。为完善用户体验,增强用户粘性,结合联播网项目,公司进一步推出就医通平台和“搜一路”导航网,丰富智慧医疗应用,帮助患者实现轻松就诊,进而打造网络、数据和传媒一体化的智慧医疗运营服务平台。同时,上市公司以广西合作模式为样本,在湖南进行复制,并拟在全国其他省市进行推广。此外,上市公司瞄准肿瘤患者的移动随诊和后医疗管理服务市场,通过参股西部天使,积极布局集“医院―医生―患者”三位一体的“易随诊”肿瘤随诊平台和数据库,服务癌症患者。

标的公司方面,倍泰健康借助新一代信息技术,采取“产品+服务”业务模式,为客户提供一体化智慧医疗监测产品、智能物联监测产品、健康测量分析产品和健康管理服务。经过多年的发展和积累,倍泰健康已形成了独具特色的“云―管―端”产品和服务体系,实现了对用户从多场景、多监测终端进行健康监测,再将数据通过多通讯网络传递至云平台存储、管理、分析,并完成健康数据在多显示终端的共享、互动。

此次交易完成后,上市公司通讯优化技术、物联网技术、大数据分析技术有望从“云”、“管”、“端”三个维度优化倍泰健康的后台云系统管理能力、数据分析能力、网络通讯能力和产品通讯模块性能等,进一步提升智慧医疗产品竞争力和综合服务能力。同时,上市公司与标的公司在智慧医疗领域的业务渠道、客户资源也将形成互通共享,双方有望在智慧医疗业务领域形成业务协同。

(2)物联网业务协同

上市公司通过子公司爱云信息与 Jasper 进行战略合作,为中国联通提供物联网连接管理平台,开展物联网运营服务;同时,子公司天河鸿城与物联网芯片、通信模组和传感设备供应商等物联网产业链服务商合作,为企业搭建各层次物联网系统,实现物联网行业系统集成方案的最终落地和客户物联网业务的整体运营。

倍泰健康主营的一体化智慧医疗监测产品、智能物联监测产品能够实现对用户心电、血压、血糖等多个生理指标的集成或单独监测。同时,借助产品的物联通讯功能,用户能够实现监测数据的上传、存储、管理。在后台数据管理上,倍泰健康一方面建立自有云系统,实现对用户的统一管理与服务;另一方面,根据客户的实际需求,为其搭建区域数据中心、软件系统和提供后续运维服务。例如,倍泰健康的健康一体机在中标各省市卫计委一体机项目后,为其搭建配套区域数据中心,使卫计委得以实现对基层用户数据的管理和分析。因此,物联通讯技术的应用和后台整体服务方案的搭建,已成为倍泰健康为客户提供智慧健康管理产品和服务的重要保障。

本次交易完成后,上市公司有望在智慧医疗垂直应用领域深入拓展物联网业务,提升增值服务能力。上市公司将利用倍泰健康产品和服务在医疗行业客户的渗透,深入了解客户实际业务特点,进一步挖掘客户物联网业务需求,在物联网感知层、网络层、基础设施层、平台层和应用层等整体结构层面,为客户提供包括物联网基础通信管理、物联网应用使能平台(AEP 平台)开发、设备管理、数据管理等在内的物联网系统集成方案,提升客户对物联医疗终端设备和数据的管理能力。同时,随着 NB-IoT 标准的制定和推广应用,未来上市公司有望为倍泰健康智能健康管理产品和其他智慧医疗行业用户产品提供更低成本、更低功耗、更广覆盖的连接管理服务,帮助客户在进一步拓宽智能物联产品应用范围的同时,降低企业整体运营成本。

(3)大数据业务协同

上市公司子公司曼拓信息与运营商合作,以运营商信令数据为基础,研发DPI 系统,布局大数据业务,为各行业客户提供咨询和精准营销服务。同时,上市公司在物联网业务领域也积累了丰富的运营数据资源。标的公司方面,倍泰健康通过健康管理产品和服务的分发,在医疗健康行业也已积累了一定数量的用户和数据。同时,借助“云―管―端”服务体系,倍泰健康打通了与用户的互动通道,为后续产品和服务的推送奠定了基础。倍泰健康用户既能通过 PC 端、手机微信端在健康管理平台上实现在线医患互动和接收专业建议,亦能通过“天天健康”家庭健康管理服务在电视端接收倍泰健康健康视频、资讯和健康产品的推送。

此次交易完成后,上市公司进一步拓宽了数据源头,提升了数据储备,形成了覆盖运营商信令数据、物联网平台数据、智慧医疗垂直应用行业数据的大数据资源体系。同时,结合倍泰健康在智慧医疗行业的业务渠道资源、用户互动通道,上市公司得以实现大数据分析技术在智慧医疗领域的垂直应用,深化精准服务能力,实现智慧营销业务协同。

(三)增厚上市公司经营业绩,提升经营抗风险能力

本次交易是上市公司利用资本市场平台,抓住医疗行业转型升级机遇,提高智慧医疗业务服务能力,进一步完善智慧运营服务体系的重要战略布局。同时,业绩补偿承诺方承诺倍泰健康 2016 年至 2019 年的累计净利润为 31,100.00 万元,因此,此次交易有利于提高上市公司利润水平,增厚经营业绩,提升经营抗风险能力,实现股东价值的提升。

加载中...