新浪财经

平安为什么没能拯救华夏幸福

新浪财经

关注

平安为什么没能拯救华夏幸福

来源:财经十一人

文|王博张光裕

华夏幸福(600340.SH)联席董事长、CEO吴向东将离职加盟深圳本土开发商鹏瑞集团的传闻曝出已有10天,华夏幸福仍未就此发公告澄清,按相关规定,上市公司要公告其重要高管的变动情况。

《财经》记者接触到的业内人士均已将吴向东的离职作为既成事实,但此事对正处于重组关键期的华夏幸福利弊如何,观点并不一致。

一种意见认为,吴向东出走让华夏幸福终结了一山二王的尴尬,有利于摆脱内耗,集中力量渡过难关;另一种意见认为,吴向东出走意味着有能力迅速解决华夏幸福债务危机的中国平安(601318.SH)可能准备离场。

房地产经营的大环境变化加剧了行业分化,今年以来,曾多年位居行业规模前十名的华夏幸福连续出现债务违约,是爆发危机的房企中体量最大的一家。

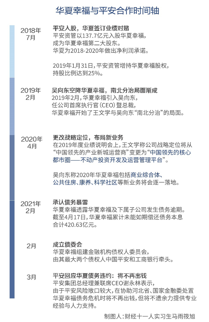
根据华夏幸福4月16日的最新披露,公司累计未能如期偿还债务本息合计420.63亿元。

截至2020年9月底,华夏幸福的总资产为5068.13亿元,总负债4158.71亿元,资产负债率82.1%。

截至4月19日收盘,华夏幸福股价报收6.59元/股,较其近年来的最高值35.20元/股,市值蒸发了近八成。

自华夏幸福债务危机爆发以来,其第一大股东华夏幸福基业控股股份公司(后简称“华夏控股”)的持股比例大幅萎缩。

先前,华夏控股将公司总股本约15.5%的股份质押给金融机构作为担保品。债务违约后,质押的股份陆续被相关金融机构以集中竞价的方式,进行强制违约处置,华夏控股被动减持。

据其最新公告,截至4月9日,华夏控股及其一致行动人持股比例已萎缩至25.33%,中国平安持股25.05%,双方差距只有0.28个百分点,平安即将被动成为华夏幸福的第一大股东。

今年2月初,平安联席CEO谢永林在平安业绩发布会上披露,平安对华夏幸福投资的风险敞口为540亿元,约是中国平安2020年净利润的三分之一。但他同时表示,风险敞口不代表全部亏损,540亿元包括股权投资180亿元,以及表内债权投资360亿元,平安将会根据化债进程及时提取拨备。

谢同时表示,会不遗余力地支持华夏幸福债务处理方案,但后续不会再出钱。

吴向东的离开能跟平安打算离开画等号吗,如果被动成为第一大股东,平安会不会改变“不再出钱”的立场,监管层会默认平安成为大型房企的第一大股东吗?

01 

多出来的“话事人”

2018年7月,中国平安通过旗下子公司平安人寿、平安资管入股资金饥渴的华夏幸福,以19.88%的股权成为其第二大股东。当时,大股东华夏控股的持股比例约为42%,比平安多出一倍。

2019年2月,原华润置地执行董事吴向东以3000多万元的业内最高年薪,带着百人团队空降华夏幸福,出任联席董事长兼CEO,自此,华夏幸福开始了吴向东与王文学“南北分治”的局面。

但万亿金融集团和顶级职业经理人都没能给华夏幸福做好风控。

吴向东来到华夏幸福的第一天就被打上了平安系的标签。平安入股后,王文学管北方的产业新城,吴向东把重心放在了南方的商业办公项目。在华夏幸福2019年业绩发布会上,吴向东表示,华夏幸福南方区的布局重点是服务中国平安发展需要。

《财经》记者获悉,平安系进入华夏幸福的第一年,双方高管还处于蜜月期,开会商讨问题时,都表现得彬彬有礼,但一年后,开会的场面就变得火药味十足。

在平安系进入后,除了董事长王文学,华夏幸福的每一个主要高管上面都多了道屏障。

华夏幸福原二把手、董事兼联席总裁孟惊与王文学之间,多了一个吴向东。而华夏幸福原财务总吴中兵上面架了一个俞建。俞建曾是华润置地的首席财务官,现任华夏幸福联席总裁。

除此之外,平安人寿总经理助理孟森也进入华夏幸福任董事,孟森是平安资管的老人。

新架构搭起来一年后,平安系与华夏幸福员老之间的交锋也从背后走向前台。

俞建曾不止一次在工作中发火。

“我其实挺理解他的,他想要推进什么事,要什么数据,都会遇到很多阻碍。”一位华夏幸福离职中层告诉《财经》记者,“原来公司的老人,他们毕竟对公司很熟悉,如果他们对空降兵不交实底,怎么办?我发现周围同事的工作成就感不是来自工作业绩,而是在争斗中是否守住了自己的阵地。”

俞建不理解产业新城为什么现金流那么差,这导致后来产业新城业务团队也不敢向外投资。

中国平安给了华夏幸福百亿元周转资金,但由于掌握财政大权的是吴向东团队,这笔钱几乎全投在了南方区域,即吴向东所开拓的新业务。

华夏幸福2019年财报显示,仅武汉一座城市,从2019年9月至2020年7月,南方总部的拿地总金额就达到135.75亿元。

有商管专家表示,作为职业经理人,吴向东要做的是帮企业止损,如盘活产业新城等项目,而不是在现金流吃紧的时候大笔投资新业务,这只能加大企业经营风险。

上述华夏幸福离职中层分析,以吴向东为代表的平安系和华夏幸福的老员工一直都没有融合好,疫情则加速了问题爆发。

作为职业经理人,吴向东需要在新平台展现自己实力,但他显然没摸清华夏幸福的家底,而王文学也低估了平安的控制欲。

02 

强硬的二股东

平安在投资并购中的强势风格由来已久。

2016年6月27日,平安产险正式成为汽车之家(02518.HK)最大股东的第三天,就全面接管了这家公司,原CEO秦致及原CFO钟奕祺出局。

这一幕也发生在平安好医生(01833.HK)上,该公司由阿里系创业团队打造,平安入股后,创业团队相继离职,现在,平安集团新的管理层已经全面接手这家公司。

平安一惯的打法就是,如果发现新业态以平安的基因很难做起来,就会走出去,投资并购,通过股权激励,吸引合适的人才,如现在的陆金所、平安好医生、平安好车等。

多年来,中国平安对高管人才一直采取高薪资加高目标绩效考核,完成业绩预期加薪留任,业绩不达标,立马换人。

吴向东此次出走,虽然原因未明,但就华夏幸福的业绩来看,平安和王文学都不会满意。

2017年至今,平安集团的战略定位一直是“两个聚焦”即大金融资产和大医疗健康产业,涉及“医、食、住、行”四个生态服务。

而“住”的领域平安集团内部只有平安不动产,主要围绕一线核心地段打造金融中心,对于商业物业、城市更新和长租公寓却涉猎不多。要想完善生态布局,彼时的平安亟需一个有实力,但又依赖它的地产公司。

2017年中国房企销售金额排名,华夏幸福位列第十。

2015-2019年期间,平安也入股了前十名的中国金茂(00817.HK)和碧桂园(02007.HK),并成为其第二大股东,但前者是央企,后者是绝对控股的家族企业,平安可发挥的空间并不多。

华夏幸福不同,这是一家十强民营企业,并且在2018年非常缺钱。

华夏幸福发家于河北,在发展产业新城时,于环京区域获得了大量住宅土地。2014年,京津冀协同发展上升为国家战略,踩准了政策红利期的华夏幸福在两年后跃入千亿房企行列。

但华夏幸福的好日子不长,2017年,环京地区开始限购。各地政府陆续发布政策:非本地户籍购房,需缴纳三年社保证明。这一年,主要布局环京地区的华夏幸福的销售增速回落至20%以下,2018年降至个位数,资金链随即绷紧。

一个想补充运营资金,一个想补齐业务短板,中国平安和华夏幸福在2018年的秋天一拍即合。

多位华夏幸福的员工承认,双方最初都相信可以优势互补,平安入股的消息当时是非常提振士气的,但没想到二股东如此强硬。

03 

产业新城+商业地产,两大吸金业务压身

“一个团队彼此提防,内耗就不可避免。不管吴向东开拓南方市场搞城市更新,还是王文学固守北方盘活产业新城,互相牵制下,谁都别想做得痛快。”上述离职华夏幸福中层认为。

平安系与华夏幸福元老的内斗加剧了困局。

2020年,南方区吴向东主导的商业综合体区域尚处于投入阶段,而北方大本营,华夏幸福因为缺少现金流已经难以为继。

华夏幸福2019年年报显示,虽然近几年公司加快在其他区域的扩张,但环京仍贡献5成以上收入。自限购令后,该地区持续低迷的楼市,让华夏幸福业绩承受重压。

进入2020年,新冠疫情黑天鹅又在华夏幸福的伤口上补了一刀。

据克而瑞数据,2020年,华夏幸福销售额为963亿元,同比下降约1/3。

房地产投资通常的逻辑是“买涨不买跌”,预计2021年华夏幸福的销售情况仍不乐观,靠自有现金流难以兑付到期债务。

据贝壳研究院数据,截至2020年二季末,华夏幸福剔除预收款后资产负债率为77%、净负债率217%,现金短债比0.47,三条红线全触。

吴向东是有职业经理人光环的,遍布深圳的万象城就是他的代表作。

但吴向东的成名是和华润置地相互成就的结果,对于华夏幸福,没有央企的融资能力,产业新城本来就是重投入、长周期、慢回报的业务,再加一个同样特征的商业地产业务,难免雪上加霜。

华夏幸福2020年三季报显示,前三季度公司土地支出198.5亿元,同比增长接近25亿元;其中商业地产及相关业务支出达102.03亿元,产业新城业务支出则从173.73亿元近乎腰斩至96.46亿元。

04 

重组方案仍未落地

一位原保险协会的人士认为,虽然投资人、债权人都愿意让平安接盘,但险资成为地产公司第一大股东是有监管障碍的。银保监会一直强调,险资进入不动产行业要以财务投资为主,不能作为第一大股东过多干涉上市房企运营。

今年2月初,针对华夏幸福的债务纠纷,中国平安和工商银行牵头建立了债委会。据悉,中国平安曾经提出过一版债务重组方案,但并没有和河北省政府谈妥。截至目前,已经有44家债权人、83个项目实现了展期和解。

4月17日,华夏幸福就债务违约再发公告,称公司正在积极协调各方商讨多种解决方式,在地方政府的指导和支持下,公司正在尽快开展综合性的风险化解方案制定工作。同时,金融机构债权人委员会也在积极协调推进公司债务展期事宜,为综合化解方案的制定和执行争取必要的时间。

公告称,华夏幸福将以“不逃废债”为基本前提,按照市场化、法治化、公平公正、分类施策的原则,稳妥化解华夏幸福债务风险,依法维护债权人合法权益。

熟悉华夏幸福的人士向《财经》记者介绍,针对华夏幸福的债务危机,河北省、廊坊市两级政府成立了工作专班,债务重组方案有望于6月出台。

作者为《财经》记者,实习生马雨筱旭、张晴鹤对本文亦有贡献

加载中...