新浪财经

重磅!2021年中国奶粉行业相关政策汇总及解读(全)

前瞻产业研究院

关注

原标题:重磅!2021年中国奶粉行业相关政策汇总及解读(全) 来源:前瞻产业研究院

一、中国奶粉行业发展历程

在2008年之前的10年,我国的奶业发展年均增长指数高达15%以上,这一战绩与记录在世界奶业发展中较为罕见;2008年之后,继“大头奶粉”、“毒奶粉”、圣元“性早熟”等等负面事件后,国内奶粉市场又爆出“皮革奶”,国产奶粉遭遇严重信任危机,为进口奶粉让出一定的市场空间。整个奶粉行业发展可以犹如从卫星般的高速度跌入了蚂蚁爬行般慢速度,反差极大。从近几年的奶牛存栏数、生鲜奶总产量和人均消费量等这几项指标,就可证明这一点。纵观整个奶业发展来看,其发展是呈慢→快→慢波浪式曲线前行的。

二、中国奶粉行业政策汇总

(一)行业标准

1、奶粉行业主要标准及规范

近年来,由于我国奶粉行业受到“毒奶粉”事件的影响,国家相关部门对奶粉行业的监管越加的严厉,也相继出台了各种标准及规范以保证行业健康、有序的发展,各标准及规范如下图表所示。

2、最新行业标准及解读

2021年3月18日,国家卫健委发布50项新食品安全国家标准,其中包括《婴儿配方食品》(GB10765-2021)、《较大婴儿配方食品》(GB10766-2021)、《幼儿配方食品》(GB10767-2021)等3项营养与特膳食品标准。该标准将于2023年2月22日正式实施。

这次新国标的改变与国际食品法典委员会标准修订趋于一致。将原有的《较大婴儿和幼儿配方食品》(GB 10767-2010)分为2个标准,即《较大婴儿配方食品(GB-10766)和《幼儿配方食品(GB-10767)》。细分之后,新国标在蛋白质、碳水化合物、微量元素以及可选择成分等部分作出了更明确严格的规定,将根据婴幼儿月龄提供更精准的营养元素。

主要变化还包括:修订或增加了产品中营养素含量的最小值和最大值;将2010版标准中部分可选择成分调整为必需成分;污染物、真菌毒素和致病菌限量要求统一引用相关基础标准,体现标准间协调性。

(二)行业政策

2008年以来,政府各部门发布了一系列的政策法规以推动国内奶粉行业健康、快速的发展。面对频频爆出的奶粉负面事件,国家重磅出击新规。2016年6月,被称为“史上最严奶粉新政”的《婴幼儿配方乳粉产品配方注册管理办法》发布,我国对奶粉配方的管理由备案制改为注册制。办法规定,自2018年1月1日起,未取得注册的婴幼儿配方乳粉产品将不得在境内销售。2018年6月,中国发布《关于推进奶业振兴保障乳品质量安全意见》,围绕奶源基地建设、乳制品加工流通、乳品质量安全监管以及消费引导等方面全面部署。2019年6月3日,国家发改委印发《国产婴幼儿配方乳粉提升行动方案》。大力实施国产婴幼儿配方乳粉“品质提升、产业升级、品牌培育”行动计划。

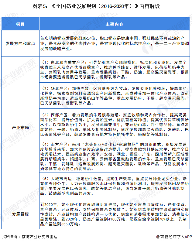
(三)行业发展规划

我国涉及奶粉行业发展的规划主要为《全国奶业发展规划(2016-2020年)》,其对我国奶粉行业的发展指明了发展方向和重点,同时提出了相应的发展目标,如下表所示:

更多深度行业分析尽在【前瞻经济学人APP】,还可以与500+经济学家/资深行业研究员交流互动。

加载中...