新浪财经

2021年中国K12在线教育行业市场现状与发展前景分析 线上教育市场前景广阔

前瞻产业研究院

关注

原标题:2021年中国K12在线教育行业市场现状与发展前景分析 线上教育市场前景广阔 来源:前瞻产业研究院

随着在线教育的普及以及移动互联网技术的发展更加成熟,我国K12阶段(3-18岁)的孩子通过“互联网+教育”模式学习的渗透率日益增高,针对K12阶段孩子的在线课程成为行业中不可忽视的重要组成部分。

2020年新冠疫情影响下,“全民网课”星期,使得K12在线辅导市场进一步攀升,在线教育渗透率大幅提升。疫情稳定之后,线上课程相当程度上留住了新增用户且相较于疫情前有近3倍的增长,也证明线上化呈现不可逆的趋势,前景广阔。

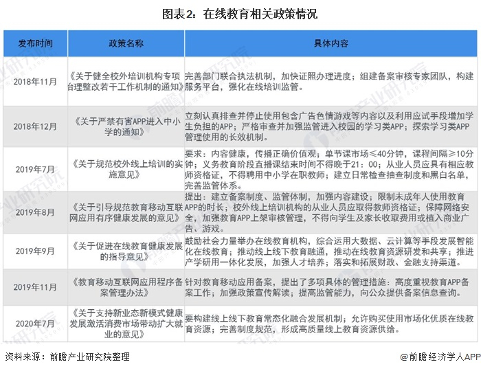
政策推动在线教育良性发展

随着在线教育的普及以及移动互联网技术的发展更加成熟,我国K12阶段(3-18岁)的孩子通过“互联网+教育”模式学习的渗透率日益增高,针对K12阶段孩子的在线课程成为行业中不可忽视的重要组成部分。《中国青少年在线学习白皮书(2021)》将K12在线教育划分为在线课程、教育平台及教育信息化三大类。

近年来,教育部等相关部门相继出台了一系列监管政策,旨在创造良好的在线教育市场环境,推动行业良性发展。2019年8月,教育部等八部门印发了《关于引导规范教育移动互联网应用有序健康发展的意见》。这是国家层面发布的第一个全面规范教育APP的文件。

市场规模快速增长

据弗若斯特沙利文统计,中国K12在线辅导市场规模自2015年的32亿人民币增长至2019年的670亿人民币,复合年增长率为114.7%。2020年新冠疫情影响下,“全民网课”星期,使得K12在线辅导市场进一步攀升,2020年 K12在线辅导市场规模约为1687亿元。

疫情加速在线教育渗透率大幅提升

2016年在线教育刚刚兴起,直播技术运用尚不成熟,线下场景依然是K12校外辅导市场的主要场景。线下辅导市场占比达到98.3%。随着在线教育的不断普及,截至2019年在线教育占比自2016年的1.7%增至8.6%,K12校外辅导市场线上线下基本呈现一九分化的格局。

2020年在新冠肺炎疫情的影响下,在线教育渗透率大幅提升,线下教育被迫按下暂停键,在线教育占比增加至21.9%。

线上教育市场前景广阔

据弗若斯特沙利文预计2021-2024年,中国K12在线教育市场规模会进一步提升,但由于2020年K12在线教育渗透率提升幅度较大,因此2021-2024年K12在线教育市场规模增长的同时,增速逐渐变缓。疫情期间,线下教育受到短暂抑制,线上教育获得了短期爆发式高速增长。

据《中国青少年在线学习白皮书(2021)》表示,疫情稳定之后,线上课程相当程度上留住了新增用户且相较于疫情前有近3倍的增长,也证明线上化呈现不可逆的趋势。前瞻估计,到2026年中国K12在线教育市场规模有望达5310亿元,线上教育市场前景广阔。

更多数据请参考前瞻产业研究院《中国K12教育行业市场前瞻与投资战略规划分析报告》,同时前瞻产业研究院提供产业大数据、产业规划、产业申报、产业园区规划、产业招商引资、IPO募投可研等解决方案。

更多深度行业分析尽在【前瞻经济学人APP】,还可以与500+经济学家/资深行业研究员交流互动。

加载中...