新浪财经

重磅!2021年中国互联网金融行业相关政策汇总及解读 全面监管时代来临

前瞻产业研究院

关注

原标题:重磅!2021年中国互联网金融行业相关政策汇总及解读 全面监管时代来临 来源:前瞻产业研究院

互联网金融是传统金融机构与互联网企业利用互联网技术和信息通信技术实现资金融通、支付、投资和信息中介服务的新型金融业务模式。

在互联网快速发展的过程中,出现了诸多问题,非持牌机构的经营给金融领域带来了巨大的风险,由此从爆发增长期进入专项整治阶段。

经过行业持续出清,目前监管方面已经明确了金融领域“一致性”、“持牌经营”的监管原则,并且继续加强对传统金融机构的互联网业务规范整理,以及对涉及金融业务领域的互联网平台进行整改。

传统互联网金融进入整治收官阶段

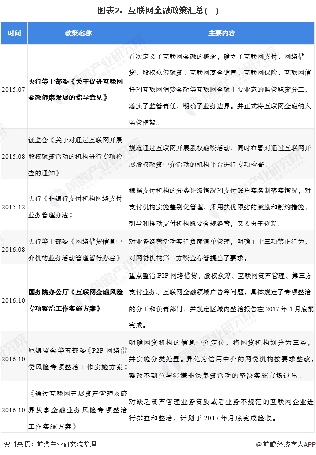
2014年“互联网金融”首次引入政府工作报告,表述为“促进互联网金融健康发展”,监管部门表示出鼓励金融创新,推动互联网金融健康发展的态度。

2015年互联网金融风险事件开始频发,P2P平台涉嫌非法融资和自融,多起爆雷事件发生,至此引发社会和监管部门关注,互联网金融正式进入监管年,2016年监管部门开始专项整治互联网金融。

2014年到2018年,互联网金融连续五年被写入政府工作报告,从一系列措辞上可以看出政府对行业发展的态度,也反映了互联网金融行业经历的从高速发展到规范整治的历程。

2019年,我国互联网金融风险专项整治成效显著,风险形势得到根本好转。2020年,互联网金融整治进入收官阶段,明确了“金融业务一定要持牌经营”的总体要求,接下来的监管将定位于建立长效监管机制。

互联网金融与金融科技:金融服务到科技服务

金融科技实际上是互联网金融发展过程中的产物。2019年的政府工作报告中,没有直接提到“互联网金融”,但是增加了“大数据、人工智能研发”这一表述。

2019年《金融科技(FinTech)发展规划(2019-2021年)》颁布,说明监管层对“互联网金融”重新加以审视,进而采取客观理性的措施而非一刀切的方式抑制,为我国互联网金融乃至有关行业指明方向并统筹未来规划。

金融领域的性质决定了其监管的特殊性,“金融科技”一词使互联网重新回归技术领域,服务于金融业务,互联网金融行业需要新的技术来重构生态,让科技成为底层的驱动力。结合“金融服务一定要持牌经营”,显然,未来金融科技在监管下,将作为科技服务输出者,而不是金融服务输出者存在。

传统金融机构领域监管现状:规范互联网业务

传统金融机构为了适应互联网金融发展的趋势,陆续通过互联网渠道开展了金融业务,例如商业银行互联网存贷款、互联网保险业务等等。

在2020年以前,监管部门主要针对于非金融机构领域的互联网金融乱象进行整治,在互联网保险领域也出台了相关管理办法;2020年底,多项监管条例陆续颁布,体现了监管部门开始着手对持牌金融机构的互联网金融业务进行规范管理。

从各项政策内容来看,主要针对当前金融机构开展互联网业务时存在的一些问题进行规范整治,维护市场秩序,以防范金融机构经营风险和保护消费者权益为主要目的。

互联网平台领域监管现状:金融活动纳入监管框架

经过2016年-2020年的整治,各类互联网金融高风险平台得到了有序处置,P2P平台实现全部清零,防范化解金融风险攻坚战取得重要阶段性成果。

互联网平台在互联网金融领域以提供金融科技服务充当“第三方”的角色,然而一些大型互联网平台旗下的业务和产品涉及到了金融业务领域,却没有得到相应的金融监管,形成了潜在的新型“大而不能倒”风险。

2020年底,蚂蚁集团在上市前两次被金融监管部门约谈,并对蚂蚁集团提出了整改要求。与此同时,针对一些大型互联网平台扰乱市场竞争秩序的行为,国务院反垄断委员会出台了《关于平台经济领域的反垄断指南》。

从清理中小互联网金融机构无序经营和无牌照经营行为,到将大型互联网平台的金融活动纳入监管框架,监管部门对互联网金融领域监管层层加码,坚持守住不发生系统性金融风险这一底线。

2021年年初,银保监会工作会议提出,要切实加强对互联网平台金融活动监管,依法将金融活动全面纳入监管,对同类业务、同类主体一视同仁,并加强对银行保险机构与互联网平台合作开展金融活动的监管。显然,蚂蚁集团事件反映了当前监管部门加强金融领域业务开展监管一致性、全面性这一要求的体现。

以上数据来源于前瞻产业研究院《中国互联网金融行业市场前瞻与投资战略规划分析报告》,同时前瞻产业研究院提供产业大数据、产业规划、产业申报、产业园区规划、产业招商引资、IPO募投可研等解决方案。

更多深度行业分析尽在【前瞻经济学人APP】,还可以与500+经济学家/资深行业研究员交流互动。

加载中...