新浪财经

财务/财富自由,距您还有多远?

新华网客户端

关注

最近,关于财富自由门槛的话题,在社会上引起了关注。其实社会上每个个体都有其特殊性,家庭的财富收入和支出的情况存在较大差异,帮助投资者理解财富的不同境界及实现路径可能更为重要。

一、正确认识财务/财富自由

首先,需要指出的是,“财富自由”并非是一个普遍接受的概念。检索国内外网站,都无法查找到“财富自由”(Wealth Freedom)的明确定义,甚至提及这一概念的都很少。

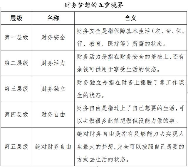
与此较为接近的一个概念“财务自由”(Financial Freedom)似乎更为人所熟知。但何为财务自由?它与财务独立有何差异?细究起来,恐怕一般公众也未必清晰。美国财富研究学者托尼•罗宾斯根据个人生活品质和需求的提升,将财务梦想分为五级,依次为财务安全、财务活力、财务独立、财务自由及绝对财务自由。

上述五个层级中,由于每个人的价值观、生活习惯、人生梦想等相去甚远,因而具体标准因人而异。例如,在财务活力、财务独立等阶段,一部分人理解的享受生活是购买奢侈商品、豪车和豪宅,而另一部分人则更侧重于精神方面的享受,这显然会影响个体对于收入的要求。此外,有些人将帮助弱势群体视为自己的理想或梦想,那么他在实现财务自由或绝对财务自由之后,可能愿将收入的很大一部分投入社会慈善事业。如日本著名企业家稻盛和夫将一切成功都归结于“利他之心”,他在事业成功后,便将主要精力放在慈善事业上,用这种感恩的形式来回报社会。

最后,财务与财富之间存在一定连结,其中的纽带就是投资收益率。如果投资者风格相对稳健的话,可能更偏好5%的收益率,此时年收入的20倍就是实现相应财务梦想的财富规模要求;而如果投资者风格相对激进的话,按10%收益率计算,年收入的10倍为相应的财富规模要求。托尼•罗宾斯认为,在攀登财务自由山峰的路上(积累财富阶段),投资者或许愿意把投资放在更为激进的组合里,这可能带来每年7%-10%的收益率;但在下山的路上(处理财富阶段),投资者更希望投资被放在一个安全的且不太波动的组合里,这样获得的收益率就相对低一些。

二、如何实现财务/财富自由?

随着国家提出,多渠道增加城乡居民财产性收入,到2035年经济总量和城乡居民人均收入将再迈上新的大台阶、人均国内生产总值达到中等发达国家水平,中等收入群体显著扩大等发展目标。对于国内投资者而言,未来实现财务/财富自由的可能性将大大增强。投资者要想抓住这一机遇期,必须看准方向、走对路子。

1.后房地产投资时代,金融投资是实现财务/财富自由的关键因素

2000-2016年,国内房地产市场经历了一轮波澜壮阔的持续增长期,房地产投资也成为这一时期部分家庭实现财富增值的重要渠道。但随着近年来各级政府和监管部门从严执行“房住不炒”和“因城施策”政策,房地产投资带来的整体性回报已趋势性弱化。植信投资研究院的房地产市场监测报告显示,过去两年,全国大部份地区房价涨幅逐步回落,仅一线和少数重点二线、三线城市房价涨幅相对较快,成为了当前房地产调控的重点对象。

相比之下,金融资产投资的重要性和增长潜力正在凸显。根据2019年10月,央行调统司城镇居民家庭资产负债课题组在全国范围内开展的一项调查显示,城镇居民家庭户均总资产317.9万元,其中70%是房产,金融资产占比仅为20.4%。住房资产占比过高将大大冻结家庭资产的流动性,同时房价的任何波动都会引起家庭财富的巨大变化,进而影响家庭成员的各种经济行为和生活方式。从国际经验来看,一般发达国家居民家庭的金融资产投资占比相对较高,如美国这一比例为42.7%。这也就意味着,国内家庭的金融资产投资未来还有很大增长空间,将成为家庭财富增长的重要驱动力。今年3月,植信投资研究院发布了首期“植信中国财富指数”,该指数显示,2020年下半年以来,推动国内富裕家庭财富增长的主要因素中,首先是金融投资收益,其次才是不动产投资收益、工资及福利等因素。

2020年下半年中国富裕家庭财富增长的因素

从近些年国内市场的投资情况来看,短期持有或频繁交易的金融投资产品很难达到预期增速。今年3月31日,支付宝理财平台联合10家基金公司,发布了《一季度基民报告》。调查发现,持有基金时长短于3个月的用户中,超7成是亏损的;但如果把周期拉长,则持有越久盈利概率越高。

造成上述差异的一个重要原因在于,频繁交易导致了较高的交易费用,在基金领域出现了所谓的“机构赚钱,基民不赚钱”现象。美国投资界有一个著名例子,三个35岁的朋友,每个人都攒了10万美元来做投资,并同时选择了基金投资方式,三个人获得的都是市场平均业绩,每年7%。这样过了30年,他们65岁时又聚到了一起,比比谁的投资账户里赚的钱更多,结果发现最多的几乎是最少的两倍。深入分析之后,他们发现原来是各自每年向基金支付的费率差别很大。因此,投资者要从较低层级的财务梦想跃迁至较高层级的财务梦想,理论上长久期的投资更容易助您实现。

2.金融投资务必谨慎,一旦走偏要重回财务/财富自由路径难度将显著增大

随着当前金融市场、金融产品的复杂性日益提升,越来越多的投资者单靠个人金融素养和过去的经验,已很难作出有效的投资决策,难以跑赢市场。首期“植信中国财富指数”显示,缺乏获取高质量投资信息的渠道是富裕家庭投资决策的主要痛点,国内近六成的富裕家庭需要专业投顾服务,其中,“比较需要”的占48%,“极其需要”的占11%。从资产规模看,流动资产600万元以上的富裕家庭需要专业投顾服务的人群占比为81%,流动资产300万元-600万元的富裕家庭需要投顾的比例为57%,流动资产100万元-300万元的富裕家庭需要投顾的比例47%。

近6成富裕家庭需要专业理财顾问服务

投资者向财务/财富自由目标迈进时,务必谨慎选择专业、靠谱的金融机构。哈佛大学的一项调查研究指出,美国65岁以上的老人中,20%都曾遭遇过投资失误或金融诈骗。而日本金融厅发布的社会报告也证实,近年来,许多日本中老人冒险投资自己不擅长的领域,因投资失败导致“老后破产”现象大量出现。国内近年来也出现E租宝等爆雷事件,许多投资者一生积蓄付诸东流,着实令人扼腕叹息。

对此,我们的建议是,选择机构和产品时要把握“四个不看”和“十个要看”。“四个不看”,即不看产品预期收益率有多高;不看刚兑、保本、保收益等承诺;不看机构是否经常请明星站台或代言;不看销售人员是否曲意奉承。“十个要看”,即是否为正规持牌金融机构;是否为相关行业的头部机构;在行业中是否维持了多年的良好声誉和口碑;理财顾问是否专业、敬业且正直;所代销的产品是否出自行业领先的券商、信托、基金等机构;是否具有央企、国企血统或大型集团背景;高管人员是否具备丰富的金融从业经验;风控合规团队是否有正规金融机构从业经历;是否拥有行业一流的专业研究团队;资金去向,即所投资产标的是否清晰明确。(植信投资研究院财富管理研究中心)

加载中...