新浪财经

2021年中国医药中间体之核苷类药物行业市场规模及应用情况分析(图)

腾讯美股

关注

原标题:2021年中国医药中间体之核苷类药物行业市场规模及应用情况分析(图) 来源:中商情报网

中商情报网讯:核苷类药物指具有核苷和脱氧核苷结构的生物活性药物。该类药物通过基因疗法来发挥作用,将特定的遗传物质(核苷酸片段)转入患者特定的细胞内,以达到预防和治疗目的。核苷与脱氧核苷(酸)系列化合物主要用于医药领域,用途广泛,而且新产品层出不穷,应用范围不断扩大。

一、市场规模

核苷类抗病毒药物品种繁多,结构多样,主要以破坏病毒转录、干扰或终止病毒核酸的合成为目的,用于抗疱疹病毒、HIV、HBV、以及流感和呼吸系统病毒等DNA和RNA病毒。目前在这方面应用最多,而且新出现的药物主要集中于治疗上述疾病。

数据显示,2015-2018年,我国核苷类药物行业市场规模从283.60亿元增长至557.70亿元,年均复合增长率为14.48%,其中肝病用核苷类药物和抗肿瘤用核苷类药物占据主导地位。中商产业研究院预测,2021年我国核苷类药物行业市场规模可达到732.1亿元。

数据来源:中商产业研究院整理

二、抗肿瘤应用

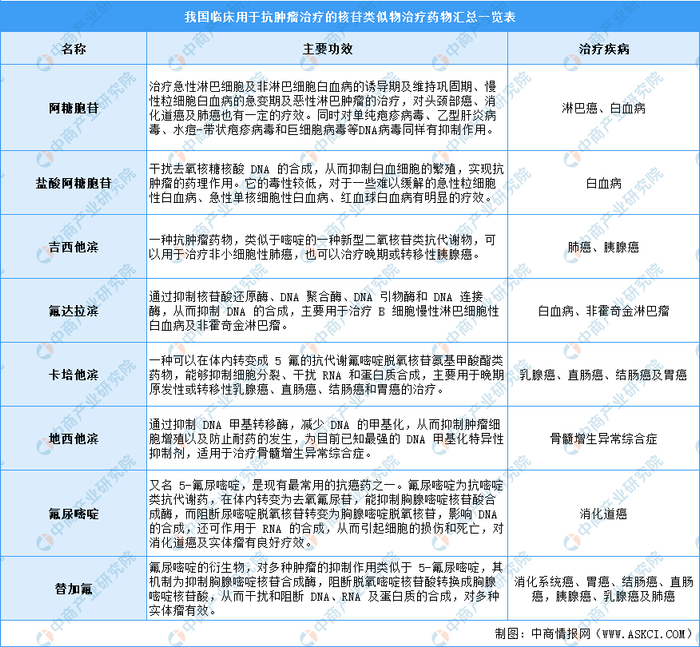
核苷类似物是一类重要的抗癌化疗剂,包括各种嘌呤和嘧啶核苷的衍生物,主要是一类抗代谢物,通过干扰肿瘤细胞的DNA合成和DNA合成中需要的嘌呤、嘧啶、嘌呤核苷酸和嘧啶核苷酸的合成从而抑制肿瘤细胞的存活和复制所必不可少的代谢途径,以及以细胞内的酶、核酸为作用靶而产生的细胞毒性。近年来,随着核苷转移子、核苷代谢过程中的酶以及核苷的抗癌机制的不断深入研究,核苷类抗癌化疗剂取得了很大的进展。临床用于抗肿瘤治疗的核苷类似物治疗药物主要有以下几种:

资料来源:中商产业研究院整理

三、抗病毒应用

抗病毒药物是一类用于特异性治疗病毒感染的药物,按病毒所致疾病分类可分为广谱抗病毒药物(利巴韦林、干扰素)、抗流感病毒药物(奥司他韦等)、抗疱疹病毒药物(阿昔洛韦、更昔洛韦、阿糖腺苷等)、抗乙型肝炎病毒药物(拉米夫定、阿德福韦、恩替卡韦等)、抗艾滋病毒药物(恩曲他滨、齐多夫定、扎西他滨、奈韦拉平等),其中,主要为核苷类药物。

1.新冠病毒治疗

2019-nCoV(新冠病毒)结构简单,包括病毒包膜结构及包膜内遗传物质RNA,可作用的靶点较少,目前尚无特效药。瑞德西韦等为核苷类抗病毒药物。根据中国工程院院士、温州医科大学药学院李校堃院士发表的《新冠病毒2019-nCoV及其抗病毒药物研究进展》,茚地那韦、沙奎那韦、洛匹那韦等在内的30种HIV治疗药物可能对2019-nCoV有效,中国科学院武汉病毒研究所与军事医学科学院毒物药物研究所联合团队发现了三种“老药物”瑞德西韦、氯喹、利托那韦,在细胞层面可以有效抑制2019-nCoV活性。在上述药物中,瑞德西韦等为核苷类抗病毒药物。

瑞德西韦属于核苷类似物,是RNA依赖的RNA聚合酶抑制剂,可以通过抑制病毒核酸合成抗病毒,由美国吉利德科学公司研制。

2.肝病治疗

肝病的种类按照发病机理一般可以分为病毒性肝炎、代谢异常性肝病、酒精性肝损害、药物性肝损害和自身免疫性肝损害等5大类,其中病毒性肝炎是最常见也是危害最大的一类肝病。数据显示,2015-2018年,我国核苷类肝病用药市场规模从165.7亿元增长至233.10亿元,年均复合增长率为11.73%。中商产业研究院预测,2021年我国核苷类肝病用药市场规模可达298.6亿元。

数据来源:中商产业研究院整理

四、艾滋病治疗

艾滋病是由人类免疫缺陷病毒感染导致的人体防御机能缺陷,而易于发生机会性感染和肿瘤的临床综合征。HIV病毒为逆转录病毒,其治疗主要采用抗逆转录病毒药物,而且需要终生服药。抗逆转录病毒药物分为六大类,即核苷类逆转录酶抑制剂、非核苷类逆转录酶抑制剂、蛋白酶抑制剂、整合酶抑制剂、融合抑制剂及CCR5抑制剂。核苷类逆转录酶抑制剂、非核苷类逆转录酶抑制剂和蛋白酶抑制剂是当前的主要用药。

根据国家卫健委定期发布的《全国法定传染病疫情》,2015-2019年,全国艾滋病年度报告发病数从50330人增加至71204人。

数据来源:国家卫健委、中商产业研究院整理

五、抗疱疹应用

目前抗疱疹病毒药物主要是核苷类药物,此类化合物经过病毒胸苷激酶磷酸化成三磷酸化合物与三磷酸脱氧尿苷竞争,从而抑制病毒DNA的合成。核苷类抗疱疹病毒的药物包括阿昔洛韦、伐昔洛韦、泛昔洛韦、更昔洛韦和缬更昔洛韦等,具体如下:

资料来源:中商产业研究院整理

六、其他

核苷类药物主要应用于抗病毒、抗肿瘤治疗领域,除此之外,在神经系统疾病治疗领域也有重要的应用,其代表性药物为胞磷胆碱系列。胞磷胆碱是一种体内天然产生的内源性核苷,是细胞膜磷脂生物合成主要途径的中间产物。神经细胞膜的修复需要大量的胞磷胆碱,补充外源性的胞磷胆碱可促进神经细胞膜磷脂的合成。目前,在我国医院脑保护类用药中,胞磷胆碱钠是临床用量最大的神经激活剂,已被中国药典收载。截至目前,胞磷胆碱钠制剂在国内共有各类药品批件近200个。

更多资料请参考中商产业研究院发布的《中国医药中间体行业市场前景及投资机会研究报告》,同时中商产业研究院还提供产业大数据、产业情报、产业研究报告、产业规划、园区规划、十四五规划、产业招商引资等服务。

加载中...