压力导致脱发是真的?专访哈佛华人学者:探索毛发再生新方法
澎湃新闻
原标题:压力导致脱发是真的?专访哈佛华人学者:探索毛发再生新方法
“压力大、快熬成秃头了”——这一日益普遍的感慨话题,因果关系是否真正成立?背后的机制是什么?来自哈佛大学团队的一项最新成果证实了他们长期以来的观察,即压力导致脱发,并发现了日常慢性压力损害毛囊干细胞(HFSC)的生物学机制。
“压力广泛存在于现代社会生活的方方面面,影响着我们每一个人。压力对我们的身体产生很多负面影响,但这种影响的具体机制其实并不清楚。”哈佛大学干细胞与再生生物学系Alvin&Esta Star副教授许雅捷(Ya-Chieh Hsu)
在接受澎湃新闻(www.thepaper.cn)记者专访时表示,“皮肤和毛发是研究压力对身体影响的一个非常好的系统,因为它在生物体的表面,观察起来很方便,而且它们也很容易受到压力的影响。”
许雅捷等人的这项最新成果于3月31日在线发表于顶级学术期刊《自然》(Nature),题为“Corticosterone inhibits GAS6 to govern hair follicle stem-cell quiescence”。
“我们实验室对压力如何影响身体组织,特别是压力对皮肤内不同干细胞群体的影响机制非常感兴趣。”许雅捷表示,其实验室从 2016 年开始这方面的研究。在哈佛大学官网对该研究的报道中,许雅捷提到,实验室对该课题的兴趣在于,“在一定程度上是因为,每个人都有一个故事可以分享,当他们感到压力时,他们的皮肤和头发发生了什么。”
“但我意识到,作为一名皮肤干细胞生物学家,关于压力是否产生了影响?更重要的是,如果有,机制又是什么?这些我都不能提供满意的答案。”
值得一提的是,此前的2020年1月22日,许雅捷等人在《自然》还发表了另一项研究,题为“Hyperactivation of sympathetic nerves drives depletion of melanocyte stem cells”。他们揭示了压力能激活与战斗或逃跑反应有关的神经,进而对毛囊中的黑色素干细胞造成永久性损伤。在压力刺激下,黑色素干细胞的增殖和分化显著增加,导致黑色素细胞大量迁移,没有剩余的干细胞替代它们,从而导致头发变白。
这项被媒体形容为发现“一夜白头”机制的研究广受关注,并入选了当年《自然》新闻版年度十大科学发现。
“去年,我们发现了急性压力可以通过过度激活交感神经,导致皮肤内色素干细胞的枯竭,从而引起白发的机制。在今年这项新的研究中,我们发现了慢性精神压力影响毛囊干细胞的机制。”许雅捷对澎湃新闻记者强调,“这跟去年的发现是完全不同的一种机制。”
“压力激素”
研究团队在论文中提到,干细胞的调控主要是由来自组织内的局部信号和来自组织外的系统因子调节的。然而,我们对于系统因子如何通过与多种体内的变化相耦联进而调节干细胞行为和组织再生的机制仍然知之甚少。
为阐明系统性变化与干细胞行为之间的关联,许雅捷以毛囊干细胞为研究对象,系统的研究了长期精神压力影响毛囊干细胞的细胞和分子机制。
皮肤和毛发是研究压力对身体影响的一个非常好的系统。毛囊是哺乳动物中为数不多的可以在整个生命过程中经历多次再生的组织,并已成为科学界对哺乳动物干细胞生物学的基本理解研究的一个范例。
毛囊在休止期(Telogen)与生长期(Anagen)之间周期性地自然循环,这一过程由毛囊干细胞的休眠与激活来推动。在生长期,毛囊干细胞被激活来再生毛囊和头发,头发每天都长得更长;而在休止期,干细胞处于静止状态,毛发更容易脱落。
如果毛发脱落,而干细胞保持静止状态不再生新的组织,则就会发生脱发。
此前也有一些研发发现,慢性压力与人类脱发具有一定的相关性。何为压力?肾上腺会分泌一种主要的应激激素,人体中类似的激素是皮质醇(Cortisol),在小鼠等啮齿类动物中是皮质酮(Corticosterone),在长期压力下这些激素会上调,通常被称为“压力激素”。
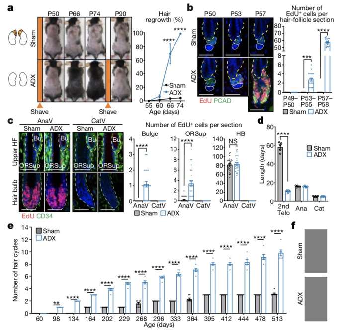
论文中提到,先前在小鼠中的研究表明,当对小鼠局部施用倍他米松这种糖皮质激素受体抑制剂的时候,可以抑制毛囊干细胞进入生长期,而过表达糖皮质激素受体则可以促进小鼠毛发发育不全。相反,当对兔子等动物进行肾上腺切除术(ADX)后,也就是消除了体内的皮质酮来源,则大大加速了毛发的生长。该结果说明,皮质酮可能对于毛囊干细胞的激活和毛发生长具有一定的调节作用。
然而,尽管有上述这些观察,皮质酮调节组织再生的细胞和分子机制在很大程度上仍未被探索。
“压力对人体有着非常广泛的影响,也跟很多身体的疾病相关联。目前学界,包括我们的研究,已经开始认识到压力对身体的影响不仅仅局限于神经系统,而且还广泛影响身体其它的系统,包括免疫系统,皮肤系统等。”许雅捷对澎湃新闻记者表示,然而,对于压力影响我们身体的具体机制仍然有很多的未知,“我们新的研究从一个新的角度去揭示了慢性压力对组织再生的影响机制。”
毛囊生长期与休止期
为了研究皮质醇等压力激素对毛发周期的影响,研究团队研究了慢性应激小鼠模型。他们发现,毛囊干细胞在很长一段时间内都处于静止状态,也就是小鼠毛囊的休止期会延长,导致新毛发迟迟不长。
但是研究团队此次发现,在肾上腺切除的小鼠中,也就是排除了压力激素后,毛囊生长周期中的休止期长度变得很短,只有2周左右。即使已经老了,小鼠仍然不断进入毛囊再生的生长阶段。
另外,他们还发现,肾上腺切除的小鼠毛囊的形状、毛发种类均正常,同时也并没有出现毛发过度生长的情况。研究分析称,肾上腺中可能会分泌一些关键的调节因子影响毛囊干细胞的休止期。
“在这项工作中,我们发现压力实际上延缓了干细胞的激活,并从根本上改变了毛囊干细胞再生组织的频率。”许雅捷表示,“这一结果表明,应激激素的升高确实对毛囊干细胞有负面影响。”
探索促进毛发再生的新方法
在建立应激激素和毛囊干细胞活性之间的联系之后,研究团队开始寻找联系背后的生物学机制。
“我们首先探究压力激素是否直接调节了干细胞,并通过敲除毛囊干细胞中的皮质酮受体来进行检查,但结果证明这是错误的。相反,我们发现压力激素实际上作用于毛囊下的一簇真皮细胞,即所谓的真皮乳头,”该项研究的第一作者Sekyu Choi说。
真皮乳头被认为是激活毛囊干细胞的关键,但此前的研究都没有发现当应激激素水平发生改变时,真皮乳头分泌的因子有任何改变。在这次研究中,研究团队发现,应激激素阻止了真皮乳头细胞分泌Gas6(Growth arrest specific 6),研究人员发现这种分子可以激活毛囊干细胞。
Gas6编码的是γ-羧谷氨酸的分泌蛋白。在肾上腺切术小鼠中使用皮质酮后,Gas6会返回至基线水平。“在自然和压力条件下,添加Gas6足以激活处于静息期的毛囊干细胞,并促进头发生长。”Choi说,“在未来,Gas6通路可能被开发用于激活干细胞以促进头发生长。探索其他与压力相关的组织变化是否与压力激素对调节Gas6的影响有关也将是非常有趣的。”
许雅捷对澎湃新闻记者表示,“人体和小鼠的压力激素非常类似,都是糖皮质激素。不同的是小鼠的压力激素主要是皮质脂酮,而人的主要是皮质醇。然而,这两种激素的细胞受体是相同的,说明这种影响机制在小鼠和人体中是非常类似的。”
她强调,“我们未来也会在人体中去验证这种机制。”
许雅捷表示,“基于我们这项发现,未来我们将着手在人体中验证这种机制,并且探索研发新的办法和药物去控制这条通路的活动,探索促进毛发再生的新方法。”
值得注意的是,除了Gas6通路在促进头发生长方面的潜在应用,这项研究的结果或对干细胞生物学有更广泛的意义。“当寻找控制干细胞行为的因素时,通常我们会观察局部的皮肤。虽然存在重要的局部因素,但我们的研究结果表明,毛囊干细胞活动的主要开关实际上远在肾上腺,它通过改变干细胞激活所需的阈值起作用。”
“你可以系统地控制不同器官中发挥真正重要作用的干细胞行为,我们正在了解越来越多这种‘跨器官相互作用’的例子。”许雅捷提到,“我们的发现不断提醒我们,为了理解皮肤中的干细胞,我们常常需要超越皮肤来思考。”
论文链接:https://www.nature.com/articles/s41586-021-03417-2
“压力广泛存在于现代社会生活的方方面面,影响着我们每一个人。压力对我们的身体产生很多负面影响,但这种影响的具体机制其实并不清楚。”哈佛大学干细胞与再生生物学系Alvin&Esta Star副教授许雅捷(Ya-Chieh Hsu)
在接受澎湃新闻(www.thepaper.cn)记者专访时表示,“皮肤和毛发是研究压力对身体影响的一个非常好的系统,因为它在生物体的表面,观察起来很方便,而且它们也很容易受到压力的影响。”
“我们实验室对压力如何影响身体组织,特别是压力对皮肤内不同干细胞群体的影响机制非常感兴趣。”许雅捷表示,其实验室从 2016 年开始这方面的研究。在哈佛大学官网对该研究的报道中,许雅捷提到,实验室对该课题的兴趣在于,“在一定程度上是因为,每个人都有一个故事可以分享,当他们感到压力时,他们的皮肤和头发发生了什么。”
“但我意识到,作为一名皮肤干细胞生物学家,关于压力是否产生了影响?更重要的是,如果有,机制又是什么?这些我都不能提供满意的答案。”
值得一提的是,此前的2020年1月22日,许雅捷等人在《自然》还发表了另一项研究,题为“Hyperactivation of sympathetic nerves drives depletion of melanocyte stem cells”。他们揭示了压力能激活与战斗或逃跑反应有关的神经,进而对毛囊中的黑色素干细胞造成永久性损伤。在压力刺激下,黑色素干细胞的增殖和分化显著增加,导致黑色素细胞大量迁移,没有剩余的干细胞替代它们,从而导致头发变白。
这项被媒体形容为发现“一夜白头”机制的研究广受关注,并入选了当年《自然》新闻版年度十大科学发现。
“去年,我们发现了急性压力可以通过过度激活交感神经,导致皮肤内色素干细胞的枯竭,从而引起白发的机制。在今年这项新的研究中,我们发现了慢性精神压力影响毛囊干细胞的机制。”许雅捷对澎湃新闻记者强调,“这跟去年的发现是完全不同的一种机制。”
“压力激素”
研究团队在论文中提到,干细胞的调控主要是由来自组织内的局部信号和来自组织外的系统因子调节的。然而,我们对于系统因子如何通过与多种体内的变化相耦联进而调节干细胞行为和组织再生的机制仍然知之甚少。
为阐明系统性变化与干细胞行为之间的关联,许雅捷以毛囊干细胞为研究对象,系统的研究了长期精神压力影响毛囊干细胞的细胞和分子机制。
皮肤和毛发是研究压力对身体影响的一个非常好的系统。毛囊是哺乳动物中为数不多的可以在整个生命过程中经历多次再生的组织,并已成为科学界对哺乳动物干细胞生物学的基本理解研究的一个范例。
毛囊在休止期(Telogen)与生长期(Anagen)之间周期性地自然循环,这一过程由毛囊干细胞的休眠与激活来推动。在生长期,毛囊干细胞被激活来再生毛囊和头发,头发每天都长得更长;而在休止期,干细胞处于静止状态,毛发更容易脱落。
如果毛发脱落,而干细胞保持静止状态不再生新的组织,则就会发生脱发。
此前也有一些研发发现,慢性压力与人类脱发具有一定的相关性。何为压力?肾上腺会分泌一种主要的应激激素,人体中类似的激素是皮质醇(Cortisol),在小鼠等啮齿类动物中是皮质酮(Corticosterone),在长期压力下这些激素会上调,通常被称为“压力激素”。
论文中提到,先前在小鼠中的研究表明,当对小鼠局部施用倍他米松这种糖皮质激素受体抑制剂的时候,可以抑制毛囊干细胞进入生长期,而过表达糖皮质激素受体则可以促进小鼠毛发发育不全。相反,当对兔子等动物进行肾上腺切除术(ADX)后,也就是消除了体内的皮质酮来源,则大大加速了毛发的生长。该结果说明,皮质酮可能对于毛囊干细胞的激活和毛发生长具有一定的调节作用。
然而,尽管有上述这些观察,皮质酮调节组织再生的细胞和分子机制在很大程度上仍未被探索。
“压力对人体有着非常广泛的影响,也跟很多身体的疾病相关联。目前学界,包括我们的研究,已经开始认识到压力对身体的影响不仅仅局限于神经系统,而且还广泛影响身体其它的系统,包括免疫系统,皮肤系统等。”许雅捷对澎湃新闻记者表示,然而,对于压力影响我们身体的具体机制仍然有很多的未知,“我们新的研究从一个新的角度去揭示了慢性压力对组织再生的影响机制。”
毛囊生长期与休止期
为了研究皮质醇等压力激素对毛发周期的影响,研究团队研究了慢性应激小鼠模型。他们发现,毛囊干细胞在很长一段时间内都处于静止状态,也就是小鼠毛囊的休止期会延长,导致新毛发迟迟不长。
切除肾上腺会激活毛囊干细胞。
他们还对野生型的小鼠在毛囊休止期阶段进行了肾上腺切除术。小鼠进行肾上腺切除术后,皮质醇降低到几乎检测不出来,无论雌性小鼠还是雄性小鼠毛囊的休止期都显著变短,会很快进入下一轮生长期,毛囊干细胞被提前激活。
肾上腺分泌的皮质酮调节小鼠毛囊干细胞的静止。
值得一提的是,在野生型小鼠中,正常情况下,毛囊的再生速度也会随着时间的推移而减慢。也就是说,随着年龄的增长,小鼠的毛发生长周期中的休止期是逐渐变长的。但是研究团队此次发现,在肾上腺切除的小鼠中,也就是排除了压力激素后,毛囊生长周期中的休止期长度变得很短,只有2周左右。即使已经老了,小鼠仍然不断进入毛囊再生的生长阶段。
另外,他们还发现,肾上腺切除的小鼠毛囊的形状、毛发种类均正常,同时也并没有出现毛发过度生长的情况。研究分析称,肾上腺中可能会分泌一些关键的调节因子影响毛囊干细胞的休止期。
“在这项工作中,我们发现压力实际上延缓了干细胞的激活,并从根本上改变了毛囊干细胞再生组织的频率。”许雅捷表示,“这一结果表明,应激激素的升高确实对毛囊干细胞有负面影响。”
探索促进毛发再生的新方法
在建立应激激素和毛囊干细胞活性之间的联系之后,研究团队开始寻找联系背后的生物学机制。
“我们首先探究压力激素是否直接调节了干细胞,并通过敲除毛囊干细胞中的皮质酮受体来进行检查,但结果证明这是错误的。相反,我们发现压力激素实际上作用于毛囊下的一簇真皮细胞,即所谓的真皮乳头,”该项研究的第一作者Sekyu Choi说。
真皮乳头被认为是激活毛囊干细胞的关键,但此前的研究都没有发现当应激激素水平发生改变时,真皮乳头分泌的因子有任何改变。在这次研究中,研究团队发现,应激激素阻止了真皮乳头细胞分泌Gas6(Growth arrest specific 6),研究人员发现这种分子可以激活毛囊干细胞。
Gas6编码的是γ-羧谷氨酸的分泌蛋白。在肾上腺切术小鼠中使用皮质酮后,Gas6会返回至基线水平。“在自然和压力条件下,添加Gas6足以激活处于静息期的毛囊干细胞,并促进头发生长。”Choi说,“在未来,Gas6通路可能被开发用于激活干细胞以促进头发生长。探索其他与压力相关的组织变化是否与压力激素对调节Gas6的影响有关也将是非常有趣的。”
Gas6过表达抵消了皮质酮的抑制作用。
当然,需要提醒的是,这些在小鼠身上的初步发现还需要进一步研究,才能安全地应用于人类。《自然》同期在线发表的一篇新闻与观点文章中写道,“这项令人激动的研究成果为开发长期压力导致的脱发的治疗手段奠定了基础。”但该文章也指出,在研究结果转化用于人类前还很多问题要解答。比如,啮齿动物的皮质酮被认为对应人类的皮质醇,但我们并不清楚人体内的皮质醇是否也能产生这里观察到的作用。此外,小鼠和人类的毛发生长期不太一样,这或许会影响对应激性毛发干细胞抑制进行逆转的有效性。许雅捷对澎湃新闻记者表示,“人体和小鼠的压力激素非常类似,都是糖皮质激素。不同的是小鼠的压力激素主要是皮质脂酮,而人的主要是皮质醇。然而,这两种激素的细胞受体是相同的,说明这种影响机制在小鼠和人体中是非常类似的。”
她强调,“我们未来也会在人体中去验证这种机制。”
许雅捷表示,“基于我们这项发现,未来我们将着手在人体中验证这种机制,并且探索研发新的办法和药物去控制这条通路的活动,探索促进毛发再生的新方法。”
值得注意的是,除了Gas6通路在促进头发生长方面的潜在应用,这项研究的结果或对干细胞生物学有更广泛的意义。“当寻找控制干细胞行为的因素时,通常我们会观察局部的皮肤。虽然存在重要的局部因素,但我们的研究结果表明,毛囊干细胞活动的主要开关实际上远在肾上腺,它通过改变干细胞激活所需的阈值起作用。”
“你可以系统地控制不同器官中发挥真正重要作用的干细胞行为,我们正在了解越来越多这种‘跨器官相互作用’的例子。”许雅捷提到,“我们的发现不断提醒我们,为了理解皮肤中的干细胞,我们常常需要超越皮肤来思考。”
论文链接:https://www.nature.com/articles/s41586-021-03417-2