新浪财经

深度分析!2021年中国服装鞋履行业市场现状与发展趋势分析 国产品牌即将崛起

前瞻产业研究院

关注

原标题:深度分析!2021年中国服装鞋履行业市场现状与发展趋势分析 国产品牌即将崛起 来源:前瞻产业研究院

近年来,随着人们生活水平的提高,对服装鞋履的要求也越来越高,因此我国服装鞋履行业的市场占全球服装鞋履市场规模的比例也越来越高。耐克、阿迪达斯等品牌曾经是许多年轻人追捧的对象,但在阿迪、耐克发表抵制新疆棉花的声明后,引发了我国民众的抵触情绪,我国民族品牌海澜之家安踏李宁等物美价廉的国产服装鞋履品牌或许未来会成为我国主流的服装鞋履品牌。

中国服装鞋履市场规模庞大

2015-2019年全球和我国服装鞋履市场规模均呈逐年上升趋势,但2020年因新冠疫情原因使得人们消费信心下降导致全球和我国服装鞋履市场规模均出现下降趋势;但从我国服装鞋履市场规模占全球比例来看,2015-2020年我国服装鞋履占全球鞋履市场规模比例呈逐年上升趋势,即使在2020年新冠疫情期间我国鞋履服装市场规模占全球服装鞋履市场规模比例仍比2019年提高了2.43个百分点。

成人服装鞋履是我国服装市场主要的收入来源

从服装产品结构来看,2020年我国服装行业占比最大的是男装和女装,实现营业收入14514.38亿元,占我国服装行业总收入的73.77%;其次是童装在2020年实现营业收入2291.96亿元,占全国服装行业总收入的11.65%。

从鞋履产品来看,2020年女鞋是我国鞋履行业主要营业收入来源,实现营业收入18.46亿元,占全国鞋履行业营业收入的46.34%;其次是男鞋实现营业收入15.22亿元,占全国鞋履行业营业收入的38.20%;童鞋在2020年实现营业收入6.16亿元,占全国鞋履行业营业收入的15.46%。

阿迪达斯、耐克等品牌在新疆棉花事件后,恐将失去部分庞大的中国市场

2017-2020年,耐克营业收入呈波动下降趋势。2020年耐克营业收入为323.76亿美元,较2019年同比下降5.75%。虽然耐克营业收入有所下降,但在大中华地区的收入占比呈逐年增加趋势。2020年耐克在大中华地区的营业收入占比为19.00%,较2017年增长8个百分点。

2015-2019年,H&M的营业收入呈逐年上升趋势。2019年H&M营业收入为2327.55亿瑞典克朗,较2018年同比增长10.63%。从H&M在中国营业收入占比来看,2015-2019年H&M在中国营业收入占比呈波动下降趋势,2019年H&M在中国营业收入占比为5.18%,较2015年下降0.66个百分点。

2018-2020年,阿迪达斯营业收入呈波动下降趋势。2020年阿迪达斯营业收入为198.44亿欧元,较2018年同比下降16.06%。从阿迪达斯在亚太大中华地区的营业收入占比来看,2018-2020年阿迪达斯在亚太大中华地区营业收入占比呈逐年上升趋势。2020年阿迪达斯在亚太大中华地区营业收入为64.25亿欧元,占公司总营业收入的32.38%,较2019年增长10.05个百分点。

2020年阿迪达斯在中国的营业收入占比最高;其次是耐克;H&M在中国的营业收入占比最少。

在新冠疫情对全球经济破坏严重的情况下,中国是目前为数不多的GDP增长的国家,也是未来发展潜力最大的市场,因此在耐克、H&M和阿迪达斯发表针对新疆棉花的声明后,未来三家公司在中国的市场份额可能会大规模缩水。

海澜之家、安踏、斐乐(中国)、李宁等国产品牌在人们的爱国情绪下将逐渐被占据中国市场份额,斯凯奇因支持新疆棉花或将获得中国民众的支持

由于服装鞋履行业市场规模较大,且较为分散,所以我国服装鞋履行业TOP10所占市场份额较小,共占11.70%的市场份额。

2020年耐克和阿迪达斯分别占2.40% 和2.10%的市场份额,本次受新疆棉花事件影响最严重的品牌H&M未上榜我国服装鞋履行业TOP10品牌。我国本土品牌海澜之家、安踏、李宁和斐乐(中国)上榜全国TOP10品牌,在新疆棉花事件之后,这些国产品牌的市场占有率或将进一步提高。

值得一提的是斯凯奇在此次新疆棉花事件中作美国加州的服装鞋履品牌因支持新疆棉花博得中国广大人民的好感,在未来在中国市场将获得更好的发展。值得注意的是2009年安踏收购斐乐,成立斐乐(中国),因此斐乐虽然也发布了抵制新疆棉花的声明,但斐乐(中国)属于我国本土品牌。

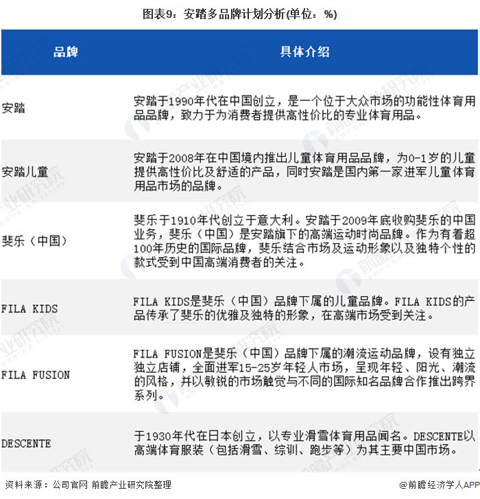
多品牌计划助力安踏角逐中国高端服装鞋履市场

目前安踏是我国本土品牌中具有能力与耐克、阿迪达斯竞争的运动服装鞋履品牌之一。2009年在安踏收购意大利品牌斐乐后开始进军高端服装鞋履品牌。2016年安踏与日本品牌DESCENTE合作,将DESCENTE品牌引入中国。

综合来看,安踏的多品牌计划使得安踏旗下的产品分布于我国的中高端市场,针对不同的消费人群,促使安踏品牌结构更加合理化,以抢占更高的市场份额。

斯凯奇支持新疆棉花博得国人好感,未来在中国市份额有进一步提升的可能

在此次新疆棉花事件中,斯凯奇作为美国的运动品牌第一时间发表声明表示公司聘请了专门的企业社会责任团队,对全部与公司有直接联系的工厂进行了公开和未公开的两轮调查,“这些调查的主要目标是检查当地劳工的状况,确保斯凯奇的工厂不存在任何形式的强制劳动行为”。斯凯奇这种尊重事实的态度赢得了国人的一致好评,也为斯凯奇日后在中国发展提供了更大的民众支持。

从斯凯奇的营业收入来看,2015-2019年斯凯奇营业收入呈逐年上升趋势,2020年因新冠疫情的冲击开始下降。但即使在斯凯奇营业收入下降的情况下,其公司仍然选择了扩大中国市场的合资店铺数量,由此可见在中国庞大的服装鞋履市场已经成为跨国服装鞋履企业争夺的主要市场之一。2020年斯凯奇共在中国开设合资店铺245家,较2019年增加88家。

更多数据请参考前瞻产业研究院《中国服装行业电子商务发展模式与投资战略规划分析报告》和《互联网对中国服装行业的机遇挑战与应对策略专项咨询报告》,同时前瞻产业研究院提供产业大数据、产业规划、产业申报、产业园区规划、产业招商引资、IPO募投可研等解决方案。

更多深度行业分析尽在【前瞻经济学人APP】,还可以与500+经济学家/资深行业研究院交流互动。

加载中...