恒生指数:百度将于4月8日收市后被纳入恒生综合指数、恒生科技指数
富途牛牛
原标题:恒生指数:百度将于4月8日收市后被纳入恒生综合指数、恒生科技指数 来源:富途资讯
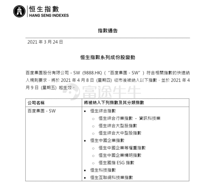
恒生指数公司发布公告表示,$百度集团-SW(09888.HK)$符合相关指数的快速纳入规则要求,将于2021年4月8日收市后被纳入恒生综合指数、恒生中国企业指数、恒生科技指数、恒生互联网科技业指数,并于2021年4月9日起生效。
原标题:恒生指数:百度将于4月8日收市后被纳入恒生综合指数、恒生科技指数 来源:富途资讯
恒生指数公司发布公告表示,$百度集团-SW(09888.HK)$符合相关指数的快速纳入规则要求,将于2021年4月8日收市后被纳入恒生综合指数、恒生中国企业指数、恒生科技指数、恒生互联网科技业指数,并于2021年4月9日起生效。