新浪财经

物管系列报告之增值服务:市场空间广阔,服务业态多元|东亚前海地产

新浪财经

关注

本文来自微信公众号:东亚前海证券研究

核心观点

基础物业服务

基础物业服务发展稳健,政策助推市场化定价:基础物业服务周期性弱,现金流稳定,尤其在疫情期间通过与业主进行高频率互动,体现了“最后一公里”的服务价值和基层管理的社会价值;疫情后地产竣工交房高峰叠加老旧小区改造稳步推进,逐渐释放增量面积,基础物业服务管理面积增长预期稳定,关联公司地产开发业务的稳定增长也为市场扩展提供空间;非住宅物管业态更为丰富,物业费及收缴率较高,目前行业格局较为分散,是国内物管公司拓展的重要方向;基础物业服务天然具有客户粘性高的特点,百强物业企业续约率维持在高位,形成一定的赛道壁垒;相关部门出台政策鼓励完善物业服务价格机制,将释放提价空间。

增值服务

增值服务驱动业绩增长,多元业态扩展空间广阔:近年来物业管理企业在物业增值服务领域持续加码,多家物企营收结构发生改变,增值服务收入占半数以上;存量时代房地产业务多元化延伸,物业增值服务市场空间拓展动力强劲,物业管理政策的出台推动增值服务延续利好;住宅增值业务基于社区O2O平台,深挖社区消费场景,服务类别和内容不断拓展;非住宅增值业务起步较晚,市场集中度较为分散,目前城市公共空间服务的市场需求逐渐释放,部分物业公司开始切入城市服务赛道,发展前景可期。

投资建议

今年国务院《政府工作报告发布》再次提及社区服务,进一步强调促进物业管理企业拓展增值服务。受益标的:(1)背靠龙头房企、储备面积增长确定性强、多业态拓展先驱的碧桂园服务(6098.HK);(2)增值服务高增长、专注项目提质增效的新城悦服务(1755.HK);(3)同时依托中航物业和招商局集团、非住宅业态丰富的招商积余(001914.SZ);(4)聚焦人口大省的中部物管龙头建业新生活(9983.HK);(5)商业物业管理多元化经营开拓者宝龙商业(9909.HK)。

风险提示

房地产销售和竣工不及预期;

人力成本持续上行,盈利能力承压;

并购难度逐渐加大,行业整合或不及预期。

报告正文

3.1

增值服务驱动业绩增长,多元蓝海全面开启

房地产增量时代,房企提供的物业服务大多基础单一。在存量运营成为地产转型主线的当下,与客户生活相关的增值服务及多元化业务延伸领域,具有更高的成长性,可以通过专业运作盘活存量、增加客户粘性、实现企业及品牌增值。

近年来,物业管理企业在增值服务领域持续加码,增值服务营收占比不断提升,多家物企营收结构已发生改变,根据2020H1的数据,已有5家物企增值服务收入占半数以上,其中宝龙商业和建业新生活增值服务收入贡献高达86.63%、63.46%。从盈利能力来看,物企增值服务的毛利率普遍高于基础物业管理业务,根据2019年部分上市公司的数据,基础物业服务的毛利率范围在11%-30%之间,而增值服务的毛利率则在30%-61%,增值服务成为物业企业新的盈利增长点

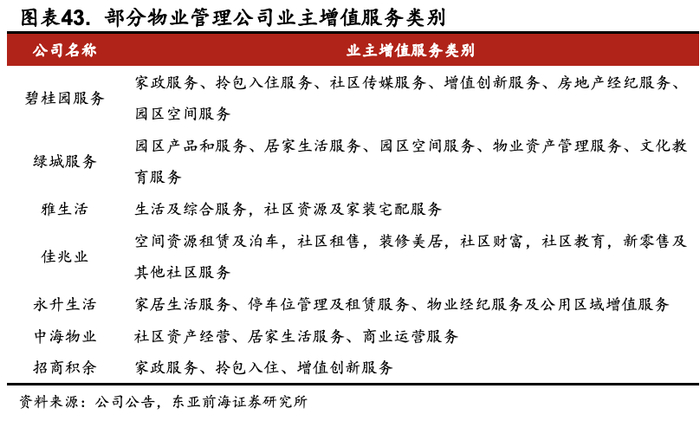
从增值服务内部结构来看,2019年,百强物管企业业主增值服务收入占比达到45.32%,较2018年(42.11%)提升3.21个百分点。其中,空间运营如电梯广告租赁,房屋经纪如二手房租售占比较大,社区金融、养老服务占比较小。

从盈利能力来看,多数上市公司的业主增值服务毛利率高于非业主增值服务毛利率,业主增值服务毛利率集中在50%左右,非业主增值服务毛利率集中在35%左右,非业主增值服务业务对企业盈利能力拉动作用更强。增值服务在满足各类业主日趋多元化的需求的同时,将有助于补充提高物管企业的盈利能力。

新房密集交付和行业加速并购影响下,物业行业内生增长动力强劲,为后续拓展增值服务市场等提供了更大的市场空间。新冠疫情将物管行业推向前台,通过培养用户习惯扭转了业主对物业公司仅能提供单一基础服务的传统印象,为增值服务的发展提供了良好的发展契机。

此外,物业管理政策的出台将推动增值服务延续利好。2021年1月5日发布的《关于加强和改进住宅物业管理工作的通知》明确指出,“鼓励有条件的物业服务企业向养老、托幼、家政、文化、健康、房屋经纪、快递收发等领域延伸,探索‘物业服务+生活服务’模式”,同时“物业服务企业开展养老、家政等生活性服务业务,可依规申请相应优惠扶持政策”。这对尚处起步阶段、盈利模式还在拓展和优化的社区增值服务注入了强心剂,有助于盘活存量市场,全面开启增值服务蓝海市场。

3.2

住宅增值贴近业主需求,深挖社区消费场景

业主增值服务大致可以分为以下三类:一是满足基础服务之外但是关联度比较高的服务。比如,电商、房屋装修、拎包入住等。二是充分利用辖区范围内甚至周围资源,开展针对性服务,提高企业收益。比如自营或与第三方合作开展的物业租售、广告业务甚至一些社区食堂等等。三是借助物业信任与入口流量优势,同时根据社会发展需要、国家产业政策、业主需求等进行深入挖掘,开展相关服务。比如教育、养老等业务。

疫情期间物业企业通过提供生活服务用品加快了在业主增值服务领域的渗透,培养了用户习惯,有助于在竣工交付高潮带来的红利结束后,业主增值服务仍然能够独立于地产周期成为增值服务增长的长期驱动力。以绿城服务为例,绿城服务的业主增值服务目前已经涵盖园区产品和服务、居家生活服务、空间服务、资产管理和文化教育服务。2019年,绿城服务业主增值服务营收增长为19.1亿元,同比增长46%,其中园区产品服务、家居生活服务、物业资产管理、文化教育服务增速分别为124%、38%、20%和436%。园区产品服务探索“生鲜店+前置仓+社区闪送”业务模式,收入快速提升;文化教育服务主要受益于收购澳洲教育品牌MAG及“奇妙园”满园率改善。

从上市物企业主增值服务布局来看,服务类别和内容不断拓展,但是更加贴近业主需求的家政生活服务和家居装修服务仍然是发力重点,也贡献了较好的收入。以碧桂园服务和永升生活为例,2019年碧桂园服务家政服务业务实现收入274.6百万元,占业主增值业务比重达31.7%,拎包服务业务实现收入97.8百万元,占比达11.8%;永升生活家居生活服务业务实现收入263.05百万元,占业主增值业务比重达54.4%。

非业主增值服务则更多的与开发商地产项目相关,目前集中在合作开发商地产开发项目相关的协销服务、额外定制服务、前期规划及设计服务等服务,对于巩固客户基础、提升品牌张力以服务于市场拓展具有重要意义。以融创服务为例,非业主增值服务喧宾夺主,撑起了营业收入的半边天,助力公司港股上市。

融创服务的非业主增值服务主要分为三大块,一是向房地产开发商提供案场服务,协助其在售楼处及展厅进行销售及营销活动;二是咨询服务,如咨询、开办及工程服务,主要提供予房地产开发商,少部分提供予其他物业管理公司;三是向房地产开发商提供房产中介服务,如旅游度假项目。融创服务非业主增值服务的增长较快,占总营业收入的比重从2017年的47.2%升至2019年的55.6%,2019年实现营收15.72亿元,成为收入主力。非业主增值服务的毛利率虽有所下降,但仍远高于物管服务,2019年为34.8%。依托于融创中国输送的服务面积以及外扩的第三方客户,融创服务的非业主增值服务预期将稳定运营发展。

3.3

非住物业切入城市服务,拓展行业发展空间

非住宅物管早期服务内容局限在简单且同质化的保安、保洁、保养等服务,在不断丰富的物业业态和增值服务需求的驱动下,逐渐出现多元业务协同发展、增值服务充当中流砥柱的业务格局。

商办物业是目前发展最为成熟的非住宅物业,物业管理企业覆盖率较高,庞大的存量规模提供了未来发展的基石。国家统计局的数据显示,2016-2020年期间,商业营业用房累计新增开工面积9.98亿平方米,累计竣工面积5.59亿平方米,办公楼累计新增开工面积3.23亿平方米,累计竣工面积1.85亿平方米,存量不断走高,增量规模也维持在较高水平。作为居民消费和企业活动的承载空间,商办物业可以参与的运营环节多、空间大,需要满足客户复杂的、个性化的服务诉求,包括开业前的商业咨询、招商引资和广告宣传等,在开业后可以通过提供停车位管理、公共空间的广告宣传、餐饮配送、文体活动等服务持续获得经营性收入,此外,对商铺进行转租赁获取租金收入也是增值服务的重要收入来源。产业园区物业在提供上述服务外,还可以为入驻的企业提供物流仓储、金融租赁、政务对接等领域的增值服务。通过为业态内的企业客户提供全生命周期的运营服务,商办物业增值服务发展前景广阔。

公建类物业具有高开放性、高客流量的特点,因此对物管企业的专业能力要求更高。更高的开放性同时也意味着特色服务延伸空间更大,增值业务的内容更为多元化。医院物业在常规的物业管理业务之外,还可以通过提供专业的病人陪护、医疗设备的管理和维护、信息化系统的建设和运营维护等实现增值收入。会展物业除场馆搭建和展会现场服务等,上游的策划、招商、宣传工作以及住宿餐饮也可以创造广阔的盈利空间。交通枢纽的物业服务专业化程度更高,增值服务围绕公共空间的广告宣传和餐饮服务展开。

以新大正为例,作为典型的第三方非住宅物业企业,新大正在公建类这一更为垂直、专业的领域优势明显。新大正目前已经形成了包含学校物业、公共物业、航空物业、办公物业和商住物业在内的五大业态。其中,值得关注的是,2019年新大正将航空业态从原公共物业独立拆分出来重点培育,打造特色物业。2019新进驻3个机场项目,年合同金额近1亿元,同时深挖在管机场的延伸服务,实现当年营业收入同比增长约120%。截至2020H1,新大正航空业态已布局重庆江北机场、北京大兴机场、上海虹桥机场、广州白云机场等113个机场,作为重点培育业态发展顺利。新大正承接的重庆江北机场、北京大兴机场、重庆大学等项目有着极强的示范和带动效应,一方面对于提升公司自身管理水平有着很好的促进作用,另一方面也有助于公司未来在全国开拓类似项目。

随着物业管理服务范围逐渐从狭义的社区空间走向广义的城市范畴,城市公共空间物业管理开始市场化发展。城市服务作为一个全新领域,其价值在于物业公司通过整合资源为城市项目运营提供一体化的公共服务解决方案。后疫情时代专业服务领域将加速引入社会化企业,随着城市公共服务治理市场不断向社会资本开放,城市服务的市场空间将逐渐释放。

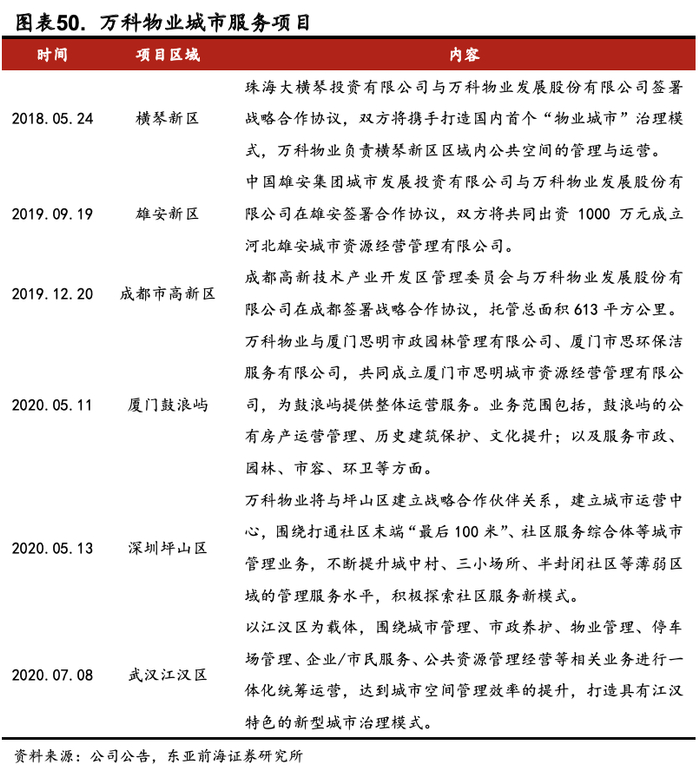
目前该领域涉足的物业公司数量不多,近年来万科物业、保利物业、碧桂园服务等龙头企业在城市服务方面开始布局,在环卫保洁、垃圾清运等基础内容以外,创新发展模式。以万科物业为例,万科物业的空间服务搭建了“三驾马车”模型,包括CS社区空间、BS商企空间以及US城市空间。万科物业的城市空间整合服务最早诞生于2018年,是基于珠海横琴“物业城市”的创新管理实践,推出的新型空间管理模式。该模式运用市场机制,通过“专业服务+智慧平台+行政力量”相融合的方式,对城市公共空间、公共资源、公共项目实行全流程“管理+服务+运营”,包含市政养护、物业管理、停车场管理、辅助城市秩序维护、市民生活服务等多领域业务。截至目前,万科物业“城市空间整合服务”模式已经陆续拓展至珠海横琴新区、雄安新区、成都高新区、青岛动车小镇、厦门鼓浪屿等处,承接当地的城市环境卫生、城市公共绿地养护、市政基础设施养护、社区综合治理、公共资源经营管理等城市管理业务。

随着商办市场存量物业的改造提升,医院、教育机构、机场和高铁站交通枢纽等基础设施的大量投资,城市公共服务市场化运作的不断深化,非住宅物业增值服务的市场规模与日俱增。由于多数物业公司在非住宅增值服务领域起步较晚,叠加非住宅物管领域业态多元,目前竞争格局较为分散,市场集中度较低,专业服务供需错配带来较大的市场潜力,扩展整合空间充足。预计随着龙头公司加速向市政等城市公共空间服务领域迈进,非住宅物业增值服务的价值将逐渐被挖掘,行业规模不断扩大。

证券研究报告《百花齐放绽服务,繁华似锦觅增值

对外发布时间:2021年3月12日

分析师:金文曦 

执业证书编号:S1710521010004

      本订阅号仅面向东亚前海证券客户,仅供在新媒体背景下的研究信息、观点的及时沟通,因本订阅号受限于访问权限的设置,东亚前海证券不因其他订阅人收到本订阅号推送信息而视其为客户。

     完整的投资观点应以东亚前海证券研究所发布的完整报告为准。完整报告所载资料的来源及观点的出处皆被东亚前海证券认为可靠,但东亚前海证券不对其准确性或完整性做出任何保证,报告内容亦仅供参考。

     在任何情况下,本订阅号所推送信息或所表述的意见并不构成对任何人的投资建议。除非法律法规有明确规定,在任何情况下东亚前海证券不对因使用本订阅号的内容而引致的任何损失承担任何责任。读者不应以本订阅号推送内容取代其独立判断或仅根据本微信号推送内容做出决策。

     本订阅号推送内容仅反映东亚前海证券研究人员于发出完整报告当日的判断,可随时更改且不予通告。

     本订阅号及其推送内容的版权归东亚前海证券所有,东亚前海证券对本订阅号及其推送内容保留一切法律权利。未经东亚前海证券事先书面许可,任何机构或个人不得以任何形式翻版、复制、刊登、转载和引用,否则由此造成的一切不良后果及法律责任由私自翻版、复制、刊登、转载和引用者承担。

东亚前海房地产

加载中...