新浪财经

中信银行的危与机:450万罚单,为何摩擦“生命线”?

新浪财经

关注

原标题:中信银行的危与机

来源:首财——首条财经研究院

王冕 

导语

人红是非多。实火的脱口秀,近来频频出位企业圈。

这边,靠男女争议出圈的杨笠,刚代言英特尔就被网暴。

那边,池子曾手撕的中信银行又再起大波澜。

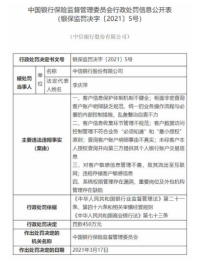
3月19日晚,银保监会消保局罚单信息显示,因涉及客户信息保护体制机制不健全、客户信息收集环节管理不规范等四行为,中信银行被罚450万元。

罚单一出即时刷屏。高热度在于:罚单与“池子案”有关。

01

450万罚单 为何摩擦“生命线”?

2020年5月6日下午,脱口秀演员池子发微公开与前东家笑果文化间纠纷,控诉其拖欠演艺报酬。并怒斥中信银行未经本人授权,泄露个人隐私,将交易明细交给笑果文化,称“这是配合大客户的要求”。

名人、名企、敏感个人隐私!

没有意外,中信银行被推上舆论风口。一些网友甚至发起抵制中信银行行动,提出注销中信银行信用卡倡议,跟帖者万人。

面对突如其来的信任危机,2020年5月7日凌晨1点左右,中信银行快速完成内部处置,并作出道歉,我行建立了一整套制度及流程,但个别员工未严格按规定办理,反映出我行个别机构制度执行不到位......。对此,向王越池郑重道歉!已按制度规定对相关员工予以处分,并对涉事支行行长予以撤职。并强调,保护客户信息安全是我行秉持的服务宗旨,也是银行的生命线。

有速度、有态度、有实操,值得肯定。但不少舆论依然不买账:甩锅个别员工及机构,是否妥当,自身体制机制是否真完善、“生命线”细节管理有无漏洞?同时,中信银行没对事件定性,毕竟泄露个人信息属于违法行为。

2020年5月9日,银保监会消费者权益保护局通报,启动立案调查。

时隔10月,调查结果公布:客户信息保护体制机制不健全,柜面非密查询客户账户明细缺乏规范、统一的业务操作流程与必要的内部控制措施,乱象整治自查不力;客户信息收集环节管理不规范,客户数据访问控制管理不符合业务“必须知道”和“最小授权”原则;查询客户账户明细事由不真实;未经客户本人授权查询并向第三方提供其个人银行账户交易信息;对客户敏感信息管理不善等。

从此看,上述不买账并非苛求。

《商业银行法》规定,“对个人储蓄存款,商业银行有权拒绝任何单位或个人查询、冻结、扣划,但法律另有规定的除外”,“非法查询个人储蓄存款的,对存款人或其他客户造成财产损害的,依法承担民事责任。”

于银行而言,客户无大小、无贵贱。泄露个人信息,属于严重违法违规行为。而450万的点名罚单,也凸显监管态度:谁不把客户信息当回事,谁就必须付出代价。

教训足够深刻。问题在于,能否痛并思痛、全新而行。

中信银行表示,对于检查中发现的问题,将高度重视、深刻剖析,立查立改。截至目前,相关问题已整改完毕。

但整改效果如何,能否真正杜绝,还有待观察。

往期看,中信银行不是首次在“生命线”上出问题。

2018年9月21日,因未经同意查询个人或企业信贷信息,中信银行太原分行被罚50万元;对直接负责的主管人员共计罚款9万元,直接责任人侵犯公民个人信息,已移送同级公安机关。

2017年11月23日发布的《关于中信银行股份有限公司公开发行可转债申请文件反馈意见的回复》中披露:中信银行及其控股子公司、分支机构和一级分行受到156条处罚,其中包括多项因违规查询信息的处罚。

如曾因信用信息查询和使用不规范、向第三人提供个人信息等,中信银行青岛分行被罚17.5万元;曾因违规查询个人信用报告等,中信银行总行营业部被罚12.5万元;曾因未事先获得信息主体书面同意查询个人信用报告 3323 份,中信银行厦门分行被罚10万元;曾因存在查询客户关联企业信用报告,未按规定取得信息主体书面授权问题等,中信银行石家庄分行被罚6万元等。

不禁疑问,为何会屡罚屡犯?整改到位不?专业力何在?生命线的敬畏心何在?

实际上,信息保护不是中信银行一家痛点,已是一个行业问题。

有媒体暗访爆料,不法市场上,一条他人的银行流水信息,报价三万元,可查普通人近半年银行流水。甚至只要800元,就可查出一个人名下有几张银行卡信息。

新华社“新华视点”报道,银行信用卡客户数据泄露现象严重,一条条包括姓名、电话、地址、工作单位、开户行等完整隐私的信用卡开户数据,在网络上形同“赶集”公开贩卖。

从此看,监管层此次百万罚单,敲山震虎,也是良苦用心。对中信银行乃至整个银行业敲响警钟。大数据时代,如何扎牢风控篱笆、提升风控水平,任重道远。

02

罚单大户 逆行苦果

似乎,这说到了更深痛点。

看看开年接踵而至的罚单,不乏“问题生”思考。

2月5日,人民银行公布“1号罚单”:因涉未按规定履行客户身份识别义务、未按规定保存客户身份资料和交易记录、未按规定报送大额交易报告和可疑交易报告、与身份不明的客户进行交易等四项反洗钱领域违规行为,中信银行被罚2890万,14名相关责任人一并被罚,金额合计61.5万元。

开年1号、近3000万罚额,可见问题严重性。

值得注意的是,“反洗钱“一直是国家强监管领域。此前,央行组织专项起草了《金融机构反洗钱和反恐怖融资监督管理办法(修订草案征求意见稿)》,新增金融机构反洗钱内部控制和风险管理相关工作要求。

普华永道统计数据显示,2020全年,央行及其分支机构共对417家反洗钱义务机构及相关责任人进行反洗钱处罚,罚单733笔,罚金累计6.28亿元,其中机构罚金约6.08亿元,个人罚金约0.2亿元。

进入2021年,信贷资金违规流入房地产依旧是监管重点。各地监管机构严禁消费贷、经营贷违规流入房市,“反洗钱“持续加码。

2月10日,因流动资金贷款“三查”不尽职;非真实转让问题资产;违规给房地产企业融资等违法违规问题,中信银行贵阳分行被罚80万元。

凤凰网财经统计,2021年2月,银保监会及央行给银行开出218张罚单,共涉及98个机构,罚没合计7530.80万元,其中中信银行一家独领16张、罚金高达3031.5万元。

3月11日,山西银保监开出2021年2号罚单,中信银行太原分行被罚600万元,分行原行长郭勇被禁业终身。

拉长维度,中信银行也是“罚单大户”。自2018年以来,其已连续4年收到超两千万的巨额罚单。

罚单背后,暴露出中信银行内部管理的混乱失序,除了风控水平也拷问合规经营意识。

比如房地产业务。

自高层“房住不炒”定调以来,房地产融资规范政策密集出台。人民银行、银保监会等多次强调:加强房地产市场资金管控,严禁违规“输血”房地产。

然财报显示,2018年,房地产业超越制造业,成为中信银行贷款集中度中最大行业。2016年-2018年,其逐步缩减对制造业的授信额度,从3858.22亿元跌至2950.05亿元。

截至2019年6月末,该行公司贷款中房地产贷款余额3048.50亿元,占比15.71%,按行业分类排第一位;个人贷款中住房按揭贷款余额为7339.84亿元,占比44.55%。

2019全年,中信银行不良贷款率1.65%,为近四年来最低。但房地产业不良贷款规模34.26亿元,较2018年增长超2倍,不良率由0.35%升至1.19%。

显然,这是逆势而为,大罚单也就不足为奇。

2018年12月,因理财资金违规缴纳土地款等6项违法违规事实,中信银行被银保监会罚款2280万元。

2019年8月9日,因存在未按规定提供报表且逾期未改正、错报、漏报银行业监管统计资料等13项违法违规事实,中信银行被银保监会没收违法所得33.6677万元,并罚款2190万元,合计被罚2223.6677万元。

2020年2月20日,中信银行被罚2020万,19项违规中有13项涉及房地产业务。包括违规发放土地储备贷款;信托消费贷款业务开展不审慎;个人经营性贷款资金被挪用于购房;非真实转让不良信贷资产;签署抽屉协议互投涉房信贷资产腾挪信贷规模等等,违规行为几乎涉及房地产贷款的各个方面。

仅此来算,不到4年间,中信银行因此被罚超7千万元。

2020年4月8日,一纸通报指出,原行长孙德顺严重违背金融服务实体经济的决策部署,系金融领域腐败问题特别严重、性质特别恶劣、数额特别巨大的典型。

03

2020改观 2021看点几何

面对种种问题危机,改变已迫在眉睫。

好在,中信银行的2020,在负重前行中,不乏改观之色。

2020半年报显示,中信银行营收1020.13亿,同比增长9.51%,净利润259.64亿,同比下降9.96%,归母净利润255.41亿,同比下降9.77%,扣非净利润同比下降9.65%,这也是自2009年以来,中信银行中期报告净利首次出现负增。

对此,中信银行行长方合英给出解释:净利润负增主要受疫情影响,为增强抵御风险能力,中信银行加大拨备计提力,如果把拨备整体因素去掉,该行拨备前利润增长应达14.3%。

所言不虚。

2020年上半年,中信银行信用及其他资产减值损失合计477.25亿元,同比增加135.35亿元,增长39.59%。其中,计提贷款及垫款减值损失382.53亿元,同比增加46.54亿元,增长13.85%;计提金融投资减值损失66.79亿元,同比增加56.57亿元,增长553.52%。

众所周知,2020年是金融业去杠杆、去风险大年,中信银行上述表现提升了资产质量、顺应监管导向,值得肯定。

同时,受疫情让利实体影响,2020年上半年,中信银行净息差1.99%,同比下降0.12个百分点;净利差1.91%,同比下降0.11%。

由此压力,也不言而喻。不良贷款余额、不良贷款率双升:不良贷款余额772.87亿元,较上年末增加111.70亿元,增长16.89%;不良贷款率1.83%,较上年末上升0.18%;拨备覆盖率175.72%,较上年末上升0.47%。信用卡不良贷款余额120.38亿元,不良率2.50%,较上年末上升0.76%。

方合英表示:“预计未来,不良资产风险相对来说压力会比以往要提升。”

结合疫情深远影响,这个判断有前瞻性。不过,中信银行的发展张力,还是在后半年爆发出来。

2021年1月22日,中信银行公布全年业绩快报:营收1947.31亿元,比上年增长3.81%,归属于银行股东的净利489.80亿元,比上年增长2.01%。净利重回升势可喜可贺。

截至2020年末,中信银行不良贷款率1.64%,比上年末下降0.01%;拨备覆盖率171.68%,比上年末下降3.57%。

向好数据,值得肯定。凸显中信银行较强的活力韧性,也意味其已初步消化了房贷去化的不利影响。但挑战也不少,相比往年,其增长势头仍有所放缓,资产风险压力也不容忽视。

关键转型时刻,自然更考验领导层大智慧

3月15日晚间,中信银行官网公告,因工作安排原因,李庆萍向董事会辞去该行董事长、执行董事等职。中信集团董事长朱鹤新出任该行董事长,正式就任前,方合英将代为履行职责。

一定意义上说,李庆萍是近几年中信银行零售转型战略的关键性角色,素有“金融铁娘子”赞誉。联合百度设立“百信银行”应属典型案例。

中信银行表示,李庆萍在担任董事长及有关职务期间,持续推进公司治理体系建设,深化体制机制改革,强力推进零售业务转型,加快推动对公业务一体化建设。

大公国际资信评估有限公司2020年评级报告指出,中信银行的主要业务包括公司银行业务、零售银行业务和金融市场业务,其中得益于零售金融业务战略转型的推进,该行零售金融业务在近三年内保持显著增长。

那么,面临种种困境,没有了“金融铁娘子”的中信银行,将何去何从呢?

2021年2月,朱鹤新在履新中信集团近一年之际,接受央视采访时透露,中信集团正在整合旗下所有金融类资产,按照监管要求成立金融控股平台。“这一工作将在今年年内完成。”金控集团的打造将围绕“一个中心、一个客户”的理念展开,通过协同中信集团旗下各个业务板块,提供多维度、综合性的金融服务,以增加客户的粘性。

中信集团的综合实力,无需赘言。大平台大协同,对中信银行必然也是一件好事。

危和机同生并存,克服了危即是机。中信银行的2021,将有哪些质变,拭目以待。

加载中...