新浪财经

重磅!“十四五”规划和2035年远景目标纲要,全文来了

北京日报

关注

13日,《中华人民共和国国民经济和社会发展第十四个五年规划和2035年远景目标纲要》对外公布。

全文共十九篇,六十五章↓

目录

第一篇 开启全面建设社会主义现代化国家新征程

第一章 发展环境

第二章 指导方针

第三章 主要目标

第二篇 坚持创新驱动发展 全面塑造发展新优势

第四章 强化国家战略科技力量

第五章 提升企业技术创新能力

第六章 激发人才创新活力

第七章 完善科技创新体制机制

第三篇 加快发展现代产业体系 巩固壮大实体经济根基

第八章 深入实施制造强国战略

第九章 发展壮大战略性新兴产业

第十章 促进服务业繁荣发展

第十一章 建设现代化基础设施体系

第四篇 形成强大国内市场 构建新发展格局

第十二章 畅通国内大循环

第十三章 促进国内国际双循环

第十四章 加快培育完整内需体系

第五篇 加快数字化发展 建设数字中国

第十五章 打造数字经济新优势

第十六章 加快数字社会建设步伐

第十七章 提高数字政府建设水平

第十八章 营造良好数字生态

第六篇 全面深化改革 构建高水平社会主义市场经济体制

第十九章 激发各类市场主体活力

第二十章 建设高标准市场体系

第二十一章 建立现代财税金融体制

第二十二章 提升政府经济治理能力

第七篇 坚持农业农村优先发展 全面推进乡村振兴

第二十三章 提高农业质量效益和竞争力

第二十四章 实施乡村建设行动

第二十五章 健全城乡融合发展体制机制

第二十六章 实现巩固拓展脱贫攻坚成果同乡村振兴有效衔接

第八篇 完善新型城镇化战略 提升城镇化发展质量

第二十七章 加快农业转移人口市民化

第二十八章 完善城镇化空间布局

第二十九章 全面提升城市品质

第九篇 优化区域经济布局 促进区域协调发展

第三十章 优化国土空间开发保护格局

第三十一章 深入实施区域重大战略

第三十二章 深入实施区域协调发展战略

第三十三章 积极拓展海洋经济发展空间

第十篇 发展社会主义先进文化 提升国家文化软实力

第三十四章 提高社会文明程度

第三十五章 提升公共文化服务水平

第三十六章 健全现代文化产业体系

第十一篇 推动绿色发展 促进人与自然和谐共生

第三十七章 提升生态系统质量和稳定性

第三十八章 持续改善环境质量

第三十九章 加快发展方式绿色转型

第十二篇 实行高水平对外开放 开拓合作共赢新局面

第四十章 建设更高水平开放型经济新体制

第四十一章 推动共建“一带一路”高质量发展

第四十二章 积极参与全球治理体系改革和建设

第十三篇 提升国民素质 促进人的全面发展

第四十三章 建设高质量教育体系

第四十四章 全面推进健康中国建设

第四十五章 实施积极应对人口老龄化国家战略

第十四篇 增进民生福祉 提升共建共治共享水平

第四十六章 健全国家公共服务制度体系

第四十七章 实施就业优先战略

第四十八章 优化收入分配结构

第四十九章 健全多层次社会保障体系

第五十章 保障妇女未成年人和残疾人基本权益

第五十一章 构建基层社会治理新格局

第十五篇 统筹发展和安全 建设更高水平的平安中国

第五十二章 加强国家安全体系和能力建设

第五十三章 强化国家经济安全保障

第五十四章 全面提高公共安全保障能力

第五十五章 维护社会稳定和安全

第十六篇 加快国防和军队现代化 实现富国和强军相统一

第五十六章 提高国防和军队现代化质量效益

第五十七章 促进国防实力和经济实力同步提升

第十七篇 加强社会主义民主法治建设 健全党和国家监督制度

第五十八章 发展社会主义民主

第五十九章 全面推进依法治国

第六十章 完善党和国家监督体系

第十八篇 坚持“一国两制” 推进祖国统一

第六十一章 保持香港、澳门长期繁荣稳定

第六十二章 推进两岸关系和平发展和祖国统一

第十九篇 加强规划实施保障

第六十三章 加强党中央集中统一领导

第六十四章 健全统一规划体系

第六十五章 完善规划实施机制

中华人民共和国国民经济和社会发展第十四个五年(2021-2025年)规划和2035年远景目标纲要,根据《中共中央关于制定国民经济和社会发展第十四个五年规划和二〇三五年远景目标的建议》编制,主要阐明国家战略意图,明确政府工作重点,引导规范市场主体行为,是我国开启全面建设社会主义现代化国家新征程的宏伟蓝图,是全国各族人民共同的行动纲领。

发展环境变化

未来国发展环境将有什么变化?要怎么应对?

当前和今后一个时期,我国发展仍然处于重要战略机遇期,但机遇和挑战都有新的发展变化。当今世界正经历百年未有之大变局,新一轮科技革命和产业变革深入发展,国际力量对比深刻调整,和平与发展仍然是时代主题,人类命运共同体理念深入人心。

同时,新冠肺炎疫情影响广泛深远,世界经济陷入低迷期,经济全球化遭遇逆流,全球能源供需版图深刻变革,国际经济政治格局复杂多变,世界进入动荡变革期,单边主义、保护主义、霸权主义对世界和平与发展构成威胁。

“十四五”时期经济社会发展主要目标

在这样的环境下,《中华人民共和国国民经济和社会发展第十四个五年规划和2035年远景目标纲要》明确了“十四五”时期经济社会发展主要目标。

文中明确

“十四五”时期

将推进一系列重大工程建设↓

新型基础设施

布局建设信息基础设施、融合基础设施、创新基础设施等新型基础设施。

建设高速泛在、天地一体、集成互联、安全高效的信息基础设施。

加快5G网络规模化部署,用户普及率提高到56%,推广升级千兆光纤网络。

前瞻布局6G网络技术储备。

扩容骨干网互联节点,新设一批国际通信出入口,全面推进互联网协议第六版(IPv6)商用部署。

实施中西部地区中小城市基础网络完善工程。

推动物联网全面发展,打造支持固移融合、宽窄结合的物联接入能力。

建设若干国家枢纽节点和大数据中心集群,建设E级和10E级超级计算中心。

积极稳妥发展工业互联网和车联网。

打造全球覆盖、高效运行的通信、导航、遥感空间基础设施体系,建设商业航天发射场。

加快交通、能源、市政等传统基础设施数字化改造,加强泛在感知、终端联网、智能调度体系建设。

打通多元化投资渠道,构建新型基础设施标准体系。

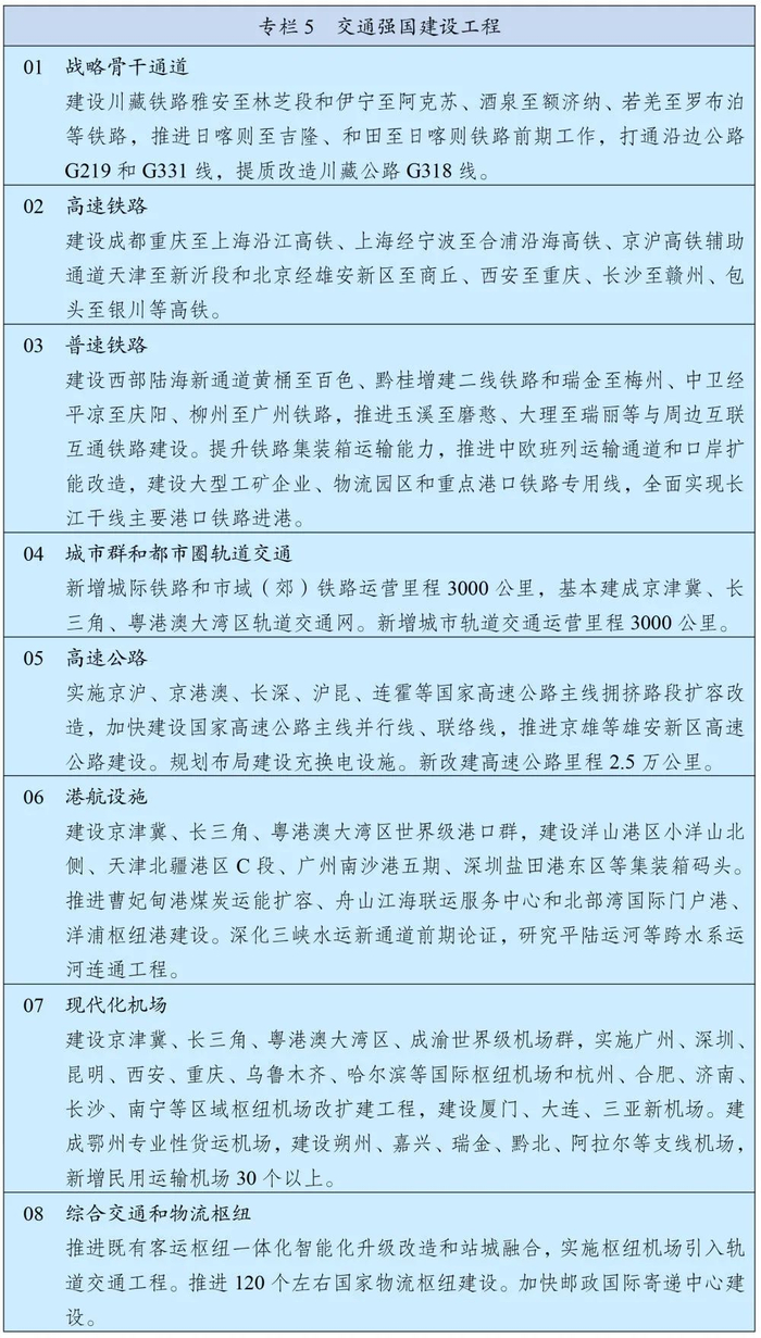
交通强国建设工程

加强出疆入藏、中西部地区、沿江沿海沿边战略骨干通道建设,加强与周边国家互联互通。

构建快速网,基本贯通“八纵八横”高速铁路,提升国家高速公路网络质量,加快建设世界级港口群和机场群。

加强邮政设施建设,实施快递“进村进厂出海”工程。

加快城际铁路、市域(郊)铁路建设,构建高速公路环线系统。

加快沿边抵边公路建设,继续推进“四好农村路”建设,完善道路安全设施。

构建多层级、一体化综合交通枢纽体系,发展旅客联程运输和货物多式联运,推广全程“一站式”、“一单制”服务。

推进中欧班列集结中心建设。

现代能源体系建设工程

有序发展海上风电,加快西南水电基地建设,安全稳妥推动沿海核电建设。

建设一批多能互补的清洁能源基地,非化石能源占能源消费总量比重提高到20%左右。

推进以电代煤,因地制宜开发利用地热能。

加快电网基础设施智能化改造和智能微电网建设,加强源网荷储衔接,推进煤电灵活性改造。

加快建设天然气主干管道,完善油气互联互通网络。

国家水网骨干工程

加强跨行政区河流水系治理保护和骨干工程建设,强化大中小微水利设施协调配套。

加强重点水源和城市应急备用水源工程建设。

实施防洪提升工程,全面推进堤防和蓄滞洪区建设。

来源:新闻联播、新华社

监制:童曙泉

辑:张小英