新浪财经

【平安非银】健康险专题研究(一):“惠民保”多地开花,从普惠出发的补充医疗

新浪财经

关注

来源:平安研究

分析师

王维逸    投资咨询资格编号:S1060520040001

李冰婷    投资咨询资格编号:S1060520040002

摘要

发展概况:普惠模式+政策支持促成井喷态势发展。我国医保覆盖面广、但保障程度有限,2019年城镇职工和居民医保实际支付比例仅75.6%、59.7%,个人负担高达24.4%、40.3%,亟需商业保险进行补充。而此前市场热销的“特药险”、“百万医疗”等爆款报销型医疗险,健康告知要求较为严格、易发病人群保费偏高,“惠民保”应运而生。“惠民保”由地方政府牵头、保险公司承保,面向医保参保人员,属于普惠型补充医疗保险产品,定位是在医保之后提供二次保障,主要为转移医保内大病大额自负费用的开销而设。2020年共有23省82个地区179个地市111款产品上线,累计超4000万人参保,保费收入超50亿元。具体来看,全国版产品5款、全省版产品14款。

运营模式分析:各地政府参与度和地区差异较大。总体来看,政府参与程度越高的地区,参保率越高,目前东南沿海地区“惠民保”发展更快、财险公司参与更多,并延伸出多公司共同承保以扩大客源、分散风险的趋势。从产品来看,“惠民保”1)参保门槛较低,年龄、职业基本无限制,健康告知宽松;2)保费低廉,旨在扩大覆盖面;3)免赔额较高,赔付将集中于重病、大病人群。

案例分析:模式多样,各有所长。宁波一城多报,保障范围针对医保内外各有侧重,模式多样;广西涵盖当期高发特色重疾,引入免赔额“众筹”机制;深圳政府主导,支持医保个人账户划扣,参保率高;金华并无“惠民保”,但在大病保险的基础上,推出“升级”版本,由参保人员自愿选档缴费,成为普惠型医疗保险的又一补充。

可持续发展之道:下沉+粘性+补贴。“惠民保”保障范围有限,主要提供医疗费用报销,并无住院津贴等损失补偿,因此存在更高保障需求的人群仍需商保参与提供全面保障、补足补全。此外,“惠民保”大多非强制投保,参保率有限,短期较难实现全国统筹,主要由再保险公司发挥统筹作用。总体来看,产品免赔额较高,总体赔付可控,出现大幅亏损的可能性不大,预计总体盈利能力强于大病保险;但由于定价不充分,预计盈利能力将弱于百万医疗。目前该产品增值服务相对充足,我们认为,未来可1)放开医保个人账户划扣缴费,2)多险企共保与客户再开发,3)提高理赔便利度,从而有效提高参保率、降低高额赔付风险、增强参保人员粘性。

风险提示:承保条件宽松、保费低、逆选择风险超预期。宣传、销售等环节存在不合规行为引发公众信任危机。基本医疗保险和大病保险的保障范围拓宽,形成竞争。医疗科技快速发展,疾病检出率、发生率提升,赔付超预期上升。政府支持力度和政策落地速度不及预期。

01

发展概况:普惠模式+政策支持促成井喷态势发展

我国医保制度由基本医保和大病医保构成,其中基本医保包括:1)城镇职工基本医疗保险制度,覆盖辖区所有党政群机关、企事业单位;2)新型农村合作医疗制度,覆盖辖区农业人口(含外出务工人员);3)城镇居民基本医疗保险制度,覆盖辖区未纳入城镇职工基本医疗保险的非农业户口城镇居民。2016年,我国整合城镇居民医保和新农合为城乡居民基本医保,除基本医保制度外,我国还制定了大病保险、医疗困难救助等作为补充医疗保险。

总体来看,我国医保覆盖面广、但保障程度有限:2019年共计13.54亿人参加基本医保、参保率稳定在95%以上,但城镇职工和居民医保实际支付比例仅75.6%、59.7%,个人负担高达24.4%、40.3%,医保内大病大额自负费用仍然较高,而各地大病医保涵盖病种、报销比例等相对有限,亟需商业保险进行补充。而此前市场热销的“特药险”、“百万医疗”等爆款报销型医疗险,健康告知要求较为严格、易发病人群保费偏高,“惠民保”应运而生。

“惠民保”由地方政府牵头、保险公司承保,面向医保参保人员,属于普惠型补充医疗保险产品,定位是在医保之后提供二次保障,主要为转移医保内大病大额自负费用的开销而设。“惠民保”的雏形是2015年12月深圳市政府试点推出的由深圳市政府主导、平安养老险承办的“重特大疾病补充医疗保险”,当年参保人数即达264万。随后,南京、珠海、广州等地相继推出各市“惠民保”产品。2020年以来,低门槛、低保费、高保额的特征,叠加国家政策及疫情的影响,“惠民保”呈现“井喷”态势。

根据《上海保险》,2020年共有23省82个地区179个地市111款产品上线,累计超4000万人参保,保费收入超50亿元。具体来看,全国版产品5款(分别为360城惠保、全民普惠保、趣易保百万医疗、58惠民保、全民保·普惠医疗险),全省版产品14款(涵盖海南、广西、湖北、湖南、福建、山东、山西、河北、河南、宁夏、安徽等)。2020年11月20日,银保监会人身险部下发《关于规范保险公司城市定制型商业医疗保险业务的通知(征求意见稿)》,首次给出“惠民保”的官方定义,即城市定制型商业医疗保险,指明城市、地区、企业定制将为未来的发展方向。

“惠民保”投保门槛低、保费低、保额高,主要保障住院费用和特定药品,类似“低配版”特药险+百万医疗险,高龄人群占比更高。具体来看,

1)“惠民保”的承保条件相对宽松,无年龄和健康水平要求,可带病投保;百万医疗险和特药险有年龄限制,一般不承保60岁以上和特殊职业者;且健康告知较为严格。

2)“惠民保”的免赔额更高,多为2万元;特药险和百万医疗险较低,为1万元或以下。

3)“惠民保”的保障范围较窄、报销比例偏低,仅保障医保内的住院费用及医保外的特药,报销比例70%-80%;特药险可报销医保内60%、医保外100%(含癌症靶向药等);百万医疗险保障大病医疗费用、不限医保内外目录,报销比例100%。

4)“惠民保”的保费最低,大多100元以下,具有普惠性特征;百万医疗险保费最高,平均为300-400元,特药险其次,平均200元以下。

5)“惠民保”对既往病史要求宽松,定价普惠,对年龄的反映几近于零,高龄人群占比更高。以人保为例,其在支付宝销售的百万医疗险“好医保·长期医疗”和“惠民保”客群差距较大,“好医保”符合精算定价原理,高龄人群保费贵,目前30岁左右是主力客群。

注:“好医保”保费基于30周岁、有基本医保的男性测算

02

运营模式分析:各地政府参与度和地区差异较大

2.1 政府参与程度越高,参保率越高

按照政府参与程度,可将“惠民保”产品分成政府主导型、政府指导型、商业参与型三类。由政府部门主导的产品主要集中于发展较早的广东、浙江、海南,由当地政府或医保局直接参与设计,且参与宣传力度较大,根据湖南大学研究所统计,该类产品占比48.4%。政府指导项目主要由区政府或金融局、扶贫办、银保监局等指导,根据湖南大学研究所统计,该类产品占比23.7%。商业参与型项目的政府参与度较低,部分险企邀请行业组织、公益基金担任指导单位,如沈阳“全民保”由辽宁省保险行业协会指导。

通常来说,政府主导型产品(尤其是医保局直接参与设计的产品)的支付方式将医保个人账户纳入范围。根据《上海保险》,目前共计14个地区的15款产品可由医保个账支付保费,分别为深圳(2款)、珠海、佛山、广州、梅州、宁波、丽水、衢州、苏州、连云港、南通、徐州、常州、济南。

政府支持提高公众信任度,政府参与度高的产品参保人数和参保率较高。深圳、珠海等地的政府通过出台相关文件、参与产品设计和营销推广,与“惠民保”的承保公司进行深层次的合作,并支持通过医疗保险个人账户余额购买。政府积极的政策为产品推广创造良好的环境,政府的背书为险企提供流量支持,降低宣传推广成本。两市“惠民保”产品渗透率远超其他各市,分别达56%和34%。此外,从支持力度来看,政府提供的医保数据帮助险企精算和风控,相同价格下产品覆盖范围更广。如淄博医保局通过长达两个多月的调研,深入研究产品与当地医保、与市民用药衔接方式,最终淄博“齐惠保”统一医保内外报销比例(80%)及16种特药,产品定价为99元,参保率近30%。

2.2 地区差异:东南沿海地区发展更快

整体来看,东南沿海地区推出的“惠民保”产品更丰富,华东地区已布局35款产品,且存在一城多保的现象。根据慧保天下,广东、四川、浙江、江苏四省27地合计参保人数近1900万,占全国参保人数的80%以上。根据慧保天下测算,东南部省份城市渗透率较高,渗透率排名前10的城市中广东省占5城,浙江省占2城,其余三城为淄博、成都、北京。

从一城一策到一省一策,从一城一保到一城多保,转向传统商保竞争模式。“惠民保”以一城一策、一城一保为主,仅广西、湖北、湖南、福建、山东、山西等存在一省一策,全国可保产品仅5款,且定价偏高;主要由于各地医保政策、人口结构、经济发展水平不同,某一城市的产品模式难以完全复制到另一城市。为进一步抢占市场份额,各大险企的市场竞争从早期的攻城略地转向东南沿海地区直接竞争,宁波、福州、长沙、厦门等地已出现“一城多保”模式。但由于“惠民保”本身保费较低,相较于价格战,走差异化之路才是实现市场良性竞争的破局之道,如宁波市共有三款“惠民保”产品,在定价、保障范围方面各有特色、互为补充。

2.3 产品特征:低价格+低门槛+高免赔,以扩大覆盖面为主、兼顾保本微利

投保便捷,以线上化渠道为主,但理赔存在一定不便。目前“惠民保”可通过三种渠道投保,除传统联系保险公司投保外,还可通过微保平台或自营公众号投保。产品标准化、审核流程和险企短期商业健康险积累的线上运营经验,使得其通过“互联网+保险+健康服务”模式,仅用姓名、身份证号、手机号就能投保。但大多数“惠民保”产品尚未与社保系统对接,仍需自行收集单据、计算后,再线上申请,理赔较为不便。

价格体现普惠定位,多为百元以下。“惠民保”从推出之初便定位于保本微利、衔接基本医保的普惠型保险产品。截止目前,纳入统计的81款产品中,5款产品定价低于30元;有65款产品40元-80元之间(有阶段计费的取最低保费),占比超80%;仅有3款产品超过100元(大连“工惠保”215元、珠海“大爱无疆”190元、平安“佛医保”185元)。

主要报销医保目录内的住院医疗费用和指定的特定药品费用,保障范围有限。“惠民保”80余款产品中,绝大多数产品只保障社保目录内的住院医疗费用或特药,仅有约20款产品保障社保外的住院医疗费用,报销比例也仅为50%-60%;医保目录外的特药仅10-20种,而社保外的自费药和高价药才是真正造成看病贵的根源。以“360城惠民保”为例,仅保障肺癌和乳腺癌两类高发癌症靶向药,而如肠癌、甲状腺癌、肝癌、宫颈癌、胃癌等其他高发癌症的特效药则不在保障范围内。

免赔门槛高、最高保额有限,盈利能力强于大病医保、但弱于百万医疗。经社保报销后,“惠民保”在扣除2万元免赔额后,再报销 70%-100%的医疗费用,以及70%-100%的 10-20 种医保目录外的特效药。根据医保事业发展统计公报,2019年全国职工医保次均住院费用11888元、次均个人自费住院费用2900元,普通疾病较难达到“惠民保”起付线,大大降低了险企大额赔付的可能,盈利能力强于大病医保;而整体定价偏低,盈利能力不及百万医疗险。虽盈利能力有限,但承保公司出现大幅亏损的可能性不高。以宁波市城镇职工医保为例,若均为医保内费用,则38万元以上才能达到宁波“甬惠保”的起付线。也因此,“惠民保”主要针对大病群体。

2.4 险企参与:财险公司居多,共同承保成为趋势.

据统计,与大病医保类似,“惠民保”以财险公司为主要参与方。财险公司由于长期参与大病医保,具有历史医疗数据优势,一方面可据此精准定价、降本控费;另一方面还可通过数据驱动、基于场景需求,提供增值服务,提高服务效率。而寿险公司自身的资本实力较为雄厚,更关注长期可持续性,而对于“惠民保”等一年期产品的倾向性不足,但其可凭借成熟的计算体系及盈利判断逻辑实现合理定价。具体来看,财险、寿险、养老险公司参与频次分别为89次、29次、27次;其中,人保财险、平安养老、国寿财险较为活跃。

从单独承保到多公司共同承保。20H1推出的“惠民保”产品中,仅有1款为两家及以上公司共同承保;6月后推出的63款产品中,有23款为共保形式产品,占比37%。越来越多城市的“惠民险”由多险企共同承保,如“京惠保”、“津惠保”、“渝惠保”、“齐惠保”等。其中,淄博“齐惠保”在产品设计之初便确立由医疗保障局指导、银保监局监督、腾讯微保提供平台,承保公司包括太保寿险、中国人寿、国寿财险、人保财险、太保财险、平安养老、太平养老等12家保险公司。

03

案例分析:模式多样,各有所长

3.1 宁波:一城多保、各有侧重

宁波市目前已推出三款惠民保产品,分别为“甬惠保”、“市民保”、“工惠保”,三款产品参保条件、免赔额、最高保额相同。

3.1.1 保障范围各有侧重

1)“甬惠保”由平安财险于2020年7月率先推出,专注于社保内个人自负部分医疗费用;

2)“市民保”由四家保险公司共同承办,于2020年8月上线,主要保障社保外的个人自费部分;

3)“工惠保”由泰康养老于2020年9月推出,保障内容覆盖社保内和社保外费用。

3.1.2 政府背书机构、支持力度各异

1)“甬惠保”由市金融办、市大数据发展管理局等机构作为指导单位;

2)“市民保”政府参与度较低,仅由市医保局、市金融办等机构参与宣传;

3)“工惠保”政府参与度较高,由市总工会牵头,获得市金融办、市银保监局联合发文宣传,支持个人投保和企业投保,已列入宁波市重大保险创新项目。除此之外,“工惠保”存在金融机构补贴,本土法人银行宁波银行出资3000万给予100万宁波银行卡客户30元补贴,预计将推动“工惠保”产品进一步普及。

3.2 广西:保险责任有特色,引入免赔额“众筹”机制

广西“惠桂保”由广西金管局、扶贫办等机构指导,由国富人寿承保,每年保费根据承保年龄分为46元、66元、96元不等。除社保内医疗费用80%报销外,覆盖原发肺癌、原发肝癌等11种广西高发重疾,报销范围不限社保内,100万最高保额范围内的自费药、进口药、诊疗费用均可按80%比例报销。

首创引入“轻松筹”的大病众筹机制。针对“惠桂保”2万元免赔额和报销后仍需个人负担的资金缺口,广西扶贫办、国富人寿联合轻松集团提供众筹增值服务,投保人符合在度过观察期后首次确诊保障中包含的30种大病之一即可申请互助,寻求社会力量帮助,有助于产品进一步下沉市场,为不能负担免赔额的投保人提供绿色通道。

3.3 深圳:政府主导,参保率高

2015年,深圳市政府首次推出“深圳市重特大疾病补充医疗保险”,由深圳市医疗保障局主办、平安养老保险公司承办,针对深圳市社会医疗保险参保人推出,免赔额仅1万元,低于多数“惠民保”产品。2015年至2020年,项目参保人数分别达486万、504万、625万、705万、752万,最高覆盖全市基本医疗保险参保人总数的50%以上,其定价也从最初的20元调整到30元。2019医保年度内,共计报销1.85亿元,受益人数1.8万人,单人最高赔付达115万元。

筹资方式为个人账户划扣+企业团体投保+个人自愿缴费。深圳市社会医保参保人可通过团体、医保个人账户划扣、个人自费三种方式办理参保缴费。产品价格相对便宜,年度保费标准统一为30元/人/医保年度。由于政府参与度较高,深圳市医保参保人若未申请不参保,则将默认参与。

无需申请理赔,实时结算提高使用率。与大多数“惠民保”不同,“深圳市重特大疾病补充医疗保险”政府参与度极高,与基本医疗保险打通,参保人在定点医疗机构住院就诊后,费用可在医院即时结算,无需再向保险公司另行申请理赔,有效提升医保账户使用和报销效率。产品具体保障内容包括住院医疗费用及药品费用两部分,在基本医保范围内报销,但免赔额较高,且存在赔付比例,仅能赔付医保范围内统筹基金支付后扣除免赔额剩余部分的70%,因此保障程度有限。

3.4 上海:政府充分运用个人账户闲置资金

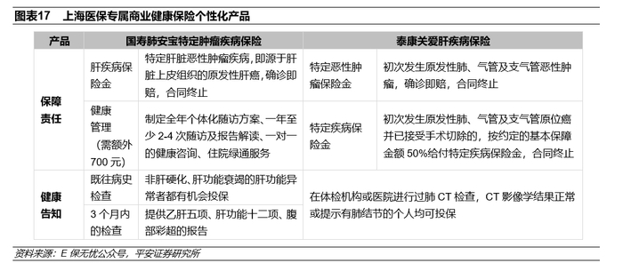
上海医保专属商业健康保险业务是由中国银保监会备案、市政府同意,联合上海市保险公司推出的商业医疗保障专属产品。2017年正式启动,截至2019年12月底,累计覆盖人群约18万人,提供风险保障超700亿元,累计赔款约7500万元。目前,上海共推出六款专属产品,包括“上海医保账户重大疾病保险”、“上海医保账户住院自费医疗保险”、“上海医保账户医疗保险”、“上海医保账户意外伤害医疗保险”四款行业统一产品和“国寿肺安宝特定肿瘤疾病保险”、“泰康关爱肝疾病保险”两款公司个性化产品。

针对健康人群,统一保障、费率。目前,上海市共有九家险企经营,分别为中国人寿、中国太平、新华人寿、平安养老、人保健康、泰康养老、平安健康、太平养老、建信人寿,其产品均可在“E保无忧”公众号上购买。每一项产品投保人仅可选择向一家保险公司投保,各家保险公司条款统一,为投保人提供相同保障;且采取一致费率,根据投保人年龄进行分层定价,具有普适性,且定价较“惠民保”更为充分。其中,人保健康承保的“重大疾病保险”支持通过支付宝窗口提供服务,具备流量优势。投保人首次投保时即可使用本人职工基本医疗保险个人账户余额全额支付保费,并指定自动续保方式为医保卡或支付宝,用医保卡里的闲钱给自己增加一份保障。

针对带病人群,提供个性化产品。除为健康人群提供的行业统一产品之外,中国人寿、泰康养老分别为上海医保投保人中带病人群设计了个性化产品。肺结节人群可选择“国寿肺安宝特定肿瘤疾病保险”;“泰康关爱肝疾病保险”则支持乙肝病毒携带者和感染者、慢性乙型肝炎患者(大、小三阳)、轻度肝纤维化患者、酒精肝、药物肝、脂肪肝、肝病家族遗传史及肝脏受损等人群投保。

3.5 金华:升级大病保险,“惠民保”外的补充选择

首创自愿选缴法。面对保障缺口,浙江金华市明确表示不会推出“惠民保”,而是首创“选缴保费法”大病保险特色模式,即在大病保险基本保费的基础上,由参保人员自愿选档缴费,每份100元。与传统医保制度相比,商业保险公司并非协办,而是承办方,根据协议享受盈余的10%、承担亏损的15%,采取“收支平衡、保本微利”原则。

保障比例更高、范围更广。金华市升级版的大病保险免赔额与基础大病保险相同,均为6000元,但1)报销比例更高,根据自愿选档及其交费年限的不同,最高报销比例可达85%。自愿选档3份满3年后,不设封顶线。2)报销范围由原来的13种大病用药扩大到因病施治所需的全部“国药准字”和“国药进字”药品。全市参保人实际报销水平在基本医保报销基础上提高30个百分点。

良性循环、实现普惠。参保规模的扩大和选缴保费的创立,金华市大病保险筹资水平大幅提升,人均筹资从2018年260元增至2020年的296元,筹资水平的提高进而促进报销比例的提升,吸引更多居民加入,最终实现良性循环。2020年金华市参保率已达99.9%,远超“惠民保”的参保水平。

04

可持续发展之道:下沉+粘性+补贴

4.1 保障范围有限,仍需商保补全补足

存在更高保障需求的人群仍需商保参与提供全面保障。从保障范围来看,“惠民保”大部分产品仍为社保内医药费用报销,报销比例普遍在70%-80%报销比例,存在保障缺口。从增值服务来看,“惠民保”并不提供住院津贴,无法提供“百万医疗”等短期健康险产品对于医疗费用外的误工损失、食宿费用、外地就医旅费等的收入补偿。从投保门槛来看,“惠民保”健康告知要求较宽松、并无年龄限制保费较低,因此,将主要为部分年龄偏大或收入偏低、无力购买商业保险的人群提供医保外的部分基本保障。面对“惠民保”免赔额较高的情况,广西“惠桂保”引入众筹消除免赔门槛,增强产品普惠效果。但由于产品门槛低、定价低,预计将以医疗费用支出报销为主要保障内容,而非收入补偿。

4.2 参保率有限,可持续发展需模式再创新、覆盖面再扩大

非强制投保,短期较难实现全国统筹。各地经济发展水平、医保政策和人口结构等存在较大不同,与大病保险类似,在管理、筹资等方面存在一定挑战,全国统筹将面临一定实施困难。也因此,监管将“惠民保”定位为城市定制型商业医疗保险,指明城市、地区、企业定制将为未来的发展方向。通常来说,“惠民保”产品设计时会先找再保公司、再最终确认产品价格和保障范围,因此定价一定程度上反映了再保的风险数据,再保某种程度上起到统筹作用。

目前,大多数“惠民保”产品不可通过医保个人账户划扣缴费,尽管定价较低,但由于自主参保缴费,参保率大多不足20%。目前来看,“惠民保”免赔额较高,总体赔付可控,出现大幅亏损的可能性不大,预计总体盈利能力强于大病保险;但由于定价不充分,预计盈利能力将弱于百万医疗。

多效并举,提高参保率、降低高额赔付风险。“惠民保”健康告知宽松、保费低、无等待期,且允许带病投保,或有潜在逆选择风险,参保人数和保费是理赔资金池的主要影响因素,因此可分为从缴费方式和险企参与方式两方面来讨论。目前部分“惠民保”产品已为行业提供较好的可效仿案例,具体来看:

1)缴费方式:自上而下增强支持力度,放开医保个人账户划扣缴费。根据美国短期商业健康险和大病保险的发展经验,我们发现强制参与和增加补贴是提高参保率、降低逆选择风险的有效解决途径。根据目前案例,深圳、珠海等可通过医保个人账户划扣缴费的地区参保率远高于其他地区。在当前免赔额较高的情况下,可通过放开医保个人账户划扣缴费的方式来间接实现增加补贴、市场进一步下沉,提高“惠民保”参保率。

2)险企参与方式:多险企共保与客户再开发,有效降低高额赔付风险。

①多险企共保:以银川、淄博等城市为例,新产品呈现出多险企共保的模式。多公司共同承保模式下,由主承保公司统一出具保单、收取并分配保费,并由主承保公司对保险事故先行支付保险金,参与共保的保险公司按共保比例分摊各自应支付的保险金。共保一方面可汇聚多方力量,整合各险企线上、线下医药、医疗和渠道资源,为投保人提供充分保障;充分挖掘各险企的客源、提高参保率。另一方面,可以多方分散风险,降低高额赔付风险。

②客户再开发:以深圳市重特大疾病补充医疗保险为例,尽管初始参保人数即约500万且持续增长、参保率超过50%。但根据湖南大学研究所,该产品在2015年推出之初,赔付率一度超过130%,其长期存续、持续发展,主要系承保公司“平安养老”注重客户资源的获取和开发,在此基础上拓展百万医疗和重疾险等业务,为商业健康险带来约3000万元的增量业务和数百万的增量个人客户。

增值服务相对充足,提高理赔便利度,增强参保人员粘性。保险产品与客户的交互较为低频,消费者对健康险的体验更多在理赔中感知。因此,随着重疾新定义的切换,部分险企更加注重产品+服务的模式,将慢病管理等纳入增值服务,增强健康人群对保险的感知,有助于增强这部分消费者的粘性。“惠民保”当前增值服务主要集中在特药送药上门、视频医生、癌症筛查等基础健康管理服务,对于普惠型产品而言,增值服务已相对充足。但目前在理赔环节,多数产品仍未打通医保系统,仍需通过手动计算和事后线上申请的模式来报销。

05

风险提示

1、承保条件宽松、保费低,逆选择风险超预期。

2、宣传、销售等环节存在不合规行为引发公众信任危机。

3、基本医疗保险和大病保险的保障范围拓宽,形成竞争。

4、医疗科技快速发展,疾病检出率、发生率提升,赔付超预期上升。

5、政府支持力度和政策落地速度不及预期。

评级说明及声明

股票投资评级:

强烈推荐 (预计6个月内,股价表现强于沪深300指数20%以上)

推       荐 (预计6个月内,股价表现强于沪深300指数10%至20%之间)

中       性 (预计6个月内,股价表现相对沪深300指数在±10%之间)

回       避 (预计6个月内,股价表现弱于沪深300指数10%以上)

行业投资评级:

强于大市 (预计6个月内,行业指数表现强于沪深300指数5%以上)

中       性 (预计6个月内,行业指数表现相对沪深300指数在±5%之间)

弱于大市 (预计6个月内,行业指数表现弱于沪深300指数5%以上)

公司声明及风险提示:

负责撰写此报告的分析师(一人或多人)就本研究报告确认:本人具有中国证券业协会授予的证券投资咨询执业资格。

平安证券股份有限公司具备证券投资咨询业务资格。本公司研究报告是针对与公司签署服务协议的签约客户的专属研究产品,为该类客户进行投资决策时提供辅助和参考,双方对权利与义务均有严格约定。本公司研究报告仅提供给上述特定客户,并不面向公众发布。未经书面授权刊载或者转发的,本公司将采取维权措施追究其侵权责任。

证券市场是一个风险无时不在的市场。您在进行证券交易时存在赢利的可能,也存在亏损的风险。请您务必对此有清醒的认识,认真考虑是否进行证券交易。

市场有风险,投资需谨慎。

免责声明

此报告旨为发给平安证券股份有限公司(以下简称“平安证券”)的特定客户及其他专业人士。未经平安证券事先书面明文批准,不得更改或以任何方式传送、复印或派发此报告的材料、内容及其复印本予任何其他人。

此报告所载资料的来源及观点的出处皆被平安证券认为可靠,但平安证券不能担保其准确性或完整性,报告中的信息或所表达观点不构成所述证券买卖的出价或询价,报告内容仅供参考。平安证券不对因使用此报告的材料而引致的损失而负上任何责任,除非法律法规有明确规定。客户并不能仅依靠此报告而取代行使独立判断。

平安证券可发出其它与本报告所载资料不一致及有不同结论的报告。本报告及该等报告反映编写分析员的不同设想、见解及分析方法。报告所载资料、意见及推测仅反映分析员于发出此报告日期当日的判断,可随时更改。此报告所指的证券价格、价值及收入可跌可升。为免生疑问,此报告所载观点并不代表平安证券的立场。

平安证券在法律许可的情况下可能参与此报告所提及的发行商的投资银行业务或投资其发行的证券。

平安证券股份有限公司2020版权所有。保留一切权利。

加载中...