新浪财经

【ETF投资日报】4只科创50ETF联接基金同时发行,选哪只?

新浪财经

关注

来源:新浪挖掘基

导语:巴菲特唯一推荐给普通投资者的就是指数基金,而ETF既有效跟踪指数,又有较好流动性,成为机构和散户的投资利器。《ETF投资日报》是您ETF投资路上的小秘书,梳理重要资讯,剖析投资机会。

【市场行情】

2月24日沪指跌1.99%,创近7个月最大单日跌幅,创业板指重挫3.37%,险守3000点。半导体领涨,白酒领跌。

国联安半导体ETF(512480),广发芯片基金(159801),鹏华芯片ETF(159813)领涨,涨幅超过1%。

鹏华酒ETF(512690),华夏恒生互联网科技业ETF(513330),平安新能车ETF(515700)跌超5%。招商中证白酒LOF(161725)场内交易跌6.76%,成交额6649万元。

份额方面,2月23日,华泰柏瑞光伏ETF份额增加3.02亿份,华安创业板50ETF份额增加2.15亿份,易方达中证生物科技主题ETF份额增加2.09亿份。华夏50ETF份额减少1.13亿份。

【ETF要闻】

证券时报头版评论:ETF发行持续井喷 A股“压舱石”越来越稳固。

节后市场调整,而机构投资者占比较大的50ETF、300ETF份额逆势连续增加。市场人士认为,在部分散户投资者选择赎回之际,机构资金却趁市场调整,“一声不吭”的借道ETF基金连续扫货。

全球最大黄金ETF--SPDR Gold Trust持仓较上日下降4.96吨,当前持仓量为1110.44吨。

全球最大白银ETF--iShares Silver Trust持仓较上日增加242.65吨,当前持仓量为19272.14吨。

比特币价格周二大跌,拖累特斯拉股价并重创持有该公司股票的上市交易基金(ETF)。

天弘光伏ETF和国寿安保沪港深300ETF两只ETF上市。

【新发基金】

【4只科创50ETF联接基金选哪只?】

首批科创50ETF联接基金也将于今天发售。这4只产品分别由华夏、易方达、华泰柏瑞、工银瑞信推出,募集规模上限为50亿元。中长线增量资金将陆续进场,将对科创板个股形成积极影响。

科创板块这一新兴板块主要服务于符合国家战略、突破关键核心技术、市场认可度高的科技创新企业。如:新一代信息技术、高端装备、新材料、新能源、节能环保以及生物医药等高新技术产业和战略性新兴产业。长期来看,“十四五”规划之下,强化国家科技创新力量与增强供应链自主可控能力仍为首要任务。我国目前正处于新一轮科技周期之中,这将长期利好“硬科技”核心资产。对于联接基金而言,投向规模更大、流动性更强的ETF产品,更有利于更紧密跟踪指数走势。投资者若看好该板块投资价值,或可以考虑布局科创50ETF联接产品。

四只产品A类产品费率略有不同:易方达费率最低 华夏基金相对费率最高

华夏上证科创板50成份ETF联接(A:011612 C:011613)、华泰柏瑞科创板ETF联接(A:011610 C:011611)、易方达上证科创板50成份ETF联接(A:011608 C:011609)、工银科创ETF联接(A:011614 C:011615)业绩比较基准相同,都是上证科创板50成份指数收益率*95%+人民币活期存款利率(税后)*5%。募集期为2021年2月24日至2021年3月2日。

收费方面,四只产品C类收费情况,持有1年总费率基本相同,都在0.60%-2.10%,易方达上证科创板50成份ETF联接C销售服务费0.1%,其他三只C类0.25%略高;四只产品A类收费情况,整体上,持有1年,易方达上证科创50成分ETF链接A费率最优惠,其次是工银科创ETF链接A、华泰柏瑞科创板ETF联接A,华夏上证科创板50成分ETF联接A相对费用最高。详情如下图:

数据来源:WIND整理:新浪基金

数据来源:WIND整理:新浪基金

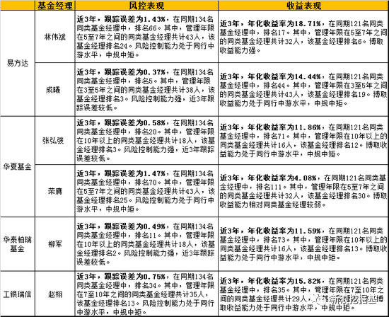
5年以上“老将”担纲:易方达成曦、华夏张弘弢、华泰柏瑞柳军跟踪误差小

华夏上证科创板50成份ETF联接(A:011612 C:011613)、华泰柏瑞科创板ETF联接(A:011610 C:011611)、易方达上证科创板50成份ETF联接(A:011608 C:011609)、工银科创ETF联接(A:011614 C:011615)产品的基金经理都是各自公司里的“老将”。易方达基金是林伟斌、成曦,华夏基金张弘弢、荣膺,华泰柏瑞基金的柳军、工银瑞信基金的赵翔。投资经理年限、在管产品数及规模情况如下:

数据来源:WIND整理:新浪基金

对于被动指数基金来说,投资者们应该重点关注跟踪误差,选择较小跟踪误差的指数基金。跟踪误差小表明该基金与其追踪的标的指数的差异较小,基金管理的风险较小。ETF基金普遍使用股票进行申赎,仓位可以达到100%,所以跟踪误差相对较小。编者整理下四家基金经理的管理过往指数产品近3年跟踪误差水平:易方达成曦跟踪误差最低0.37%,其次为华泰柏瑞基金柳军跟踪误差为0.49%,华夏基金张弘弢跟踪误差0.58%;华夏基金荣膺跟踪误差1.47%居末位。

数据来源:智君科技截止计算日期:2021/2/23 制表:新浪基金

一般而言,在跟踪误差相同的基础上再选择超额收益大的指数基金。超额收益大,说明该指数基金能在跟踪指数的同时谋取更多的超额收益。四只产品近3年收益表现情况见上图。易方达成曦、华泰柏瑞柳军、华夏张弘弢表现相对突出。

选择指数基金,最主要的是你看好什么、投什么,在同样投资指数标的情况下你选择费率低的。其次是能带来超额的,要考虑跟踪误差的影响。首批四只科创50ETF公司,华夏基金、易方达基金、华泰柏瑞基金、工银瑞信基金都是比较优秀公司;在基金经理资历与跟踪误差能力上,整体表现突出,其中,华泰柏瑞柳军、华夏张弘弢年限长、风控能力中上;易方达成曦年限一般,但跟踪误差及获取超额收益水平较强;工银瑞信基金跟踪误差及超额水平中等;在收费情况上,四只产品C类收费情况,持有1年总费率基本相同,A类收费情况,整体上,持有1年,易方达上证科创50成分ETF链接A费率最优惠,其次是工银科创ETF链接A、华泰柏瑞科创板ETF联接A,华夏上证科创板50成分ETF联接A相对费用最高。

业内人士表示,客观而言,四只产品买哪家都差不多,如果想买,建议买规模最小的,这样打新这块还有点增强,扣除打新这块,都基本一样。

加载中...