新浪财经

“港股绞肉机”风云录之一:港股规则是“绞肉机”的重要背景

新浪财经综合

关注

原标题:国风随笔 | “港股绞肉机”风云录之一:港股规则是“绞肉机”的重要背景

来源:国泰君安证券研究

南下资金高歌猛进、“跨过香江去”的呼声一浪接一浪之际,投资者也应该警惕港股市场背后的独特风险。历史上经常出现的“港股绞肉机”现象便是这种风险的外在表现。“港股绞肉机”指的是港股市场某只个股的市值在短时间内迅速大幅下跌,犹如“绞肉机”般使得投资者血本无归的现象,正所谓“跨过香江易,识别埋伏难”。港股市场特殊的制度与规则是产生这一风险的重要背景。

针对于此,国泰君安证券研究所财富团队联合策略团队发布《“港股绞肉机”风云录》系列报告,深入剖析“港股绞肉机”现象的制度背景和具体案例。

首篇报告通过比较A股与港股的制度差异,详解“港股绞肉机”发生的三个制度条件:

(1)无限供给:与A股严格的审核和较高的门槛不同,港股宽松高效的上市、再融资政策和模糊的退市规则,使得港股市场不存在“供给端”的限制;

(2)宽松约束:港股对于股东减持与信息披露的要求较宽松,使得中小股东承担更高的研究成本且受保护程度较低;

(3)交易自由:港股不设涨跌幅、T+0等交易制度与约束更少的沽空机制,使得股价在短时间内大幅下跌成为可能。

同时,为了帮助普通投资者识别 “港股绞肉机”风险,首篇报告总结了潜在“绞肉机”的四个特征。

第二、第三篇报告分别整理了港股历史上的两类案例:公司治理失效和交易结构异常导致的“绞肉机”现象。其中,公司治理失效包括大股东运用资本运作侵害中小股东利益与上市公司财务造假遭到沽空两种情况;而交易结构异主要指“庄股”。

后两篇报告将细数若干种“港股绞肉机”的细节与欺骗手法。

本文为《跨过香江易,识别埋伏难——“港股绞肉机”风云录》的第一篇《港股规则是“绞肉机”的重要背景》。

01 上市规则

监管宽松,制度灵活

宽松灵活的融资制度是一把双刃剑。相较于A股,港股更加宽松的IPO上市条件和再融资制度虽然有助于企业经营规模的快速扩张,但是也致使部分上市公司滥用规则、侵害投资者权益的现象屡禁不绝。

1.1. IPO:门槛更低,鱼龙混杂

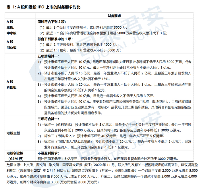
港股IPO上市的财务要求更加宽松

根据交易所披露的上市规则,A股主板、中小板以及创业板均要求拟上市企业实现盈利。而对拟在科创板上市的企业而言,虽然其盈利能力的要求低于主板/中小板与创业板,但是企业必须具备领先的核心技术以及市场认可度。相比之下,港股主板和创业板的财务要求更加宽松。根据联交所披露的上市规则,拟在港股主板上市的企业须符合盈利测试,市值/收入测试,或市值/收入/现金流测试三者之一。即在企业尚未盈利的情况下,如果其市值、收入和现金流满足相应要求,仍然可以在港股主板发行上市。而港股创业板财务要求更低,对拟上市企业无盈利和收入要求,只须其市值和现金流符合条件即可,使得一些盈利能力不足且业务前景较差的企业也能在港股寻求上市。

1.2. 再融资:监管宽松,融资高效

1.2.1. 港股供股VS A股配股:大规模发行仍有可能

港股的供股指的是港股上市公司发行新股票让现有股东按照一定比例认购(为了吸引股东供股,通常低于市价),获得供股权证,类似于A股的配股。港股供股和A股配股的区别在于:

1)港股监管更为宽松,且流程更短。A股配股需要证监会等监管机构审批,整体流程一般需要1年左右,一次一审。而港股供股监管宽松,只有在12个月内供股及公开招股等累计数量造成市值增加50%以上时,才需要股东大会批准,因此流程更短(平均在2个月以内)。 

2)港股对拟进行供股的上市公司无明确财务要求。A股配股对于上市公司的财务状况有一定考核(A股主板/中小板要求最近三个会计年度连续盈利;创业板要求最近两年盈利;科创板对企业无盈利要求,但是要求最近一期末不存在金额较大的财务性投资),而港股供股对上市公司无明确要求。

3)港股供股比例的上限无固定值,需要视供股后的理论摊薄效应而定,大规模发行仍有可能实现。A股主板/中小板/创业板均要求配股比例不超过本次配股前股本总额的30%,科创板配股比例不超过50%;而港股供股比例的上限则需要依照供股后的理论摊薄效应来进行确定,无固定值。2018年之前,港股上市公司供股比例无明确限制,部分上市公司“大比例+高折价”供股行为频繁出现。为了限制上市公司滥用集资活动,进一步保障小股东的权益,联交所在2018年7月生效的新规中表明,禁止理论摊薄效应达到25%及以上的供股行为,且在滚动计算的12个月内供股、公开招股、特定授权配售合计后的理论摊薄效应也须低于25%。因此港股上市公司供股比例的上限,需要视供股价格的折让程度以及12个月内其他再融资情况来进行确定,无固定值。例如,假定港股上市公司12个月内未进行供股、公开招股和特定授权配售,在本次供股价格折让30%的情况下,允许比例低于500%(1供5)的供股。而当折价程度更低时,供股比例上限则更高。同时如果港股上市公司供股后理论摊薄效应达到或超过25%界限,应向交易所咨询和确认,当被交易所认定为特殊情况(例如公司陷入财政困难,且建议进行的发行是拯救方案的一部分)并取得允许后才能发行。由此可见,港股新规虽然进一步加强对供股的监管和限制,但大规模发行仍有可能实现。

4)港股的供股权可以在二级市场交易,而A股配股权不允许交易。与A股不同的是,如果现有港股股东决定不行使供股权,投资者可以选择在交易期内卖掉供股权。(港股公开发售不可以进行供股权交易)

5)港股供股允许超额认购,而A股配股不允许进行超额认购申请。港股投资者除了全额认购根据比例而配发的供股股份外,还可以通过超额认购更多的供股股份。超额认购股份的来源是其他股东放弃认购的股份,最终获得的数量将按照额外申请数量的比例酌情分配。但是目前港股通投资者暂不参加港股供股超额申报。

1.2.2. 港股配售VS A股定增:“24小时闪电配售”

港股配售与A股定向增发,均是指向指定的机构或投资人发行股票并募集资金。港股配售的方式包括“发行新股”、“配售旧股”或“先配旧股、后发行新股”(先旧后新)三种。发行新股,是指上市公司发行新股份给独立人士;配售旧股,是指大股东将自己持有的股份给独立人士;先旧后新,就是发行新股和配售旧股的混合模式,大股东先将自己持有的股份配售绐独立的第三方投资者,然后公司再认购发行的新股份。港股配售和A股定增的区别包括:

1)二者最大的区别在于监管程度的不同,港股配售的监管更加宽松,在满足双20%条件,可以实现“闪电配售”。A股在监管程度上更加严格,需要监管机构审批,一次一审,所需时间较长;港股在满足一般性授权条件下(年度内增发比例不超过获得股东大会有关批准当天股本的20%,同时发行价折让不超过20%),不需要监管机构审批,可以实现闪电配售,即非路演的快速增发,一般不超过24小时。同时在“先旧后新”方式下,大股东可以先将老股转让予融资方,上市公司可以从融资方马上获得资金,大股东再认购上市公司发行的新股使得股数复原。在此操作下,上市公司最快可于1日获得配资,“闪电配售”的方式完成发行。

2)港股对拟启动配售的上市公司无明确财务要求,不需监管机构对企业审查。A股定增要求企业最近一期末不存在持有金额较大的财务性投资情形(除金融类企业外),而港股配售无特定的明确要求。

3)港股配售新股禁售期短。A股一般存在6个月或18个月的锁定期,而港股若发行新股,一般设有30日以上的禁售期。

4)港股对配售规模上限无明确要求。A股定增要求拟发行的股份数量不得超过本次发行前总股本的30%,发行价格不低于定价基准日前20个交易日均价的80%;而港股配售若不超过发行前总股本的20%,且满足折价不超过20%,便可以闪电配售;若配售新股规模超过20%,上市公司也可通过股东在股东大会上特定授权配售来配售股份,特定授权配售折让价格的上限需要结合配售规模进行确定,要求配售后的理论摊薄效应低于25%。且在滚动计算的12个月内,供股、公开招股、特定授权配售合计后的理论摊薄效应也必须低于25%。

5)港股对配售募集资金用途无限制,只需依法披露即可。A股定增募集资金存在一定的使用要求和限制。而港股则不存在明确要求,但在年度股东大会通函中需要披露所得款项的用途等款项等。

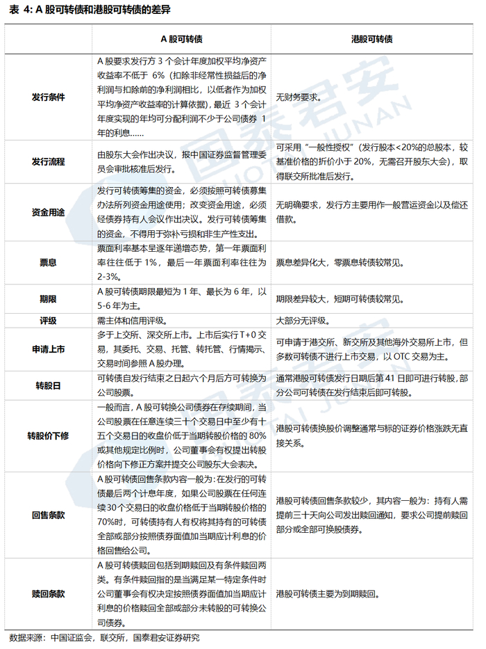
1.2.3. 港股可转债 vs A股可转债:条件宽松、发行便捷、透明度低

可转换债券是债券持有人可按照发行时约定的价格将债券转换成公司的普通股票的债券。港股和A股上市公司均可发行可转债,但两者存在较多差异,港股可转债发行条件更宽松。港股可转债和A股可转债的主要区别在于:

1)港股转债的发行未对转债发行人财务状况、盈利条件作出明确限制。相比之下,A股要求发行方3个会计年度加权平均净资产收益率不低于 6%(扣除非经常性损益后的净利润与扣除前的净利润相比,以低者作为加权平均净资产收益率的计算依据),最近 3个会计年度实现的年均可分配利润不少于公司债券 1年的利息等。

2)港股可转债期限较短,常见零票息转债且大多无评价。A股可转债期限最短为1年、最长为6年,主要期限为5年、6年,其票面利率基本呈逐年递增态势,第一年票面利率往往低于1%,最后一年票面利率往往为2-3%。此外,按照规定,除中央政府发行的公债之外,A股其余各种债券都需要进行信用评级。而港股可转债短期品种较常见,以2-3年为主,其票面利率通常固定,零票息转债也较为常见,且港股可转债大多无评级。

3)港股可转债转股更快。通常港股可转债发行日期后第41日即可进行转股,部分公司可转债在发行结束后即可转股,而A股可转债转股日一般为可转债发行结束之日满六个月后的第一个交易日。

4)港股可转债少见当标的证券价格变动而下修转股价的条例。港股可转债的换股价调整甚少设置当标的证券价格下跌而下修转股价的条例。而A股可转换公司债券在存续期间,一般当公司股票在任意连续三十个交易日中至少有十五个交易日的收盘价低于当期转股价格的80%/85%/90%(比例按募集条款约定)时,公司董事会有权提出转股价格向下修正方案并提交公司股东大会表决。

5)港股可转债少见当标的证券价格大幅下跌时允许回售的条例。港股设置回售条款的可转债较少,且其回售权利与标的证券价格通常无直接联系。而A股可转债回售条款内容一般为:在发行的可转债最后两个计息年度,如果公司股票在任何连续30个交易日的收盘价格低于当期转股价格的70%时,可转债持有人有权将其持有的可转债全部或部分按照债券面值加当期应计利息的价格回售给公司。

6)港股可转债少见当标的证券价格上涨发行人可赎回的条例。港股可转债赎回通常为到期赎回,而A股可转债赎回包括到期赎回及有条件赎回两类。A股可转债的有条件赎回指的是,当满足某一特定条件时公司董事会有权决定按照债券面值加当期应计利息的价格赎回全部或部分未转股的可转换公司债券。特定条件一般为,在可转债的转股期内,若股价在一定时间内(一般为连续三十个交易日中至少有十五个交易日)高于转股价的某个阈值(一般为转股价的130%),则上市公司有权以略高于面值的价格赎回未转股的可转债。此外,当发行的可转债未转股的票面总金额不足特定金额时,公司有权按面值加当期应计利息的价格赎回全部未转股的可转债。

1.3. 退市规则:标准模糊,主观性强 

港股退市规则缺少清晰的量化标准以及强制性要求

港股在实施退市的过程中较为温和,造成部分连年亏损且不分红的企业依然可以保留上市地位。A股针对上市公司具有盈利的量化要求,如果不满于一定条件会实施退市风险警示,在公司股票简称前冠以“*ST”字样。同时如果长期无法满足一定条件,可能会被强制退市。相比之下,中国香港交易所在考核港股公司是否符合继续上市要求时,缺少更为清晰的量化标准,因此多是依赖交易所的主观判断,且在具体实施过程中较为温和,导致中国香港市场中退市企业较少,部分盈利能力持续恶化的企业依然可以保留上市地位。

02 灵活的信息披露与限制

宽松约束

2.1. 大股东减持约束

相较于A股,港股对大股东减持约束更加宽松。

1)港股股东IPO前所获得股权的锁定期更短。以控股股东为例,港股控股股东在公司上市后,在上市之日起6个月内不得转让;上市之日起7至12个月内不得丧失上市公司控股地位;而A股一般要求控股股东36个月后才能减持。

2)港股对股东减持规模没有限制。而A股则有明确限制。

2.2. 季度报告披露

香港主板公司自愿披露季报。A股上市公司强制要求披露季报,港股主板无季报披露要求,且中报披露时限为3个月,比A股长1个月。

2.3. 股权变动披露

1)事前披露。A股大股东、董监高首次卖出股份的15个交易日前需向交易所报告备案减持计划,并公告,港股股东减持前不需备案。

2)披露时间。股权交易完成后,A股需在2个交易日内披露,港股披露时限为3个交易日,同时A股大股东、董监高在减持数量或时间过半时需披露减持进展情况,而港股不需披露。

3)披露比例限制。对于港股的淡仓而言,只有同时持有需具报权益(5%的权益),才需要进行披露。否则,即使淡仓超过1%,也不会触发披露义务。

4)股权合并。对于大股东持股超5%的披露公告,港股的大股东需要合计配偶、未满18岁的子女同时计算,A股则无须合并计算。

2.4. 内幕信息披露

内地提供较多量化的披露标准,对信息的回应更严格。A股《上市规则》就某些特定情况提供了量化的披露标准或固定的比例,例如,对上市公司涉及诉讼、仲裁的涉案金额作出了规定,而港股对涉及诉讼、仲裁事项的“重大性”没有量化的标准。同时,内地对于传言回应的澄清公告范本比香港更为严格,公司需要通过澄清公告就信息是否属实发表明确意见,说明真实情况,如公司无法判断,也应简单说明原因。在香港,公司经合理的查询后,对不实信息可刊发标准公告确认不知悉可以构成虚假市场的资料,该标准公告不涉及相关信息,以及与信息相关的事实。

03 完全市场化的交易制度

交易自由

3.1. 采用T+0交易机制

在交易交收机制上,不同于内地A股市场的T+1交易制度,港股实行T+0回转交易、T+2交收制度。T+0回转交易指的是:投资者可以在日内卖出已买入但未完成交收的股票。T+2交收制度指的是:若投资者于T日买入某港股,需待T+2日日终完成交收后才可获得相关证券的权益;同理,若投资者于T日卖出某港股,仍可于T日和T+1日日终享有关于证券的权益。

3.2. 不限涨跌幅

A股市场的股票、基金交易有10%的价格涨跌幅限制,ST和*ST等被实施特别处理的股票有5%的价格涨跌幅限制。而港股市场不设任何涨跌幅限制,仅存在市场波动调节机制对特定情况下的个股交易价格进行限制。但该调节机制覆盖范围及时段相对有限,其覆盖范围为恒生综合大型股、中型股、小型股指数成分股,合计约500只,占比约20%。冷静期触发原理为:如果市调机制监测股票的即将成交价较参考价(5分钟前最后成交价)变动幅度超过特定幅度(共有±10%,±15%,±20%三档),将会触发5分钟的冷静期,令交易限于指定价格限制范围内进行。在触发次数上,同一股票于每个交易时段可被触发一次。在覆盖时间段上,早市首15分钟、午市首15分钟及最后20分钟不设冷静期,半日市的早市最后20分钟亦不设冷静期。

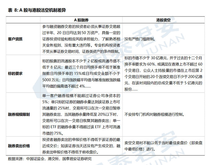
3.3. 沽空机制更市场化

沽空,即做空,指的是操作者预期股票价市场会下跌,将手中借入筹码按市价卖出,待其下跌之后再买入归还,赚取中间差价。香港于 1994 年开始允许股票沽空,领先 A 股的融资融券业务 16 年。与 A 股融券业务类似,香港禁止“裸卖空”,即未借入证券的沽空行为。港股沽空与 A 股沽空的主要差异在于两点:第一是港交所对沽空交易限制更少,例如不对客户资质设立严格的门槛、不安排专门机构对融券规模进行控制;第二是港交所除了融券可实现沽空外,还可以通过涡轮、牛熊证等丰富的工具实现沽空。

涡轮:杠杆效应使其成为双刃剑。涡轮,即Warrant,赋予投资者一个权利以特定的价钱(行使价)、在特定的日期(到期日),买入或沽出相关资产,相关资产可以是股票、基金、指数和外汇等。涡轮在港股备受欢迎,而A股不存在该类产品。涡轮是一种杠杆式的投资,有时其杠杆倍数高达十五倍到三十倍,并且采用现金而非实物结算。此外,涡轮的对手方通常较强大,其卖方只能是认证的第三方机构(通常是金融机构)。

牛熊证:具有强制回收机制的期权产品。牛熊证是一种反映相关资产表现的结构性产品,属于期权,由第三者发行,发行商通常是投资银行,有效期由3个月至5年不等,并只以现金结算。牛熊证在港股市场亦备受欢迎,而A股无此类产品。牛熊证存在一个易被忽略的特质,即牛熊证附有强制性回收机制。若相关资产在到期前触及回收价,牛熊证便会立即停止买卖及被收回。而被强制收回后,即使随后正股价格再次回升或下跌,该牛熊证不会再恢复交易。

04 识别“绞肉机”的四个特征

在港股特殊的制度背景下,“港股绞肉机”现象层出不穷,使得港股成为对普通投资者十分不友好的市场。投资者“避雷”这种“港股绞肉机”现象的最佳策略是:提前识别且不参与该类型股票的交易。为此,投资者可以从以下的四个特征进行识别:

1)低股价。部分上市公司大股东并不通过努力经营来获得收益,而是运用财技来损害中小股东的利益并以此牟利,其实际经营情况较差。因此,这些股票遭到机构投资者的抛弃,股价往往较低。同时,由于部分上市公司频繁进行供股等资本运作,每股市值低于1元是一个共性。综上,低于1元的低价股是“港股绞肉机”的重灾区。

2)股价波动剧烈。由于部分上市公司大股东往往多次运用财技进行牟利,使得股价波动剧烈且反复,通常会出现单日暴涨暴跌的情况。因此应该警惕过去股价剧烈波动的股票。

3)大股东持股集中。为了操纵股价并从中获利,大股东需要非常高的持股集中度来“控盘”。港交所规定公众持股一般不得低于25%,因此当大股东持股接近或等于75%的阈值时,应该警惕大股东具有操纵股价动机的风险。

4)频繁的资本运作。大股东运用财技通常涉及供股、配股和合股等资本运作。因此当一个上市公司频繁且不合理地(例如大规模发行、大幅折价发行等)进行资本运作时,都应该怀疑其可能在通过财技获利。同时,为了“洗白”黑历史与吸引新的投资者入场,部分上市公司通常会频繁更改名称,并使用一些宏大、热度高的词汇,例如“中国XX”、“环球XX”、“XX互联网”等。因此应该警惕频繁更换名称的股票。

在第二、第三篇报告中,我们整理出的两类港股案例:公司治理失效和交易结构异常导致的“绞肉机”现象中,以上四个特征频繁出现。

因此,这四个特征作为风险提示指标的有效性较强,值得投资者的关注。

>>以上内容节选自国泰君安证券已经发布的研究报告《跨过香江易,识别埋伏难——“港股绞肉机”风云录之一》,具体分析内容(包括风险提示等)请详见完整版报告。

报告名称:《跨过香江易,识别埋伏难——“港股绞肉机”风云录之一》

发布时间:2021年2月10日

发布机构:国泰君安证券研究所

报告分析师:

穆方舟(国君研究财富团队)证书编号 S0880512040003

方   奕(国君研究策略团队)证书编号 S0880118080080  

更多国君研究报告

亦可联系对口销售获取

备注

《证券期货投资者适当性管理办法》于2017年7月1日起正式实施,通过微信订阅号发布的本图文消息仅面向国君证券客户中的专业投资者,请勿对本图文消息进行任何形式的转发。因本资料暂时无法设置访问限制,若您并非国泰君安证券客户中的专业投资者,为保证服务质量、控制投资风险,还请取消关注,请勿订阅、接收或使用本订阅号中的任何信息。我们对由此给您造成的不便表示诚挚歉意,非常感谢您的理解与配合!如有任何疑问,敬请按照以下联系方式与我们联系。

加载中...