新浪财经

零下35度的冬测 对恒大汽车意味着什么?

财经杂志

关注

特别策划|零下35度的冬测,对恒大汽车意味着什么?

文丨陈尧

继成功引入260亿战投后,恒大汽车踩着鼠年的尾巴,又向前跃进了一大步。

▲恒驰汽车正在进行测试

2月3日,随着恒大集团董事局主席许家印在现场一声令下,恒驰汽车冬季标定测试在中汽研牙克石测试基地正式启动,10辆恒驰汽车在极寒天气和复杂冰雪路况下展现强劲性能,场面十分震撼。

新车在量产前需要经过一系列严苛试验,以模拟用户在极端环境下所有可能遇到的情况,其中冬季测试被视为新车量产前的最关键节点,其重要性不言而喻。

值得一提的是,顶着零下35度的严寒,许家印亲临现场督战,充分体现了恒大汽车对这一场冬季战役的高度重视,在汽车界,车企一把手亲临试验现场的案例并不多见。

▲恒驰汽车开始冬季测试

通常来讲,冬季标定测试后,新车量产即将提上日程。按照恒大汽车预计,2021年下半年,恒驰汽车将正式量产交付,届时,恒大造车局将完整的浮出水面。

受此利好影响,2月4日,继市值突破4000亿港元大关后,恒大汽车股价盘中一度涨近17%,报54.15港元,再创历史新高。

严寒下的测试

2020年年末的凛冬寒风,吹开了新能源汽车续航的遮羞布,于电动汽车而言,冬季测试意义重大。

与智能手机一样,纯电动汽车在低温环境下同样表现为电池“不耐用”,随着气温骤降,新能源汽车的续航里程大幅缩水,多数车型的缩水幅度都在30%至50%之间,一些老旧车型续航里程缩水幅度甚至达到60%。

影响纯电动车冬季续航的主要有三大因素:电池因气温下降活性降低;冬季空调系统耗能较大;低温环境下传动系统的阻力增加。这是出于新能源汽车动力原理难以规避的性能障碍,也是长期折磨电动汽车续航的痛点。

新能源车里程焦虑泛滥的当下,只有真正完整通过整车低温测试,并取得良好成果的车型,才能让消费者用得放心。恒大汽车公开进行冬季低温测试,既是对极寒路况整车性能的高度重视,也是对自身核心三电技术的充分自信。

据悉,此次恒大汽车冬季标定测试为期三周,测试项目包括整车动力性能冬季标定、三电性能冬季测试、电池热管理系统冬季标定、车身稳定控制系统冬季标定、底盘冬季测试、整车环境适应性及可靠性测试和电子电器冬季测试等,以全面检验恒驰在极寒环境下的可靠性、安全性、稳定性和舒适性。

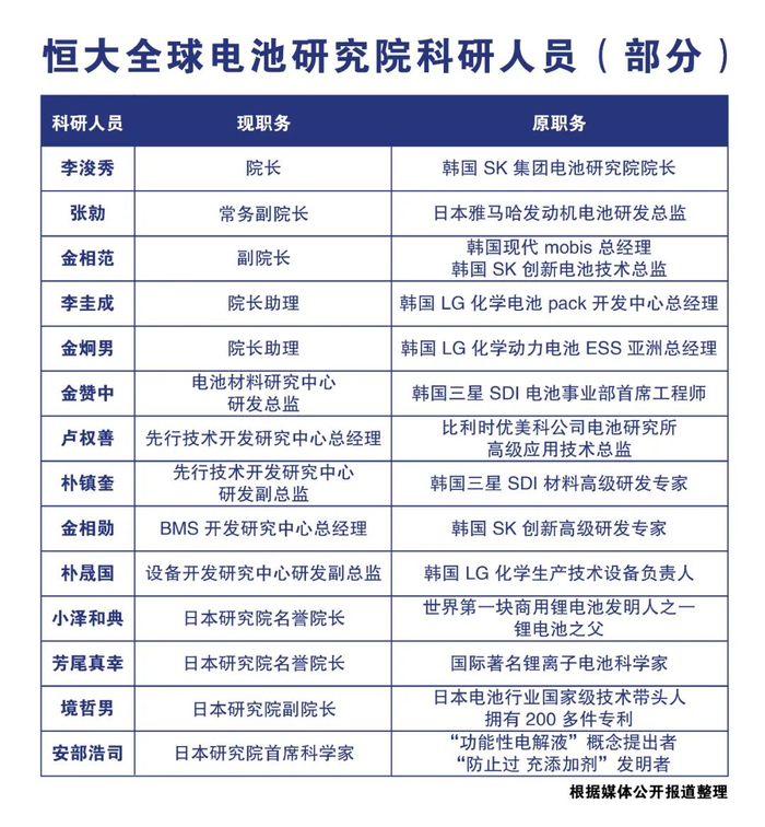
在测试现场,恒大电池研究院院长李浚秀向许家印汇报了电池热管理性能、极寒续航里程、充放电等项目的最新测试进展。李浚秀表示,恒大汽车自主研发的动力电池已达到世界领先技术水平,计划在今年下半年量产。

▲恒大电池研究院院长李浚秀向许家印汇报电池测试计划

动力电池被喻为新能源汽车的“心脏”。恒大汽车的电池业务最早可以追溯到2019年1月,恒大汽车以10.6亿入股动力电池企业卡耐新能源,持股58%成第一大股东。

卡耐新能源由中国汽车技术研究中心(国务院国资委直属机构)与日本电池巨头ENAX共同创立,技术来源于被誉为“锂电池之父”的小泽和典及其研发团队,是全球范围内软包动力电池的技术领先者之一。

通过收购,恒大汽车一跃成为了具备核心竞争力的动力电池供应商。在2020年12月恒大汽车曝光的研发团队中,动力电池人才惹人瞩目,不仅引进了国际著名电池科学家、原韩国SK集团电池研究院院长李浚秀等全球顶尖科学家,且整个电池研发团队已达800多人,其中,外籍专家团队以韩国LG和SK电池研究院的专家为班底,国内科研团队博士以上学历就超过20人。

可以预见的是,随着恒大电池陆续量产,不仅能让恒驰“自给自足”,更可供应至其它车企,成为恒大汽车新的业绩增长点。

恒大速度背后的车界市值前三

自恒大汽车一口气发布6款新车,到如今距量产节点近在咫尺的冬季标定测试,不过短短半年,长期饱受部分媒体“假造车”质疑的恒大汽车,正在以如火如荼的激情与速度打脸质疑者。

复盘恒大汽车历程表,“恒大速度”跃然纸上。

2020年8月3日,恒大史无前例的一口气发布了6款新车。包括恒驰1、恒驰2、恒驰3、恒驰4、恒驰5、恒驰6,全面覆盖了A到D级所有级别,以及轿车、SUV、MPV、跨界车等全系列车型。

几乎同一时间,恒大汽车上海生产基地、广州生产基地进入设备安装调试阶段,恒大集团董事局主席许家印亲赴恒大汽车上海、广州生产基地视察,了解设备调试进展。同年9月,恒大汽车工厂已具备试生产条件,预计2021上半年启动试生产,下半年开始陆续实现量产。

2020年底,恒驰1在恒大汽车生产基地的厂区里行驶的路跑视频意外流出,与此前公布的概念图相比,几乎是100%还原;与路跑视频几乎同时流出的,还有一份恒大汽车研发团队名单,恒大汽车全球研究总院下设有前瞻技术研究院、整车技术研究院、软件技术研究院等11个专业研究院,目前共计3200名科研人员。

此次冬季标定测试前,恒驰已经在德国、瑞典、奥地利进行了底盘行驶动力学、制动性能、转向性能、动力性能、高压架构及安全、电池包热失控防护、智能座舱模拟仿真、自动驾驶虚拟验证等一系列技术测试,进度不可谓不快。

半年间,恒大汽车产品稳步推进的同时,资本层面也取得了一定成就。

9月18日,在港股上市的恒大汽车发布公告称,公司董事会建议发行人民币股份及于上海证券交易所科创板上市;一周后(9月25日),“建言”得到认可,恒大正式宣布将登陆科创板。

在宣告登陆科创板前,恒大汽车引入腾讯控股有限公司、红杉资本、阿里巴巴的云锋基金及滴滴出行等多名知名国际投资者,筹集约40亿港元。

40亿港元在任何车企的融资中都已是一笔巨款,但对于恒大却只是开始。2021年1月24日晚间,恒大汽车发布公告称,公司与六名投资者分别签订认购协议,以27.30港元/股定向增发共约9.52亿股新股,占公司扩大后总股数的9.75%,共筹集260亿港元。

受此消息影响,恒大汽车市值一天暴涨1300亿港元。截至发稿时,恒大汽车市值4633亿港元,仅次于比亚迪蔚来汽车,稳居国内汽车企业市值前三席。

产品稳步推进,首款车型量产在即;资本云集,获多方势力看好,如今的恒大,还会有人质疑“假造车”吗?

无限想象空间下需要解决的营销问题

自2020年下半年起,围绕智能驾驶科技,汽车行业开启了第二波新造车运动风口。一方面百度、阿里、华为相继切入整车制造领域,另一方面传统车企积极打造智能高端品牌,同时零跑、爱驰等二线新造车企业也频获投资。

这无疑在宣布一个鲜明的信号:市场尚未出现真正具有统治力的智能电动车型,在这个崭新的赛道上,一切皆有可能。而在众多新造车势力中,人才、资本与全产业链技术俱全的恒大汽车,显然是其中佼佼者。

智能电动汽车备受追逐的原因,直指万物互联背景下,汽车不再是单一产品,而是出行生活的终端载体。随着5G技术和高精地图的推进,V2X(车联万物)场景将加速落地,成为车企最为核心的竞争力。

相较于各家企业如无头苍蝇般摸索汽车终端的商业模式,深耕地产行业多年,了解各阶层、各地域居民的消费心理和生活习惯的恒大,进军新能源汽车领域反而更具想象空间。

随着无人驾驶技术、车联网技术成熟后,汽车甚至成为住房的某种延伸,链接生活的衣食住行等方方面面。恒大将汽车定位于集团龙头产业的位置,并不单单只看重汽车本身。

不过,想象空间终究是未来的某种假设,在兑现之前,恒大汽车首先要解决产品销售问题,只有具备了一定基数的汽车用户,所谓的出行社区才能真正得以展开。

在人才、资金、技术储备相对完善的背景下,随着汽车产品量产在即,找准每款车型的市场定位,制定合适的营销策略以快速提升产品的市场基数,将是恒大汽车当前的首要任务。

目前,仅从浮出水面的现有信息来看,在恒大发布的6款车中,还没有提出明确的营销理念和市场切入角度,但恒大在营销渠道层面的建设已经超出了绝大部分品牌。

据悉,目前恒大正筹建36个恒驰展示体验中心、1600个恒驰销售中心、3000个维保修售后服务中心,涵盖全国所有主要城市的核心商圈、汽车商圈、社区及城市周边,布局之广,手笔之大,在汽车圈实属罕见。

按照恒大汽车的规划,未来汽车产品将覆盖顶级型、超豪华型、豪华型、尊享型、舒适型、经典型等全系列产品,其销售网络的铺建,要确保恒驰上市后可覆盖所有细分市场。

如今,恒大汽车首款量产车型即将与消费者见面,这也意味着,恒大两年来在汽车领域轰轰烈烈的全产业链布局将迈入收官阶段,恒大的“汽车局”会是什么模样,已到了要见分晓的时候。

加载中...