新浪财经

【信达能源】中国神华VS长江电力—中国神华公司深度报告

新浪财经

关注

来源:黑金新视野

本期内容提要:

研究结论。中国神华作为能源行业龙头,与长江电力相比,虽然两家公司在能源类别、经营期限、分红比例等方面具有一定差异,但中国神华由于其资源禀赋、一体化经营模式、定价方式、资本开支周期等因素方面展现出来的类永续经营属性,以及未来盈利的稳定性、确定性,使其与长江电力具备了一定的相似性、可比性,然而前者在营收和净利润规模方面甚至远高于长江电力,却在总市值、绝对估值、相对估值等方面明显相对长江电力更为低估。因此,我们维持对中国神华的“买入”评级和29.03元目标价。

经营模式:公司属性、行业地位、产品定价模式、成长性具有明显的相似性。1)公司及行业属性地位:中国神华与长江电力同属国资委控股央企,且两公司同属传统能源领域,且均处于本行业龙头地位;2)产业链条:中国神华是煤电路港航一体化经营,长江电力则侧重水力发电单一业务模式;3)产品定价:二者产品定价均受到政府影响,价格波动相对小;4)经营期限:长江电力经营期限更长(超过100年),中国神华静态经营期限相对较短(30年左右);5)成长性:两公司在其各业务板块均有增长点,且所属控股股东均具有较大的资产注入空间,能够给予上市公司较强的成长性。中国神华和长江电力在产业链条、经营期限上具有差异,而在公司属性、行业地位、产品定价模式、成长性等方面具有明显的相似性。

经营状况:中国神华总体营收和盈利规模远高于长江电力,且未来将与长江电力平台期的盈利确定性、稳定性方面趋同。1)营业收入与归母净利润:长江电力利润的增长性较好,中国神华营收规模远高于长江电力,归母净利润方面近三年约为长江电力的两倍;2)资本开支与折旧&摊销:中国神华规模更大且高点已过,长江电力规模较小且波动较小;3)经营性净现金流与股权自由现金流:中国神华规模更大,长江电力增速更快;4)ROE:中国神华资产周转率占优,长江电力销售净利率、权益乘数更高;5)现金分红政策与股息率:长江电力现金分红比例更高,中国神华分红比例有所提升,股息率更高。

展望未来5-10年,在不考虑资产注入及新建矿井投产等因素下中国神华的资本开支规模低位稳定之后,营业收入和归母净利润的稳定性和确定性有望进一步显现,也或将带来更为丰厚的分红回报。

估值对比:无论从绝对估值还是相对估值角度,中国神华都处在相对显著低估的水平,未来估值提升空间更大。1)DDM估值:DDM估值视角下,市场给予了长江电力相对更高的估值溢价。2)DCF估值:中国神华和长江电力绝对估值的差异源于对经营期限、期望报酬率以及现金流假设的不同,中国神华现金流占优,而长江电力在经营期限、期望报酬率方面占优。在保守假设下,中国神华每股价值显著领先长江电力。3)PB、PE估值:中国神华相对估值波动较大。中国神华A股上市以来的PE(TTM)均值为15.17,低于长江电力的19.08;PB(MRQ)均值2.50,与长江电力(2.44)基本相当。但从近三年来看,长江电力PE、PB分别是中国神华的2.0、2.4倍,中国神华的相对估值明显低于了长江电力。4)EV/FCFF、EV/EBITDA估值:从企业价值比自由现金流角度,中国神华相比长江电力有明显的低估。从EV/EBITDA视角来看,长江电力长期高于中国神华,且2018-2020年估值的差距在拉大(长江电力与中国神华的年度平均EV/EBITDA差值分别为5.85/7.12/8.77倍),呈现逐步扩大趋势,同样显示出中国神华估值存在明显低估。

与市场不同的观点:一般认为中国神华与长江电力不具有可比性,然而我们从经营模式、经营状况以及估值角度,发现两家公司具备诸多相似性。通过比较,我们认为中国神华未来成长性,业绩的稳定性、确定性,尤其是现金属性等价值或将进一步被市场认知,从而带来公司估值的修复、提升,实现价值的重估。

盈利预测与投资评级:预计公司2020-2022年营业收入分别为2309.39、2381.60、2436.56亿元,实现归母净利润分别为392.00、438.90、461.58亿元,每股收益分别为2.01、2.24、2.36元(考虑H股回购)。我们认为中国神华的特许经营属性使得经营业绩具备高确定性和强稳定性,以及一体化运营各版块成长性能够释放足够的向上业绩弹性,维持“买入”评级和目标价29.03元。

风险因素:煤矿产能释放受限、黄大铁路投产进度放缓、西部大开发优惠税率的不确定性、资本开支和现金分红风险、股份回购不及预期、煤炭价格大幅下跌。

正文目录

一、经营模式对比

二、经营状况对比

三、估值对比

四、研究结论

一、经营模式对比

1、公司背景:中国神华和长江电力同属国资委控股央企

中国神华的前身是隶属于中国华能集团公司的华能精煤公司。1995年8月,国务院以国函[1995]75号文批复原国家计划委员会,同意在华能精煤公司的基础上组建“神华集团有限责任公司”。

经国务院和国资委批准同意,神华集团有限责任公司于2004年11月08日进行了重组改制,以其煤炭的生产与销售、电力的生产与销售、铁路及港口运输等业务的主要资产、负债和权益作为出资发起设立了中国神华能源股份有限公司,并于2005年6月15日在香港主板上市、2007年10月09日在上海证券交易所上市,股票简称“中国神华”。中国神华是世界领先的以煤炭为基础的一体化能源公司,是我国最大的煤炭生产和销售企业。

长江电力是在中国长江三峡集团有限公司(原名称为中国长江三峡工程开发总公司,以下简称“三峡集团”)下属的原葛洲坝水力发电厂的基础上改制设立的。

原葛洲坝水力发电厂成立于1980年11月24日,隶属于电力工业部,由华中电管局代管。1996年6月1日,原葛洲坝水力发电厂划归中国长江三峡工程开发总公司管理。经原国家经贸委报请国务院同意后,根据《关于同意设立中国长江电力股份有限公司的批复》(国经贸企改[2002]700号文),中国长江三峡工程开发总公司作为主发起人,联合华能国际电力股份有限公司、中国核工业集团公司等五家发起人以发起方式设立长江电力。公司于2002年11月4日正式完成工商注册登记。2003年11月18日在上海证券交易所上市。

根据2020年三季报,中国神华控股股东国家能源投资集团有限责任公司持股占比69.45%,公司前十大股东合计占比91.04%,国务院国有资产监督管理委员会为公司实际控制人。

截至2020年三季报,长江电力第一大股东中国长江三峡集团有限公司持股占比56.01%,公司前十大股东合计占比86.23%,国务院国有资产监督管理委员会为公司实际控制人。

2、能源属性与行业地位:同属传统能源,均为行业龙头

中国神华是以煤为基础的一体化能源公司,第一大业务板块为煤炭业务。公司拥有神东、准格尔、胜利及宝日希勒等矿区的优质煤炭资源。截至2019年12月31日,中国神华煤炭保有资源量299.9亿吨、煤炭保有可采储量146.8亿吨,JORC标准下煤炭可售储量80.2亿吨。2019年煤炭销售量447.1百万吨,占全国消费量11.3%左右;商品煤产量282.7百万吨,占全国煤炭产量7.5%,是中国第一大动力煤上市企业。

中国神华业务具有煤电联营特点,其电力业务利用煤炭在燃烧时产生的热能,通过发电动力装置转换成电能。

长江电力主要从事水力发电业务。水力发电是利用水的位能转为水轮的机械能,再以机械能推动发电机,而得到电力。水电是技术最为成熟、最早进行大规模商业开发的可再生能源,是我国除火电以外的第二大能源形式。2019年我国水力发电总量占全部发电量的16.15%。水电具有可再生性、清洁高效、安全稳定、价格低廉等优势,可以在流经的每个电站中重复利用,便于调节。水力发电在选择坝址时需要综合考虑地质、能源开发、移民、环保等限制因素,故水电站距离受电地区一般较远。此外,水电站工程投资大、建设周期长、电力输出易受天气影响。

长江电力是全球最大的水电上市公司,以大型水电运营为主要业务。公司拥有总装机容量4549.5万千瓦,占全国水电装机的比例为12.77%,2019年发电量2104.63亿千瓦时,占全国水电发电量的16.17%。

3、产业链条:煤电路港一体化VS电力生产

中国神华拥有完整的煤炭全产业链,主营业务包括煤炭、电力的生产与销售,铁路、港口和船舶运输,以及煤制烯烃等。其主要运营模式为煤炭生产→煤炭运输(铁路、港口、航运)→煤炭转化(发电及煤化工)一体化,实现了产运销一条龙经营。各产业板块之间资源共享、深度合作、有效协同、低成本运营,形成中国神华核心竞争优势。

长江电力以大型水电运营为主要业务,延伸发电-配网-售电产业链。长江电力运行管理三峡、葛洲坝、溪洛渡、向家坝等4座巨型电站,并以三峡电能为平台开展配售电业务,逐步收购整合了重庆区域等多个地方电网。

4、产品定价:政府定价为主,市场定价为辅

我国煤炭价格推行的市场价和长协价两种定价机制,其中长协价受政策文件指引影响。2016年供给侧改革以来,国家推出了中长协合同、基础价+浮动价的制度。2016年11月发改委发文《加快签订中长期合同建立煤炭行业平稳发展长效机制》指出:重点煤炭、发电企业就电煤中长期合同进行了全面协商,确定从12月1日起,按照“基准价+浮动价”的定价模式,供给侧改革进入“量价统筹”阶段。2017-2020年定价机制进一步明确,引导煤价在绿色区间运行:“基准价+浮动价”机制确立以后,发改委进一步提出建立年度中长期价格异常波动预警机制,引导中长期合同煤价在“绿色区间”(500-570元)运行。中国神华近八成煤炭销售采用“基准价+浮动价”的定价机制,少部分煤炭采取市场定价模式。

当前,我国水电上网电价主要采用成本加成、落地省区电价倒推和水电标杆电价三种政府定价方式,此外,个别地区已开始采用市场化交易的定价方式。长江电力的电力定价分为政府定价和市场化定价,其中政府定价电量超过80%。

政府定价部分主要依据2014年1月国家发展改革委发布的《关于完善水电上网电价形成机制的通知》。通知中明确提出,在2014年2月1日后新投产水电站,跨省跨区域交易价格由供需双方参照受电地区省级电网企业平均购电价格扣减输电价格协商确定;省内消纳电量上网电价实行标杆电价制度,标杆电价以省级电网企业平均购电价格为基础,统筹考虑电力市场情况和水电开发成本制定。2019年5月15日,《国家发展改革委关于降低一般工商业电价的通知》(发改价格〔2019〕842 号)明确将水电非市场化电量降税空间用于降低一般工商业电价,并于7月1日正式实施。

5、经营期限:长江电力经营期限更长,中国神华静态看具备30余年类永续经营属性

截至2019年末,中国神华拥有和控制的煤炭矿业权,在中国标准下煤炭保有资源量为299.9亿吨,煤炭保有可采储量为146.8亿吨;JORC标准下的煤炭可售储量为80.2亿吨,测算服务年限长达32.2年。

长江电力是典型的重资产企业,对所属电站拥有永久产权。在总资产中,大坝、厂房等使用时间长、维护费用低的混凝土建筑物占有较大比重。按现行折旧政策,公司电站的平均折旧期限约为27年,但大坝、厂房等主要资产的实际使用年限有望超过100年。学术界认为(朱伯芳(《论混凝土坝的使用寿命及实现混凝土坝超长期服役的可能性》,2012),坝工混凝土具有足够的长期强度,只要没有渗漏溶蚀,内部强度是不会降低的。因此在良好设计和施工、严格监控和维修条件下,实体混凝土重力坝和拱坝有可能超长期服役,换言之,其使用寿命有可能为无限大。

6、成长性:集团资产注入空间大

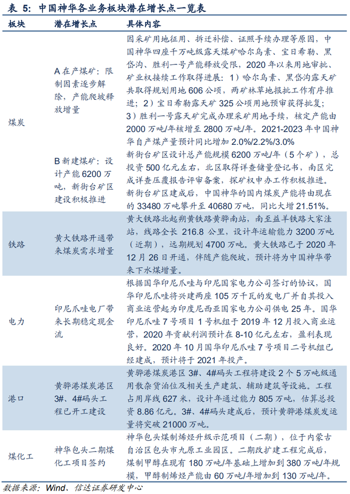
依据信达煤炭团队的梳理,中国神华一体化经营的各业务板块均具有潜在增长点。煤炭板块:1)在产四座千万吨煤矿生产限制因素逐步解除,产能爬坡将释放增量;2)新建6200万吨的新街台矿区正在积极推进,预计建成后公司国内产能同比大增21.51%。铁路板块:黄大铁路开通带来煤炭需求增量。电力板块:印尼爪哇电厂带来长期稳定现金流。港口板块:黄骅港3#、4#码头建成后,预计煤炭发运量将突破21000万吨。煤化工板块:神华包头二期煤化工建设项目已经签约,项目建成后甲醇制烯烃产能由60万吨/年增加到130万吨/年。

截止2019年底,中国神华上市公司当前煤炭生产产能34680万吨(含黄玉川煤矿),占国家能源投资集团生产煤矿核定产能53000万吨的65%,集团剩余煤矿产能约18320万吨(35%),有较大的资产注入空间。

按照《避免同业竞争协议》以及《避免同业竞争协议之补充协议》,中国神华对国家能源集团待剥离的煤炭业务享有优先交易及选择权、优先受让权,并由中国神华负责该等项目的开发、建设及后续管理。当前,集团待注入资产十项,如果条件成熟,将逐渐注入上市公司体内,进一步增强一体化经营的能力。

长江电力A股上市以来经历多次装机容量扩张期,装机容量达到4549.5万千万,年发电量占全国水电总发电量近两成,为世界第一大水力发电上市公司。

2003年IPO募集资金收购三峡电站2#、3#、5#、6#机组,资产作价187.00亿元

2005年收购三峡电站1#、4#机组,资产作价98.37亿元

2007年收购三峡电站7#、8#机组,资产作价104.42亿元

2009年收购三峡9-26#机组及辅助生产专业化公司,资产作价1073.15亿元

2011年收购三峡地下电站第一批资产(30-32#),资产作价76.36亿元

2012年收购三峡地下电站第二批资产(27-29#),资产作价37.32亿元

2015年收购川云公司100%股权(溪洛渡、向家坝电站),资产作价797.04亿元

中国三峡集团在建的乌东德(1020万千瓦、2020年投产)、白鹤滩(1600万千瓦、2021年投产)两座梯级电站,预计完全建成后,将陆续注入上市公司。届时,长江电力的装机容量将增加2620万千瓦,同比大增57.59%;预计发电量将增加1013亿千瓦时,同比2020年(2269.30亿千瓦时)大增44.64%。

二、经营状况对比

1、营业收入与归母净利润:中国神华大幅高于长江电力

A股上市以来,中国神华营业收入规模整体呈现上升趋势,2007-2019年复合增速10.74%。同期,长江电力营业收入规模上涨趋势更加明显,2007-2019年复合增速达到16.24%,伴随公司生产能力的提高,呈现明显地逐级抬升特点。中国神华的总体营收规模数倍于长江电力。

归母净利润方面,中国神华2007年A股上市以来复合增速7.73%,盈利高点出现在2012年,归母净利润规模达到477亿元;区间盈利低点出现在2015年,归母净利润规模为161亿元。同期,长江电力2007-2019年复合增速14.72%,区间呈现逐级抬升趋势,盈利高点出现在2018年,归母净利润规模达到226亿元;区间盈利低点出现在2008年,归母净利润规模为39亿元。近三年,中国神华的归母净利润整体约为长江电力的两倍。

回顾过往,长江电力营业收入和净利润成长性优于中国神华,且在营业收入和归母净利润上台阶之后,展现出了较强的稳定性和确定性。中国神华总体的营收规模、利润规模明显高于长江电力,近三年来也趋于稳定。展望未来5-10年,在不考虑资产注入及新建矿井投产等因素下,中国神华的营业收入和归母净利润的稳定性和确定性或将进一步显现。

2、资本开支与折旧&摊销:中国神华规模更大,但高点已过且趋于稳定

煤炭开采和电力生产的业务属性,决定了两大上市公司的资本开支曲线具有明显差异。

中国神华伴随煤矿的开采、电厂的建设、铁路的铺就以及港口的挖掘等重资产基础设施的投资,其资本开支规模相对较大。

长江电力最大的资本开支对象是大坝的建设,其后续支出规模直线下降,维护性支出金额较小。

2007-2019年中国神华累计资本开支规模达到4374亿元,同期长江电力仅为705亿元。期间,中国神华资本支出规模高点出现在2012年,达到534亿元,其后呈现逐步下滑趋势,2019年支出规模已经下滑到A股上市以来的最低点190亿元。长江电力资本支出规模高点出现在2009年,当年通过承接债务、非公开发行股份和支付现金的方式收购三峡工程发电资产和辅助生产专业化公司股权,导致支出规模较大,其后支出规模快速下降。

伴随近期包括锦界电厂、黄大铁路等重大工程的投产、投运,展望未来5-10年,中国神华除了规划建设规模500亿元新街台矿区建设之外,新增资本支出空间有限,预计资本支出规模将保持在200亿元以内的中低水平。

折旧&摊销方面,中国神华和长江电力折旧&摊销政策迥异。中国神华核心资产煤炭板块的探矿权、采矿权以及井项工程按照工作量法折旧或摊销,金额相对不确定;而长江电力核心资产包括长江三峡、葛洲坝、向家坝、溪洛渡在内的挡水建筑物按照年限平均法折旧,金额相对确定。

2007-2019年中国神华折旧&摊销金额整体呈现上升趋势,2019年伴随与国电电力组建合资电厂导致部分电力资产出表,带来折旧&摊销金额的下降。预计在中国神华煤炭生产规模相对保持稳定的情况下,其折旧&摊销金额也将相对保持稳定。长江电力,2009、2015年两次重大资产重组——收购集团水电站资产后,导致资产规模膨胀,同期抬升公司整体的折旧&摊销金额规模,其后年份的折旧&摊销金额基本保持不变,稳定性较强。

3、经营性净现金流与股权自由现金流:中国神华规模更大,长江电力增速更快

中国神华一体化经营模式锁定产业链利润,带来充沛现金流。2007-2019年累计实现经营性净现金流8398亿元,年均达到646亿元,复合增速6.41%,展现出超强的盈利能力。期间,经营性净现金流最高值出现在2017年,实现金额达到952亿元。同期,长江电力实现经营性净现金流2859亿元,年均金额220亿元,复合增速18.16%,彰显更强的成长能力。

自2012-2013年资本开支规模高点以来,中国神华资本开支水平呈现逐年下降的趋势,股权自由现金流迭创新高,其中2017年实现股权自由现金流946亿元,为A股上市以来最高值,近三年股权自由现金流平均金额822亿元,绝对金额依然保持较高水平。同期,长江电力继2015年收购溪洛渡、向家坝水电站后,2016年股权自由现金流出现高点,达到618亿元,近三年股权自由现金流平均金额386亿元。

4、ROE:中国神华资产周转率占优,长江电力销售净利率、权益乘数更高

中国神华2007-2019年ROE波动较大,其中2007-2012年整体徘徊在20%左右,2013年行业供过于求,煤炭价格下降,导致ROE水平持续下行;2016-2019年,供给侧改革以来行业供需格局扭转,带动ROE水平快速回升至10%以上。同期,长江电力ROE水平呈现波动上行趋势,2015年以来全面领先中国神华。

通过杜邦分析法,我们进一步研究发现,煤炭开采和水力发电两大重资产行业资产周转率都处于较低水平,中国神华相对占优;而销售净利率和权益乘数方面,长江电力明显高于中国神华。

5、现金分红政策与股息率:中国神华股息率更高

中国神华和长江电力上市以来现金分红总额分别2341亿元、1083亿元,中国神华两倍于长江电力有余,分别位列动力煤和水电板块第一名,现金奶牛属性彰显。两家上市公司均采取持续、稳定的现金分红政策,其中中国神华2018年及以前现金分红比例长期维持在40%左右,2019-2021年特别规定现金分红比例不低于50%,2019年实际按照58%分红;长江电力现金分红比例长期维持在50%以上,2015-2019年现金分红比例平均值高达69%,按照公司规定2021-2025年现金分红比例将不低于70%。

依据Wind一致盈利预期测算股息率,当前股价下(2021/01/28),2020-2022年长江电力在57%/70%/70%现金分红假设下,股息率为3.4%/3.7%/3.8%;中国神华在50%/50%/50%现金分红假设下,股息率高达5.9%/6.1%/6.3%。

三、估值对比

1、DDM模型

无论是煤炭开采,还是水力发电,经营期限都不是无限期,理论上来讲,DDM永续增长模型估值更适用于长江电力。长江电力作为水力发电站,经营期限预计可以超过100年。依据中国神华当前煤炭储量、开采规模,在不考虑进一步获取资源、新建矿井的前提下,未来剩余可采年限也可达到32年,其铁路、港口资产的经营年限更长,如果再考虑到新街矿区的接续,以及潜在的收购资源、资产可能性,中国神华的经营期限有进一步延长的潜力。

基于零增长假设模型,中国神华和长江电力Wind一致盈利预期下分别按照50%/57%(0.68元/股)现金分红比例计算2020年D1,计算出中国神华和长江电力的理论价格分别为25.72元/股、31.83元/股。长江电力在更稳定的盈利、更高的现金分红比例以及更长的经营期限预期下,市场给予了相对更高的估值溢价,具体表现为一个更低Beta值和贴现率(股权资本成本)。

2、DCF模型

从绝对估值角度来看估值水平高低,涉及两方面:一个是自由现金流、一个是贴现率。现金流反映公司的经营价值,它体现在企业持续经营所产生现金流;而贴现率反映投资者要求的必要回报率,与风险相适应。其中,贴现率主要受到全社会无风险收益率和风险溢价影响,后者多取决于行业发展环境、行业的稳定性等因素。

近三年中国神华企业自由现金流约是长江电力的两倍,而经营期限方面,静态看中国神华年限显著低于长江电力。期望报酬率方面,由于中国神华的相对长江电力的业绩稳定性略显不足,因而投资者基于承担了更大的不确定性风险,因而期望得到更高的报酬率。

中国神华和长江电力绝对估值的差异源于对经营期限、期望报酬率以及现金流假设的不同。保守假设下:1)中国神华经营期限32年/长江电力经营期限100年;2)贴现率中国神华10%/长江电力8%;3)FCFE中国神华五年均值496亿元且零增长/长江电力五年均值365亿元且年均增长0.5%。依据最新披露财务数据(2020Q3)计算,结合最新股本数据,计算得到:中国神华每股价值29.0元,长江电力每股价值20.5元。从当前中国神华、长江电力最新股价来看,显然中国神华价值被明显低估。

3、PE、PB

中国神华2007-2020年PE、PB估值波动较大,PE(TTM)标准差12.52,明显高于长江电力的7.22;PB(MRQ)标准差3.29,明显高于长江电力的0.73。从平均值来看,中国神华A股上市以来的PE(TTM)均值为15.17,低于长江电力的19.08;PB(MRQ)均值2.50,与长江电力(2.44)基本相当。但从近三年来看,长江电力PE、PB分别是中国神华的2.0、2.4倍,中国神华的相对估值明显低于了长江电力。

4、EV/FCFF、EV/EBITDA

基于EV/FCFF,中国神华估值表现整体呈现震荡下行趋势,2019年最新EV/FCFF估值倍数仅有5倍左右;同期,长江电力估值表现更趋稳定,2019年最新EV/FCFF估值倍数14倍。从企业价值比自由现金流角度,中国神华相比长江电力有明显的低估。从EV/EBITDA视角来看,长江电力长期高于于中国神华,且2018-2020年估值差距在拉大(长江电力与中国神华的年度平均EV/EBITDA差值分别为5.85/7.12/8.77倍),同样显示出中国神华估值存在明显低估。

四、研究结论

经营模式:中国神华与长江电力存在诸多明显的相似性

中国神华与长江电力的公司属性、行业地位、产品定价模式、成长性具有明显的相似性。1)公司属性:中国神华与长江电力同属国资委控股央企;2)能源属性与行业地位:两公司同属传统能源领域,且均处于本行业龙头地位;3)产业链条:中国神华是煤电路港航一体化经营,长江电力则侧重水力发电单一业务模式;4)产品定价:二者产品定价均受到政府影响,价格波动相对小;5)经营期限:长江电力经营期限更长(超过100年),中国神华静态经营期限相对较短(30年左右);6)成长性:两公司在其各业务板块均有增长点,且所属控股股东均具有较大的资产注入空间,能够给予上市公司较强的成长性。中国神华和长江电力在产业链条、经营期限上具有差异,而在公司属性、行业地位、产品定价模式、成长性等方面具有明显的相似性。

经营状况:中国神华拥有更高的营收和盈利规模,且确定性、稳定性在增强

中国神华总体营收和盈利规模远高于长江电力,且未来将与长江电力平台期的盈利确定性、稳定性方面趋同。1)营业收入与归母净利润:长江电力利润的增长性较好,中国神华营收规模远高于长江电力,归母净利润方面近三年约为长江电力的两倍;2)资本开支与折旧&摊销:中国神华规模更大且高点已过,长江电力规模较小且波动较小;3)经营性净现金流与股权自由现金流:中国神华规模更大,长江电力增速更快;4)ROE:中国神华资产周转率占优,长江电力销售净利率、权益乘数更高;5)现金分红政策与股息率:长江电力现金分红比例更高,中国神华分红比例有所提升,股息率更高。

估值对比:中国神华未来估值提升空间更大

无论从绝对估值还是相对估值角度,中国神华都处在相对低估的水平,未来估值提升空间更大。1)DDM估值:DDM估值视角下,市场给予了长江电力相对更高的估值溢价。2)DCF估值:中国神华和长江电力绝对估值的差异源于对经营期限、期望报酬率以及现金流假设的不同,中国神华现金流占优,而长江电力在经营期限、期望报酬率方面占优。在保守假设下,中国神华每股价值显著领先长江电力。3)PB、PE估值:中国神华相对估值波动较大。中国神华A股上市以来的PE(TTM)均值为15.17,低于长江电力的19.08;PB(MRQ)均值2.50,与长江电力(2.44)基本相当。但从近三年来看,长江电力PE、PB分别是中国神华的2.0、2.4倍,中国神华的相对估值明显低于了长江电力。4)EV/FCFF、EV/EBITDA估值:从企业价值比自由现金流角度,中国神华相比长江电力有明显的低估。从EV/EBITDA视角来看,长江电力长期高于中国神华,且2018-2020年估值的差距在拉大(长江电力与中国神华的年度平均EV/EBITDA差值分别为5.85/7.12/8.77倍),呈现逐步扩大趋势,同样显示出中国神华估值存在明显低估。

研究结论:中国神华或被市场低估

中国神华作为能源行业龙头,与长江电力相比,虽然两家公司在能源类别、经营期限、分红比例等方面具有一定差异,但中国神华因其资源禀赋、一体化经营模式、定价方式、资本开支周期等因素方面展现出来的类永续经营属性,以及未来盈利的稳定性、确定性,使其与长江电力具备了一定的相似性、可比性,然而前者在营收和净利润规模方面甚至远高于长江电力,却在总市值、绝对估值、相对估值等方面明显相对长江电力更为低估。

维持中国神华“买入”评级

2021年1月30日中国神华发布业绩预告:2020年公司煤炭平均销售价格同比下降,导致煤炭销售收入减少。经初步测算,预计中国企业会计准则下归属于股东的净利润约392亿元,同比下降约41亿元或9%。因此,我们预计公司2020-2022年营业收入分别为2309.39、2381.60、2436.56亿元,实现归母净利润分别为392.00、438.90、461.58亿元,每股收益分别为2.01、2.24、2.36元(考虑H股回购)。我们认为中国神华的特许经营属性使得经营业绩具备高确定性和强稳定性,以及一体化运营各版块成长性能够释放足够的向上业绩弹性,维持“买入”评级和目标价29.03元。

风险因素

1.煤矿产能释放受限

2.黄大铁路投产进度放缓

3.西部大开发优惠税率的不确定性

4.资本开支和现金分红风险

5.股份回购不及预期

6.煤炭价格大幅下跌

加载中...