新浪财经

解析供应链票据新格局 ——标准化票据系列之二20210201【华创固收|周冠南团队·深度】

新浪财经

关注

来源:华创债券论坛

根据《证券期货投资者适当性管理办法》及配套指引,本资料仅面向华创证券客户中的金融机构专业投资者,请勿对本资料进行任何形式的转发。若您不是华创证券客户中的金融机构专业投资者,请勿订阅、接收或使用本资料中的信息。

本资料难以设置访问权限,若给您造成不便,敬请谅解。感谢您的理解与配合。

首席分析师:周冠南,SAC:S0360517090002

分析师:梁伟超,SAC:S0360519070002

联系人:许洪波,SAC:S0360120090077

目录

报告导读

1、供应链票据的概况:“标准化”的商业汇票

供应链票据定义:企业通过供应链票据平台签发的电子商业汇票。

供应链票据平台:票交所依托电子商业汇票系统与各类供应链金融平台对接电子商业汇票业务处理平台,于2020年4月上线试运行。企业可通过供应链金融平台直连供应链票据平台,实现票据签发、承兑、背书、多渠道融资等功能。

供应链票据的特点:“可等分”;业务均为线上操作;开票效率较高;前端审查较为充分,贸易真实性更有保障。

2、供应链票据的历史沿革:从应收账款电子债权凭证到供应链票据

供应链金融的发展历史:银行为服务主体的传统供应链金融模式→应收账款凭证多级流转平台为服务主体的新型供应链金融模式→票交所供应链票据平台为服务主体的供应链票据模式。

供应链金融平台业务模式:(1)票交所对允许接入的供应链金融平台要求较高,首批试点平台选择了背靠实体企业、内部供应链信息相对准确的大平台。(2)各供应链金融平台均创设了可拆分转让、可融资的应收账款电子债权凭证作为主要供应链金融业务模式。(3)各供应链金融平台关于供应链金融业务模式以及接入票交所开展供票业务方式并无明显不同,在技术细节上或略有差异。(4)根据背靠实体企业行业不同,各供应链金融平台中供应链行业有所侧重。

票交所系统下的供应链票据:2020年4月创设→6月首批供票贴现业务落地→7月首单供票标票创设→多次平台升级后功能更完善。

3、供应链票据政策:明确支持供应链金融发展

鼓励供应链金融发展:2017年鼓励创新,2019年管控风险,2020年规范发展。

应收账款标准化:2017年开始持续推动企业和银行接入应收账款融资服务平台;2019年易纲提出推广应收账款票据化,2020年政策支持供票业务,实现应收账款标准化。

供应链票据产品:监管支持参与供票业务、鼓励供票标票融资等更多功能实现。

4、供应链票据“转标”和可投资性:转标难突破,标票是可行路径

供应链票据仍然是商业汇票,票据本身很难直接转标,因此无法直接投资供票。

供应链票据+标准化票据发展前景较好:(1)供应链票据创设和标准化流程全部在线上操作,供应链标准化票据创设效率较高。(2)供应链票据标准化或可解决现有标准化票据单期规模较小的问题。(3)供应链票据前端审查较为充分,利于提高标准化产品信用评级。(4)供应链票据披露信息与票交所系统信息的相互验证可提高信披真实性。

“认标”后公募基金对供应链标准化票据或可进行投资,但仍存在债项评级和规模等问题。

风险提示:票据信用主体违约。

正文

一、供应链票据的概况:“标准化”的商业汇票

(一)供应链票据定义:一种“特殊”的商业汇票

供应链票据是指企业通过供应链票据平台签发的电子商业汇票。两项关键要素需要关注,一是签发场所为上海票据交易所供应链票据平台,二是截止目前票据类型仅为电子商业承兑汇票,非纸票,也非银行承兑汇票。

(二)供应链票据平台:票交所搭建的电子商业汇票平台

供应链票据平台是指经中国人民银行批准,由票交所依托电子商业汇票系统(ECDS),与各类供应链金融平台对接的电子商业汇票业务处理平台,于2020年4月24日成功上线试运行。

就功能而言,供应链票据平台成立之初,为企业提供电子商业汇票的签发、承兑、背书、到期处理、信息服务等功能。相关企业应在供应链票据平台完成企业信息登记,登记内容包括企业名称、统一社会信用代码、开户机构大额行号、账户账号、账户状态等。通过多次的系统升级之后,供应链票据的签发、流转、结清、承兑保证查询,票据贴现业务以及提付付款业务等功能已逐步完善。

就运作方式而言,首先,企业在供应链金融平台注册,供应链金融平台负责供应链信息与票据信息的匹配,对企业和贸易真实性进行审核;其次,符合一定条件的供应链金融平台,可与票交所沟通接入供应链票据平台,完成相关企业的信息登记;再次,由于供应链票据平台依托ECDS,可以实现票据签发、承兑、背书等功能。因此,供应链企业之间产生应收应付关系时,可以通过供应链金融平台直连供应链票据平台,直接在供应链票据平台签发供应链票据,并且可通过背书转让方式在企业间流转,或通过贴现或标准化票据等方式实现融资。

(三)供应链票据的特点:线上化,“可等分”

供应链票据主要具备以下几点创新之处:

第一,“可等分”。供应链票据平台利用票交所的技术优势,目前将单张子票据面额固定为0.01元,实现供应链票据形式上的“标准化”,供应链票据可通过任意数额子票据组成票据包的方式进行流转,票据包可拆分为任意额度再次流转,使企业支付和流转更为灵活。

第二,业务均为线上操作。供应链票据属于电子商业汇票,从创设、流转到融资均在线上平台进行操作,相较于纸票而言归集更为简便,业务流程可进行追踪。

第三,开票效率较高。就一般电子商票,企业需在已接入ECDS的银行开户并开通网银功能,并向银行申请开通电子票据功能模块,方可开展电子商票业务;对于供应链票据而言,企业可直接在供应链票据平台发起票据签发的指令,实现企业财务系统与票据系统的直连,更为便捷。

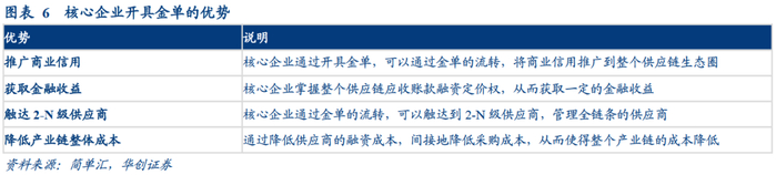
第四,前端审查较为充分,贸易真实性更有保障。供应链票据将核心企业与上下游企业的信息进行整合,将票据嵌入了供应链的场景,贸易背景真实性较高,且经过供应链金融平台审核,整体来看前端审查较为充分。

二、供应链票据的历史沿革:从应收账款电子债权凭证到供应链票据

(一)供应链金融的发展历史:技术更新推动的“三阶段”

第一阶段,银行为服务主体的传统供应链金融模式。这一阶段以银行的线下融资服务为主,2003年深圳发展银行(现平安银行)提出商业银行围绕核心企业,以核心企业的信用作为支持,为核心企业的上下游企业提供融资服务的“1+N”供应链金融模式。对供应链企业提供票据相关业务为其中一种应用模式,银行可建立票据池对商票进行保管、托收、授信等业务。

第二阶段,应收账款凭证多级流转平台为服务主体的新型供应链金融模式。由于互联网、区块链技术方面的发展,这一阶段供应链金融服务经历了由线下转至线上,从链发展到网,服务主体从银行到互联网供应链金融平台的转变。并且由于普通商业汇票无法拆分流转,催生了应收账款电子债权凭证多级流转的业务模式。

第三阶段,票交所供应链票据平台为服务主体的供应链票据模式。票交所设立供应链票据平台,允许供应链金融平台接入,将供应链票据平台签发的电子商业汇票定义为供应链票据。票交所利用票据包签发流转的模式,技术上解决了商业汇票不可拆分流转、支付的缺陷,可对各供应链金融平台内部封闭流转的应收账款电子债权凭证形成替代作用,成为供应链金融发展的重要方向之一。

(二)供应链金融平台业务模式

目前,接入供应链票据平台的供应链平台包括中企云链、欧冶金服、简单汇和互联网金融协会,已覆盖企业数量达数万家,涉及批发零售、软件信息、制造、化工、农业、医药等行业。其中,中企云链、简单汇、欧冶金服是通过专线直连接入,互金协会是帮会员间接接入。

1、案例一:简单汇

简单汇平台作为供应链金融平台,以“金单”(应收账款多级流转电子债权凭证)为底层,通过核心企业汇聚1-N级供应商,引入银行等外部金融机构,构成完整的供应链生态圈。以智能信贷、智能投顾为延伸,集供应链数字管理、智能风控、线上运营为一体的综合服务体系。

(1)简单汇供应链金融业务模式

利用应收账款电子债权凭证实现应收账款的可拆分和多级流转“金单”是核心企业在简单汇系统上,以电子签名方式,承诺在指定日期支付确定金额货款给供应商的应收账款电子债权凭证。依据核心企业与供应商签订的真实合同信息开立的应收账款电子债权凭证,较商业汇票而言不存在“拆分”上的法律限制,因而实现了应收账款的可拆分和多级流转功能;此外,平台利用区块链等技术的分布式存储、不可篡改、时间戳验证等属性,在线上开立的凭证可完整记录和追溯数据,提高数据的可靠性。

利用自身平台信用引入银行等外部金融机构,为企业提供融资服务。平台除了支持凭证的在线签发、转让等功能之外,还能借助自身信用,引入银行等外部金融机构为企业提供融资服务。例如农业银行与“简单汇”应收账款多级流转平台合作对接开展“链捷贷”业务,为符合标准的核心企业上游供应商开办在线无追索权保理融资业务,并可扩展至多级供应商;此外,同国泰君安合作,以TCL集团上游192家供应商对其成员企业的“金单”所对应的应收账款债权为基础资产,发行平台首单供应链ABS产品,进一步扩展了金单融资渠道。

(2)简单汇供应链票据业务模式

简单汇供应链票据业务全流程均可在线上操作。简单汇与供应链票据平台直连,信息能直接推送登记,且供应链票据平台与ECDS系统连接,因此简单汇企业客户可直接在供应链票据平台实现供应链票据的签发、转让、贴现等功能,票据到期由票交所代理自动发起提示付款。

简单汇具备多年的产业实践和强大实体背景,在贸易真实性上具备一定优势。由于简单汇是TCL集团发起成立的供应链金融平台,而TCL作为电子制造行业的头部公司,本身具备参与者多、链条较长、较为稳定的产业链,因此TCL相关产业链是平台内较为优质的、审核贸易背景成本较小且较为真实的供应链。通过多年的发展,简单汇服务企业已从电子制造业进一步扩展为通用设备、建筑、化工等多个领域,多年的产业实践下平台在审核贸易背景方面具备一定优势,推动其成为资质较好的供应链金融平台,也成为与票交所合作的首批供应链平台。

(3)简单汇供应链票据+标准化票据业务模式

简单汇平台创新速度较快,已创设全国前三单“供应链票据+标准化票据”产品。2020年7月29日“中信银行广州TCL简单汇2020年第一期供票标准化票据”创设成功标志着全国首单“供应链票据+标准化票据”组合正式落地;2020年9月16日,深圳与西安两地成功落地发行两笔以供应链票据为底层资产的标准化票据。

存托机构通过归集TCL彩电和空调相关产业链、由TCL子公司开票、出票日与到期日相同的供应链票据,进行首单标准化供应链票据的创设。为满足“核心信用要素相似、期限相近”的创设要求,存托机构分别归集TCL集团下属彩电生产基地(TCL王牌电器惠州)和空调事业部(TCL空调器中山)承兑、出票日与到期日相同的供应链票据。基础资产一是由TCL王牌电器(惠州)承兑,为彩电产业链上游提供电视背板、光学膜、连接器等原材料的供应商开具的供应链票据;二是由TCL空调器(中山)承兑,为控股子公司空调生产基地(中山TCL制冷设备)开具的供应链票据。

2、案例二:中企云链

中企云链是由中国中车牵头组建,中国铁建、国机集团等中央企业联合成立的基于互联网的供应链金融服务平台。中企云链依托行业伙伴资源、业务服务经验和金融科技创新能力,形成了“N家银行+N家核心企业+N家上下游企业”的供应链金融平台模式。

(1)中企云链供应链金融业务模式

“云信”是由大型企业集团通过中企云链平台,将其优质企业信用转化为可流转、可融资、可拆分的一种电子付款承诺函在运行过程中,核心企业为上游供应商开出 “云信”这一电子付款承诺函,上游多级供应商可将云信进行任意拆分并转让,也可融资或持有到期。核心企业可随时全面掌握云信流转路径,从而实现对上游多级供应商及供应链的掌握。此外,中企云链通过平台信用引入授信银行、保理等金融机构,降低了供应商的融资成本。

“云信”帮助交运等行业的大企业实现产业链上的信用流转。“云信”平台上包含了以中国中车、中国铁建、中国中铁等集团为核心企业的交运行业产业链,在利用核心企业信用帮助中小企业融资的同时,也帮助大企业推广品牌、打造供应链金融共享服务平台。

(2)中企云链供应链票据业务模式

云链平台负责审核企业供应链信息,企业可在票据平台上便捷地签发、转让供票云链平台内部,企业注册、绑定账户后,需要签订《供应链票据服务协议》和《企业承诺函》,然后可通过云链平台在票交所供应链票据平台签发供应链票据,供应商通过票据平台签收供应链票据并上传合同和发票;云链平台与票据平台之间,云链平台审核合同发票后推送至票交所生成票据信息;票据平台上,供应商可全部或部分背书给上游供应商;票据平台与其他金融机构之间,持票人可通过贴现或标准化票据等方式对供应链票据进行融资。

3、案例三:欧冶金服

欧冶金服是中国宝武钢铁旗下的产业链金融信息服务企业,持有第三方支付、保理、典当及担保服务牌照,推出上游应收类、票据类、下游订单类、库存融资类等各类型融资产品。

“通宝”是欧冶金服上核心企业向供应商在线签发的应收账款电子债权凭证,具有可差额转让、可在线融资、可持有至到期等特点。应收账款电子债权凭证的签发,与其他平台类似产品大致相同,可以较好地弥补应收账款“流动性差”及商业承兑汇票“不可拆分”等传统业务的不足之处。“通宝”的签发、流转、融资等业务模式如下:核心企业获得金融机构授信,基于与企业A之间真实的贸易背景,核心企业签发了500万通宝给A,A向其供应商企业B按需拆分流转通宝,随后通宝在产业链中继续流转。当通宝流转到企业E时,E将持有的50万通宝向金融机构发起融资,满足了E的资金需求。

欧冶金服重点服务钢铁及相关行业依托电商物流等平台,信用体系更有保障。相较于其他供应链金融服务机构,欧冶金服重点服务钢铁及相关行业,可依托欧冶系的电商和物流平台,通过仓单增信平台、物流系统、仓库货物监管等信息实时监测产业链的动态,贸易真实性更高,对参与各方进行信用体系构建,核心企业的授信额度可较快地在产业链内进行流转。

4、案例总结:不同平台技术基础不同,但核心诉求相似

从以上三个案例来看,可以得到以下几点结论:

(1)根据背靠实体企业行业不同,各供应链金融平台中供应链行业有所侧重。其中简单汇服务企业中电子制造相关产业链更为完善,中企云链侧重服务交运行业相关产业链,欧冶金服侧重服务钢铁行业相关产业链。

(2)各供应链金融平台均创设了可拆分转让、可融资的应收账款电子债权凭证作为主要供应链金融业务模式。由于传统的应收账款“流动性差”、商业承兑汇票“不可拆分”, 可拆分转让、可融资的应收账款电子债权凭证帮助核心企业实现供应链上的信用流转,利于降低中小供应商融资成本。

(3各供应链金融平台关于供应链金融业务模式以及接入票交所开展供票业务方式并无明显不同,在技术细节上或略有差异。金单、云信、通宝本质上通过区块链技术创设的应收账款电子债权凭证,功能相近,技术细节或有差异;供应链金融平台在供票业务中主要起对企业和贸易信息的审查作用,核验后信息可推送至供应链票据平台登记,接入方式较为一致。

(4)票交所对允许接入的供应链金融平台要求较高,首批试点平台选择了背靠实体企业、内部供应链信息相对准确的大平台。票交所要求接入的供应链平台能够满足企业的身份信息、业务意愿、贸易背景等核验要求,具有相应的识别能力、核验能力和成熟的纠纷处理能力;首批试点平台简单汇背靠TCL、中企云链背靠中国中车、欧冶金服背靠宝武钢铁,具备产业实践和强大实体背景,内部供应链的贸易真实性具备一定优势。

(三)票交所系统下的供应链票据

票交所供应链票据平台的建设经历了以下几个关键节点:

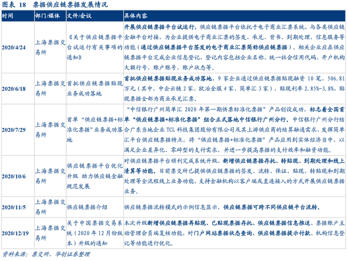
2020年4月,票交所依托ECDS成立供应链票据平台,平台签发的电子商业汇票即为供应链票据,新产品正式创设。

2020年6月首批供应链票据贴现业务成功落地,7月首单“供应链票据+标准化票据”业务成功落地,供应链票据双渠道融资功能正式实现。

2020年10月,票交所对供应链票据平台顺利完成系统升级,新增供应链票据存托、转贴现、到期处理和线上清算等功能。至此票交所已提供供应链票据的签发、流转、保证、贴现、转贴现和到期处理等全流程线上业务功能,支持金融机构以客户端或直连接入的方式开展供应链票据业务。

2020年11月,票交所微信公众号关于供应链票据的推介信息中,供应链票据流转模式的示例信息显示,不同供应链平台上的信息数据可通过票交所供应链票据平台进行相互传输,供应链票据跨平台流转功能得以实现。

2020年12月,票交所对中国票据交易系统进行升级,多涉及供应链票据,主要体现为:(1)多渠道融资功能进一步增加:新增供应链票据再贴现功能;(2)供应链票据信息披露机制更加完善:新增供应链票据信息推送,优化门户网站的“票据状态查询”功能,增加“子票号区间”和“组票形式”字段,支持查询供应链票据信息;(3)供应链票据的提示付款更为灵活:增加未贴现供应链票据的手动提示付款发起功能,持票企业可通过供应链平台发起提前或逾期提示付款业务。

票交所创设供票的动机在于,一是尽管供应链金融平台创设的应收账款电子债权凭证可拆分转让,但流转相对封闭,后期融资存在难度。供应链金融平台通过应收账款电子债权凭证的多级流转,提高了中小企业融资效率、降低融资成本,弥补了传统商业汇票不可拆分支付的弊端,但流转仍相对封闭,只能在本平台进行流转,后期对接外部融资渠道有限;二是推动应收账款标准化利于降低金融风险,并为标票提供优质前端资产。由票交所供应链票据平台统一开出供应链票据,可将企业应收账款标准化、票据化,实现跨供应链平台的产品互通。供应链票据可以全部在平台实现票据资产归集,而且物流、商流、资金流、信息流四流一致,真实贸易背景概率较大,标准化程度较高,为标票提供了优质的前端资产。同时,在票交所和人民银行监管之下的平台,有利于降低金融风险,更好推动票据市场的健康发展。

三、供应链票据政策总结:明确支持供应链金融发展

供应链票据相关政策主要聚焦在鼓励供应链金融发展、应收账款标准化票据化及供应链票据产品三个方面。

(一)鼓励供应链金融发展:多部门连续出台文件

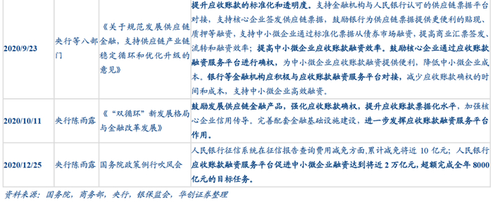
2017年10月,国务院将供应链创新与应用作为供给侧结构性改革的重要抓手予以重点推进,提出要积极稳妥发展供应链金融,并在2018年在全国范围内确定了开展供应链创新的试点城市和企业。

2019年7月,在供应链金融产品违约爆雷的背景下,银保监会发文强调供应链金融应依托供应链核心企业、服务于实体经济,金融机构要坚持交易背景真实、全面管控风险,进一步规范供应链金融发展。

2020年4月,疫情影响下供应链金融在推动复工复产、稳定全球供应链、助力脱贫攻坚等方面具备重要作用,供应链创新与应用试点工作进一步深化。

2020年9月,决策层从六方面提出23条政策,稳步推动供应链金融规范、发展和创新,并加强了对供应链金融的监管约束。

2020年10月,央行副行长陈雨露在《“双循环”新发展格局与金融改革发展》一文中,将产业链金融与“双循环”新发展格局相联系,并提出产业链供应链金融监管中应注重对中小企业利益的保护。

总结来看,政策层对于供应链金融的发展一直采取鼓励和支持的态度,期间虽有波折,但监管思路逐渐明晰,特别是20209月央行等8部委发布的指导意见,明确支持供应链金融发展,也为供应链业务线上化和数字化提供了更明确的法律基础。

(二)应收账款标准化:政策层明确的发展方向

1、推动应收账款融资服务平台发展

2017年10月,政策层开始推动应收账款融资服务平台发展,鼓励供应链核心企业、金融机构与人民银行征信中心建设的应收账款融资服务平台对接,发展线上应收账款融资等供应链金融模式。

2020年6月,政策层提出力争实现国有商业银行、主要股份制商业银行全部接入应收账款融资服务平台的目标,并与工商银行、交通银行和光大银行实现系统对接、展开战略合作,在山东、山西、湖北等地试点开展线上政府采购融资业务和供应链融资业务。

2020年9月,政策层指出为提高中小微企业应收账款融资效率,继续鼓励核心企业通过应收账款融资服务平台进行确权,银行等金融机构应积极与应收账款融资服务平台对接,减少应收账款确权的时间和成本。

2020年10月,央行副行长陈雨露提出要进一步发挥应收账款融资服务平台作用,并在12月的国务院政策例行吹风会上表示,应收账款融资服务平台已促进中小微企业融资达到将近2万亿元,超额完成全年8000亿元的目标任务。

2、明确应收账款票据化的发展方向

2019年6月,央行行长易纲提出支持上海票据交易所在长三角地区推广应收账款票据化。

2020年4月10日,政策层指出提高企业应收账款的透明度和标准化,持票企业可通过贴现、标准化票据进行融资。

2020年4月24日,票交所建设开发了供应链票据平台,并指出供应链票据平台是推动应收账款票据化的重要措施之一,有利于企业间应收账款的规范化和标准化,优化企业应收账款结构,提高中小企业应收账款的周转率和融资可得性。

2020年9月,政策层指出为提升应收账款的标准化和透明度,可鼓励发展供应链票据和标准化票据,进一步提高中小微企业应收账款融资效率。

2020年10月,央行副行长陈雨露在《中国金融》刊文表示,应鼓励发展供应链金融产品,进一步提升应收账款票据化水平。

(三)供应链票据+标准化票据的思路逐渐形成

2020年4月,供应链票据产品正式落地,票交所表示将积极稳妥地与供应链票据平台参与机构合作,完善供应链票据平台功能,做好相关服务和技术支持工作。

2020年5月,《标准化票据管理办法》出台,提到标准化票据应更好地为中小企业和供应链融资服务。

2020年6月,政策层指出为提升中小微企业使用商业汇票融资效率,可通过推动供应链信息平台与商业汇票基础设施互联,加快商业汇票产品规范创新等方式。

2020年9月,政策层提出支持核心企业与银行参与供应链票据业务,鼓励支持核心企业签发供应链票据、银行为供应链票据提供更便利的服务,并支持中小微企业通过标准化票据从债券市场融资。

2020年11月,票交所副总裁孔燕接受《金融时报》记者采访,就供应链票据的推出背景、功能等相关问题进行回应,针对未来发展方向,票交所计划加大宣传推广力度,供应链票据市场扩容仍是目前工作主要重点。

2020年12月,票交所对中国票据交易系统进行升级,票据交易系统用户操作手册中的标准化票据分册显示,标准化票据产品已经可对基础资产为供应链票据(包括未贴现和已贴现供应链票据)的申请单进行应答,成功打通供应链票据+标准化票据创设模式。

四、供应链票据“转标”和公募可投资性问题:转标难突破,标票是可行路径

(一)供应链票据仍然是商业汇票

尽管供应链票据具备诸多优点,但本质仍是商业汇票,故资产归类仍属于“非标资产”,对供应链票据的投资仍面临限制。通过上文分析,尽管供应链票据的开票效率及便捷性较一般商业汇票更好、支付更为灵活、贸易真实性更高,但其开立形式仍为商业汇票,与一般商业汇票的票面要素基本一致,受到票据法的约束,也具备签发、流转、保证、贴现、转贴现和到期处理等功能。因此作为商业汇票的细分,供应链票据也属于非标准化资产,公募基金投资受限。

(二)供应链票据本身很难直接转标

票据的非标属性来源于其信贷类资产的属性。根据1996年6月28日央行发布的《贷款通则》,“票据贴现,系指贷款人以购买借款人未到期商业票据的方式发放的贷款”,故票据贴现属于信贷资产,票据具有信贷属性;根据银保监会2013年8号文件规定,非标准化债权资产是指未在银行间市场及证券交易所市场交易的债权性资产,包括但不限于信贷资产,故票据以其信贷属性属于非标准化债权类资产。

票据标准化的难点在于等分化资管新规“第十一条”对于“标准化债权类资产”的界定是,(1)等分化,可交易;(2)信息披露充分;(3)集中登记,独立托管;(4)公允定价,流动性机制完善;(5)在银行间市场、证券交易所市场等经国务院同意设立的交易市场交易。随着票交所的建立和运行、票据电子化的发展,票据已经大致满足其中后4条要求,但“等分化”难以解决。

“等分化”主要在于票据权利是否可以等分化的问题,票据法规定,将汇票金额的一部分转让的背书或者将汇票金额分别转让给二人以上的背书无效。所以对于票据而言,由于其权证合一的属性,法律权利能否可分仍存在争议,目前突破的可能性相对较低,因此供应链票据或票据本身转为标准化债权类资产仍存在一定难度。

(三)供应链票据+标准化票据思路

以供应链票据为基础资产形成标准化票据产品,或可解决目前标准化票据资产归集、信息披露等问题,可能是未来较为可能的市场发展方向。

首先,“供票+标票”可以较为通畅地实现票据签发和标准化票据创设的线上衔接,实现高效率的发行融资。从供应链票据签发流程来看,供应链票据均为票交所供应链票据平台签发的电子商业汇票,不存在纸票与电票混合的情况,前端全部线上操作;从标准化票据创设流程来看,存托机构可向供票持票人线上发起存托邀约,供应链金融平台审核贸易背景后可在线向票交所发起存托申请,供应链票据标准化时的信息交互和操作流程较为方便,较为节约创设成本,实现较高的产品创设效率。

其次,供应链票据标准化或可解决现有标准化票据单期规模较小的问题。存托机构在归集“满足核心信用要素相似、期限相近”的一般商业汇票效率不高,目前标准化票据单期规模较小,多数为几千万至几亿,不利于机构投资者投资;而同一核心企业签发的供应链票据核心信用要素相同,通过归集同一或相似信用等级核心企业签发的供应链票据可迅速做大标准化票据规模。

再次,供应链票据前端审查较为充分,利于降低标准化票据兑付时的合规风险。商业汇票经多次流转后,持票人提示付款时,更容易存在承兑人以审查不严格、票据存在绝对记载事项残缺等抗辩事由而拒绝兑付的风险。供应链票据将票据嵌入供应链场景,贸易背景真实性较高,且经过供应链金融平台审核,供应链标准化票据基础资产的前端审查较为充分,利于降低产品兑付时的抗辩等法律风险。

最后,供应链票据信息披露较为完善,便于供应链标准化票据信用评级工作开展。2020年1月票交所试运行商业汇票信息披露平台,2020年12月央行和票交所发布商票信息披露相关规定,票交所通过票据信息披露平台对促进商票信息披露负有协助和监督的关键性作用。商业汇票承兑机构可通过平台披露票据相关信息。供应链票据属于电子商业承兑汇票,在商业汇票信息披露平台披露信息较为方便,且在票交所供应链票据平台也具备相关登记信息,两个平台信息可相互验证,整体信息披露较为完善,便于后续供应链标准化票据产品信用评级工作开展。

(四)“认标”后公募可对供应链标准化票据进行投资,但目前评级等问题尚未明确

供应链标准化票据具备标准化债权资产认定条件,“认标”后公募基金或可进行投资。监管上公募基金投资供应链标准化票据最大障碍在于标准化票据本身尚未完成标准化债券类资产的认定。从上文提到的五条认定条件来看,供应链标准化票据均已满足;且《认定规则》中提到,上海票交所或者其他基础设施机构可作为申请主体向人民银行提出标准化债权资产认定申请。未来供应链标准化票据认标或相对确定,“认标”后公募基金或可进行投资。

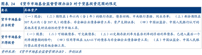
供应链标准化票据作为“货币市场工具”,可能纳入货币基金投资范围适宜货币基金作为投资标的。《标准化票据管理办法》的第四条明确规定“标准化票据属于货币市场工具,中国人民银行依法对标准化票据实施宏观调控和监督管理”;而《货币市场基金监督管理办法》也提及“中国证监会、中国人民银行认可的其他具有良好流动性的货币市场工具”是货基的投资范围;故标准化票据本身属于货币市场工具的分类,纳入货币基金投资范围概率或相对较大。

在法律法规限制放松后,当前发行的供应链标准化票据与其他标票相同,并无外部债项评级,单支规模较小等,仍构成公募基金的投资障碍,后期有待市场的发展和监管细则的进一步明确。

五、风险提示

票据信用主体违约。

具体内容详见华创证券研究所近期发布的解析供应链票据新格局 ——标准化票据系列之二

加载中...