新浪财经

重磅!2020年中国绿色能源产业及各细分领域政策汇总(全)

前瞻产业研究院

关注

原标题:重磅!2020年中国绿色能源产业及各细分领域政策汇总(全) 来源:前瞻产业研究院

近些年,在全球气候变暖加剧和能源转型压力等多重因素之下,发展绿色可代替能源逐渐成为世界各国的共识。发展绿色能源是社会发展的必然选择,对缓解传统能源紧缺和环境问题具有不可替代的作用。

近年来,我国密集发布绿色能源领域相关政策,进一步完善绿色能源发展应用的法律法规、管理规范和规划指导,内容涵盖风能、核能、太阳能、生物质能等多个领域,推动行业向纵深发展。

国家绿色能源行业相关政策汇总

绿色能源的发展离不开政策的调控,通常由于原料生产、收集和运输环节较高的成本,技术和产业发育程度尚较低,以及配套设施不完善等原因,绿色能源的营利能力薄弱,利润积累微薄,在没有适当保护政策的支撑下,很难直接和化石能源展开市场竞争。近年来,我国出台多项政策,规范和鼓励我国绿色能源产业发展。

绿色能源发展规划汇总

近年来,我国还发布多项绿色能源产业相关规划,加强国家能源发展战略和规划的导向作用。在我国的多项规划中,均提出了对绿色能源所涉及的各领域的发展要求。2014年6月,国家发布《能源发展战略行动计划(2014-2020年)》,明确提出,到2020年,核电装机容量达到5800万千瓦,在建容量达到3000万千瓦以上;

力争常规水电装机达到3.5亿千瓦左右;风电装机达到2亿千瓦,风电与煤电上网电价相当;光伏装机达到1亿千瓦左右,光伏发电与电网销售电价相当;地热能利用规模达到5000万吨标准煤。

各细分领域政策汇总

风能领域

2014年11月,针对我国能源资源约束日益加剧、生态环境问题突出等现状,国务院发布《能源发展战略行动计划(2014-2020年)》,提出要积极开发水电,积极发展地热能、生物质能和海洋能等其他可再生能源,到2020年,非化石能源占一次能源消费比重达到15%。

整体而言,风电行业在未来2-3年会经历关键时刻。随着政策对于风电项目作业的规范越加严格,风电项目对于企业而言也具有一定风险性。

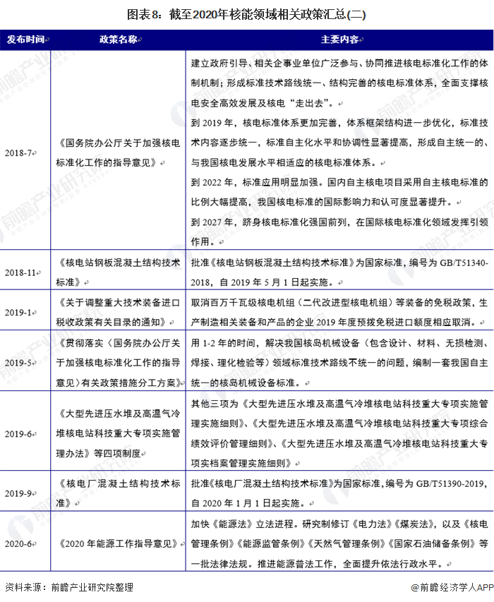
核能领域

一次能源的多元化,是国家能源安全战略的重要保证。我国人均能源资源占有率较低,分布也不均匀,为保证我国能源的长期稳定供应,核能将成为必不可少的替代能源。

核能作为一种安全、清洁、可靠的能源,发展核电可改善我国的能源供应结构,有利于保障国家能源安全和经济安全。而我国政府对于安全使用核能已发布多个文件,核能的发展政策驱动明显,发展前景看好。

太阳能领域

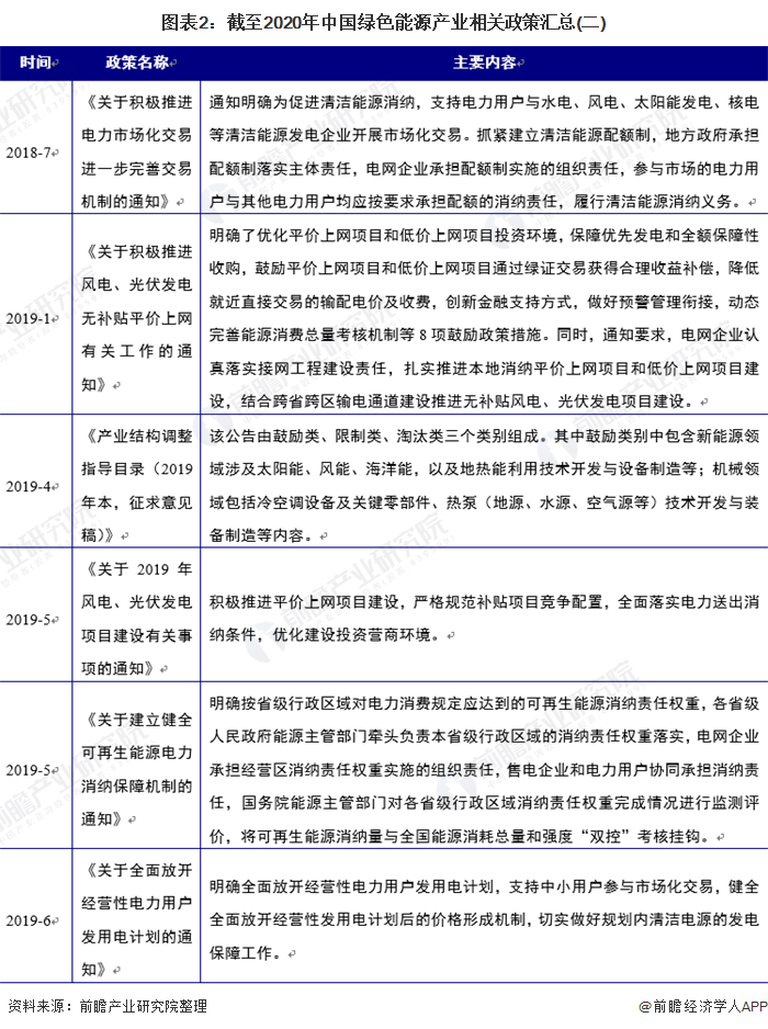
太阳能是最具发展潜力的清洁能源,近10年来,太阳能光伏产业得到了飞速发展,年平均增长率超过40%。而且世界各国都在制定太阳能电站的发展规划,除政府计划外,世界各大公司也纷纷制定扩大规模的计划。

中国太阳能光伏支持政策与其他各国政策的最大不同在于,除收购、补贴、税收优惠等刺激政策外,还对国有大型发电企业有明确的强制要求。

如《可再生能源并网配额管理办法》草案中提到,要通过可再生能源发电的配额指标约束电网企业,规定电力企业可再生能源发电的固定比例或者数量。《可再生能源中长期发展规划》则具体指出,针对大的发电企业可再生能源发电要求达到为1%-3%,对权益发电量超过500万千瓦的电厂,则要求达到3%-8%。国家对电力企业的新能源强制政策为中国的太阳能光伏产业提供了需求保障。

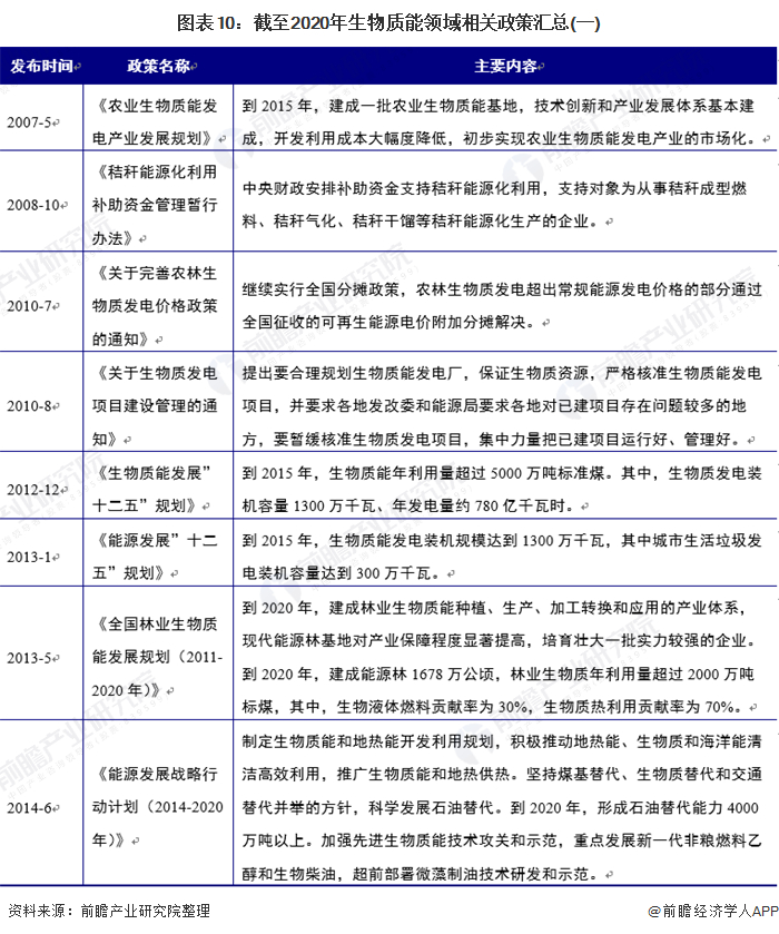
生物质能领域

生物质能源产业作为一个处于商业化与产业化发展初期阶段的新兴行业,其开发利用不可能完全依靠市场进行自发调节。从国家能源发展战略上考虑,国家要不断加大对生物质能源生产加工企业的支持力度,形成一批以自主知识产权武装起来的生物质能源生产加工企业,以产业化促进规模化,加快生物质能源的商业化进程,迅速提高生物质能源在能源结构中的比例。近年来,国家相关部门采取了一系列的政策措施以推动生物质能发电行业的发展。

更多本行业研究分析详见前瞻产业研究院《中国绿色能源(清洁能源)产业市场前瞻报告》,同时前瞻产业研究院提供产业大数据、产业规划、产业申报、产业园区规划、产业招商引资、IPO募投可研等解决方案。

更多深度行业分析尽在【前瞻经济学人APP】,还可以与500+经济学家/资深行业研究员交流互动。

加载中...