新浪财经

何为“金融机构”?

金融界

关注

原标题:何为“金融机构”? 来源:金融监管研究院

一、不同金融监管机构对“金融机构”的定义

1.1 中国银保监会和中国证监会对“金融机构”的定义

1.1.1 银行业金融机构

1.1.2 保险业金融机构

1.1.3 证券业金融机构

1.2 中国人民银行对“金融机构”的定义

1.2.1 《金融机构编码规范》定义了32类“金融机构”

1.2.2 特定监管语境中的 “金融机构”

二、不同金融监管机构“金融机构”定义的对比

2.1 不是金融机构的“持牌机构”

2.2《金融机构编码规范》定义的脆弱合理性

三、由“金融机构”定义衍生的监管和法律问题

3.1 金融监管权分治立法依据不足

3.2 金融监管权分治产生监管权竞合

结语

引子

2021年1月15日,《最高人民法院关于新民间借贷司法解释适用范围问题的批复》(法释[2020]27号)引爆了金融业和法律界的讨论。

该《批复》的第一条描述到:“经征求金融监管部门意见,由地方金融监管部门监管的小额贷款公司、融资担保公司、区域性股权市场、典当行、融资租赁公司、商业保理公司、地方资产管理公司等七类地方金融组织,属于经金融监管部门批准设立的金融机构,其因从事相关金融业务引发的纠纷,不适用新民间借贷司法解释”。

引爆点在与,在最高法院竟然以司法解释的形式,介入了“金融机构”的定义,以及应该如何正确理解最高法院此司法解释的适用范围。

中国银保监会刚刚在2020年11月17日,以问答1的形式明确回复“目前我会未将商业保理公司定性为金融机构”。而且,即使是各地方金融监管局对其监管对象的描述,使用的也是“地方金融组织”(见各省市地方金融监督管理条例),而不敢僭越使用“地方金融机构”之概念。

什么是“金融机构”?这似乎是一个不言自明、无甚高论的问题。但在中国的法律与金融监管语境中,“金融机构”的定义一直是模糊、不清晰的、不统一的,没有任何一部法律或行政法规清晰定义过“金融机构”这个概念。

“金融机构”内涵和外延的不清晰,导致的结果就是在定性诸多金融业务交易相关方责任,在适用监管机构颁布的规则等方面,产生了无尽的困惑和没有结论的争议。比如,什么是“金融消费者权益保护”?金融机构的范围都没有搞清楚,怎么保护“金融消费者权益”?《国务院办公厅关于加强金融消费者权益保护工作的指导意见》没有定义,而《中国人民银行金融消费者权益保护实施办法》的范围只包含“银行业金融机构”金融消费者权益。

令人遗憾的是,金融业界、学术智库、监管机构、新闻媒体时常混淆民间用语与具体监管法规中“金融机构”的概念,并不理解或根本没有意识到其中本质性的区别。由此产生的认知混乱和理解鸿沟,往往导致在讨论问题、制定政策的时候,鸡同鸭讲、无法达成建设性的共识。

“地方金融监管局”和“地方金融组织”的出现,又不可避免地进一步复杂、混淆了这个本已语焉不详的概念。

金融交易只能通过“金融机构”来完成,这是一个合乎逻辑的常识。然而,众多实际上从事巨量金融交易的机构,并不被中国金融监管承认为“金融机构”。

比如,在中国证券投资基金业协会(AMAC)登记备案的“私募基金管理人”,截至2020年11月末,虽然存量机构总数已达24611家,管理资产总规模近16万亿人民币2,但这逾2.46万家机构并不是中国金融监管定义的“金融机构”。

与此同时,一些“非金融机构”又通过种种隐喻、误导、擦边球、甚至故意虚假陈述的手法,使得社会公众将之误解为“金融机构”,以谋求背书公信力。例如以第三方财富管理为名、行非法集资之实的e租宝、金鹿财行等。

至于“互联网金融”机构,即使是横扫互联网支付的支付宝、财付通,也不是中国金融监管之下的“金融机构”,它们在中国法律中的主体身份,只是持有中国人民银行发放的《第三方支付许可证》的工商企业。支付宝和财付通的母公司蚂蚁科技、腾讯,也不是“金融机构”;

遑论清理整顿各类交易场所部际联席会议几次三番要求严格清理的地方交易场所3。

2019年9月11日,中国人民银行正式发布了《金融控股公司监督管理试行办法》(中国人民银行令〔2020〕第4号,以下简称《金控公司办法》)。《金控公司办法》第二条规定“是指依法设立,控股或实际控制两个或两个以上不同类型金融机构,自身仅开展股权投资管理、不直接从事商业性经营活动的有限责任公司或股份有限公司。”同时,第二条通过列举,将“金融机构”框定在六类机构,即:

商业银行(不含村镇银行)、金融租赁公司;

信托公司;

金融资产管理公司;

证券公司、公募基金管理公司、期货公司;

人身保险公司、财产保险公司、再保险公司、保险资产管理公司;

国务院金融管理部门认定的其他金融机构。

但《金控公司办法》并未进一步阐明第(六)项“国务院金融管理部门认定的其他金融机构”。差之毫厘,谬以千里,如果不能准确定义“金融机构”的具体范围,如何能正确理解“金融控股公司”及其监管机制呢?

为何“金融机构”的定义在中国法律和金融市场实践中会枝节横生?产生这一现象的原因很复杂:一方面是因为中国的法律体系沿袭了大陆法系的列举式定义,加上立法技术不高,对日渐复杂的金融市场发展和金融业态难免力不从心、有所遗漏;另一方面,许多关于金融业态、金融机构如何监管的问题仍在激烈争论之中,不同利益相关方尚未达成或根本无法达成一致,为尽快出台规则,于是舍弃了对争议的精确定义,取而代之以笼统泛化、兜底化的描述,以“时间换空间”的方式,为日后的解释留下空间。

一、不同金融监管机构对“金融机构”的定义

根据“分业经营、分业监管”的原则,中国银保监会和中国证监会分别对银行、保险业和证券业行使监管权,中国人民银行行使中央银行“保证国家货币政策的正确制定和执行,建立和完善中央银行宏观调控体系,维护金融稳定”4的职责。

1.1中国银保监会中国证监会对“金融机构”的定义

1.1.1银行业金融机构

中国银保监会诸多法规对“银行业金融机构”的定义,不做穷尽式列明,多采取列举+兜底的方式描述。

从该监管机构的官方统计数据5来看,中国银保监会承认25类机构是“银行业金融机构”:

序号

机构类型

典型机构样本

1

开发性金融机构

国家开发银行,共1家

2

政策性银行

中国进出口银行、中国农业发展银行,共2家

3

国有大型商业银行

工农中建交+中国邮政储蓄银行,共6家

4

股份制银行

招商银行、民生银行、中信银行、光大银行

5

金融资产管理公司

长城、信达、华融、东方、银河,共5家

6

城市商业银行

北京银行、上海银行、天津银行

7

农村商业银行

北京农村商业银行

8

农村合作银行

锡林浩特农村合作银行、二连浩特农村合作银行

9

住房储蓄银行

中德住房储蓄银行有限责任公司,共1家。

10

民营银行

上海华瑞银行、天津金城银行、浙江网商银行。

11

村镇银行

左云县长青村镇银行、五台莱商村镇银行

12

农村信用社

河北省农村信用社联合社

13

贷款公司

天津市静海县兴农贷款有限责任公司

14

农村资金互助社

晋州市周家庄农村资金互助社

15

外资法人银行

汇丰银行(中国)有限公司

16

外资银行分行

德国商业银行上海分行

17

信托公司

上海国际信托、外贸信托、中海信托

18

金融租赁公司

北部湾金融租赁、北银金融租赁

19

企业集团财务公司

日照港集团财务公司、上海汽车集团财务公司

20

汽车金融公司

沃尔沃汽车金融(中国)有限公司

21

消费金融公司

捷信消费金融有限公司

22

货币经纪公司

上海国利货币经纪有限公司

23

金融资产投资有限公司

农银金融资产投资有限公司

24

商业银行理财子公司

徽银理财有限责任公司

25

其他

中国信托登记有限责任公司、中央国债登记结算公司、中国外汇交易中心等

此外,在中国银保监会的监管实践中,将商业银行理财子公司与境外金融机构合资的理财公司,也按照银行业金融机构来监管,如第一家中外合资的汇华理财有限公司6。

1.1.2保险业金融机构

从历史经营情况统计数据7及中国银保监会的“许可证信息查询系统8”数据中可以看出,保险公估机构、保险代理机构、保险经纪机构不在中国保监会认可的“保险业金融机构”之列。

中国保监会官方认可6类保险业金融机构:

序号

机构类型

典型机构样本

1

财产险公司

安信农业保险、安盛天平财产保险

2

人身险公司

中德安联人寿、中国人民健康保险

3

养老险公司

长江养老保险、恒安标准养老保险

4

再保险公司

中国财产再保险有限责任公司

5

保险资产管理公司

中国人寿资产管理有限公司、太平资产管理有限公司

6

保险集团(控股)公司

中国平安保险(集团)股份有限公司

7

保险控股有限公司

安联(中国)保险控股有限公司

1.1.3证券业金融机构

目前,中国证监会的监管对象、以及为证券业服务的中介机构种类较多(如律师事务所、会计师事务所、证券投资基金托管银行、证券市场评级机构、公募集金销售机构、证券投资咨询机构等),但证券业金融机构”的类型相对较少。

中国证监会年度报告9中只列举了3类:

序号

机构类型

典型机构样本

1

证券公司

中信证券、海通证券、国泰君安证券。

2

公募基金公司

华夏基金、中银基金、海富通基金。

3

期货公司

新湖期货、摩根大通期货、东吴期货。

1.2中国人民银行对“金融机构”的定义

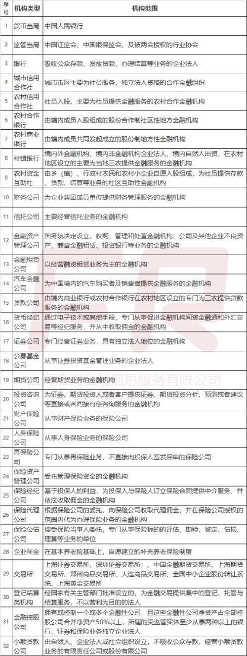
1.2.1《金融机构编码规范》定义了32类“金融机构”

2009年11月30日,中国人民银行调查统计司以银发[2009]363号文件发布《金融机构编码规范》,“首次明确了我国金融机构涵盖范围,界定了各类金融机构具体组成,规范了金融机构统计编码方式与方法”10。

2014年9月19日,《金融机构编码规范》在国家标准化委员会备案成为金融行业标准 JR / T 0124-201411。这是迄今为止,中国金融监管机构颁布的唯一一部关于各类“金融机构”定义和类别的权威性的监管文件。

作为配套的监管措施,自2014年以来,中国人民银行向“金融机构”发放《金融机构代码证》,首期先在银行业范围内推广12。简单地说,即如果中国人民银行承认某机构是金融机构,此机构将从中国人民银行获得一个唯一的金融机构代码及《金融机构代码证》。

《金融机构编码规范》承认32类机构为“金融机构”,同时对各类金融机构的范围进行了定义:

中国人民银行《金融机构编码规范》清晰地定义了金融机构的种类和业务范围,这是在中国金融监管语境之下讨论什么是“金融机构”的前提。简而言之,凡是不在以上32类机构之列的,都不是中国金融语境之下被中央银行承认的“金融机构”。

令人遗憾的是,中国人民银行《金融机构编码规范》列举的32类金融机构,更多地是从金融机构统计的角度做出的规范,并没有在金融统计领域之外广泛为人所知。

1.2.2特定监管语境中的“金融机构”

在一些特殊的监管语境中,一个“非金融机构”主体也会被临时定义为“金融机构”,要求承担如“金融机构”一样的监管义务。

例一 金融机构CRS报告

国家税务总局《关于发布<;非居民金融账户涉税信息尽职调查管理办法>;的公告》13第7条将“私募基金管理公司、从事私募基金管理业务的合伙企业”也定义为应当提供非居民金融账户涉税信息的“金融机构”。

2014年7月15日,20国组织(G20)委托经济发展和合作组织(OECD)设计的 Common Reporting Standard(CRS,《通用报告标准》)14在 OECD 大会上获得通过,后陆续有超100个国家和地区加入CRS。各签约方同意通过多边或双边协议方式协助,交换对方税收居民在本国金融机构所开立帐户内的资金信息。

中国亦加入,并同意自2018年15开始与其他签约方交换非税收居民帐户信息。但由于CRS沿袭欧美法律规定,将“私募基金管理人”视同金融机构,为了同CRS的信息交换标准保持一致,国家税务总局于是在其落实CRS的《非居民金融账户涉税信息尽职调查管理办法》中,将本来在中国法规中只是“非持牌机构”的“私募基金管理公司、从事私募基金管理业务的合伙企业”也定义为“金融机构”。

例二 互联网金融从业机构反洗钱

《互联网金融从业机构反洗钱和反恐怖融资管理办法(试行)》16,并不拘泥于中国人民银行对“金融机构”的定义,要求“互联网金融从业机构”“包括但不限于网络支付、网络借贷、网络借贷信息中介、股权众筹融资、互联网基金销售、互联网保险、互联网信托和互联网消费金融等”也要履行金融机构一样标准的反洗钱义务。

例三 银行理财合作机构

此外,还有很多一行两会针对金融展业定义的“金融机构”。而一行两会相对而言,会相互认可亲自发牌机构的风险管理能力和公司治理结构。实际上这充斥着血统论的味道。

比如嵌套,《商业银行理财业务监督管理办法》(银保监会令2018年第6号)规定:理财投资合作机构应当是具有专业资质并受金融监督管理部门依法监管的金融机构或国务院银行业监督管理机构认可的其他机构。

因此如果不属于银保监会文件定义的“金融机构”就无法给银行理财做投顾,也无法接受银行理财资金委托做管理。和代销一样,一般认为私募基金、担保公司、期货子公司都不属于持牌金融机构(尽管理财子公司后来放开了这个禁令)。

例四 资管产品代销

不论是银行理财产品还是理财子公司产品,目前代销只能是存款类金融机构,更进一步缩小范围,对于互联网代销更是严厉禁止,甚至连引流都不允许。

信托产品的代销目前也是如此,《信托公司集合资金信托计划管理办法》第八条就规定了,信托公司推介信托计划时,不得委托非金融机构进行推介。所以一直以来,信托只有直销或银行代销两条路,尽管2019年以前很多信托通过互联网引流变相代销,但这一做法于2019年初被银保监会信托部发函禁止。(未来新的资金信托管理办法生效后,银保监会可能会有条件准入一部分第三方代销渠道。)

此外,《商业银行代销管理办法》明确银行只能代销持牌金融机构发行的产品,因此银行不能代销私募基金产品。但银行是否可以代销基金子公司和期货子公司的私募资管产品如,就存在一定争议。多数地方将基金子公司纳入持牌金融机构,但是期货子公司不是(期货业协会准入)。

例五 银行同业业务合作

《关于规范金融机构同业业务的通知》明确同业业务仅限于金融机构之间的业务。虽然未列明禁止事项,但后来银保监会的态度基本就是,银行不得和非持牌金融机构开展同业业务。(此后的2017年三三四检查,到2018年4号文,再到2019年23号文,基本上均秉承这个态度)。

这也就意味着,非持牌机构不能和银行做远期受让,买入返售、同业借款等业务,银行同样不能以投资这些机构发行的产品,或以受让这些机构金融资产的名义来提供融资(此前这类业务主要是地方AMC、地方金交所居多)。

所以,地方金交所和银行后来的合作定位大多是在项目挂牌(不属于发行产品也不属于受让金融资产),但是这种操作同样要求出让方是金融机构。

二、不同金融监管机构“金融机构”定义的对比

将中国人民银行、中国证监会和中国银保监会三个不同金融监管机构对“金融机构”的定义对比来看,可以发现:

(1)中国人民银行“金融机构”范围最宽,且将保险经纪、保险代理、保险公估和小额贷款公司这4类中国银保监会不认为是“金融机构”的机构也包含在内;

(2)中国人民银行“金融机构”已经为“金融控股公司”预留了位置;

(3)中国证监会“金融机构”完全被中国人民银行“金融机构”范围包含;

(4)“商业银行理财子公司”,根据《商业银行理财子公司管理办法》17第二条之规定,是“在中境内设立的主要从事理财业务的非银行金融机构”。但因为这是一个新近创设的金融机构类型,因此尚未来得及包含在中国银保监会“金融机构”统计中,在中国人民银行《金融机构编码规范》自然也没有体现。与此类似的,还有“金融资产投资有限公司”和“理财公司”,也未包含在中国人民银行的《金融机构编码规范》之内。

2.1不是金融机构的“持牌机构”

“持牌机构”是金融业界的俗语,是对实际上从事金融交易但又没有取得“金融机构”法律地位的机构的统称。“持牌机构”主要包括:

(1)私募基金管理人、基金信息技术服务机构、独立基金销售机构、独立基金评价机构;

(2)第三方财富管理公司、第三方互联网支付机构、地方投资平台公司;

(3)信托公司子公司、证券公司子公司、期货公司子公司、基金公司子公司、商业银行子公司;

(4)信用评级机构、融资担保公司、典当行、地方资产管理公司、商业保理公司;

(5)区域性股权/金融资产/商品/金属/书画/邮币卡/文物等交易所;

(6)P2P、股权众筹等信息中介平台;以及

(7)其他任何未被《金融机构编码规范》定义涵括的机构。

“持牌机构”中影响力最大的当属“互联网金融机构”,不仅机构数量众多,而且得到了中国最高金融监管层的肯定与鼓励18。监管层同意“互联网与金融深度融合是大势所趋,将对金融产品、业务、组织和服务等方面产生更加深刻的影响。

互联网金融对促进小微企业发展和扩大就业发挥了现有金融机构难以替代的积极作用,为大众创业、万众创新打开了大门”19,但并没有赋予“互联网从业机构”以“金融机构”的法律地位。“近几年,互联网金融快速发展,在发挥积极作用的同时,集聚了风险隐患,干扰了市场秩序。”20自2016年4月12日国务院发布《互联网金融风险专项整治工作实施方案》21以来,国务院办公厅组织的互联网金融风险专项整治工作已历时4年,当前仍在持续进行中。

2.2《金融机构编码规范》定义的脆弱合理性

中国人民银行《金融机构编码规范》制定于2009年。这十年多来,中国金融市场的业态已经发生了天翻地覆的变化,尤其是在私募证券投资基金和互联网金融等领域,从零基础做到了世界的前列。相比于蓬勃鲜活的市场实践,显然《金融机构编码规范》所定义的“金融机构”范围过于狭窄,不足以反映当下中国金融市场主体的现状,而且产生了形式和实质无法自洽的逻辑漏洞:即明明是频繁从事巨量资金的金融交易行为主体,却不被承认为“金融机构”。

还是以私募基金为例:中国私募基金管理的总资产规模已近16万亿人民币,与公募证券投资资金管理的总资产旗鼓相当。对这样一个规模庞大、涉及几千万投资者、对中国A股证券市场具有举重轻重的影响之行业,监管法规却不承认私募基金管理人是“金融机构”,使得从事者和投资人的认知与监管规定之间产生了巨大的鸿沟。

中国银监会当年还专门发布银监发〔2016〕24号《关于规范商业银行代理销售业务的通知》22,禁止商业银行代销“非金融机构”发行的私募基金产品。更不要说第三方支付机构,支付宝和财付通两家垄断了中国境内移动支付交易的90%以上23,而且日渐扩张到跨境支付。这些机构不是“金融机构”,显然是既不符合大众的感知,也不符合其业务的实质影响力。

当然从监管资源压力和市场成熟角度,将众多实际上活跃从事金融交易的主体不认定为“金融机构”,也有其合理性。这些交易主体数量远远超过中国人民银行认可的32类金融机构的总和,行业发展又大起大伏,如果给予其“金融机构”身份的正式认可,则会被民间误读为监管背书。对新的业态,不急于去肯定或否定其“金融机构”的身份,让子弹再飞一会儿,也不失为一种监管与市场动态博弈的平衡。

三、由“金融机构”定义衍生的监管和法律问题

3.1金融监管权分治立法依据不足

无论是否被金融监管机构定义为“金融机构”,只要其实际从事的交易合法,市场主体的行为就是产生有效民商事法律关系的金融活动。那么对于没有“金融机构”法律地位,而“实际从事金融交易的非金融机构”应该如何监管?

在实践中,便产生了监管权分治的问题。一部分“非金融机构”,仍由其母公司的金融监管机构监管或行业协会进行自律管理,如证券公司子公司、期货公司子公司、私募基金管理人;一部分“非金融机构”则长期处在若即若离的行业自律组织管理,如P2P机构、第三方支付机构;还有一部分“非金融机构”,即所谓“7+4类机构”,以由省级地方政府以金融办公室为载体进行监管,如上海市24、天津市25和四川省26已先后制定了地方性金融监管条例。

地方政府是否有权监管金融活动?个人管见,地方性金融监管条例的上位法依据不足,不符合《立法法》27及《地方各级人民代表大会和地方各级人民政府组织法》28的规定。

《立法法》第8及第9条规定“金融基本制度”必须只能“制定法律”,或由全国人大常委会授权国务院制定行政法规;而《地方各级人民代表大会和地方各级人民政府组织法》第8条“县级以上人民代表大会职权范围”则根本没有可“决定本行政区域内金融事项”的规定。如果省级人民政府意图通过地方立法的形式,对“实际从事金融交易行为的非金融机构”进行监管,也应当由全国人大常委会先行对《立法法》第8、第9条及《地方各级人民代表大会和地方各级人民政府组织法》第8条进行释法,排除上位法冲突后再进行地方立法。

不过这些宪法上的理论分析并没实际意义,实际中各地的地方金融监管局已经纷纷出台实质性的监管规则。

3.2金融监管权分治产生监管权竞合

监管权竞合是指“实际从事金融交易的非金融机构”面临业务资格许可机关和地方政府金融办的双重监管。

以融资租赁、商业保理和典当行业为例,“根据《中共中央关于深化党和国家机构改革的决定》等文件要求和全国金融工作会议精神,商务部已将制定融资租赁公司、商业保理公司、典当行业务经营和监管规则职责划给中国银行保险监督管理委员会(以下称银保监会),自2018年4月20日起,有关职责由银保监会履行。”29

在既定的各类行业监管规则之外,融资租赁、商业保理和典当公司还需要同时也接受省级人民政府金融办的地方性监管,这时便产生了监管权竞合。如《融资租赁公司监督管理暂行办法》规定,对于融资租赁公司,“银保监会负责制定业务经营和监督管理规则”,而“省级地方金融监管部门具体负责对本地区融资租赁公司的监督管理”。坦率地说,这样的双重监管方式,对于被监管主体而言,是十分费解的。

此外,《行政处罚法》第24条30规定“同一个违法行为,不得给予两次以上罚款”,对于被监管机构的违法违规行为,金融监管机构和地方金融办为行使监管权,在一方已经给以被监管机构罚款的情形下,另一方往往会再进行其他形式的行政处罚,这使得被监管机构可能因一个违规行为承受不同监管机构的多次处罚,不符合行政法“责罚相适应”原则。

无论监管工具、处置经验,还是人才储备、行业知识,金融监管机构都远胜于地方政府金融办。金融业的机构监管和行为监管是一个有机整体,机构监管和行为监管应该具有逻辑一致性,即:审核市场准入的监管机构同时负责监管日常交易行为,同时认定和处罚违法违规行为的标准也只能有一个。地方政府通过地方立法授权金融办监管,本意是加强监管能力、控制行业风险,但监管权竞合损害了监管权的一致性,额外加重了被监管机构的负担,也没有理论支持和实践证据表明多重监管会显著地降低机构风险。

结语

“金融机构”与一般性工商企业的内在本质性区别,在于其从事的是以金钱和权益为载体的无形“金融交易”,而不在于其监管单位、组织形式、注册地点、互联网线上或实体线下渠道、资金投向标的等外在因素。为“金融机构”或其他主体提供销售、信息技术、居间撮合等辅助性服务的机构,也不是“金融机构”。

从金融监管的统一性出发,“金融机构”的定义和具体类别清单,应当以中国人民银行《金融机构编码规范》为基础蓝本,尊重金融市场交易主体的现实,同时兼顾监管资源能力,在《金融机构编码规范》原有32类“金融机构”的基础上,吸纳私募基金管理人、中国证监会和中国银保监会批准设立的金融机构的各类子公司、第三方支付机构、消费金融公司等更多类型的机构。

金融市场的发展一再突破监管框架,市场发展又不断催生监管进步。任何一种金融理论、一种市场观点,一个监管政策目标,都应该有清晰的适用范围、有可被放大镜检视的内涵和外延,更何况是向社会提供公共产品和服务的“金融机构”的定义。“金融机构”的定义,看似平淡无奇,实则是一个牵一发而动全身的基础设施问题。

中国金融市场总体监管框架是分业经营、分业监管,但同一实际控制人通过设立“金融控股公司”,以集团内不同子公司或关联方实现混业经营,已日益成为市场潮流。“但实践中有一些金融控股公司,主要是非金融企业投资形成的金融控股公司盲目向金融业扩张,存在监管真空,风险不断累积和暴露。”31准确定义“什么是金融机构”,有利于精确区别“金融控股公司”和“有金融业务的企业集团”,进而制定有的放矢的“金融控股公司”监管规则。

加载中...