新浪财经

兴业证券:养老金第三支柱的国际比较研究

新浪财经

关注

原标题:【兴证策略|深度专题】养老金第三支柱的国际比较研究 ——海外资金深度研究六

来源:XYSTRATEGY

投资要点

★三支柱是当前全球养老金体系主要模式,功能以及定位相互补充

世界银行在1994年首次提出养老金三支柱概念:1)第一支柱养老金主要是公共养老金,致力于促进社会财富再分配,保障社会公平,但收支压力逐渐增大;2)第二支柱养老金主要是职业养老金,对员工有激励作用,但覆盖群体受到收入与从事行业的限制;3)第三支柱养老金主要是个人养老金,具备庞大的扩容潜力,在当前养老金体系的发展完善中扮演着日渐重要的角色。

★老龄化和财政负担的压力下,发展养老金第三支柱势在必行

参考海外成熟的三支柱养老体系案例,我们发现美国、加拿大、日本在多个方面具备优势:1)绝对/相对规模大、覆盖面广;2)形式更为多元;3)激励发展的措施更为全面;4)入市积极,保值增值效率高。相比之下,我国养老金体系当前表现出明显的“一支独大”特征,即第一支柱下的基本养老保险占主导地位,第二支柱的企业年金和职业年金和第三支柱的个人养老计划规模较小。

★三方面发展第三支柱将成为2021年的聚焦重点

根据监管层的表态,我们认为未来的发展方向将被拆解为“规范+发展+第三支柱养老保险”:1)第三支柱养老保险:2020年中央经济工作会议将第三支柱养老金的发展细化到“养老保险”方向。2)规范:包括实施规范的账户制和推出符合规范的养老金融产品;3)发展:助推第三支柱养老保险的因素包括税收递延优惠的激励+与第一、第二支柱对接后注入的大量资金+多元化投资渠道与金融产品的开发+中长期资金入市环境的优化。

★第三支柱的完善有望为A股带来千亿级别“新长钱”,A股长牛正在路上

养老金第三支柱在经济循环的四大环节生产-分配-流通-消费都发挥重要作用。根据我们测算,随着第三支柱养老金的范围扩大,10年将形成万亿的资金体量,与当前企业年金规模不相上下,一定程度上能够满足个人养老需求,同时也起到扩大内需的作用。对于资本市场而言,第三支柱的逐步完善,也将为A股市场带来千亿级别的“新长钱”。机构化进程加速,A股长牛正在路上。

风险提示:本文基于历史数据进行客观分析,不构成任何投资建议。

报告正文

前言

兴证策略团队早在2017 年起即对外资进行了持续、深入的研究,撰写的“外资流入系列报告”基本上将外资流入的历史背景、规模进度、行为特征、边际影响、估值特征以及长期的生态变革等方面均进行了深度剖析,准确地把脉了近年外资作为最大边际资金的特点,以及由此驱动的“核心资产”牛市行情。

随着我国资本市场国际化进程的持续推进,借鉴学习海外机构成熟的投资理念能够引导我国投资者进一步树立科学的投资理念。因此,我们在“海外资金研究系列”中选取具有高度评价和声誉,自主决策的海外机构投资者(包括养老金、主权财富基金、大学基金会等)逐个进行系统的分析,以飨读者。我们在前四篇中介绍了加拿大养老金(CPPIB)、挪威主权基金(GPFG)以及阿布扎比投资局(ADIA)以及日本政府养老金(GPIF)四家全球知名主流机构的投资策略。同时在2020年全球新一轮货币宽松之际,我们发布了系列的第五篇讨论了市场最关心的议题之一:海外主流机构如何应对负利率。本篇作为系列之六,研究当前养老金重要发展方向——第三支柱。

三支柱是当前全球养老金体系主要模式

1994年,世界银行发布《防止老龄危机——保护老年人及促进增长的政策》,首次提出养老金三支柱概念:第一支柱公共养老金计划(如日本公共养老金GPIF)、第二支柱职业养老保险计划(如加拿大PRPPs)和第三支柱个人储蓄计划(如美国IRAs),为构建世界各国多层次多支柱的养老金体系提供指导。其中,第一支柱养老金致力于促进社会财富再分配,保障社会公平,但收支压力逐渐增大;第二支柱养老金对员工有激励作用,但覆盖群体受到收入与从事行业的限制;而从美国的成功案例来看,第三支柱养老金具备庞大的扩容潜力,在当前养老金体系的发展完善中扮演着日渐重要的角色。

老龄化逐步加剧,世界银行于1994年首提养老金体系三支柱

20世纪90年代,老龄化趋势逐步加剧。自1960年至1994年,全球65岁以上人口占比由4.97%上升到6.46%,逐步逼近7%[1],而全球生育率从4.98%下降至2.92%。与此同时,人口预期寿命已由1960年的52.58岁上升到1994年的66.09岁,进一步加剧全球的老龄化压力。

家庭养老体制的瓦解与单一的公共养老金计划越来越难以应对日益严重的老龄化趋势。与子女共同生活的老人减少和子女分担的赡养费比例的下降,都表明家庭养老体制的瓦解,进一步加重了全球的养老压力。以日本为例,1970-1985年间,65岁以上的日本老人与其子女共同生活的比例已由77%下降到65%。而当时占主导的公共养老金体制,也面临着收支压力。世界银行在1993年的统计结果表明,在现收现付的公共养老金体制下,加拿大、法国、德国、意大利、日本、英国等老牌发达国家的公共养老金收支差额分别占GDP 250%/216%/160%/233%/200%/186%,难以应对日益严重的老龄化趋势。

世界银行于1994年提出养老金三支柱体系,以实现养老金体制的再分配、储蓄和保险三大功能。世界银行认为,一个国家的老年保障计划应具有储蓄、再分配和保险功能,而单一的养老金支柱无法实现这三大功能。因此,各国应建立由多层次的养老金筹资和管理体制,由多重老年保障支柱来分担养老责任。1994年,世界银行发布报告《防止老龄危机——保护老年人及促进增长的政策》,明确提出养老金三支柱体系:第一支柱为强制性税收融资的公共支柱,主要负责实现再分配功能;第二支柱为强制性积累的私人支柱(职业年金计划或个人储蓄),主要负责实现储蓄功能,而第三支柱为自愿支柱,对第一支柱与第二支柱起到补充作用。

第一支柱公共养老金计划:提供社会保障,但收支压力逐步增大

养老金第一支柱为公共养老金,通常由政府强制实施,旨在为老年人提供社会保障,实现社会财富的再分配。第一支柱一般是以现收现付为基础的公共养老金计划,向劳动人口征收工资税,并向老年人支付退休津贴。收入高的人缴纳的费用高,所得的退休津贴也随之上升,但部分缴费要转移给低收入的人,目标是通过社会财富的再分配,有限度地缓解老年贫困,并为低收入的老年人提供风险保障。

然而,在老龄化日趋严重与经济增速放缓的双重影响下,公共养老金的收支压力也逐步增大。早期领取公共养老金的老年群体,从经济高速增长中获益。而随着经济增速的放缓,以及老龄化的日趋严重,公共养老金的收支压力也逐步增大,从而给后代带来负的转移支付。以日本公共养老金为例,随着日本20世纪60-70年代的高速增长期结束以及逐渐步入老龄化社会,日本各大公共养老金(国民年金、厚生年金、共济年金等)的领取者人数迅速增长,如国民年金的领取人数由1975年的273万提升到2015年的3096万,而对应的抚养比(注:抚养比即当期被保险人人数/养老金领取人数)则由1975年的9.5下降到2015年的2.1,增大了应对老龄化压力的难度。

为缓解公共养老金的收支压力,国家政府或将公共养老金投入资本市场,但对公共养老金的投资往往要面对政府施加的压力,阻碍保值增值。通过将公共养老金投入资本市场以寻求保值增值,进而缓解公共养老金收支压力的做法日益普遍,而加拿大的CPPIB便是其中的成功范例。加拿大政府建立了完全市场化运作的CPPIB,用以管理公共养老金计划CPP,截至2020财年,CPPIB的10年年化名义收益率达到9.9%,从资本市场获得了可观的投资收益。然而,将公共养老金投入资本市场,也很有可能面对来自政府的压力,如日本的GPIF。日本厚生劳动省仍然影响着GPIF的人事任免、经营目标、投资配置计划等,并倾向于将退休官员提名为GPIF的理事长,制约了GPIF的进一步市场化。而GPIF保值增值的潜力也受到行政化力量的限制,以权益资产的配比为例,2019财年,CPPIB的权益资产占比已高达56.9%,2002-2019财年的收益率均值高达8.46%;而GPIF仅为46.77%,2002-2019财年的收益率仅为2.82%,入市进程有待加速。

第二支柱职业养老金计划:虽对员工有激励作用,但覆盖群体受限大

养老金第二支柱是由雇主发起的职业养老金计划,对员工起到激励作用。世界第一个职业年金计划,由美国于1776年设立,用以向伤残军人提供生活费用。而19世纪后半叶至20世纪初,为了鼓励熟练工人长期为企业效力,职业年金计划作为企业的一项人事管理策略,开始在欧美工业国盛行。职业养老金计划的优点在于:它能够自主发起强制性的储蓄计划,在提高职工效力积极性的同时,使职工的收入实现保值增值。世界著名的职业养老金计划包括美国的TSP计划、加拿大的PRPPs计划和荷兰的PFZW、PMT、BpBOUW、PME基金等。

职业养老金计划往往为中高收入群体与特定职业群体服务,限制了第二支柱养老金的覆盖面。收入门槛方面,以加拿大的PRPPs年金为例,PRPPs通常由雇主和雇员按照约定的缴费比例,将雇员税前收入的18%放入PRPPs账户,这一高缴费率便为PRPPs账户设定了收入门槛,使其服务于能够承受高缴费率的中高收入群体。职业门槛方面,美国的TSP服务于退休军人,荷兰的PFZW、PMT、BpBOUW、PME基金则分别为卫生保健行业、金属行业、建筑行业和金属行业的职工服务,进而在行业上限制了第二支柱养老金的覆盖范围。

第三支柱个人养老金计划:扩容潜力大,重要性日趋提升

第三支柱养老金指的是个人养老金计划,由个人自愿缴费。第三支柱养老金是基于个人意愿建立的个人养老储蓄计划。个人养老金计划完全依赖家庭或个人缴费进行储蓄,主要形式包括退休目的储蓄与投资、商业养老保险计划、以房养老,以及家庭和代际基础上的非正规保障形式等。对于没有获得职业养老金计划保障或需要补充其退休收入的个人,第三支柱养老金将在保障其老年生活上发挥重要作用。

从美国养老金第三支柱的成长历史来看,个人养老金的扩容潜力巨大。美国个人退休账户的建立是第三支柱养老金发展史的成功案例。它不仅包括在税收优惠激励下建立的个人退休计划,还包括从第二支柱转移过来的资产,其资产管理接近于401(k)计划的投资结构,为美国国民养老金待遇的提升提供了重要保障。按ICI披露口径来看,截至2019年,美国养老金第三支柱的规模已达到11万亿美元,对美国养老金体系的总规模占比达到34.1%,为美国养老金体系的最大组成部分。从OECD发布的养老金第二、第三支柱的金额占比情况来看,在OECD披露的32个国家中,有20个国家(包括波兰、韩国、西班牙等)的第三支柱养老金占比已超过50%,同样体现了第三支柱养老金的扩容潜力。

中国现状:政策将助推第三支柱养老计划规范发展

当前我国已建立起三支柱养老金体系。养老金第一支柱包括基本养老保险和社会保障基金,基本养老保险又涵盖职工基本养老保险和城乡居民基本养老保险。第二支柱是企业或机关事业单位在基本养老保险之外专门为职工建立的附加保险;包括企业年金和职业年金。第三支柱是政府给予税收优惠、以个人名义自愿参与的养老金,个人名义自愿参与的养老金。第三支柱的范围本应包括保险、基金、信托、理财等多种形式,但由于目前仅有保险纳入税优范围,因此第三支柱目前仅包括税延型养老保险。

当前中国的养老金体系中,以基本养老保险和社会保障基金为代表的养老金第一支柱占主导地位,而以企业年金和职业年金为代表的第二支柱起到一定的补充作用。然而,养老金第一支柱带来的财政压力也与日俱增,企业年金和职业年金则有着覆盖面窄、惠及人群有限的不足之处。因此,近年来,第三支柱养老金逐渐成为政策聚焦的重点。2020年的中央经济工作会议提及“规范发展第三支柱养老保险”。2021年是“十四五”的开局之年,第三支柱养老金的规范发展不仅将成为2021年我国养老体系建设的工作重点,更有可能在“十四五”期间受到长期政策扶持。

养老金第一支柱:收支压力带来日益趋重的财政负担

基本养老保险是我国养老金第一支柱的主体部分,具有规模大、覆盖面广的特点,而社会保障基金起补充作用。我国养老金第一支柱包括基本养老保险和社会保障基金,截至2019年底,我国基本养老保险规模达到6.29万亿元,而社会保障基金规模达到2.63万亿元,基本养老保险占主体,而社会保障基金则起到补充作用。2011-2019年间,基本养老保险参保人数对16岁以上人口占比规模从55.49%上升到84.11%,覆盖面广。

基本养老保险的收支压力逐年扩大,而社会保障基金将财政性净投入作为重要的扩容口径,第一支柱养老金加重财政负担。基本养老保险方面,从基本养老保险的支出对收入来看,2012-2019年间,基本养老金支出对收入占比从76.56%上升到91.79%。近年来,政府不断加大对基本养老保险的补贴力度,各级财政补贴已经从1998年的24亿元上升到2017年的8004亿元。2018年后,政府又建立了养老保险中央调剂基金确保养老金按时足额发放。社会保障基金方面,财政性净拨入是社会保障基金的重要扩容口径,2013-2019年,社会保障基金获得的累计财政性净拨入权益总额从9931亿元扩大到22081亿元。综合来看,基本养老保险和社会保障基金对财政补贴的依赖度较大。因此,随着收支压力扩大,第一支柱养老金给财政带来的负担也是日渐加重。

社会保障基金累计投资收益已超过万亿元,但占大头的基本养老保险入市程度低,通过投资增值以缓解收支压力的贡献程度仍待加强。社会保障基金方面,从权益总额的口径来看,截至2019年,累计投资增值已达到12464.06亿元,一定程度上缓解了财政压力。但占主体的基本养老保险方面,截至2020年三季度,基本养老保险委托社保理事会投资的金额共到账9757亿元,对基本养老保险总规模占比不足15%,入市程度低。而2019年基本养老保险委托社保理事会投资所获得的投资收益仅为663.86亿元。因此,受基本养老保险的低投资回报影响,总体来看,当前我国第一养老金支柱通过投资增值以减轻财政负担的能力仍有限。

养老金第二支柱:企业年金覆盖面小,职业年金惠及群体人数有限

企业年金、职业年金构成我国养老金第二支柱,企业年金适用于企业职工,从2000年开始试点,2014年1月颁布《企业年金试行办法》后全面推行。企业自愿建制,员工自愿参保;职业年金适用于机关与国家事业单位职工,在2014年10月后强制实施,并于2019年2月份正式开始市场化投资运营。

建立企业年金制度的企业主要集中于央企,限制了企业年金规模与惠及群体的进一步扩大。从企业年金的资产分布情况看,截至2019年,57.57%的年金资产集中于央企。然而,从中国企业法人的总体分布来看,截至2018年,中国私营企业数量占企业法人总体的84.1%。可以看出,企业年金制度对私营企业的覆盖面远远小于国企央企。然而,据民银智库发布的《中国民营企业发展报告》称,民营企业提供了80%的城镇就业岗位,吸纳了70%以上的农村转移劳动力。因此,企业年金制度在私营企业中的小范围推行,已限制了企业年金的规模与惠及群体的扩大。截至2019年,企业年金规模达到17985亿元,仅为同期基本养老保险总规模的28.61%。而全国共有9.6万家企业建立了企业年金制度,参与企业年金的职工数量为2548万人,仅占城镇就业人口的5.76%。

在政策强制推行下,职业年金覆盖率迅速提高,但适用对象仅限于机关与国家事业单位职工,提升空间小。自2014年10月强制推行以来,截至2019年5月31日,职业年金累计结余近6,100亿元,2970万名机关事业单位工作人员加入职业年金,占参保基本养老保险的机关事业单位工作人员的82%。由于职业年金仅仅适用于机关与国家事业单位职工,在当前覆盖率已处高位的背景下,未来职业年金的扩容空间有限。

养老金第三支柱:规范发展第三支柱养老保险成为重要导向

我国养老金第三支柱建设起步晚。早在1991年,我国就提出“逐步建立起基本养老保险与企业补充养老保险和职工个人储蓄性养老保险相结合的制度“。这是我国第一次提出养老金第三支柱。在十三五规划期间,《“十三五”规划纲要》、《人力资源和社会保障事业发展“十三五”规划纲要》等重要文件又多次提及“推出个人税收递延型养老保险”。2018年4月,财政部等五部门联合印发《关于开展个人税收递延型商业养老保险试点的通知》,宣布自2018年5月1日起,在上海市、福建省(含厦门市)和苏州工业园区实施个人税收递延型商业养老保险试点,试点期暂定一年。这一举措标志着养老金第三支柱建设正式进入政策实践阶段。

税延型养老保险试点遇冷。试点采取EET税优模式,缴费环节按一定标准税前支列保费,投资环节免征个税,领取环节按实际税率7.5%征收个税。尽管有税收优惠激励,但受节税力度偏低、只适用于工资收入达到个税起征点的中高收入者和抵扣操作繁琐等因素影响,税延型养老保险试点遇冷。截至2020年4月份,税收递延型商业养老保险试点累计实现保费收入3亿元,参保人数4.76万人,与养老金第一支柱和第二支柱的规模相差甚远。

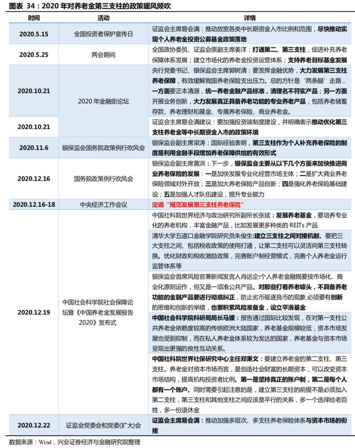
2020年以来政策暖风频吹,中央经济工作会议更是一举定调“规范发展第三支柱养老保险”,第三支柱养老金的发展迈上新征程。在2020年金融街论坛上,央行党委书记、银保监会主席郭树清表示“大力发展第三支柱养老保障”,证监会主席易会满明确表示“推动优化第三支柱养老金等中长期资金入市的政策环境”。而在2020年中央经济工作会议上,更是一举定调“规范发展第三支柱养老保险”,为2021年以至“十四五”期间第三支柱养老金的发展指明方向。

综合2020年中央经济工作会议定调以及“一行三会”发声,可将第三支柱养老金未来的发展方向拆解为“规范+发展+第三支柱养老保险”。1)2020年中央经济工作会议将第三支柱养老金的发展细化到“养老保险”方向。当前仍然只有保险被纳入税优范围,中央经济工作会议的定调,与先前推行税延型个人养老保险试点的政策一脉相承。进一步巩固了商业养老保险的先发优势。2)中央经济工作会议着重强调“规范”,包括第三支柱养老金实施制度的规范性(账户制)和产品的规范性(统一养老金融产品标准,清理名不符实的产品);3)中央经济工作会议的定调最终还是要落实到“发展”上,税收递延优惠的激励+与第一、第二支柱对接后注入的大量资金+多元化投资渠道与金融产品的开发+中长期资金入市环境的优化,都会推动第三支柱养老金的发展。

改革方向之一——养老保险:将第三支柱养老金的发展细化到“养老保险”方向

在第三支柱建设中,当前仅保险纳入税优范围,并出台配套制度,商业养老保险先发优势显著。自2018年4月启动税延个人养老保险试点后,有且仅有保险产品被纳入税收优惠范围。同时,在试点启动后,《关于开展个人税收递延型商业养老保险试点的通知》、《个人税收递延型商业养老保险产品开发指引》、《关于开展个人税收递延型商业养老保险试点有关征管问题的公告》等一系列配套政策文件下发,明确了试点地区、时间、产品、信息平台以及税优政策等基本要素,进一步巩固了养老保险的先发优势。

商业养老保险的长久期、保底收益属性在去刚兑、利率下行大背景下具备优势,进而使得养老保险成为政策发展重点。养老年金等长期储蓄保险产品,保障期间一般高于15年,具备长久期属性。商业养老保险定价时的预定利率可理解为客户的保底收益率,在整个产品存续期保持不变,在利率下行背景下,得以锁定预定利率水平的产品已具备吸引力,进而使得养老保险成为政策发展重点。

改革方向之二——规范:规范养老金第三支柱的实施制度与金融产品

规范养老金第三支柱的实施制度:从产品制转向账户制

养老金第三支柱的实施制度分为产品制和账户制,当前我国养老金第三支柱实施产品制,未来将转向账户制,规范养老金第三支柱的实施制度。产品制下,国家税收优惠政策指向具体的产品类型,各类形态的金融产品的管理人直接面向个人提供税收代扣缴、待遇发放等服务。个人购买金融产品,需要考虑税收优惠额度的分配比例、产品间的转换机制、领取待遇的流程等。而国家对养老金第三支柱的税收征管与业务管理需要依赖各产品管理人,时效低且统筹管理难度大。账户制下,以个人养老金账户为主体参加第三支柱养老金各个环节的运转,产品制下分散的资金、产品、信息服务得以在账户层面集中。个人在账户制下,得以自由进行产品申赎、转换、办理领取待遇。而个人养老金账户登记的税延情况、有效汇集的相关资金、税务、产品等信息都便于国家税收政策的落地监管与把控业务运行整体情况。因此,从长远来看,产品制不利于第三支柱养老金的发展。而账户制则实现了资金流和信息流的统一,有助于业务的长远健康发展。

规范养老金第三支柱的产品形式

相继出台的制度法规也为第三支柱养老金融产品如保险、基金指明了规范化发展的方向。保险业方面,银保监会印发的《关于开展个人税收递延型商业养老保险试点的通知》、《个人税收递延型商业养老保险产品开发指引》等文件,对公司和产品准入、产品设计管理、产品销售管理、资金运用管理等各个环节进行了规范;基金业方面,2018年证监会发布《养老目标证券投资基金指引(试行)》,从产品类型、投资策略、投资比例及运作方式、基金管理人、基金经历要求、适当性安排等方面对养老目标基金进行了详细安排,为第三支柱养老金下的产品建设夯实合规基础。

改革方向之三——发展:通过税收优惠+三支柱对接+多元化金融产品开发+中长期资金入市环境优化等多举措,助推第三支柱养老金发展

发挥税收优惠政策的激励作用

2018年起推行的税延养老险试点,采用EET税收优惠模式[3],但具体细节方面仍有改进的空间,未来将成为改革重点方向。个人税延养老险采用EET税收优惠模式,即仅在领取环节征税,在缴费环节和投资环节均免税,设置了税前扣除上限,并对领取方式和提前领取等进行了约束。总体上的政策设计较为完整,但具体细节上有改进空间。在缴费方面,目前中国有大量人口的月收入未达到个人所得税起征点,无法享受缴费环节的税收优惠;在税前扣除标准方面,每月1000元的税前扣除上限相对较低,对中高收入人群的激励作用相对有限。未来税收优惠政策仍然是推动第三支柱养老金发展的核心动力,因而税收优惠政策的改革必不可少。

探索三支柱对接模式

当前中国的养老金三支柱账户处于独立状态,阻碍资金实现保值增值。基本养老保险个人账户由各地的社保经办机构负责;企业年金由职工劳动关系所在单位选择的受托人负责建立;职业年金则由各地人社部门作为代理人;第三支柱个人养老金主要以产品的形式呈现,分布于不同产品发行公司,三支柱下账户均处于独立状态。由于养老金的领取期较长,第一、第二支柱下领取的养老金很有可能会暂时闲置在账户中,又受到相应的投资限制,阻碍资金实现保值增值。

借鉴美国经验,未来的改革方向中或将出现对三支柱对接模式的探索。美国的个人退休账户(IRA)被赋予了“转账”功能,能够随时接收各类雇主养老金计划的“转账”资产。雇员在转换工作或退休时,可将401(k)等雇主退休金计划中的资金转存到IRA账户中,且不会改变其税收优惠地位。截至2015年(最新可披露数据),传统IRA转账流入资产达到4599亿美元,而个人缴费的资产仅为177亿美元。由美国经验可知,打通三支柱的对接模式,有助于第三支柱养老金的规模壮大。

多元化金融产品开发

近年来险企、基金、银行理财子公司等各类机构发力养老金融,未来养老金融产品将进一步多元化。保险业方面,自开展税延型养老保险产品试点以来,截至2020年4月,共有23家保险公司符合试点条件,如中国人寿、太保寿险、平安养老等,并提供了66款产品;基金业方面,截至2020年一季度末,市场上获得正式批文的养老目标基金共计94只;银行业方面,截至2020年5月底,银行理财子公司在售或存续的养老主题理财产品共9款,如阳光金养老1号、邮银财富养老·鸿锦三年定开1号等。未来开发多元化的养老金融产品或将成为重要的改革方向。

优化养老金第三支柱等中长期资金的入市环境

2020年以来,监管层接连发声,提出要推动养老金等中长期资金入市。5月15日,证监会主席易会满表示:推动放宽各类中长期资金入市的比例和范围,尽快推动实现个人养老金投资公募基金政策落地;8月16日,中国银保监会主席郭树清指出,加快养老保险第二和第三支柱建设,推动养老基金在资本市场上的占比达到世界平均水平;11月19日,郭树清又指出:不断完善资本市场基础制度,引导理财、信托、保险等为资本市场增加长期稳定资金。监管层的接连发声,推动第三支柱养老金为代表的中长期资金入市将成为未来资本市场改革的重点方向。

海外第三支柱:形式更多元、激励政策更全面、入市程度更高

与我国养老金第三支柱相比,美国、加拿大、日本等多个国家不仅在规模与覆盖率上领先,而且具备形式更为多元、激励发展政策更全面和入市程度更高的优势,值得借鉴。

海外养老金第三支柱概况:多国已实现大规模拓展与广泛覆盖

自2018年4月发起试点以来,截至2020年4月,我国税延型养老保险已有4.76万人参保,保费3亿元,然而,与多国的养老金第三支柱(注:以下均以OECD数据为披露与计算的根据)相比,我国在规模、覆盖率、覆盖劳动人口上仍存在着较大差距。

从规模来看,美国养老金第三支柱的规模远高于其它国家,而智利、美国、丹麦、加拿大等国第三支柱规模对GDP占比也遥遥居前。按照OECD口径计算来看,在绝对规模上,美国养老金第三支柱的规模在2019年达到13.83万亿美元,远高于OECD披露的绝对规模第二名的国家(加拿大,1万亿美元);在相对规模上,智利养老金第三支柱规模对GDP占比高达80.82%,而美国(64.53%)、丹麦(63.04%)、加拿大(57.70%)等国的这一指标紧随其后。

从覆盖率来看,波兰第三支柱覆盖率高于60%,而冰岛紧随其后;从覆盖人口上来看,美国遥遥领先。覆盖率方面,在OECD已披露数据中,波兰第三支柱对本国劳动人口的覆盖率达到66.41%,其次是冰岛(45.44%),而加拿大、拉脱维亚、美国等的覆盖率也超过20%。覆盖人口方面,美国的第三支柱覆盖人口超过3400万,为已披露国家中最高,其次是波兰(1181.18万人)、加拿大(504.43万人)、土耳其(383.26万人)和意大利(328.18万人)。

综上所述,在OECD已披露数据中,北美洲的美国、加拿大,南美洲的智利,欧洲的波兰、冰岛、丹麦、意大利等国第三支柱养老金已实现大规模扩展和广泛覆盖,在绝对/相对规模、覆盖率和覆盖人口方面遥遥领先于中国。

海外养老金第三支柱发展典型案例:美国、加拿大和日本

美国第三支柱养老金:IRAs为代表的个人储蓄与投资计划

美国第三支柱养老金制度指的是个人储蓄与投资计划,具有起步早与规模大的特点。美国个人储蓄与投资计划从20世纪70年代开始建设,起步较早,在提供退休保障和补充个人退休收入方面发挥了重要作用。无论按照ICI统计口径还是OECD统计口径,美国第三支柱养老金的规模均已超过11万亿美元,是美国养老金体系中的最重要支柱。第三支柱养老金分为税优工具与非税优工具,税优工具主要指的是个人退休账户IRAs,而非税优工具包括银行账户和证券等,美国居民选择将其作为非税优个人储蓄和投资的方式。

IRAs概念于1974年出现。IRAs是美国养老金第三支柱的主要组成部分,当讨论美国养老金第三支柱时,通常指的是IRAs。1974年,美国国会颁布《雇员退休收入保障法案》,首次提出了IRAs概念,通过建立个人储蓄计划,鼓励没有被雇主养老金计划覆盖的雇员通过私人金融机构建立税收递延的退休储蓄账户,并准许退休人员和变换工作的雇员把其以前积累的雇主养老金计划资产转存至该账户,以便于继续积累退休储蓄资产。

IRAs又可以分为传统型、雇主发起型和罗斯型IRAs。传统型IRAs可由个人单独设立,也可由企业代为设立,但必须由个人委托符合条件的第三方金融机构管理账户;雇主发起型IRAs由1978年通过的《税收法案》和1996年通过的《小企业工作保护法案》推动确立,对于雇主发起型IRAs,雇主必须为员工进行匹配缴费且缴费立即属于雇员所有,不附带任何条件和时间表;罗斯型IRAs则在1997年《税赋缓解法案》颁布后建立,以税后收入缴费,但投资收益在取现时免税。纳税人收入必须低于一定的限额才能建立罗斯型IRAs。其他类型IRAs持有人在满足一定的条件下,可将其账户的部分或全部资产转移至罗斯型IRAs。截至2019年,传统型IRAs仍然是IRAs的最重要构成部分,对IRAs总规模占比高达85%,而罗斯型IRAs为9%,雇主发起型IRAs则为6%。

从美国激励IRAs发展的政策来看,政策类型主要分为税收优惠与转移机制两种。税收优惠方面,以传统IRAs为例,个人可以依据收入情况,决定存入IRAs账户的缴费全部或部分在当前应税收入中予以扣除,缴费金额和投资收益可延期缴税。而与传统型IRAs相比,罗斯型IRAs更加灵活。一方面是可以提前支取已缴金额,并无需缴纳惩罚性的税金(但59岁半之前提取账户中的投资收益时,则大多时候需要缴纳10%税金),另一方面则是没有70岁半的年龄上限,人们在退休后依旧可以继续向账户中缴费,享受税优待遇。转移机制方面,IRAs具有良好的转移机制,户主在转换工作或退休时,可将401(K)计划的资金转存到IRA账户,避免不必要的损失。以传统IRAs为例,截至2015年(最新可披露数据),传统IRAs转账流入资产占比已高达96.29%,说明了转移机制对于IRA发展的极大促进作用。

从入市程度来看,IRAs将近半数资产投资于共同基金,入市程度高。据ICI披露,IRAs对共同基金的资产配比达到44%,入市程度高,而对银行与储蓄机构存款/寿险资产/其它资产的配比则分别为5%/4%/47%。对共同基金的资产配比从1975年的1%到2019年的44%,说明了IRAs多年来对共同基金发展、美股机构化的推动作用。

加拿大第三支柱养老金:注册养老金储蓄计划RRSP和免税储蓄账户TFSA

加拿大的养老金第三支柱分为注册养老金储蓄计划RRSP和免税储蓄账户TFSA。RRSP于1957年立法成立,是专门为养老退休储蓄设计的。加拿大居民可以把税前的部分收入存在RRSP账户里,只有到退休后从账户领取阶段才开始征税。TFSA始于2009年,定位为一般储蓄账户,是一种灵活的、注册的、多功能的储蓄方式,更容易达到终生储蓄的需求。

从家庭覆盖率与发展规模来看,加拿大第三支柱发展取得了一定成效。家庭覆盖率方面,根据加拿大统计局2016年人口普查,2015年加拿大1400万户家庭中有65.2%至少参加三种注册储蓄账户(第二支柱的RPP,第三支柱的RRSP和TFSA),参与率较高。发展规模方面,据《中国养老金融发展报告》披露,截至2016年末,RRSP的资产规模达到1.15万亿加元,而TFSA的总市值则在2015年达到1935.87亿加元。

RRSP和TFSA可配置多种投资品,其中公募基金是最主要的配置方式,入市程度高。加拿大监管机构对RRSP和TFSA均规定了合格投资品和非合格投资品。合格投资品包括货币、担保投资凭证、政府债券公司债券、共同基金、公司分红以及其他在股票市场上可以交易的证券,其他为非合格投资品,对境内外资产的投资限制于2005年取消。截至2015年,RRSP配置的公募基金占比高达52%,而股票和债券占比约为25%,定期存款、年金和储蓄存款占比分别为8%/7%/6%,其余占比约为2%。而在TFSA中,公募基金的投资占比也达到35%,股票和债券占比为29%,定期存款与一般储蓄存款占比均为18%。RRSP和TFSA的最主要投资品均为公募基金,说明了第三支柱养老金是机构化进程的重要驱动力。

日本第三支柱养老金:NISA和iDeco

日本第三支柱养老金主要由两大部分组成,分别是NISA(日本个人储蓄账户)与iDeCo (个人缴费确定型养老金)。NISA方面,日本所有20岁以上居民均可办理NISA。凡是在NISA中的投资所得均能在5年内免其所得税与资本利得税,每年缴纳的上限为100万日元。2014年NISA推出后,仅推出两年时间就达到988万户,金额达到4.86万亿日元。2016年,日本进一步推出Junior NISA (少年个人储蓄账户,使NISA的覆盖范围扩大至19岁以下未成年人,以鼓励提早开始储蓄。iDeco方面,个人缴费确定型养老金最初的覆盖范围是在职雇员,尤其是公司未提供任何企业养老金计划的中小企业雇员,以及个体经营者、自由职业者,2017年扩大到了公共部门人员以及家庭主妇。

发展规模和覆盖人数上,NISA和iDeco虽然同为近年来才设置的第三支柱养老金的,但发展迅速。NISA方面,截至2016年, NISA总申请账户数达到1061.32万户,而总资产达到6.335万亿日元,同比增长30.4%;iDeCo方面,iDeCo制度于2017年出现重大改革,参与者的适用范围扩大至公务员与家庭主妇,基本上任何年龄低于60岁的日本公民都将有资格参与iDeco,这使iDeco账户在2017年呈现倍数的增长。iDeCo的参与数从2016年12月的30万人增长至2017年8月的62万人左右。截至2017年3月, iDeco账户的资产更是达到1.4万亿日元,同比增长了1600亿日元。

从激励发展的政策上来看,日本当前对NISA和iDeCo都采取税收优惠与扩大受益范围的激励政策。税收优惠方面,日本对NISA和iDeCo的领取税率都为0,且iDeCo的投资收益税率为0,在日本资本利得税超过20%的背景下,NISA的投资收益免税账户吸引力凸显。扩大受益范围方面,日本推出Junior NISA,使NISA受益范围扩大到未成年人,并通过改革iDeCo,将参与者的适用范围扩大至公务员与家庭主妇,进而拓展了养老金第三支柱的覆盖人群。

从资产配置情况来看,iDeCo和NISA的可投资品种均为偏股型。iDeCo的投资品种包括上市公司股票、投资信托、GICS和定期储蓄,而NISA的可投资品种包括上市公司股票与股票型投资信托。以NISA的资产配置为例,截至2015年,NISA对投资信托/上市公司股票/ETFs/REITs的投资占比分别为65.1%/32.2%/1.4%/1.2%,投资信托的资产配置占绝对主导。

总结:海外养老金第三支柱形式更多元、激励政策更全面和入市程度更高

对比我国当前现状,美国、加拿大和日本等在养老体系方面发展较完善的主流国家在第三支柱方面的发展,不仅规模与覆盖率上领先,且形式更为多元化、激励发展政策更全面、通过资本市场来保值增值的效果更强,值得我国借鉴。

形式更加多元,且不断推陈出新:目前我国养老金第三支柱仅限于税延型养老保险,而海外养老金第三支柱如美国IRA,除了传统IRAs外,还推出了雇主发起型IRAs、罗斯型IRAs等,受惠人群与规模不断扩大。

激励发展的政策更为全面:目前对我国养老金第三支柱发展的激励政策主要是税收优惠,且税率为7.5%,节税力度有限。而海外养老金第三支柱不仅拥有节税力度更大的激励政策(日本iDeCo的免税政策),而且还包括养老金第三支柱与其他支柱的对接(美国IRAs账户承接大量来自401(k)账户的资金)、扩大受益范围等(个人储蓄账户NISA不仅仅满足于覆盖20岁以上居民,更是推出了Junior NISA,惠及19岁及以下未成年人)。

入市程度更高,对本国股市机构化的推动作用更为明显:当前我国第三支柱仅限于税延型养老保险,要受到养老保险投资范围的限制(投资股权产品占比不超过30%)。而美国、加拿大、日本等国的养老金第三支柱将公募基金/信托/共同基金等都作为最主要的配置资产,配置占比均超过30%,入市程度更高,对本国股市机构化进程的推动力度更大。

养老金第三支柱将成为畅通“双循环”的新长钱

2020年中央经济工作会议上提及“规范发展第三支柱养老保险”,从而为发展养老金第三支柱定调,2021年或将成为养老金第三支柱发展的关键之年。而2021年作为“十四五”发展的开局之年,也让人开始审视发展养老金第三支柱在整个十四五期间的意义。由于十四五要求构建以国内大循环为主体、国内国际双循环相互促进的新发展格局,而由下文分析可知,随着养老金第三支柱的构建,将在经济循环的四大环节生产-分配-流通-消费都发挥重要作用,进而成为畅通双循环的“新长钱”。

按照经济学理论,经济循环可分为四大环节——生产、分配、流通和消费,而在双循环新发展格局下,养老金第三支柱的发展,能够在各个环节都发挥重要作用。

分配环节,养老金第三支柱的发展,能够起到完善我国养老金体系的作用,同时根据我们的测算未来有望为养老金体系带来累计超万元的资金增量,满足个人养老需求,惠及民生,协调发展;

消费环节,当个人养老有保障后,个人对于储蓄的依赖度有所下降,或将起到扩大内需的作用;

流通环节,养老金有保值增值的需求,将成为流入资本市场的中长期资金,有望为A股带来千亿级别的新增量资金。

生产环节,推动资本要素和人才要素向新经济流动,落实以创新驱动、高质量供给引领需求的战略方针。

分配环节:完善养老金体系,有望为养老金体系带来累计超万亿元的资金增量

我国老龄化趋势日益严重,养老金缺口扩大,而第三支柱养老金的建设,有利于完善养老金体系,进而惠及民生,完善分配环节。截至2019年,中国65岁及以上人口占比目前也在逐年增加,2019年已达到12.6%,同比上升0.7个百分点,而中国人口出生率在1987年达到峰值23.33‰,此后也开始下滑,2018年已降至10.94‰。随着老龄化趋势日益严重,养老金缺口不容忽视。据《中国养老金融发展报告》测算,2050年我国养老金缺口将占到当年GDP的75%。而据上文分析可知,我国养老金第一支柱目前对财政的负担逐步加大,而第二支柱则具有惠及人群少、覆盖面小和提升空间有限的缺陷。而第三支柱的个人税延养老金制度,无须企业参与和发起,政府直接对个人进行税收激励,潜在覆盖人群十分广泛,更加有助于完善我国养老金体系,在惠及民生的同时,完善双循环中的分配环节。

下文对第三支柱养老金给养老金体系带来的增量规模进行测算,测算的核心假设包括:1)以参加城镇职工基本养老保险的职工作为第三支柱的潜在参与群体;2)以salary calculator平台发布的《2020年全国各大城市薪资水平报告》中各省会城市就业人群工资水平分布作为各省就业人群工资水平分布的替代。3)2019年,个税免征额被上调为5000元,在此背景下,又将住房、子女教育、赡养老人等多项可抵税的支出考虑在内,参考《中国养老金融发展报告2018》,假定月收入在8000元以上者能够实际享受养老个税递延优惠,因此在测算时,我们假设月收入在8000元以上的人群均参与商业保险来获得规模上限。根据各省市城镇职工基本养老保险参加人数与salary calculator平台统计的全国各大城市薪资分布,分省测算各地去的第三支柱个人养老金规模,最后加总得第三支柱养老金给我国养老金体系带来的总体增量规模。

根据上述假设与思路,下文以山西省为例,对当地第三支柱个人养老金的规模做测算,步骤如下:

1.划定统计范围。山西省2019年参加基本养老保险的职工人数为597.91万人;

2.确定不同收入区间的职工人数规模。各月收入区间的人口占比资料来自salary calculator平台统计的《2020年太原市薪资水平报告》,由于太原市是山西省的省会,根据上文假定,我们将太原市的各月收入区间的人口占比作为山西省各月收入区间的人口占比,以参保职工总人数乘以各月收入范围的人口占比,可得各月收入范围的职工人数。

3.确定参与第三支柱商业养老保险的群体规模。我们假设月收入在8000元以上的人群均参与第三支柱下的商业保险。

4.根据山西省当前的收入和人数规模估算当地潜在的商业养老产品规模。根据《关于开展个人税收递延型商业养老保险试点的通知》规定:取各档收入中位数的6%和1000元孰低者为该档的递延限额。各档收入的递延限额乘以职工人数可得各档收入的总额,汇总即得当地的月度新增规模,测算可得山西省的月新增规模约6.19亿元,年新增规模为6.19*12=74.28亿元。由于参与的太原调研者总体收入水平与山西省职工总体收入水平有所偏差,应根据两类群体的收入水平偏差,对计算结果进行调整。调整公式为年度新增规模=原计算结果/(1+偏差幅度),可计算得山西省年度新增规模约102.64亿元。

5.用同样的方法对全国各个省级行政单位(西藏与新疆建设兵团的数据缺失)的第三支柱个人养老金潜在规模上限做测算,最终得出全国第三支柱年养老金的潜在规模。

6.如果我们按照基本养老保险参与率的增速来测算第三支柱养老金参与率的增速, 10年内第三支柱养老金累计规模将增长至2万亿元。2011-2019年间,基本养老保险参与率(参与人数/16岁以上劳动人口)每年平均增长3.58%。考虑到第三支柱养老保险初期参与率上升较快,我们假设第三支柱养老保险每年的参与率增长5%,略高于基本养老保险的参与率增长,测算得5年内第三支柱养老金累计规模将增长至5637.1亿元,而10年内第三支柱养老金累计规模将增长至20669.3亿元。

消费环节:对“储蓄养老”的依赖度降低,推动扩大内需

长期以来,由于养老金体系不完善,国民依赖“储蓄养老”,而随着第三支柱养老金的建设,国民的巨额储蓄或将释放,有助于扩大内需,在双循环的消费环节发力。截至2018年,中国国民储蓄率更是高达44.18%,远高于世界国民总储蓄率26.71%。随着第三支柱养老金的建设,国民将逐步降低对“储蓄养老”的依赖。结合更为强劲的消费升级需求,居民巨额储蓄或将释放,用以扩大内需,进而畅通“双循环”中的消费环节。

流通环节:为A股市场带来“新长钱”

第三支柱养老金的壮大与入市,将成为资本要素市场化流通的重要环节,推动A股机构化的同时,也将推动资本市场向长期投资与价值投资转型,夯实A股长牛行情基石。

从海外经验来看,以养老金为代表的机构化进程是大势所趋,因此第三支柱养老金的入市将推动A股的机构化进程。海外市场发展过程中,机构化程度的提高是市场走向成熟的一大特征,而以养老金为代表的长线资金在这背后的作用不可忽视。我们以美国股市为例,机构投资者的占比出现了2次较为明显增长的期间。第一次是私人养老金计划占比在1950年至1985年间的提升,在25年间占比从0提升至21%,平均每年提升0.84个百分点。第二次是1990年至2007年间共同基金占比的迅速提升,在17年间占比从7%提升至26%,平均每年提升1.12个百分点。由海外经验可知,第三支柱养老金的入市将推动A股的机构化进程。

权益时代新格局下,第三支柱养老金入市,夯实A股长牛行情基石。税收优惠将第三支柱个人养老金缴费长期锁定在养老账户中,直至退休方能领取。因此,第三支柱养老金是典型的长期资金。而以养老金为代表的长期资金是股市中坚定理性投资、维护市场秩序的重要机构投资者,无疑是长牛行情“基石”。从美股的历史经验可知,在20世纪70年代,美股市场在散户主导下暴涨暴跌,而在80年代,随着401k制度下机构资金等长线资金入市,80年代美国股市一改70年代的暴涨暴跌,走出了一轮十年之久的牛市。由海外经验可知,第三支柱养老金代表的“长钱”力量,将进一步夯实A股的长牛行情基石。

对标美国IRAs的入市进程,可测算我国养老金第三支柱未来五至十年进入股市的规模以及节奏。美国IRAs主要通过持有共同基金的形式进入股市,2019年时对共同基金的配比近半,说明未来权益资产也将成为我国养老金第三支柱配置的主要资产。养老金发展初期对于股票市场的配置以直接持有为主,对共同基金的持有微乎其微。20世纪90年代前后,债券收益率持续下行,养老金开始降低固收类资产的配比,转而提高对股票和共同基金的配置。以IRAs为例,可见养老金对共同基金的配比逐渐提升,养老金计划的兴起同时推动了共同基金的发展。IRAs的共同基金资产配比从1975年的1%上升到2005年的52%,此后在40-55%区间浮动,长期保持近半比例。

以美国IRAs对共同基金的配比作为IRAs入市比例的代理变量,并以此推算我国第三支柱养老金的入市进程。美国IRAs1975年对共同基金配比为1%,而在5/10/15/20/25/30年后,对共同基金的配比分别为3%/14%/22%/37%/48%/52%,可以看出IRAs建立初期,对共同基金的配比上升缓慢,而在进入1990年后,在债券收益率下行背景下,对共同基金的配比迅速上升,1991-1995年的配比由25%上升为37%,增加了12%,每年上升2.4%,1996-2000年由41%上升为48%,增加了7%,上升速度有所放缓,但每年仍上升1.4%。

考虑到当前利率的下行大趋势,我国养老金第三支柱的入市进程便可参考1990年后的美国IRAs。考虑到IRAs在1990年后通过共同基金进入股市的占比每年增加1个百分点[10],我们做出中性假设:5年内我国养老金第三支柱进入股市的规模占比可达到5%,而10年内进入股市的规模占比可达到10%。据上文对养老金第三支柱规模的测算,假设每年参与率增加5%,则5年内养老金第三支柱参与率达到25%,即养老金第三支柱的累计规模达到5637.1亿元,进入股市的规模占比达到5%,入市规模约为5637.1*5%=281.85亿元;10年内养老金参与率达到50%,即养老金第三支柱的累计规模达到20669.3亿元,进入股市的规模占比达到10%,入市规模约为20669.3*10%=2066.93亿元。

生产环节:推动资本要素和人才要素向新经济流动,并使财政更集中地为强化战略科技力量服务

在生产环节,通过建设养老金第三支柱,能够推动资本要素与人才要素向新经济流动,并让财政更集中地为强化战略科技力量服务,进而落实以创新驱动、高质量供给引领需求的战略方针。而生产环节也将赋予经济转型发展的结构性动力,进而又反哺整个养老金体系。

推动直接融资发展,推动形成与新兴产业配套的融资结构

建设养老金第三支柱,能推动我国金融结构由间接融资向直接融资转型,形成与新经济相配套的融资结构。由于养老金体系不完善,居民资产重点配置银行存款和银行理财。截至2016年,中国居民财富中有51.99%用以配置现金及存款,这无助于我国“降低间接融资,增加直接融资”的金融结构调整,据增量法计算,2019年我国直接融资占比为14.1%,直接融资发展并不充分。由于新兴产业的融资风险偏好需求更高,银行的低风险偏好资金、信贷资金、间接融资模式不利于大面积直接支持新兴产业。在扩大养老金第三支柱的影响力后,我国金融结构得以进一步向直接融资转型,形成与新兴产业发展相配套的融资结构。

增强灵活就业人群的社会保障,推动人才要素向新兴产业流动

随着新经济产业发展,对灵活就业劳动力的需求增大,增强灵活就业人群的养老保障有利于推动人才要素向新兴产业流动,进而推动生产环节的创新优化升级。随着新经济的发展,一大批劳动者在餐饮配送、家政服务、电商直播、短视频等领域实现了灵活就业。据阿里巴巴《数字经济2.0》报告中预测,未来中国至少有4亿劳动力将通过网络自我雇佣与自由就业。在缓解城镇就业压力,解决劳动者生计的同时,对该类人群的养老保障提出了新的挑战。而直接对个人进行税收激励、潜在覆盖人群广泛的第三支柱养老金能够应对这一挑战,并推动人才要素向新兴产业流动。

减轻财政负担的同时,推动财政集中为强化战略科技力量服务

第三支柱养老金能够减轻公共养老金带来的财政负担,在举国体制搞科研背景下,还能够推动财政集中为强化战略科技服务。在2021年的中央经济工作会议上,“强化国家战略科技力量”和“增强产业链供应链自主可控能力”分列重点任务的第一、二位。相应的,中央经济会议也为财政支出的重点定调,要求“在促进科技创新、加快经济结构调整、调节收入分配上主动作为”,表述的修改、重点任务排序的确定和财政支出重点的定调,都体现了科技创新仍然是经济工作最大重点。而第三支柱养老金在减轻公共养老金带来的财政负担的同时,还能够推动财政集中为强化战略科技服务。

风险提示:本文基于历史数据进行客观分析,不构成任何投资建议。

1)根据1956年联合国《人口老龄化及其社会经济后果》确定的划分标准,当一个国家或地区65岁及以上老年人口数量占总人口比例超过7%时,则意味着这个国家或地区进入老龄化。

2)抚养比:当期被保险人人数/养老金领取人数

3)EET税收优惠模式:通过对个人养老金的缴费/投资/领取环节进行征税调节,进而确定税收优惠模式。字母E代表的是该环节完全免税,即不存在任何税收;字母T代表的是该环节需要征税,可能在征税过程中有部分减免(如税前扣除或税收抵扣等),但这并不改变需要征税的事实。税收优惠环节存在八种模式,即EET、TTE、TET、TEE、ETT、ETE、EEE、TTT。如我国采取EET税收优惠模式,说明我国的养老金第三支柱在缴费和投资环节完全免税,而在领取环节征税。同样采取EET税收优惠模式的还有美国的传统IRAs、法国的PERP、日本的iDeCo等。

4)以下均以OECD数据为披露与计算的根据

5)OECD使用的劳动人口口径为该国的15-64岁人口数量,由于养老金第三支柱往往针对的是该国的中高收入人口,因此以OECD口径计算时,基数偏大,而计算出的覆盖率指标往往偏小

6)注册退休收入基金,目的是用于支付退休收入,通常通过转移RRSP帐户的资金来给RRIF提供资金。当加拿大人年满71岁,可将RRSP账户上的资金转入到RRIF。

7)养老金第一支柱的组成部分之一,资金来源于加拿大税收,申请人并不要求在加拿大有任何工作经验或税赋贡献,任何现居于加拿大,拥有加拿大国籍或永久居留权,并且于岁以后居住于加拿大满10年的65岁以上人士皆可申请。

8)加拿大养老金第一支柱的组成部分之一,其资金来源也为联邦政府预算,用以向居民提供生活费、工资、失业保险福利以及劳工赔偿金或福利等等

9)五年免税期结束后,开始缴纳20%的资本利得税

10)由于在1992至2018年间,IRA通过共同基金持有的股票比例在37%至62%之间波动,我们取中值约为50%,即IRA通过共同基金持有的股票资产占比为50%。

风险提示

本报告为历史分析报告,不构成任何对市场走势的判断或建议,不构成任何对板块或个股的推荐或建议,使用前请仔细阅读报告末页“相关声明”。

证券研究报告:《养老金第三支柱的国际比较研究——海外资金深度研究六》

对外发布时间:2021年01月20日

本报告兴业证券分析师 :王德伦、王亦奕、张兆    

研究助理:张媛

加载中...