新浪财经

【天风金属新材料杨诚笑团队】博迁新材:中国MLCC用镍粉行业龙头 受益5G新能源高景气

腾讯美股

关注

原标题:【天风金属新材料杨诚笑团队】博迁新材:中国MLCC用镍粉行业龙头 受益5G新能源高景气 来源:笑看有色

中国MLCC用镍粉行业标准唯一制定者 深耕电子专用高端金属粉体材料

公司研发优势突出,是国内MLCC用精细镍粉的龙头企业。公司是国内产业化使用常压下等离子体加热气相冷凝法制备技术生产电子专用高端金属粉体材料的企业,主要产品包括纳米级、亚微米级镍粉和亚微米级、微米级铜粉、银粉、合金粉,并主要应用于电子元器件制造,其中镍粉、铜粉主要应用于MLCC(片式多层陶瓷电容器)的生产,并广泛应用到消费电子、通信、航空航天等其他工业领域当中。公司是目前世界范围内少数几家具备规模化生产能力的MLCC用镍粉供应商,同时也是我国第一部电容器电极镍粉行业标准唯一起草和制定单位。

下游MLCC行业龙头集中趋势已成 战略合作全球TOP2巨头三星电机

当前全球MLCC市场龙头集中趋势已成,战略合作全球巨头三星电机多维度助力公司成长。2018年全球前十大厂商合计占据93.80%的市场份额,其中日本村田和三星电机为行业市占率TOP2企业。中国内资企业的高端MLCC产品尚处在起步阶段,潜力可期。三星电机目前为公司第一大直销客户,其作为全球MLCC市场份额占比超过20%的TOP2生产商,实力雄厚。公司通过与三星电机合作,既有助于提升自身研发制造能力及自身品牌知名度,又有助于公司进一步拓展在MLCC用金属粉体材料领域的商业机会,提升持续竞争力。同时,三星电机MLCC产品的先进程度决定了其对公司高端的小粒径粉体采购需求大,助力公司盈利水平提升和后期成长。

受益新能源和5G景气周期 国产化浪潮助推成长

受益5G换机潮和新能源车标MLCC的需求增长,公司有望受益下游行业高景气传导和国产化浪潮的双重推力。公司产品是电子信息产业的基础材料,下游MLCC趋向小型精密化,高性能超细纳米镍粉对MLCC的发展至关重要。随着智能消费电子产品的普及更新、新能源汽车等带来的汽车电子化水平的提高、5G通信的推广、高端制造以及航空航天产业的发展,市场对于公司产品的需求量将不断增加。同时,3D打印金属材料、电子屏蔽材料、高端机床刀具制造材料、金属粉末注射成型材料等领域都可能成为公司产品今后的重要应用方向。

盈利预测与评级:公司作为国内MLCC用镍粉龙头企业,未来有望受益下游高景气和国产化浪潮的双重推力。假设公司投产计划稳步推进,产能利用率及综合毛利率水平稳健提升,我们预计,2020 年至 2022 年公司归母净利润分别为1.69亿元、2.18亿元、2.92亿元,对应 EPS 分别为0.65元/股、0.83元/股、1.12元/股,对应目前 PE 为67、52、39倍,给予2022年PE 50x,对应目标股价56 元/股。首次覆盖给予“买入”评级。

风险提示:原材料价格大幅波动,知识产权诉讼风险,因客户集中度较高可能导致的经营性风险,疫情超预期改变致全球经济下滑需求不及预期,5G进展不及预期,新能源汽车更替节奏缓慢等。

1. 博迁新材:电子专用高端金属粉体材料产销研一体商

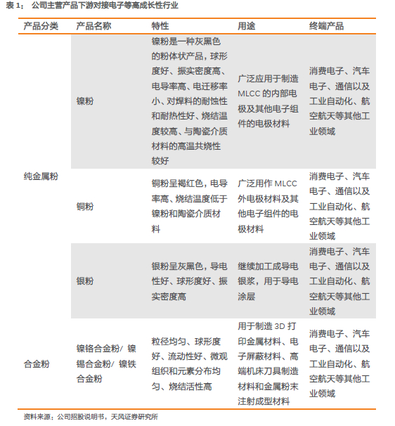
公司前身博迁光伏成立于2010年,2020年12月8日公司于上交所主板上市。公司是国内产业化使用常压下等离子体加热气相冷凝法制备技术生产电子专用高端金属粉体材料的企业, 主要产品包括纳米级、亚微米级镍粉和亚微米级、微米级铜粉、银粉、合金粉。公司产品是电子信息产业的基础材料,主要用于电子元器件制造,其中镍粉、铜粉主要应用于MLCC(片式多层陶瓷电容器)的生产,并广泛应用到消费电子、汽车电子、通信以及工业自动化、航空航天等其他工业领域当中。

公司是目前全球领先的实现纳米级电子专用高端金属粉体材料规模化量产及商业销售的企业。公司是目前世界范围内少数几家具备规模化生产能力的MLCC用镍粉供应商,同时也是我国第一部电容器电极镍粉行业标准(标准编号:YS/T 1338-2019)唯一起草和制定单位(该标准已自2020年1月1日起实施)。公司致力于电子专用高端金属粉体材料的前瞻性研发和市场化推广,拥有物理气相法金属粉体生产线九十余条,并具备完善的质量保障体系。公司于2013年12月通过高新技术企业认证,取得《高新技术企业证书》,并于2016年11月和2019年12月通过高新技术企业认证复审。

公司下游对接电子等高成长性行业。随着智能化消费电子产品的普及与更新、新能源汽车和无人驾驶技术等带来的汽车电子化水平的提高、5G通信的推广、工业自动化不断深入、增材制造技术的进步以及航空航天产业的发展,市场对于公司产品的需求量将不断增加。同时,3D打印金属材料、电子屏蔽材料、高端机床刀具制造材料、金属粉末注射成型材料等领域都可能成为公司产品今后的重要应用方向。

1.1. 专业化队伍为长期发展护航

公司管理层人员平均学历水平较高,总体呈现专业人才负责专项事务的特点,公司技术高管的配置比例达到了30%以上。九位现任管理层人员中具有博士学历的有三位,具有硕士学历的有两位,具有本科学历的有四位,复合背景与专业人才资源丰富,较为均衡的分布在战略管理、技术研发、财务、法务、销售等各个方面,有利于公司稳健发展与成长。

其中公司董事长王利平先生拥有近20年的金属粉体材料行业经营管理经验,对公司产品应用、市场推广、品牌建立等起到了关键的作用。王利平先生为第十二届、第十三届全国人大代表,经营管理经验丰富,历任宁波城建机械厂销售科长、厂长助理,鄞县电子门窗厂经营厂长,鄞县彩印包装用品公司总经理,宁波东方印业有限公司总经理,广博股份(及其前身浙江广博文具发展有限公司)董事长,纳米股份(及其前身广博纳米)董事长,宁波通商银行股份有限公司监事,公司及其前身博迁有限董事等。

公司董事兼总经理Gangqiang Chen(陈钢强)博士拥有近30年的金属粉体材料研发经验,对公司产品技术研发与新产品开发起到了关键的作用。其曾任加拿大魁北克省电力应用研究院博士后研究员,美国Down Ceramic Inc.研究员,加拿大Noranda高科技材料研究所研究员,加拿大电子粉体公司主任研究员,纳米股份(及其前身广博纳米)董事、总经理。陈钢强先生分别于2005年、2007年、2008年、2012年荣获宁波市科技创新特别奖、宁波市科学技术进步二等奖、浙江省科学技术进步三等奖、宁波市首届优秀出国留学人才奖、宁波市外国专家“茶花奖”等多项荣誉。

公司财务负责人裘欧特先生财务工作经历较为丰富,历任慈溪市糖烟酒公司会计,象山县工业经营总公司会计,宁波雅戈尔服饰有限公司审计专员,天象会计师事务所审计经理,广博股份审计部副经理、监事、内审负责人,宁波伟业旅游用品有限公司董事,纳米股份财务总监,博迁有限财务负责人。

1.2. 深耕精细化金属粉体,产品向高端化迭代升级

公司自成立起深耕在精细化金属粉体领域,技术积累深厚,产品不断向精密化高端化升级迭代。公司原控股股东纳米股份自设立以来一直从事亚微米级镍粉的研发及生产,后逐步增加亚微米级铜粉和银浆的研发、生产和销售业务,2014年公司原股东保留银浆等光伏材料的研发、生产和销售业务以及贵金属贸易业务,将金属粉体业务整体转移至公司。

目前公司共有3家全资子公司,其中包括1家一级子公司和2家二级子公司,并设立1家分公司。广昇新材曾为公司控股子公司,但公司于2018年12月将所持广昇新材股权出售。2019年8月,广新纳米新设子公司广新进出口,承接公司产品销售业务。2019年10月,广新纳米新设子公司广新日本,开拓日本地区市场。

公司实际控制人为王利平,其为广弘元执行事务合伙人联枫投资的唯一股东,并作为广弘元有限合伙人持有广弘元67.10%的出资份额。王利平通过广弘元和申扬投资实际支配的博迁新材股份表决权比例为26.59%。

广弘元为公司第一大股东,持有公司5,155.38万股股份,持股比例为19.71%;同时广弘元与申扬投资、王利平签署“一致行动协议”,约定各方在公司经营管理决策等事项中保持一致行动,广弘元同申扬投资为一致行动人。

1.3. 公司主营情况:镍粉出口为公司收入利润主要来源

1.3.1. 业务模式:采产销体系化程度高

原材料采购层面,主要包括镍块、铜棒、银砂以及其他辅料。由于公司各类原材料种类与用量随着当月的生产计划不同而存在差异,为提升存货管理效率,营销中心定期统计客户需求,生产计划中心制订相应的生产计划与物料需求,采购部根据生产计划和物料需求,在保留原材料安全库存的基础上结合大宗原材料市场价格波动情况确定采购计划单,进行采购。公司的主要产品是应用于MLCC等电子元器件的金属粉体材料,对原材料的质量要求较高,公司已经建立较为完善的供方质量管理及评估体系,并在采购环节严格执行。对新增供应商采取总体调查-样品测试及小批量试用-供应商评定的管理与评估流程。

生产模式层面,公司以市场和客户需求为导向,主要采用“以销定产”的生产模式。同时公司根据客户需求、生产周期和一定的产成品安全库存制定生产计划,通过生产、销售、采购部门的整体协作保证生产效率。

销售模式层面,公司目前采用直销方式为主、经销方式为辅的销售模式。直销模式主要是针对规模较大、实力较强的电子元器件生产企业,具体做法是与其建立稳定的合作关系;此外,为扩大客户群体,也会采取经销的方式,由经销商协助开拓新的客户。

1.3.2. 全球少数具备规模化生产能力的MLCC用镍粉供应商之一

公司是目前世界范围内少数几家具备规模化生产能力的MLCC用镍粉供应商,且其他能够工业化量产MLCC等电子元器件用镍粉的主要为日本企业。

公司拥有国内大型金属粉体材料生产基地,并拥有物理气相法金属粉体生产线92条,其中镍原粉生产线86条,年生产能力达1720吨;铜原粉生产线4条,年生产能力达122.4吨;银原粉生产线2条,年生产能力达40吨。公司规模优势为自身控制生产成本、保证产品质量稳定、巩固客户关系、开拓市场发挥了显著作用。

1.3.3. 产品精密主供境外高端客户

由于公司产品技术优势明显且满足MLCC用镍粉精密化要求,而目前高端MLCC企业多以外资为主,内资MLCC生产企业市场占有率较低,因此公司产品主供境外三星电机等高端客户。

从产品层面看,镍粉收入占比最重,2018至2020年H1镍粉收入占比分别达到总营收的85%、89%、88%;其次为铜粉与银粉,2020年H1分别占比达7%和5%。

从销售模式看,直销模式的收入占比较高,2020年H1直销模式收入达2.33亿元,占比达总营收的94.49%;2020年H1经销收入占比为5.51%。公司近4年第一大客户均为三星电机,20年H1对三星电机的销售收入占比占总营收的69.32%。

从地域层面看,公司产品以外销为主内供为辅,出口产品收入2020年H1占比达到89.2%;而国内端占比为10.8%。

公司近年盈利水平稳健提升。截至2020年Q3,公司营收4.11亿元,同比增长14.27%;归母净利润1.16亿元,同比增长15.23%。

1.3.4. 产品竞争优势强,毛利率水平处于行业前列

技术优势保障优质产品供高端客户,综合毛利率处行业先列。

公司重视研发创新,主导产品镍粉竞争优势较强,且近年占收入比重呈上升趋势;并且公司主供以三星电机为代表的高端客户,产品盈利水平较好;同时自9月公司镍粉开始享受出口退税政策,多重原因作用下公司综合毛利率水平处于行业前列并处于上升趋势。

与同行业营收综合毛利率横向比较,公司毛利率水平处于同业第二位,远高于平均综合毛利率。由于公司产品构成与同行业产品构成有差异,公司主要生产产品为电子专用金属粉体材料及焊锡产品,以直销模式为主,经销模式为辅;国瓷材料主要产品除生产电子材料外,还生产包括催化材料及生物医疗材料,未采用经销模式销售;贵研铂业主要生产产品为银粉、银浆、金粉、金浆、铂浆、钌浆、银钯浆等产品;广东羚光主要产品包括锂电池负极材料、银浆、银粉、表面处理材料、粘合剂、特种陶瓷承烧板等,销售主要采用直销方式,部分销售通过经销商渠道实现。以上公司的各类产品的毛利率存在差异且销售模式不尽相同,故公司与同行业上市公司的综合毛利率存在一定差异。

2. 研发优势突出:MLCC用镍粉自主工艺自研设备双护航

2.1. MLCC趋向精密化,超细镍粉逐渐成为内电极主流

公司主导产品纳米镍粉主要应用于MLCC的生产,且MLCC趋向小型化,纳米镍粉对MLCC的发展至关重要。

根据叶凯等《纳米镍粉的制备与应用的发展趋势》中的说明,多层陶瓷电容器 (MLCC)是一种由内电极的陶瓷介质膜片以错位的方式叠合起来,经过一次性高温烧结形成陶瓷芯片,再在芯片的两端封上金属层外电极,从而形成的一个类似独石结构体的电容器,由于其具有高可靠性、耐高温、体积小、高电容密度等优点,被广泛应用到电子产品、自动控制等领域。

MLCC主体结构包括内电极、外电极、陶瓷介质3个部分。MLCC 最早使用的内电极浆料是含钯的银浆, 但钯作为贵金属材料,价格昂贵,导致MLCC的高制作成本。而金属镍用作导电浆料不仅具有优异的导电性能,其制备成本还远低于传统贵金属材料,且资源丰富、来源广泛。纳米镍粉用作内电极浆料时,相比传统Pd-Ag浆料有如下优势:①镍电极成本低,仅为传统Pd-Ag浆料的5%,可大幅减小MLCC的生产成本;②镍的电阻率较低,导电性能优于Pd-Ag电极;③镍具有优异的烧结特性,烧结过程扩散小,成型后致密性好;④镍原子或原子团的电迁移速度较Pd-Ag小,具有良好的电化学稳定性,可以提高MLCC的可靠性。

日本村田公司最早使用贱金属镍作为MLCC的内电极浆料,展现出了更加优异的导电性与烧结性能,并实现了产业化。目前,镍基MLCC已经占MLCC总份额的90%以上。纳米镍粉的粒度与分散性控制对其在MLCC中的应用十分重要。粒度过大的纳米镍粉容易破坏介质膜而造成短路,使MLCC失效;粒径分布均匀的纳米镍粉能够形成光滑均匀的内电极层,减小烧结过程中的开裂;同时应选用分散性好的球状纳米镍粉,其堆积密度高,有利于减小烧结过程中的收缩率。用作MLCC内电级浆料的纳米镍粉还要求其具有规则的球形结构且表面缺陷少,使其在后续的混炼工艺中能均匀分布于高分子中。

MLCC有着小型化、贱金属化、提高层数、降低介质厚度等发展趋势。因此,通过改进制备方法及工艺条件,制备出粒径更小、颗粒分布更均匀、分散性更好、振实密度更高、表面性能更好的纳米镍粉对MLCC的发展至关重要。

2.2. MLCC用镍粉壁垒较高,少数工艺流程可以实现产业化

目前世界上能够工业化量产MLCC等电子元器件用镍粉的企业较少,行业存在技术护城河。

根据公司营销中心调研,其他MLCC用镍粉生产商主要为日本企业,分别是JFE矿业有限公司(JFE Mineral Company Ltd.)、住友金属矿山株式会社(Sumitomo Metal Mining Co., Ltd.)、昭荣化学工业株式会社(Shoei Chemical Inc.)、东邦钛株式会社(Toho Titanium Co., Ltd.)、株式会社村田制作所(Murata Manufacturing Co., Ltd.)。其他电子元器件用铜粉生产企业主要有JFE矿业有限公司(JFE Mineral Company Ltd.)、昭荣化学工业株式会社(Shoei Chemical Inc.)、三井金属矿业株式会社(Mitsui Mining & Smelting Co., Ltd.)。

其他电子元器件用银粉生产企业主要有贺利氏集团(Heraeus Group)、贵研铂业股份有限公司(600459.SH)、广东羚光新材料股份有限公司(830810.OC)、中科铜都粉体新材料股份有限公司等。

其他MLCC原材料生产企业主要有山东国瓷功能材料股份有限公司,其主要生产MLCC用电子陶瓷材料。未来,随着客户对产品技术与质量水平的要求越来越高,具有较强竞争优势的企业将迎来较好的发展机遇。

在纳米镍粉的制备领域,欧美企业使用较多的方法是羰基镍热分解法,日本企业则较多使用化学气相沉积法和电弧等离子体法。尽管已经实现了工业化生产并能满足应用领域的要求,但这些常用方法仍然存在一定缺陷:羰基镍热分解法会对环境造成污染;化学气相沉积法需要昂贵的设备且设备腐蚀严重。等离子体法制备的纳米镍粉纯度高、粒径可控且制备过程对环境友好,但目前使用该方法的企业较少。

2.3. 电容器电极镍粉行业标准唯一制定者,自主工艺自研设备双护航

公司利用自身技术优势和品控能力不断加高竞争壁垒。

公司在国内产业化使用自主研发的常压下等离子体加热气相冷凝法制备技术生产金属粉体材料,整个生产过程均为物理变化,并且在密闭的氮气系统内运行,生产所需的氮气和冷却水循环回收利用,资源利用率高,对环境绿色友好,具有结晶度高,球形度高,抗氧化能力强,分散性优良等特点。

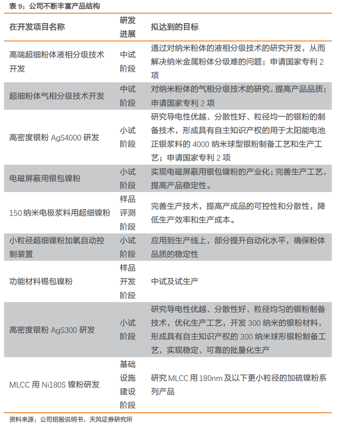
得益于公司长期的研发和大规模生产实践经验的积累,公司不断在技术层面进行创新并对生产设备进行升级改进。同时,由于下游领域的客户对产品的性能也有越来越高的要求,反向推动公司不断提升生产管理水平和品控能力,因此逐渐形成较高的技术壁垒。

公司高度重视技术研发的积累与投入,坚持立足于技术创新,不断加大技术研发投入。目前公司已获得专利98项:其中境内专利97项,包括发明专利46项、实用新型专利51项;境外(美国)专利1项。近年来,公司成功研发80nm镍粉、120nm镍粉、180nm镍粉等新产品。

公司和上海交通大学团队保持紧密的技术合作关系,积极利用双方优势,合作研发新型合金粉体材料。同时,公司实际控制人、董事长王利平是公司的创始人,拥有近20年的金属粉体材料行业经营管理经验,对公司产品应用、市场推广、品牌建立等起到了关键的作用。公司董事兼总经理Gangqiang Chen(陈钢强)博士,拥有近30年的金属粉体材料研发经验,对公司产品技术研发与新产品开发起到了关键的作用。

3. 客户优势显著:全球TOP2巨头三星电机供应商

3.1. MLCC市场龙头集中趋势已成

当前全球MLCC市场龙头集中趋势已成。2018年全球前十大厂商合计占据93.80%的市场份额,其中日本村田和三星电机为行业市占率TOP2企业。中国内资企业的高端MLCC产品尚处在起步阶段,成长潜力可期。

产能层面巨头优势明显,村田、三星电机占据着MLCC产能的绝对领先,村田更是以1000亿颗/月的MLCC产能占据全球MLCC市场巨头。其次是国巨、太阳诱电、华新科技等月产能为300-450亿颗。虽然其他大厂商也有很多常规MLCC产能,但高端MLCC产能因为对技术要求比较高,目前集中在日本厂商手中。

3.2. 公司战略合作全球TOP2 MLCC巨头企业三星电机

公司第一大客户为MLCC TOP2巨头公司三星电机。目前公司前五大直销客户为三星电机、株式会社则武(Noritake Co., Ltd.)、华新科技股份有限公司(Walsin technology)、东莞住矿电子浆料有限公司、国巨股份有限公司(Yageo Corporation)。

下游客户主要为MLCC等电子元器件生产商且以直销为主、经销为辅;外销为主、内销为辅,2020年H1公司直销收入占到总营收的94.49%。

从供应商的战略选择角度看,日本村田、太阳诱电、TDK株式会社和日本京瓷等MLCC生产商作为日本企业,与日本本土MLCC用金属粉体供应商有长期合作的历史,已经过长期的磨合、匹配,形成上游原材料和下游生产工艺高度匹配的产业链,下游生产商一旦选定原材料供应商将保持相对稳定,因此,日本市场进入难度较大。

三星电机作为全球MLCC市场份额占比超过20%的TOP2生产商,资金实力雄厚,信用良好,业务范围较广,拥有完善的制造服务体系,公司通过与三星电机合作,既有助于提升自身研发制造能力及自身品牌知名度,又有助于公司进一步拓展在MLCC用金属粉体材料领域的商业机会,赢得潜在优质客户的认可,提升持续竞争力。同时,三星电机对于金属粉体的需求量持续保持较高水平,且三星电机MLCC产品的先进程度决定了其对公司高端的小粒径粉体采购需求大,对公司的盈利贡献较大。

4. 受益新能源和5G景气周期 国产化浪潮助推成长

由于公司主导产品镍粉主要应用于MLCC行业,下游MLCC高景气将会传导公司产品需求的提升。随着智能化消费电子产品的普及与更新、新能源汽车和无人驾驶技术等带来的汽车电子化水平的提高、5G 通信的推广、工业自动化不断深入、增材制造技术的进步以及航空航天产业的发展,市场对于公司产品的需求量将不断增加。同时,3D 打印金属材料、电子屏蔽材料、高端机床刀具制造材料、金属粉末注射成型材料等领域都可能成为公司产品今后的重要应用方向。

4.1. 需求传导效应凸显,新能源车规MLCC需求上涨

新能源汽车渗透率提升传导车规MLCC的需求提高进而传导公司产品需求上涨。

根据中国电子元件行业协会资料显示,传统燃油汽车的智能化、电动化,其动力引擎、转向引擎、怠速停止、再生制动、发动机驱动等多个电控电路,均大量使用车规MLCC,智能化程度越高,要求的控制模块越多, MLCC需求数量越大,目前平均每车在4000只左右。另外,新能源汽车的渗透率在快速提高。相对于传统燃油汽车,混合动力汽车在传统汽车智能化的基础上增加了混合动力/插电混动、微混合动力、智能节油等控制模块,大幅提高高容量MLCC的需求,每辆车的MLCC需求量在10000只左右。纯电动汽车所需 MLCC数量更多,是传统燃油汽车需求量的数倍。因此,新能源汽车的渗透率越高,车规MLCC的需求上涨也就越快。中国电子元件行业协会预计未来几年车用MLCC的全球需求量年均增速将超过8%。

4.2. 5G带动MLCC国产替代加速,公司受益国产化浪潮

从全球被动元器件企业规模和市场率看,国内被动元器件产业转移仍处于初级阶段,国内企业成长潜力大。除公司第一大客户三星电机外,公司下游客户台湾国巨、台湾华新科技、广东风华高新也为全球前十大MLCC生产厂商,2018年三家企业MLCC全球市占率合计约为20%。前瞻产业研究院数据显示,国内MLCC 龙头企业风华高科2019年MLCC收入占全球市场约为 1.1%,但仅为全球龙头村田收入的2.88%,本土MLCC企业未来的成长空间和潜力仍然可期。

受国际政治因素影响,核心元器件国产化成为大势所趋。截至2020年11月,国内MLCC 1至11月累计进口额500亿元,相比2019年全年466亿元的进口额已经增长了近40亿元。

微型化和高容化是MLCC最主要的发展趋势。一方面追求电子元件的体积越来越小,另一方面,在同一体积规格之下,追求电容量越来越高。随着5G时代的到来,智能手机对小尺寸大容量MLCC的需求将会更加迫切。2019年中国5G基站数量为15万,到2021年有望超过100万,全建设期完成后将会达到660万站。

4.3. 全球MLCC市场规模有望接近182亿美元

全球MLCC市场规模庞大。从MLCC需求规模来看,根据中国电子元件行业协会发布的数据,2018年全球MLCC 市场规模约为157.50亿美元,2019年全球MLCC市场规模预计将达158.40亿美元,到2023年预计将达181.90亿美元。

中国MLCC行业规模将继续扩大。在国内MLCC市场规模方面,根据中国电子元件行业协会发布的数据,2018年中国MLCC 行业市场规模约为434.20亿元,2019年中国MLCC行业市场规模预计将达438.20亿,到2023年预计将达533.50亿元,中国MLCC的行业规模将不断扩大。

4.4. 公司有望充分受益,实现产能产品结构双重优化

公司积极利用自身技术优势,努力突破产能瓶颈的同时优化产品结构。

公司发行6540万股,募集11.6亿元,主要用于“电子专用高端金属粉体材料生产基地建设及搬迁升级项目”、“年产1200 吨超细纳米金属粉体材料项目”、“研发中心建设项目”、“二代气相分级项目”及“补充流动资金”。

公司自主研发的常压下等离子体加热气相冷凝法制备技术可以生产绝大部分的纯金属粉和合金粉,也可生产多种非金属粉体,产品种类和下游应用领域具有广泛性。未来,随着金属粉体材料制备工艺的不断进步,下游客户需求的不断变化,纯金属粉和合金粉的种类将不断增加,并可生产满足客户要求的非金属粉体,下游应用领域也将逐步拓展到电子元器件行业之外。

在纯金属粉领域,随着MLCC不断在向薄层化、小型化、高容化方向发展,粉体粒径也将不断缩小,产品系列型号不断丰富;同时,公司将不断研发新型纯金属粉以满足不断变化的下游客户需求。

在合金粉领域,公司使用的常压下等离子体加热气相冷凝法制备技术是目前能够工业化量产纳米级、亚微米级球形合金粉体最先进的方法之一。而合金粉体相对纯金属粉具备一些特殊的性能优势,应用领域和市场前景更为广阔,目前已知的应用领域包括3D打印金属材料、电子屏蔽材料、高端机床刀具制造材料和金属粉末注射成型材料。

在非金属粉体领域,公司使用的常压下等离子体加热气相冷凝法制备技术可应用于制备非金属粉体。应客户的需求,目前公司正在研发锂电池负极材料。未来随着技术进步,以及市场对高性能非金属新型材料需求的不断提升,公司这一粉体制备的核心技术的应用领域将得到不断拓展。

5. 盈利预测与估值

5.1. 盈利预测明细

假设公司2020-2022年主要产品销量为(单位:kg):

假设公司2020-2022年主要产品售价为(单位:元/kg):

假设公司投产计划稳步推进,产能利用率及综合毛利率水平稳健提升:

综上,我们预计2020 年至 2022 年公司归母净利润分别为1.69亿元、2.18亿元、2.92亿元,对应 EPS 分别为0.65元/股、0.83元/股、1.12元/股,对应目前 PE 为67、52、39倍。

5.2. 相对估值

考虑到公司处于高速发展期且下游对接MLCC等成长性行业,同时又受益于新能源、5G等行业的高景气度,业绩仍有较大增长空间,给予2022年PE 50x,对应目标股价56 元/股。首次覆盖,给予“买入”评级。

6. 投资建议

公司作为国内MLCC用镍粉龙头企业,未来有望受益下游高景气和国产化浪潮的双重推力。假设公司投产计划稳步推进,产能利用率及综合毛利率水平稳健提升,我们预计,2020 年至 2022 年公司归母净利润分别为1.69亿元、2.18亿元、2.92亿元,对应 EPS 分别为0.65元/股、0.83元/股、1.12元/股,对应目前 PE 为67、52、39倍,给予2022年PE 50x,对应目标股价56 元/股。首次覆盖给予“买入”评级。

7. 风险提示

(1)原材料价格大幅波动。公司主要原材料采购价格受大宗商品及相关商品期货价格的影响较大,价格波动可能对公司的生产成本造成较大影响。

(2)知识产权诉讼风险。截至2021年1月16日公司存在的主要诉讼有两起,诉讼一:台州市金博新材料有限公司向浙江省宁波市中级人民法院起诉公司全资子公司宁波广新纳米材料有限公司侵害发明专利;诉讼二:台州市金博新材料有限公司向浙江省宁波市中级人民法院起诉公司全资子公司宁波广新纳米材料有限公司侵害实用新型专利,存在对公司经营产生负面影响的风险。如公司未来生产经营过程中再出现涉诉情形,可能对公司生产经营产生不利影响的风险。

(3)因客户集中度较高可能导致的经营性风险。公司下游MLCC行业龙头集中趋势已成,其中公司主要客户三星电机占据该行业市场份额20%以上。若未来三星电机减少对公司产品的采购,则公司可能出现订单减少的不利局面,因而面临因客户集中度较高可能导致的经营风险。

(4)疫情超预期改变导致全球经济下滑需求不及预期。海内外疫情若出现超预期改变,将可能导致全球经济下滑,下游需求不及预期。

(5)5G进展不及预期,新能源汽车更替节奏缓慢等。公司产品主要用于电子元器件制造,下游5G、新能源等行业景气程度与宏观经济发展状况存在较为紧密的联系,若下游行业需求出现较大波动可能会对公司盈利水平产生较大影响。

注:文中报告节选自天风证券研究所已公开发布研究报告,具体报告内容及相关风险提示等详见完整版报告

研究报告:《博迁新材:中国MLCC用镍粉行业龙头 受益5G新能源高景气

对外发布时间:2021年1月16日

报告发布机构:天风证券股份有限公司(已获中国证监会许可的证券投资咨询业务资格)

本报告分析师 :

杨诚笑 SAC执业证书编号:S1110517020002

孙亮 SAC执业证书编号:S1110516110003

田源 SAC执业证书编号:S1110517030003

王小芃 SAC执业证书编号:S1110517060003

田庆争SAC执业证书编号:S1110518080005

本平台所载内容不构成对具体证券在具体价位、具体时点、具体市场表现的判断或投资建议,不能够等同于指导具体投资的操作性意见。

除非另有说明,本平台所载内容版权属于天风证券股份有限公司所有,未经天风证券股份有限公司事先书面许可,任何人不得以任何方式或方法修改、翻版、分发、转载、复制、发表、许可或仿制本平台所载内。

加载中...